你敢相信,有些院校霸气官宣:只要你考上研究生,就能“免费”上!
虽然研究生与本科相比,学费会高一些,但是,研究生的奖励政策,可是很全面的。只要你考上,必定会得到一笔额外财富。
下面,我们就来看看是哪些院校,对研究生出手如此阔气,让研究生们免费学。
一、温州大学
报到注册时,无需携带学费,可将获得的学业奖学金(每人至少不低于8000元)直接抵扣学费。不仅如此,读研3年期间每年都有奖学金,均可直接抵扣学费!


二、武汉大学
根据武汉大学《研究生奖助学金体系实施办法》,其基础学业奖学金金额为全额学费,并且100%覆盖。

三、广东金融学院
一志愿报考并被录取的研究生,均免学费,同时根据本科院校层次,将发放5000-30000的奖励!

还有些院校,奖学金全覆盖,只要考上研究生,就都有钱拿。
一、中南大学
中南大学新生奖学金全覆盖,其中推免生奖学金10000元/生,非推免生8000元/生。

二、中南财经政法大学
中南财经政法大学的学业奖学金分为一等奖12000元、二等奖8000元、三等奖4000元,加之国家助学金以及其他奖学金,足以抵扣学费~

三、华东理工大学
华东理工大学的学业奖学金分三等,理工农医以及经管类:12000元/生、8000元/生、5000元/生。人文社科类:10000/生、6000元/生、3000元/生。

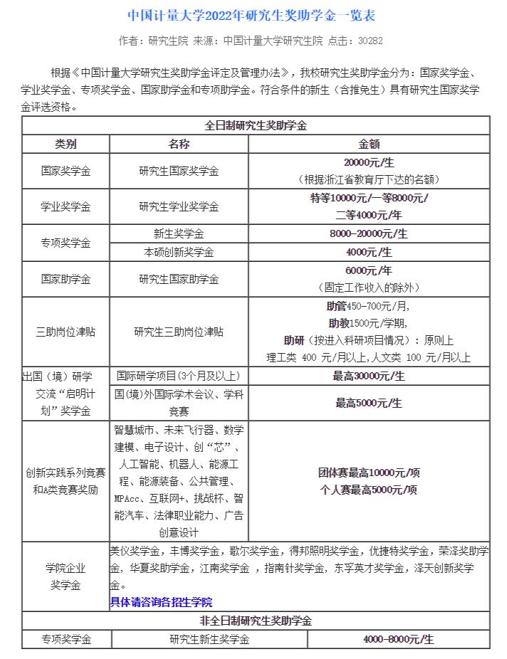
四、中国计量大学

五、河海大学
根据《河海大学研究生奖助学金管理办法》,硕士研究生学业奖学金第一学年设特等、一等、二等、三等4个等级。

六、南京工程学院

这里只是列举了部分院校,大家可在院校的官网上进行查看。
既能提升学历,又不用花钱,两全其美,妙啊~

看到金灿灿的奖学金,看到免费上学的诱惑,大家,有动力学习了吧。