
最近
东莞又有一大波优质岗位在招聘啦
包括企事业单位、学校等
重点是年薪最高50万,周末双休!
有需要找工作的小伙伴
赶紧来看看

东莞市教育局面向全国
招聘公办学校编制教师
招聘岗位:
本次赴华中师范大学公开招聘公办学校编制教师岗位248个,其中基础文化课(即普通中小学教师和中职学校文化课教师,下同)岗位192个,中职专业课教师岗位56个
报名相关:
1、报名时间:截止至2019年10月29日
2、报名方式:网上报名,登录东莞市教育局赴华中师范大学公开招聘2020年公办学校事业编制教师报考系统(https://www.qgsydw.com/qgsydwzp/custom/dgedu01/)进行报考,未按网上报考截止时间成功提交报考资料的视为报考不成功。
联系方式:0769-23126003
华南师范大学
附属东莞学校招聘教师
招聘岗位:

薪酬待遇:
小学教师:优秀应届毕业生年薪税前14—18万元,优秀的在职教师年薪税前16—20万元,特别优秀的在职骨干教师年薪税前20—25万元;
中学教师:优秀应届毕业生年薪税前17—30万元,优秀的在职教师年薪税前20—30万元,特别优秀的在职骨干教师年薪税前30—50万元。
报名方式:应聘者请把资料发至对应邮箱,邮件请以“学段岗位-姓名-毕业学校”命名。
小学教师:scnudg@163.com
初中教师:476475943@qq.com
高中教师: 18922216218@189.cn
联系方式:
小学部: 15899609696(陈老师)
初中部: 13650224341(孟老师)
高中部: 13650224343(邱老师)
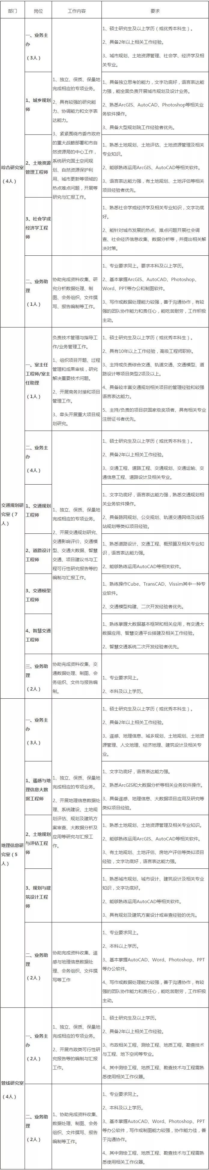
东莞市地理信息与规划编制
研究中心招聘人员
招聘岗位:
向上滑动阅览

薪酬待遇:
本次招聘人员不列入单位编制序列, 符合条件同意录用人员试用期为2个月,薪酬待遇执行《东莞市地理信息与规划编制研究中心薪酬管理规定》。
报名方式:网上报名,应聘者请把资料发送至邮箱549355035@qq.com
联系方式:0769-22388021、0769-23037896(张晨、袁嘉欣)
东莞市水政监察支队招聘人员
招聘 岗位:
招聘行政执法人员2名
薪酬待遇:
参照东莞市机关事业单位聘员管理相关规定执行。
报名相关:
1、报名时间:截止至11月30日
2、报名方式:网上报名,应聘者请把资料发送至邮箱335463914@qq.com
联系方式:0769-22204785(张小姐)

东莞市住房公积金管理中心
招聘岗位:
招聘1名软件研发管理(计算机类)技术人员
薪酬待遇:
参照东莞市规定的事业单位普通聘员第三类标准核定。
报名相关:
1、报名时间:截止至2019年10月31日
2、报名方式:网上报名,应聘者请把资料发送至邮箱gjjoffice@126.com
联系方式:0769-22337021
松山湖生态环境分局招聘人员
招聘岗位:

报名相关:
1、报名时间:截止至2019年10月29日
2、报名方式:网上报名,应聘者请把资料发送至邮箱sslpasc@163.com
联系方式:22893931(林小姐)
莞城财政分局招聘人员
招聘岗位:

报名相关:
1、报名时间:截止至2019年10月31日
2、报名方式:网上报名或现场报名
网上报名:应聘者请把资料发送至邮箱dgsczjgcfj@163.com,邮件请以“姓名+报考岗位”命名;
现场报名地址:东莞市莞城高第街1号市民广场南楼四楼412室。(每天上午9:00至11:30、下午2:30至5:00,节假日除外)
联系方式:22106031
东莞市青少年活动中心
舞蹈团招聘教师
招聘岗位:

薪酬待遇:
外聘舞蹈教师享受相应的兼职课酬待遇,并签订《东莞市青少年活动中心外聘教师协议书》。
报名相关:
1、报名时间:截止至2019年10月28日
2、报名方式:网上报名,应聘者请把资料发送至邮箱82638386@qq.com
联系方式:0769-22835066(李老师)
东莞市交通投资集团
有限公司招聘人员
招聘岗位:
招募社会监督员
报名方式:应聘者请把资料发送至邮箱914239192@qq.com
东莞市第三人民法院
招聘岗位:
根据工作需要,东莞市第三人民法院决定招录普通聘员11名,其中审判辅助人员9名,行政后勤人员2名。
报名相关:
1、报名时间:公告之日起至2019年11月7日。
2、报名方式:本次招录采取网上报名的方式。请报名人员把报名材料的电子版或扫描版的压缩包(压缩包需以本人及手机号码命名)发至东莞市第三人民法院报名邮箱dgdsfyzgk@qq.com。
东莞市第三人民法院接收报名材料后将进行初步审查,审查情况将以短信或电话方式通知,并组织招录考试。
3、报名材料:
(1)《东莞市第三人民法院2019年招录普通聘员报名表》(附件),请按要求填写完整并附上照片;
(2)身份证(正反面);
(3)户口本(户主页及本人页);
(4)学历学位证书及其认证证明(学信网认证);
(5)其他材料:个人简历以及其他相关证书证明等。
联系方式:0769-89808610(谭女士);联系地址:东莞市塘厦镇花园新街45号。

另外
东莞市人社局近日发布权威消息称
目前东莞最紧缺这些类别的人才
大家赶紧提升自身技能呀!

76个职业(工种)大量缺人
东莞市人社局发布的《东莞市企业紧缺急需职业(工种)目录(2019)》显示,包括保安员、电工、面点师等在类的76个职业(工种)是当前东莞企业最紧缺急需的。其中,
制造业紧缺职业比较突出,安保、餐饮、人力资源很吃香。
东莞市人社局表示,接下来制定实施的“工匠精英”引领计划等相关人才政策,都会将《目录》中的紧缺工种、人才纳入考虑。

小伙伴们还等什么?
赶紧准备好相关材料 报名吧!
顺便转给有需要的朋友!
素材来源:莞香花开综合