2023年上海高考人数5.4万人,较去年增加了4000人,增幅为8%。
其中,今年的上海高考状元为华师大二附中廖同学, 633分 ;榜眼来自上中,成绩630分;探花来自交附,631分。

值得关注的是,在近10年的上海高考状元榜中,上海中学独揽7名,其次是七宝中学2个,复旦附中3个,华二附中1个,此外,交大附中、复兴高级中学也都出状元。

可以说上海中学是上海高考状元产量“第一大户”。
今年上海高考619分以上的有48人,本科线405分及以上的有40830人,上线率为75.6%;特殊类分数线504分及以上的有18635人,上线率为34.5%。两项数据均居全国首位!
2023年,上海本地院校在沪普通批招生计划33382人,其中强基68人,综合批2232人,提前批2619人,普通批23789人,地方专项10人,艺术类4414人,体育类250人。普通批占比71.26%。可以说,上海绝大部分的高考考生,都是通过普通批被录取的。

此外,四所985高校在沪计划招生2233人,同比去年减少52人,其中:
复旦大学607人,较去年减少14人;
上海交大724人,较去年增加12人;
同济大学448人,较去年减少21人;
华东师范大学454人,较去年减少29人。
六所211高校在沪计划招生3311人,增加17人,其中:
上海财经大学390人,较去年减少12人;
上海外国语大学273人,较去年减少6人;
东华大学414人,与去年持平;
华东理工大学710,较去年减少6人,
上海大学1488人,较去年新增37人;
海军军医大学36人,较去年增加4人。
总体,985/211大学在沪今年计划招生减少35人,今年上海考生想读985/211大学的难度会增加。

值得注意的是,今年上海专科批最低录取分还没出来,但从2022年上海24所专科高校最低录取分数看,上海城建职业学院最低录取分为238分,山海震旦职业学院最低投档线100分。由此可见,今年上海专科最低录取分数大概率也可能也是100分,也就是上海5万多的考生基本都有学校可读。

但不得不说今年上海的考生确实很厉害,660分的高考总分,最高633分,按照100分换算下来,相当于考了95.9分。另外,像华二附中今年高考有5人619分,上海中学23人619分以上,全校平均分589分;交大附中4人619分以上,580分以上240多人;复旦附中4人619分以上;上海实验4人619分以上,一本率92.3%。
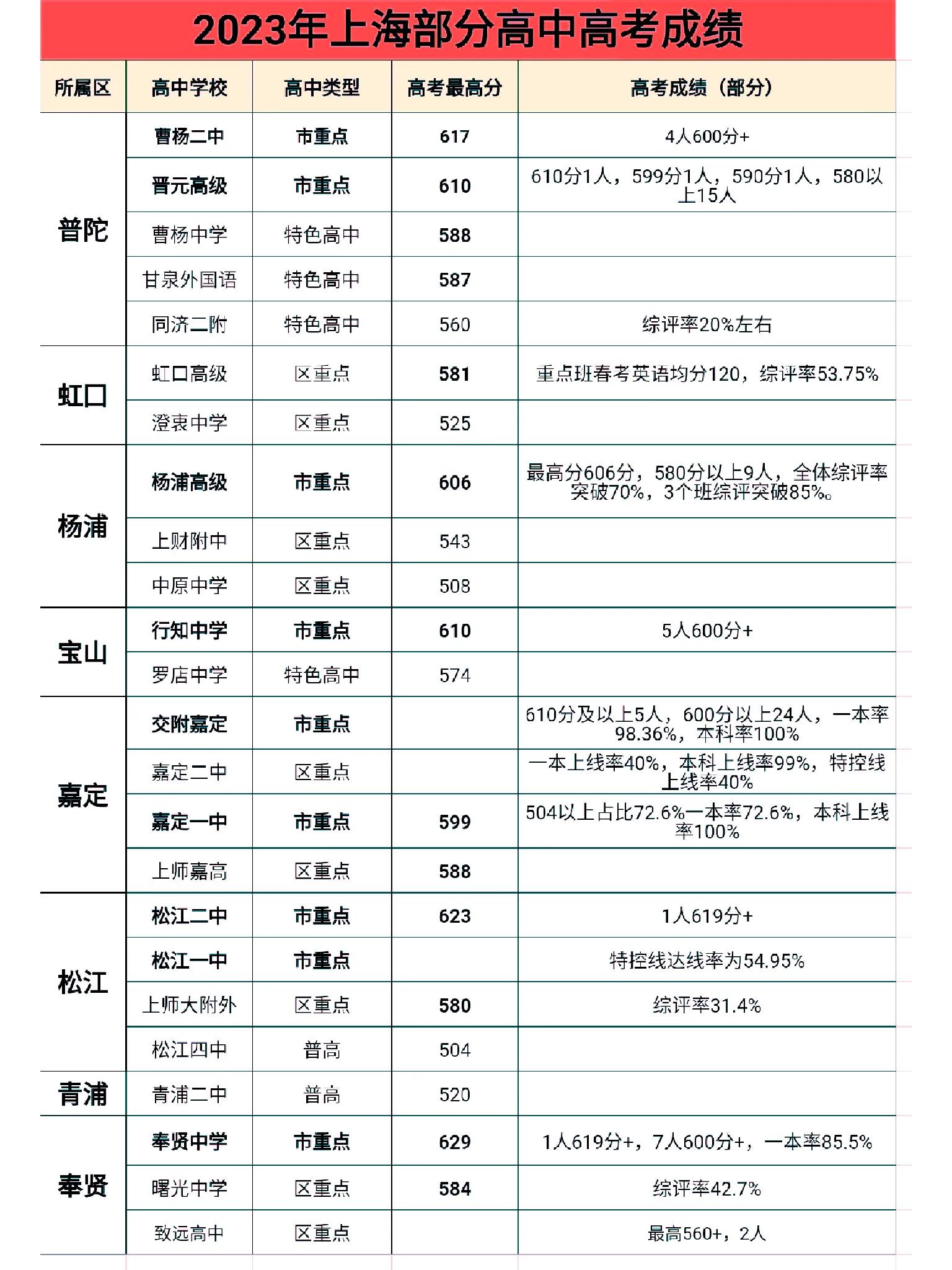
但也有今年表现优异的区重点高中,像高桥中学580分以上17人,比某些市重点都要强;上闵行综评率84.2%,本科率100%;嘉定二中一本线率40%,本科上线率99%等等。



结束语:今年上海高考虽然新增4千多考生,但新增的招生计划大都集中在普通批,985/211今年在沪招生数量的减少也意味着今年考生想报考名牌大学的难度增加。但是,不管怎样,上海的高校数量还非常多,除本科院校,各类专科院校也是很多,基本上只要参加高考都能有个专科学校读。这是很多省份的考生羡慕不来的。那么怎样才能去上海参加高考呢?