近日,有消费者称,四季优美随果便官宣“禁止代理商虚假宣传”,但在微信公众号等平台却还有很多代理商依然热衷宣传各种功效:“解酒”“治疗便秘”“祛痘”“靓肤”“淡斑”等。

虚假宣传不断 四季优美发通知“甩锅”
企查查显示:深圳市四季优美实业有限公司(本文统称“四季优美”),曾用名深圳市四季优美贸易有限公司,成立于2014年8月26日,注册资本1000万元,法定代表人王东辉。曾投资惠州同富康生物科技有限公司,2018年7月24日退出。
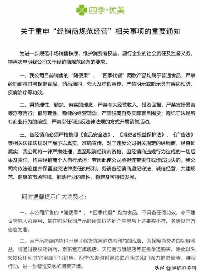
不难发现,四季优美旗下产品主要为随便果糖渍青梅、四季代餐果冻。而四季优美在3月发布了包含《关于重申“经销商规范经营”相关事项的重要通知》(以下简称《通知》)的文章。

概括来说,《通知》说明了几件事:第一,四季优美的两款产品均为普通食品,无任何功效,严禁经销商虚假夸大;第二,要求经销商合法经营,不得夸大收入和投资回报,不得宣扬暴富;第三,严禁经销商以违法的方式进行经营。
有知情人士认为,该《通知》看似彰显了企业责任感,但更多的是为了“甩锅”。业内人士分析,近年来,很多不诚信企业热衷于“甩锅”,这些企业往往在对自己产品宣传时,支言少语从不多讲,却把很多“虚假宣传”的文案给到代理商,或者以第三人的方式进行虚假宣传,以此来规避自身风险。如果无人理会,则心中窃喜,任由他人通过虚假宣传成就自己的品牌,为产品“助销”;如果有人揭露或监管介入,则“义正严辞”的“甩锅”代理商、“假冒产品”等,坚决贯彻“轻拂衣袖、不沾尘埃”的准则。
互联网资料显示,早在“四季优美”还叫深圳市四季优美贸易有限公司时,有媒体就曝光过,在四季优美官网上,“随便果”的功效被描述为“减脂控重、纤腰收腹、清肠排毒和改善气色”。

虽然现在四季优美官网对产品的描述已经做了更改,在微信公众号上和网络上,介绍随便果时宣传“清肠”、“排毒”、“减肥”、“提高免疫力”等功效的文章不在少数,特别是在微信公众号上,虽然很多的注册者是个人,可很多注册名为“随便果总代***”、“随便果诚招代理”、“随便果创业招商”之类。
四季优美发布《通知》,向代理商和消费者表明旗下产品为普通食品,无任何功效,严禁代理商进行各种虚假夸大宣传。但代理商和网络推广软文对虚假夸大宣传却乐此不疲,难道四季优美真的不知情?
“四季优美”曾多次被罚 无证生产食品案曾列入典型案例

根据深圳市市场监督局福田局《深市质福市监罚字 [2016]10177号行政处罚书》显示:四季优美因通过在该公司公众号宣传“四季优美宣传随便果”获得日本 QA 认证、美国 FDA 认证、伊斯兰HALAL 认证、国际实验室认证联盟认证,荣获台湾省第 21 届金龙奖,获得全球 52 个国家的自由销售证”等内容,被认定为虚假宣传,处罚款10万元。

企查查数据显示:厦门优美四季生物科技有限公司因2015年6月29日至2015年7月13日,未取得食品生产许可在集安路768号厂房3楼生产四季优美随便果,随便果上标注“产地:台湾”、“生产日期:2015年06月16日”与实际产地和生产日期不符。2016年7月26日,厦门市市场监督管理局对其处罚没款合计人民币14082990元。
厦门优美四季生物科技有限公司对该行政处罚决定不服,于2016年9月23日向厦门市政府申请行政复议,并于2016年10月8日进行了补正材料。厦门市政府受理后,经审查,于2016年11月16日作出厦府行复[2016]82号行政复议决定,维持被告市监局作出的行政处罚决定。厦门优美四季生物科技有限公司依然不服,于2017年将厦门市市场监督管理局、厦门市人民政府告上法庭,2017年8月29日,福建省厦门市思明区人民法院出具行政判决书,驳回厦门优美四季生物科技有限公司的诉讼请求。
最终,厦门优美四季生物科技有限公司并未主动履行相关判决义务,被申请强制执行,2019年3月25日,厦门优美四季生物科技有限公司和法定代表人叶莲花被下限制消费令。
而厦门优美四季生物科技有限公司无证生产食品案被列入厦门2016十大食品安全案例,并入选2016年全国食品药品稽查优秀案例。
值得一提的是,中国裁判文书网显示:2018年李某和吴某分别与“四季优美”发生网络购物纠纷,李某和吴某分别在天猫平台和京东平台购买了四季优美委托同富康生产的“佑惑”四季代餐果冻,该产品中配料表中含有石斛粉,不符合《食品安全法》。同时该果冻配料中使用了食品添加剂“阿斯巴甜”,但未标注“含苯丙氨酸”。李某和吴某要求四季优美承担“退一赔十”的责任,其中,法院支持李某“退一赔十”的诉请,支持了吴某退货的诉请。而2019年7月和12月,针对该两起案件的上诉裁定书显示,四季优美与李某和吴某达成和解协议,并请撤回相对应的一审判决。