(报告出品方/分析师:开源证券 诸海滨 赵昊)
1、先看行业:在“双碳”目标、“东数西算”工程的推动下,液冷技术前景明朗
1.1、概念解析:浸没液冷技术散热性、稳定性更好,互联网行业为主要客户群
数据中心基础设施是支撑数据中心正常运行的各类系统的统称,具体包括制冷、配电、机柜、布线、监控等系统,是数据中心的组成部分之一。

数据中心是用于在网络上传递、加速、展示、计算和储存数据信息的物理场所,主要应用于对数据计算和储存有较大需求的组织。一个完整的数据中心由 IT 设备和基础设施共同构成。

数据中心可根据基础设施的标准机架数量进行划分。
《工业和信息化部、发展改革委、国土资源部等关于数据中心建设布局的指导意见》文件中,将数据中心划分为超大型、大型、中小型三类。不同类型的数据中心机架规模不同,对应的基础设施解决方案也不相同。

数据中心基础设施可按照不同制冷方式进行划分风冷数据中心基础设施和液冷数据中心基础设施。风冷方式发展起步早,技术较为成熟,液冷方式是近几年由于数据中心对散热需求提升而出现的新方式,技术尚处于发展阶段。液冷方式又分为冷板式液冷和浸没式液冷两种,其中浸没式液冷方式可再细分为相变浸没式液冷和非相变浸没式液冷。

风冷是以空气作为冷媒,通过空气与发热部件接触换热实现散热的冷却方式。
液冷是以液体作为冷媒的冷却方式,利用液体将数据中心 IT 设备内部元器件产生的热量传递到设备外,从而冷却 IT 设备。
冷板式液冷是一种间接接触型液冷,将冷板固定在散热对象上,液体在冷板内流动将设备热量传递带走,实现散热。
浸没式液冷是一种直接接触型液冷,将服务器等有散热需求的 IT 设备完全浸没在冷却液中,通过液体的循环流动或相变进行冷却。
冷板式液冷主要应用于一般高密度的数据中心领域,而浸没式液冷目前主要集中应用于超高密度数据中心领域。

对比不同制冷方式可以发现,浸没式液冷冷却液和发热设备充分接触,散热效率更高,可将数据中心 PUE 降低至 1.2 以下,运行更稳定,同时由于没有风扇,噪音更低,是未来数据中心基础设施的发展方向。


由于液冷技术具有高效制冷的特点,液冷数据中心及其基础设施主要应用于高功率密度数据中心,目前应用行业主要包括互联网、金融、电信、能源、生物、医疗等。
其中互联网行业具备较大数据需求,2019 年在下游应用中占比 20%,覆盖人群广泛,业务体量大,对于数据中心的算力需求较高,单机柜功率密度达到 10kW 以上,是目前液冷数据中心及基础设施的核心客户群。

1.2、产业现状:国外尚未形成龙头厂商,国内企业具有先发优势
数据中心基础设施的发展依托于数据中心的发展。数据中心发展经历了三个发展阶段。
第一阶段:第一代数据机房出现并发展,由于计算机以电子管和晶体管为主,体积大、散热需求高,催生精密机房专业空调等专业设备的出现。
第二阶段:集成电路迅速发展,进入微型计算机时代,数据机房形态向中小型发展。
第三阶段:互联网的兴起,5G、工业互联网、人工智能、云计算、大数据等技术和新应用的快速发展催生数据处理和储存的需求,数据机房逐渐向数据中心新形态演变。

在数据中心制冷领域存在多种技术路径的实现制冷目的,根据《绿色数据中心白皮书》指出的不同密度数据中心对应的制冷方式,传统的风冷方式只能满足 2.7kW/ 机柜的数据中心散热需求,已经无法完全满足数据中心日益增长的散热需求,数据中心制冷领域的技术出现了革新。
目前,液冷技术凭借着高稳定性和高散热效能逐渐体现出优势,水冷/液冷方式可满足2.7-30kW /机柜的数据中心散热需求,能够解决超高热流密度的散热问题。

国外尚未形成龙头厂商,国内企业具有先发优势。
液冷技术作为高新技术,覆盖多学科、多领域,技术壁垒高,目前国内外数据中心基础设施厂商液冷技术普及率尚较低,掌握该技术的企业较少。
国际市场中,主要厂商在液冷技术和产品方面还处于实验或初步应用阶段,市场中尚未形成较强龙头,市场竞争格局未定,且由于中国数据安全保护政策,国外厂商产品进入中国较为困难。
国内市场中,部分企业经过多年的技术积累和沉淀,已经展现出较为明显的技术优势和市场先发优势,未来行业内将会形成龙头厂商占据主要市场份额的竞争格局。

1.3、市场空间:预计2025年我国液冷数据中心基础设施市场规模达245.3 亿元
数据中心是促进 5G、人工智能、云计算等新一代数字技术发展的数据中枢和算力载体,对于我国经济增长与未来发展具有重要推动作用。随着 5G 时代的到来、云计算等技术的发展,数据中心行业将迎来较大机遇。
近年来,国内数据中心建设进入高峰期,新建数据中心数量快速增长,功率密度逐年上升。
根据《2021-2022 年度中国数据中心基础设施产品市场总报告》,2021 年单机柜功率在 10kW 以上的数据中心市场规模快速增长,增长率超过 10%,其中 30kW 以上的高密度数据中心增长速度最快,达到 31%。

“双碳”目标既定,液冷技术市场需求广阔。
在“碳达峰”、“碳中和”目标背景下,计划到 2025 年,全国新建大型、超大型数据中心平均 PUE 降到 1.3 以下。据中国制冷协会《中国数据中心冷却技术发展研究报告 2019》,制冷系统是数据中心基础设施中占比最大的能耗。
根据 PUE 计算公式,降低制冷系统的能耗将是降低数据中心能耗的主要措施。液冷技术能使数据中心 PUE 降至 1.3 以下,市场前景广阔。

预计 2025 年中国液冷数据中心基础设施市场规模可达 245.3 亿元。
近年来,随着液冷数据中心技术设施商业化进程加快,以及市场需求高涨,液冷数据中心及基础设施市场规模将保持持续增长。
据赛迪顾问预测,中国液冷数据中心市场规模将由 2019 年的 260.9 亿元增长至 2025 年的 1283.2 亿元,中国液冷数据中心基础设施市场规模将由 2019 年的 64.7 亿元增长至 2025 年的 245.3 亿元。

细分市场来看,预计浸没式液冷数据中心基础设施占比将持续扩大。
2019 年,冷板式液冷数据中心基础设施和浸没式液冷数据中心基础设施占比分别为82%、18%。
冷板式液冷技术发展较早,目前冷板式液冷数据中心产品在市场上占比较高,但浸没式液冷是直接接触的制冷方式,相较于冷板式液冷,更大程度上利用液体的比热容特点,制冷效率更高,可以更有效降低数据中心 PUE,未来浸没式液冷数据中心基础设施将会占据更多市场。据赛迪顾问预测,2025 年,浸没式液冷数据中心基础设施占比将提升至 41%。

1.4、发展趋势:市场接受度不断提高,预制化、智能化、低碳化为未来发展方向
液冷数据中心基础设施市场接受度不断提高。伴随着液冷数据中心及其基础设施的逐步大规模商业应用,以及液冷技术的优势不断显现和传统观念的改变,液冷数据中心的市场接受度将不断提高,技术设施普及速度加快。
液冷数据中心基础设施技术和性能不断优化。一方面,近几年国家政策支持液冷先进数据中心技术发展,各项文件鼓励企业开展新兴数据中心预制化、液冷等设施层技术开发,另一方面,液冷基础设施将不断向预制化、智能化、低碳化方向发展。

1.5、竞争格局:英维克规模优势凸显,公司盈利能力和研发属性出众
在高密度数据中心领域,公司是国内最早实现冷板式液冷和浸没相变液冷技术大规模商用化部署的公司之一。
华为、浪潮目前实现商用的主要以冷板产品为主,阿里巴巴目前已实现浸没单相液冷产品的部署。
因此在高密度数据中心领域,公司的竞争对手主要包括华为、阿里巴巴、浪潮等企业;在低/中低/中高密度数据中心领域,公司主要可比公司包括英维克、依米康、佳力图等企业。
由于华为、阿里巴巴、联想、浪潮信息等企业相关数据为非公开数据未进行充分披露,因此选取英维克(002837.SZ)、依米康(300249.SZ)、佳力图(603912.SH)共同作为公司对比标的。

业务对比来看,产品端方面,四家公司产品结构差别较大,在数据中心制冷产品上有所重合。
曙光数创专注液冷数据中心基础设施产品,提供浸没相变、冷板液冷等不同解决方案,优势产品为浸没相变液冷数据中心基础设施产品。
英维克是国内领先的精密控温节能解决方案和产品提供商,产品结构覆盖数据中心机房控温节能产品、无线基站和智能机柜控温节能产品、客车空调以及轨道交通制冷服务。
依米康是信息数据领域系数字基础设施全生命周期绿色解决方案服务商,旗下关键设备、智能工程、物联软件、智慧服务四大板块对应数据中心全生命周期各个节点,关键设备系列产品包括各种精密空调产品及液冷解决方案。
佳力图专注数据机房等精密环境控制技术的研发,主营产品包括精密空调设备、机房环境一体化产品、技术服务业务、精密空调配套产品(湿膜加湿器、精确送风机),产品结构以精密空调为主。
从成立时间来看,4 家公司成立时间较为接近,发展历史均超过 15 年。

规模端:2021 年,曙光数创、英维克、依米康、佳力图营收分别为 4.08 亿元、22.28 亿元、14.49 亿元、6.67 亿元,归母净利润分别为 9371.97 万元、20504.76 万元、3020.01 万元、8514.64 万元。
可以看出,英维克和依米康营收体量较大,曙光数创营收规模尚小,但 2021 年归母净利润位列第二,仅次于英维克,业绩表现出色。

成长性:2021 年,曙光数创、英维克、依米康、佳力图的营收增速分别为 21.52%、30.82%、7.67%、6.68%,归母净利润增速分别为 37.50%、12.86%、118.19%、-26.35%。
近年来,英维克和公司的营收及利润增速均为正值,成长具有持续性。

盈利能力:2021 年,曙光数创、英维克、佳力图、依米康毛利率分别为 40.67%、29.35%、17.53%、33.06%,由于各公司业务范围存在差异,无法直接进行比较。
对 比各公司数据中心控温类业务毛利率可以发现,2021 年,曙光数创、英维克、佳力图、依米康该项业务毛利率为 40.67%、23.37%、19.85%、32.51%,曙光数创业务毛利率位居第一,主要是由于浸没相变液冷数据中心基础设施产品单项毛利率高。

费用率:2021 年,可比公司销售费用率、管理费用率、研发费用率、财务费用率均值分别为 7.31%、4.32%、5.18%、1.42%,曙光数创分别为 2.07%、3.71%、9.89%、-0.44%,公司销售费用率和管理费用率低于行业均值,研发费用率位居行业高位。

2、再看公司:数据中心浸没相变液冷领军企业,2021营收创新高
2.1、发展历程:专注数据中心领域的“小巨人”企业,高效冷却技术国际领先
公司成立于 2002 年,是一家以数据中心高效冷却技术为核心的数据中心基础设施产品供应商,主营业务为浸没相变液冷数据中心基础设施产品、冷板液冷数据中心基础设施产品、模块化数据中心产品的研究、开发、生产及销售,以及围绕上述产品提供系统集成和技术服务。

公司专注于数据中心领域,在数据中心高效冷却的研发及服务方面积累了丰富经验。
2020年,中国电子学会组织召开“面向高功率密度计算机的高效全浸式液体相变冷却技术”科技成果鉴定会,经由三位院士领衔组成的专家组鉴定,鉴定意见为“公司浸没液冷技术成果技术水平高,创新性强、居于国际领先水平”。
2020年,公司被国家工信部授予专精特新“小巨人”称号。2021 年 8 月入选全国仅 656 家的工信部/财政部“建议支持的国家级专精特新‘小巨人’企业公示名单(第二批第一年)”,至此正式进入国家重点支持的快速通道。

公司实际控制人为中国科学院计算技术研究所。
截至 2022 年 8 月 8 日,曙光信息产业(北京)有限公司持有曙光数创 70%股份,为公司控股股东。曙光信息产业(北京)有限公司为曙光信息产业股份有限公司的全资控股子公司,中国科学院计算技术研究所通过全资控股子公司北京中科算源资产管理有限公司间接持有曙光信息产业股份有限公司 18.35%股份,为曙光数创实际控制人。

公司主要现有产品按照技术路径可以分为浸没相变液冷数据中心基础设施产品、冷板液冷数据中心基础设施产品以及模块化数据中心三大类。
浸没相变液冷数据中心基础设施产品——C8000 系列以计算机柜和液冷换热模块为单元,每个单元内包含 1 台液冷换热模块和 2 台计算机柜,成为“一拖二”液冷计算单元。
公司浸没相变液冷数据中心基础设施产品主要适应“东数西算”、“双碳”背景下绿色数据中心 发展需求,公司浸没相变液冷技术具有超强散热效能、可实现超高密度部署和极低 PUE 特征,提供核心竞争力。
冷板液冷数据中心基础设施产品——C7000 系列主要包含液冷服务器冷板套件、液冷机会、封闭通道、竖直分液单元、室外冷却设备及预制化管路等产品。
公司冷板液冷数据中心突破传统风冷冷却模式,采用液冷为主、风冷为辅的混合冷却模式,大幅提升服务器散热效率,降低冷却系统消耗,增强服务器可靠性。
模块化数据中心产品主要采取风冷的冷却方式,采用模块化、集成化建设理念,工厂预制、现场拼装。

收入结构:液冷产品线占据主导,2021 年浸没相变液冷数据中心基础设施产品收入大幅增长。
2021 年公司浸没相变液冷数据中心基础设施产品、冷板液冷数据中心基础设施产品、模块化数据中心产品分别实现收入 3.33、0.33、0.25 亿元,占总营收比例为 81.63%、8.09%、6.06%。

从公司近三年产品结构来看,液冷类数据中心产品为公司主力产品,占产品结构 80%以上,其中又以浸没相变液冷数据中心产品为主导。
浸没相变液冷数据中心产品 2019、2020 收入基本持平,2021 年该产品业务营收大幅增长,同增 42.15%,主要系公司2021年度执行完毕的大型浸没相变液冷数据中心基础设施产品项目合同数量和金额均有所增长;
冷板液冷数据中心产品收入呈波动趋势,2020 年收入大幅增长,2021 年则有所回落,2020 年增长主要系该年度完成的个别项目规模较大;
模块化数据中心产品近三年收入逐步递减,主要原因系该产品较为传统,市场已至充分竞争阶段,公司集中精力和资源进行液冷产品的开发和开拓。

毛利率:液冷类产品毛利率稳步提升,模块化数据中心产品毛利逐年下滑。
浸没相变液冷数据中心产品近三年毛利率分别为 23.08%、42.39%、42.91%,2019 年毛 利率较低主要系该年实现了浸没相变液冷技术首次大规模商业应用,商业模式及项目经验尚未成熟,2020 和 2021 年度随着公司经验增加及技术成熟,公司承接项目以总体交付为主,产品毛利率维持在较高水平。
冷板液冷数据中心产品近三年整体毛利率较为稳定,毛利水平居中,主要原因系产品实现难度低于浸没相变液冷产品,高于模块化产品。模块化数据中心产品近三年毛利率逐年降低,主要系市场竞争激烈且公司以液冷为布局重心。

2.2、 商业模式:直销模式,采取长期合作+品牌示范的方式开拓客户
公司的经营活动主要包括数据中心基础设施产品的研发、采购、生产、销售、项目实施和售后服务。
公司根据客户的需求提供产品选型方案,并根据方案安排采购和生产活动。生产结束后,公司在客户现场进行项目实施以及售后服务。
核心业务单元成本情况:由于客户需求、建设模式、商务关系不同,各个销售项目最终的销售合同中的产品类别以及成本占比也有所差异。
此外,受项目现场部署过程影响,项目产品需要根据客户具体情况以及客户需求进行配置,对产品性能、参数、指标以及结构要求均有不同(但产品核心单元模块设计并无重大变化)。
因此各项目产品所采购的各组成部件配置不同,核心业务单元成本占整机比例会存在一定的差异。

采购模式:公司生产所需原材料种类多,主要包括制冷件、配电、电子元器件、结构件等。
公司结合自身供应链和多年生产经营情况,已经形成了较为成熟的供应商管理制度,针对供应商建立《合格供应商名录》,重要物料采购基本通过名录中供应商进行。
公司目前采用以单定采和保持一定库存相结合的方式进行物料采购,近 3 年采购支出呈现波动趋势,2019 年原材料采购金额较大主要系为 2020 年业务提前备货所致。
2021 年,公司采购制冷件支出 1.59 亿元,配电 0.43 亿元,结构件 0.37 亿元,电子元器件 0.15 亿元,采购类别以制冷件为主导,占总原材料采购的 52.05%。


销售模式:采用直销模式,积极拓展客户。
公司目前产品均为直销,不存在经 销商模式。
近 3 年来,公司直销毛利率由 2019 年的 26.29%增长至 2021 年的 40.67%,主要系技术成熟度提升。
公司采取长期合作+品牌示范的方式开拓客户,依托成熟的项目管理体系和流程,积累了优质非关联方客户资源,建立稳固合作关系。订单导向,目前在手订单充裕。公司采用订单模式进行生产和装配,根据应用场景及客户需求不同,确定产品规格、性能等各方面信息后,进行相应生产和组装。
2019-2021 年,公司定制化项目收入占比分别为 79.97%、91.91%及 81.48%,公司定制化项目收入占比较高,且数量较大。
从获取订单方式来看,公司主要通过商务洽谈和招投标两种方式获取订单,目前通过招投标获取的销售收入较小。


销售地区以北方为主。
公司销售地区受国内大型高功率密度数据中心分布影响,以北部地区为销售重心,近 3 年收入占比分别为 70.78%、53.46%、58.12%,2020 年度占比下降主要系其他区域大型高密度数据中心对应收入增长。东部地区 2020 年、西部地区 2021 年营收占比大幅增长主要系该年份完成大型项目。

2.3、财务情况:2021 年营收首破 4 亿元,毛利率、净利率上升趋势明显
营收方面:公司营收持续稳步增长,2021 年营收首破 4 亿元。
近 5 年来,公司营业收入保持逐年增长态势,同比增速回落。2019 年公司浸没相变冷却 G8000 系列产品首次实现大规模商业应用,推动实现营收 2.92 亿元(+83.23%),2020 和 2021年度,受益于低碳、降 PUE 的产业政策支持以及数据中心行业快速发展,液冷需求高涨,公司实现营业收入 3.35 亿元(+14.96%)、4.08 亿元(+21.52%)。
归母净利润方面:与营收情况变动一致,2021 年实现归母净利润 9,371.97 万元(+37.50%)。近 5 年公司归母净利润同样保持逐年增长态势,2017-2021 年归母净利润同比增长速度分别为 408.12%、79.12%、180.92%、141.71%、37.50%,前期高速增长发力后,2021 年增速有所回落。
近年来归母净利润保持高速增长主要系浸没相变液冷数据中心基础设施产品技术先进、性能优越、毛利率高。

毛利率方面:2017-2021年毛利率呈现逐年增长态势。
公司毛利率由 2017年的19.85%增长至2021年的40.67%,可以看到,在2019年聚焦浸没相变液冷产品后, 公司毛利率从原来的 20%左右水平一跃至35%以上水平。
净利率方面:2017-2021 净利率高速增长。
公司净利率走势与毛利基本一致,且增长更为迅猛,由 2017 年的 4.94%增长至 2021 年的 23.00%。

期间费用方面:近 5 年公司期间费用整体有所下降。
2018年,公司期间费用率增长至 18.50%后开始逐年回落,2021 年期间费用率为 15.24%,内部运营效率有所提升。
销售/管理费用率方面:2017-2021 年,公司管理用率分别为 10.21%、4.74%、2.62%、4.09%、3.71%,销售费用率为 4.78%、2.13%、2.05%、2.51%、2.07%,销售/管理费用率逐年下降至低位水平。

3、亮点探讨:核心技术优势打造液冷先锋,客户开拓已现成效
3.1、产品/研发优势:浸没相变液冷实现商业化部署,高研发投入筑成技术护城河
产品方面,公司核心研发产品包括冷板液冷数据中心基础设施产品-C7000 系列和浸没相变液冷数据中心基础设施产品-C8000 系列。

其中,2019 年 C8000 系列首次大规模商业化部署,标志着数据中心行业全浸式液体相变冷却技术在国内首次实现了大规模产品转化和部署。
C8000 系列产品集合了公司前沿全浸式液体相变冷却技术,成功解决了高功率密度服务器散热问题,同时能够使得高功率密度数据中心 PUE 降至 1.05~1.2,优于行业标准要求。
此外,“一拖二”的模块化部署方式使得部署密度较传统风冷解决方案提高数十倍。

研发方面,2019-2021 年公司研发费用基本达到 3000 万元以上,2021 年研发费用为 4030.47 万元,创近 3 年新高,主要系液冷相关技术先进性和复杂程度高,可参考数据少,需要持续不断研发。公司近年来研发费用率基本维持在 10%左右。

公司核心技术主要来源于股东注入及自主研发相结合。
随着公司的发展,公司研发投入不断增加,研发团队逐步扩大,核心技术也出现了增加、迭代或升级。
冷板液冷基础设施方面,公司提出采用冷板式液冷技术解决中高功率密度数据中心散热问题的研发方向,不断丰富产品型号,提升散热能力与产品可靠性。
未来,针对核心发热部件的散热要求,冷板式液冷产品采用配套模块化开发,可以多种需求灵活配置,以满足不同客户需求。

浸没相变液冷技术方面,公司率先将基于双级壳体循环制冷的高效全浸式液体相变冷却技术应用于高功率密度服务器领域,突破了服务器结构密封转接与可维护性技术、浸没环境下高速信号完整性保持技术、芯片级复合结构强化沸腾技术、基于模型预测的实时动态匹配控制等关键技术,解决了传统冷却技术存在的“功耗墙”问题,同时具有极佳的节能效果,此外大幅降低了芯片核温,实现服务器内温度场均匀分布,提高了系统可靠性。

公司掌握的核心技术包括浸没相变液冷技术、冷板液冷技术和风冷方向技术。
目前公司在数据中心液冷方面通过深入研究、不断积累,具有技术优势。
浸没相变液冷技术方面,公司率先将基于双级壳体循环制冷的高效全浸式液体相变冷却技术应用于高功率密度服务器领域,突破了服务器结构密封转接于可维护性技术、浸没环境下高速信号完整性保持技术、芯片级微纳米结构强化沸腾技术、基于模型预测的实时动态匹配控制等关键技术,解决了传统冷却技术存在的“功耗墙”问题,同时具有极佳的节能效果,此外大幅降低了芯片核温,实现服务器内温度场均匀分布,提高了系统可靠性。

冷板液冷技术方面,公司研发了高效液冷散热冷板结构、机架式服务器智能分液单元系统、服务器通用内存散热方案以及冷头防电腐蚀设计,能够在实现高功率芯片定温控制、有效冷却高功率密度芯片的同时,最大限度降低数据中心设备 PUE 数值。服务器用水冷液选型及低电服饰设计为后续液冷技术研发提供重要实测数据。

风冷方向技术方面,公司拥有全直流变频空调控制技术,通过全直流控制模块整合三大直流电机(变频压缩电机、室内风扇机、室外风扇机)灵活的调节优势,在优化匹配空调系统,实现了柔性制冷,按需自动快速输出,精确调节温度和湿度。
截至 8 月 2 日,公司已取得 91 项专利和 27 项软件著作权,其中发明专利 31 项。公司积极参与行业标准的制定和完善,主持/参与的标准共 20 项,其中已发布的标准 14 项:包括国标 1 项,行标 6 项,团标 7 项。
近几年,公司先后被评为中国电子节能技术协会副理事长单位、数据中心节能技术委员会常务理事单位、开放数据中心委员会(ODCC)优秀合作伙伴等。

目前公司在研项目 19 个,涉及液冷配套产品、冷板开发等关键工艺。公司根据下游产业发展情况和下游客户需求情况,有针对性地进行产品技术创新和生产线工艺改进。公司长期与高校及科研院所保持密切合作关系,提高公司技术实力、改进工艺流程。

3.2、客户/地位优势:非关联方客户开拓成效显著,在手订单较高
从客户类型来看,公司主要客户来源于企业、政府及公共事业单位,企业单位主要为行业内数据中心集成企业,其终端用户大多为政府及公共事业单位。
近 3 年 来,公司客户结构发生转变,公共事业单位占比逐年降低,政府及企业客户占据主 导,2021 年企业客户收入占主营业务收入 56.26%。
公司对不同客户的销售毛利率存在波动,主要是终端客户对浸没相变液冷数据中心基础设施产品的需求均为一次建设、长期使用,毛利率受项目完工数量和规模影响。
近 3 年来,企业客户毛利率由 2019 年的 35.01%稳步提升至 2021 年的 40.95%,政府客户 2021 年毛利率 44.19%,为各种类型客户中最高。

公司非关联方收入占比正逐年增加。
2021 年,公司主营业务收入快速增长,各产品线非关联方拓展取得显著进展。
从近三年营收来看,公司 2019、2020 年度关联方销售占比大,2021 年与非关联方客户开展合作,实现重大合同销售收入,非关联方营收 23470.36 万元(+252.46%),首次超过关联方营收。
从毛利率来看,近年来,公司关联方、非关联方毛利率逐渐接近,基本稳定在 40%左右水平。

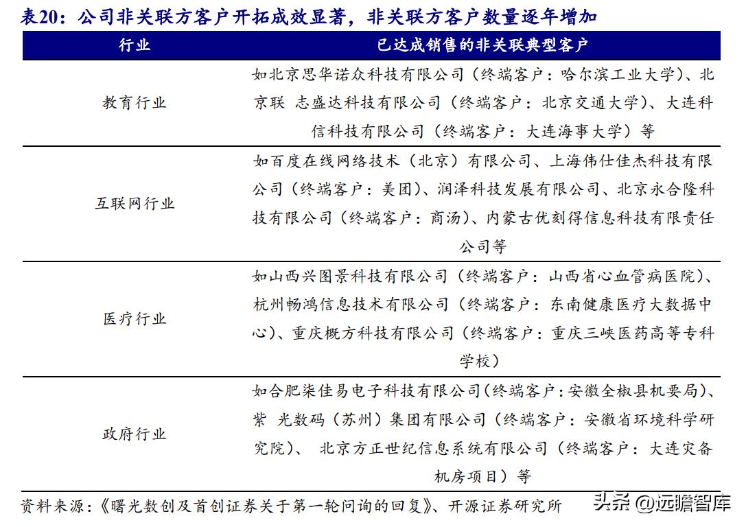
公司非关联方客户开拓成效显著,非关联方客户数量逐年增加。
公司通过市场宣传、技术交流、参加展会、公开投标等方式积极拓展客户。
公司凭借强大的技术能力、丰富的产品交付案例和可靠的产品品质,获得业内客户广泛认可,积累了优质的非关联方客户资源。随着公司销售体系逐渐完善,数据中心客户来源越来越广泛,非关联方客户数量逐年增加。

公司与非关联方公司 B 在 2021 年实现重大合同销售。此外,公司已签署西部(重庆)科学城先进数据中心项目的合同,此中心将成为“东数西算”全国一体化大数据中心成渝枢纽节点。

3.3、募投项目:拟新增青岛研发区域,与北京研发部门相互支撑,提升研发能力
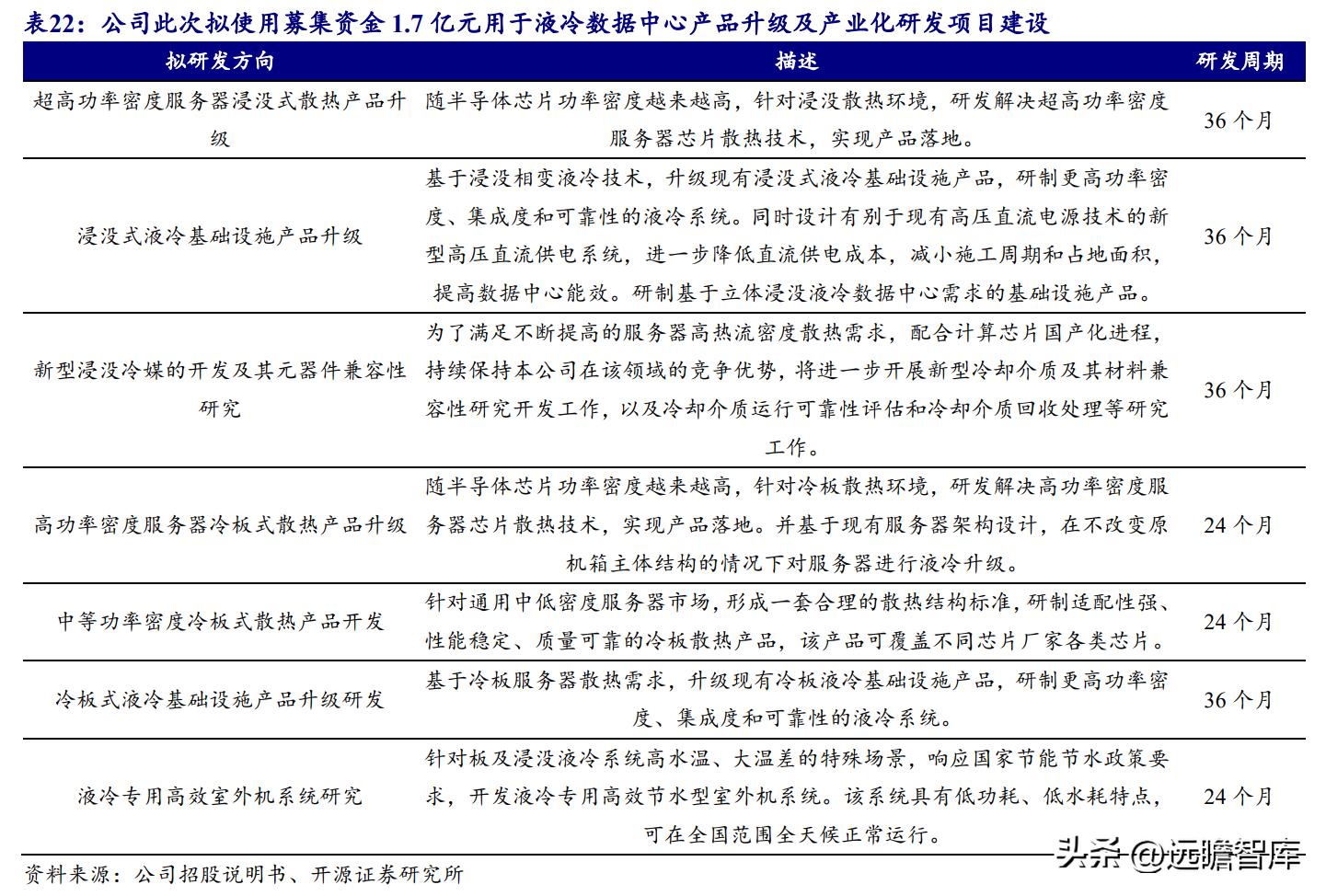
据公司招股说明书披露,公司此次拟使用募集资金 1.7 亿元用于液冷数据中心产品升级及产业化研发项目建设,使用 1.1 亿元用于补充流动资金。
公司拟在研发项目中扩大北京研发部门场地,并在青岛新增研发区域,形成相互支撑,完善公司研发场地,同时充分优化研发环境,扩充研发团队,完善研发技术体系。

募投项目中超高功率密度服务器浸没式散热产品升级、浸没式液冷基础设施产品升级、新型浸没冷媒的开发及其元器件兼容性研究、高功率密度服务器冷板式散热产品升级、中等功率密度冷板式散热产品开发、冷板式液冷基础设施产品升级研发等共计六个研发项目是现有技术或产品的迭代升级,而液冷专用高效室外机系统研究项目是新技术研发。

3.4、估值对比:可比公司最新 PE TTM 均值为 70X,公司底价对应 2021 年发行后 PE 为 24X
估值对比方面,由于依米康目前微利市盈率失真,不具备对比价值,故我们加入同涉及服务器制冷业务的申菱环境和高澜股份共同作为估值对比标的。
截至最新,可比公司市值均值达 75 亿元,市盈率 TTM 均值 70X,公司停牌前市值为 31 亿元,对应市盈率 TTM 为 32X。
本次方案中发行底价为 28.8 元/股,公司当前总股本为 7060 万股,本次拟发行 790 万股(不考虑公司本次发行的超额配售选择权),按 2021 年业绩计算,对应发行后 PE 24X,低于当下行业平均估值。
尽管公司的规模尚小,但是考虑到近年公司规模成长较快、研发属性突出,且浸没相变液冷数据中心产品毛利率稳中有增,未来随着募投项目顺利推进,公司有望在研发和产品端构筑更深的技术壁垒,从而推动业绩增长。

4、风险提示
市场竞争加剧风险、关联交易风险、募投项目无法达到预期风险
——————————————————
报告属于原作者,我们不做任何投资建议!如有侵权,请私信删除,谢谢!
精选报告来自【远瞻智库】或点击:远瞻智库-为三亿人打造的有用知识平台|报告*载下**|战略报告|管理报告|行业报告|精选报告|论文参考资料|远瞻智库