







秒懂|"五险一金"原来是这么回事~
有好多宝子们每月交着五险一金,但连它的作用是什么都不清楚
甚至还埋怨它耗了自己太多"钱",宁愿变到工资里宝子们别再傻傻错过它啦!它的作用很大,这就给大家捋清楚~
五险一金是什么?
√五险=医疗+生育+养老+失业+工伤保险√一金=住房公积金
医疗保险
大小的医疗费用都能报销一部分,职工医保比居民医保报销更多!
平常看病可以用它报销,但它作用有限
所以可以用百万医疗险做补充,很多昂贵的药都能报
2生育保险
可以报销孕检、生产等费用
生宝宝还能领一大笔生育津贴/产假工资
产假期间,产假工资和生育津贴只能二选一,哪个高就领哪个~
没工作的女性,可以使用老公的生育险进行报销
3养老保险
缴满15年、且到了退休年龄就可以领养老
短时间内断缴不用慌,只要退休前累计缴纳满15年即可想提前退休的姐妹可以补充商业养老年金险,优质度假生活美滋滋
4工伤保险
因为工作导致的受伤、职业病都可以报工伤
打工人们可太累了,上下班也可能遇到意外米,所以这个也蛮重要其实补充上商业重疾险、定期寿险和意外险更安心
无论是猝 S 、意外伤害或是生大病,都不用怕了
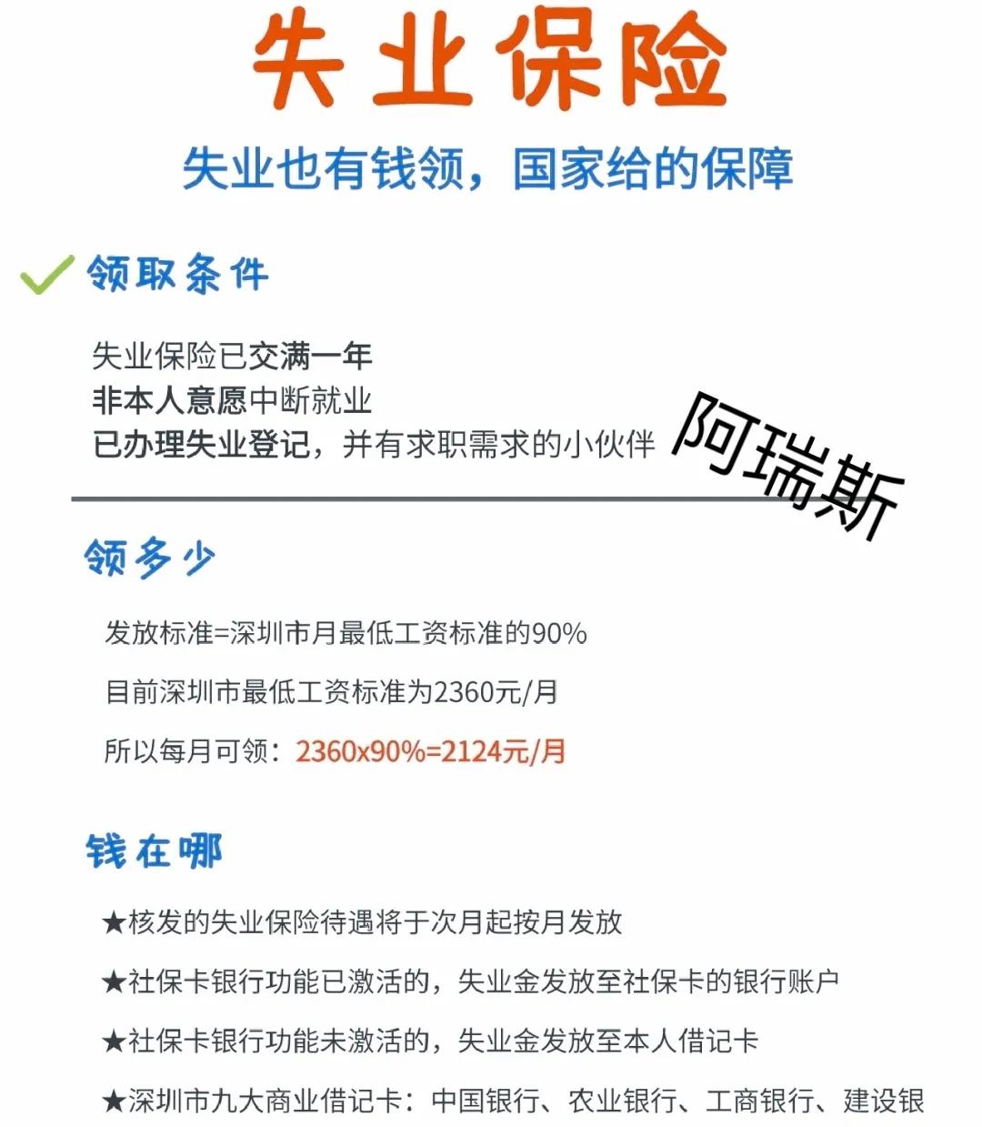
5失业保险
失业没收入了怎么办?别急,国家还有失业保障兜着你领取条件、
1、失业保险已交满一年
2、非本人意愿中断就业
3、已办理失业登记,并有求职需求的小伙伴
1住房公积金
买房族可以用它*款贷**买房或者取出来装修房子租*党**取出来交房租或随便花都 ok
如果真的没工作又怕社保/公积金断交可看图8
其实,社保也算是保险的一种,大家关注它,本质上还是想要自身有合理的保障
●既然如此为什么不把保障升级得滴水不漏呢?
●这样无论是健康风险还是意外风险都能涵盖了
记得点赞收藏转发给身边的朋友,也许会帮到 ta 们哦#保险#社保#住房公积金#五险一金#保险怎么买#社保断缴