重庆日报
重庆市巴南区新型冠状病毒
肺炎疫情防控指挥部
关于划定巴南区疫情高风险区域的通告
(2022年第146号)
根据当前巴南区疫情防控工作需要,按照《新型冠状病毒肺炎防控方案(第九版)》《关于进一步优化新冠肺炎疫情防控措施科学精准做好防控工作的通知》相关规定,经市、区两级专家研判和区疫情防控指挥部研究,并报请市疫情防控指挥部批准,自2022年11月13日18时起,新增划定我区部分高风险区。现将有关事项通告如下:
一、具体点位
1.龙洲湾街道:协信星澜汇1期11栋,万友四季缤纷4栋。
2.界石镇:南溪绿郡C区1栋。
3.木洞镇:港湾小区15栋。
二、管控措施
1.实行封控管理,期间严格做到“足不出户、上门服务”,暂停区域内所有聚集性活动和聚餐。除生活物资保供场所外,经营场所一律暂停营业。
2.实施封控管理后每日开展健康监测,开展相应频次核酸检测,连续5天无新增感染者且第5天风险区域内所有人员完成一轮核酸筛查均为阴性,届时按照所在村(社区)的管控措施执行。
3.区域外人员原则上不进入该区域,生活保障等特殊人员可在做好防护情况下,不接触做好生活物资等保障。对因就医等特殊情况确需外出的,严格实行闭环转运。
4.做好心理疏导、生活物资保障,落实好慢性病患者等特殊群体医疗等服务;规范消毒和垃圾分类处置。
以上措施将根据疫情发展情况适时进行动态调整。未尽事宜,以区疫情防控指挥部解释为准。
重庆市巴南区新型冠状病毒
肺炎疫情防控指挥部
2022年11月13日
重庆市渝北区新型冠状病毒肺炎
疫情防控工作指挥部
关于划定新冠肺炎风险区域的通告
(2022年第147号)
为切实保障广大市民的生命安全和身体健康,按照《新型冠状病毒肺炎防控方案(第九版)》和国务院联防联控机制《关于进一步优化新冠肺炎疫情防控措施科学精准做好防控工作的通知》相关规定,结合当前疫情防控形势,经疾控专家研判和区新型冠状病毒肺炎疫情防控工作指挥部研究,决定自2022年11月14日0时起,将渝北区部分区域划定为高、低风险区。现就有关事项通告如下:
一、高风险区
(一)具体点位
1.龙溪街道:
(1)上海大厦A栋;
(2)民航小区;
(3)金龙路268号国安综合楼A栋、B栋;
(4)黄金堡普通住宅6栋3单元;
(5)黄金堡城市花园B区2栋;
(6)龙湖佰乐街2栋;
(7)欣光松宿1栋。
2.龙山街道:
(1)兴茂盛世北城B区1栋;
(2)东衡龙都A区2单元;
(3)光宇阳光地中海8栋;
(4)嘉兴苑30栋1单元;
(5)龙汇园1单元;
(6)橄榄郡5栋2单元;
(7)龙脊新村11栋2单元;
(8)东和春天C6栋;
(9)松石南路43号附6号1单元;
(10)花园新村小区2栋2单元;
(11)松石支路102号附7号;
(12)龙湖紫都城1栋3单元。
3.龙塔街道:
(1)金科东方王府11栋;
(2)黄金堡生活家;
(3)紫荆路99号1栋;
(4)鲁能星城九街区A区1栋、5栋、10栋;
(5)佳华世纪新城A区2栋4单元。
4.两路街道:
两路大菜市农贸市场三楼宿舍。
5.双龙湖街道:
(1)龙平支街4单元;
(2)五星路四巷金领地小区2栋;
(3)五星路圣豪帝景1栋。
6.双凤桥街道:
长安锦尚城3栋、8栋。
7.仙桃街道:
(1)锦云香缇5栋、14栋、15栋;
(2)汇祥林里3000小区1期小区18栋;
(3)爱加欧郡2期2栋、15栋;
(4)润丰水尚2期9栋2单元。
8.回兴街道:
(1)伴山名都12栋2单元、15栋;
(2)堤岸春晓1栋2单元、2栋5单元;
(3)黛瑰苑10栋;
(4)典雅悦润2栋;
(5)金香林8栋3单元;
(6)祥和苑6栋5单元;
(7)金鞍花园E栋1单元;
(8)金山美林2栋;
(9)莱茵国际5栋;
(10)国雅彩云间2栋。
9.宝圣湖街道:
(1)海德山庄E栋;
(2)城市港湾B区2栋2单元;
(3)城市港湾D栋;
(4)东衡槟城小区1栋、4栋1单元、5栋;
(5)锦天星都小区3栋4单元、4栋;
(6)鑫城名都A栋4单元、C栋6单元、C栋7单元;
(7)顺庆佳园1栋7单元;
(8)番茄花园3栋1单元;
(9)枫桥水郡25栋;
(10)华府春城1栋;
(11)锦绣华城6栋;
(12)三亚湾水产市场4栋;
(13)小小岛8栋;
(14)公安家属院6单元。
10.龙兴镇:
(1)天堡家园9栋;
(2)和泽家园A区5栋;
(3)和合家园一期20栋;
(4)中航小镇花溪洲1组团56栋。
11.木耳镇:
空港乐园A2区4栋、D4区3栋。
12.玉峰山镇:
石坪北路156号、177号。
13.兴隆镇:
永庆居民新村。
(二)防控措施
1.实行封控措施,期间“足不出户,上门服务”,对因就医等特殊情况确需外出的,须经社区审核同意并协调安排专人专车,全程做好个人防护,落实闭环管理。
2.经营场所暂停营业,暂停区域内所有聚集性活动和聚餐。
3.区域外人员不进入该区域,生活保障等特殊人员可在做好防护情况下,不接触做好生活物资保障等工作。落实好慢性病患者等特殊群体医疗等服务,规范消毒和垃圾分类处置。
4.每天上、下午各开展一次体温检测和症状问询。
5.实施封控管理后开展相应频次核酸检测,连续5天无新增感染者且第5天风险区域内所有人员完成一轮核酸筛查均为阴性,降为低风险区。
二、低风险区
(一)具体点位
《重庆市渝北区新型冠状病毒肺炎疫情防控工作指挥部关于划定新冠肺炎风险区域的通告(2022年第117号)》《重庆市渝北区新型冠状病毒肺炎疫情防控工作指挥部关于划定新冠肺炎风险区域的通告(2022年第137号)》划定的中风险区域(已被划定为高风险区的除外)。
(二)防控措施
1.实行“个人防护、避免聚集”等防控措施,区域内各类人员按照要求开展核酸检测。
2.严格执行11月12日《重庆市渝北区新型冠状病毒肺炎疫情防控工作指挥部关于全面加强社会面管控坚决打好疫情歼灭战的通告(2022年第142号)》相关措施。
本通告未尽事宜,以渝北区新冠肺炎疫情防控工作指挥部解释为准。
重庆市渝北区新型冠状病毒肺炎
疫情防控工作指挥部
2022年11月14日
重庆市渝北区新型冠状病毒肺炎
疫情防控工作指挥部
关于划定临时管控区的通告
(2022年第148号)
为切实保障广大市民的生命安全和身体健康,按照《新型冠状病毒肺炎防控方案(第九版)》和国务院联防联控机制《关于进一步优化新冠肺炎疫情防控措施科学精准做好防控工作的通知》相关规定,结合当前疫情防控形势,经疾控专家研判和区新型冠状病毒肺炎疫情防控工作指挥部研究,决定自2022年11月14日0时起,将渝北区部分区域划定为临时管控区。现就有关事项通告如下:
一、具体点位
(一)龙溪街道:
(1)红石路以南、红石支路以东、渝北—江北交界线以北、花卉园以西的围合区域;
(2)红金街1号、3号、7号、9号,锦坪街5号、6号、7号、18号、25号、27号的围合区域。
(二)龙塔街道:
(1)鲁能星城六街区;
(2)鲁能星城九街区A区;
(3)金科东方王府;
(4)工农社区荷塘路9号至88号;
(5)工农社区五童街8号至99号。
(三)龙山街道:
(1)松石大道以北、松石北路以西、松石支路以东、松北支路以南的围合区域;
(2)龙脊路以北、松石南路以西、松石大道以南、松石二巷以东的围合区域;
(3)东和春天东区;
(4)阳光地中海小区。
(四)双龙湖街道:
除方家山社区、鹿山社区外的其他区域。
(五)双凤桥街道:
(1)渝北区高堡湖路1号;
(2)渝北区空港大道1076号;
(3)渝北区空港工业园尚科路7号;
(4)北城空港天地小区。
(六)仙桃街道:
(1)桂馥西路2号泽科港城国际二期(含锦云香缇);
(2)兰桂大道6号汇祥林里3000一期;
(3)福畅路2号爱加欧郡二期。
(七)回兴街道:
(1)双湖路以北、宝桐路—宝圣西路—宝桐一路连线以东、兴科大道以南、山语间西界—心海湾西界连线以西的围合区域;
(2)一碗水前街18号银海峰景小区。
(八)宝圣湖街道:
(1)宝桐路以西、兴科大道—长福支路连线以南、兴科四路以东、宝圣西路以北的围合区域;
(2)宝圣西路339号1-7栋、8幢的围合区域;
(3)翠苹路11号东衡槟城;
(4)金开大道2009号鑫城名都;
(5)兴科大道422号锦天星都。
二、管控措施
(一)实行“人不出区,错峰取物”,原则上居家,在严格落实个人防护的前提下,每天每户可安排1人,按照“分时有序、分区限流”的方式,到指定区域无接触式购买或领取网购物品和生活物资。对因就医等特殊情况确需外出的,由社区出具证明并做好审核登记。居家时做好环境消毒、居室通风等措施。
(二)暂停区域内所有聚集性活动和聚餐。除生活物资保供场所外,其他经营场所暂停营业。
(三)区域外人员原则上只进不出,生活保障等特殊人员可在做好防护、不接触情况下,做好生活物资保障等工作。
(四)区域内单独划定的高风险区,按照有关风险区管理规范单独执行,解除后继续按照本通告的措施要求执行。
(五)实施临时管控后开展相应频次核酸检测,后续管控措施根据疫情形势实时动态调整。
本通告未尽事宜,以渝北区新冠肺炎疫情防控工作指挥部解释为准。
重庆市渝北区新型冠状病毒肺炎
疫情防控工作指挥部
2022年11月14日
重庆市九龙坡区新型冠状病毒
肺炎疫情防控工作指挥部
关于新增九龙坡区高风险区的通告
九肺炎指发〔2022〕119号
根据当前九龙坡区疫情防控工作需要,按照《新型冠状病毒肺炎防控方案(第九版)》及《关于进一步优化新冠肺炎疫情防控措施科学精准做好防控工作的通知》相关规定,经专家研判并经区疫情防控工作指挥部研究,新增辖区疫情高风险区,具体如下:
一、具体点位
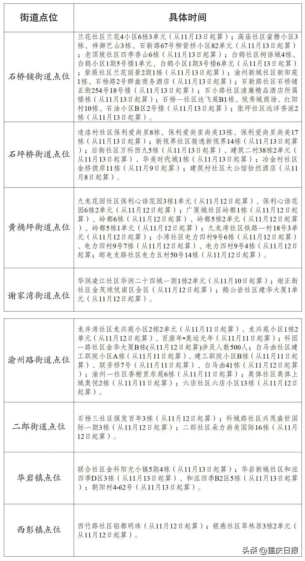
石桥铺街道点位 :兰花社区兰花4小区6栋3单元;高庙社区蜜糖小区3栋、祥御巴山3栋、石新路67号柳背桥小区82单元;老顶坡社区四季香山6栋;白鹤社区树语城4栋、白鹤小区1期5号楼1单元、白鹤小区1期3号楼6单元;紫薇社区兰花丽景2期1栋;渝州新城社区新阳苑1栋、石杨路2号群鑫商务酒店;石新路社区石桥铺正街254号18号楼;石小路社区浦廉精品酒店所属楼栋;石杨一社区达飞苑B1栋、悦秀城商场、红阳村10栋、石油小区B区2号楼;张坪社区远洋香派2栋。
石坪桥街道点位 :造漆村社区保利爱尚里8栋、保利爱尚里尚美13栋、保利爱尚里尚美17栋;新视界社区骏逸新视界14栋;后街社区万科西九5栋、建筑二村38栋2单元、华美时代城1栋;冶金村社区金桥彼岸11栋;建筑村社区大公馆怡然酒店。
黄桷坪街道点位 :九龙花园社区保利心语花园3栋1单元、保利心语花园6栋2单元;广厦城社区岭都1栋、岭都6栋、岭都5栋2单元、岭都5栋1单元;九龙湾社区铁路一村18号3单元;小湾社区电力四村9号6栋、电力四村9号7栋、电力四村9号4栋;邮电支路社区电力五村50号14栋。
谢家湾街道点位 :华润凌江社区华润二十四城一期1栋2单元;谢正街社区金茂珑悦南区全区;鹅公岩社区建华大厦1单元。
渝州路街道点位 :龙井湾社区龙兴苑小区2栋2单元、龙兴苑小区1栋2单元、百康年•奥运光年;科园一路社区金华大厦B栋;白马凼社区建工职院小区A栋、建工职院小区B栋、联芳桥7号、白马凼41栋;渝州一社区香榭里东苑6栋;奥体社区奥体上城奥悦2栋;六店社区六店小区13栋。
二郎街道点位 :石杨三社区强发百年3栋;科城路社区兴茂盛世国际一期3栋;二郎社区朵力尚美国际16栋。
华岩镇点位 :联合社区金科阳光小镇5期4栋;华岩新城社区和泓四季D区3栋、和泓四季B2区5栋;朝阳村4-62号。
西彭镇点位 :西竹路社区铝都明珠;银燕社区翠林居3栋2单元。
二、防控措施
1.实行封控措施,期间“足不出户,上门服务”,安排24小时巡逻值守,防止人员外出流动,严格做到足不出户。对因就医等特殊确需外出的,须经社区防控办公室协调安排,实行专人专车,全程做好个人防护,落实闭环管理。
2.经营场所暂停营业。
3.暂停区域内所有聚集性活动和聚餐。
4.区域外人员不进入该区域,生活保障等特殊人员可在做好防护情况下,不接触做好生活物资等保障。
5.每天上午、下午各开展一次体温检测和症状问询,填写健康监测登记表。
6.实施封控管理后开展相应频次核酸检测,连续5天无新增感染者且第5天风险区域内所有人员完成一轮核酸筛查均为阴性,降为低风险区。
7.做好心理疏导、生活物资保障,落实好慢性病患者等特殊群体医疗等服务;规范消毒和垃圾分类处置。
特此通告。
重庆市九龙坡区新型冠状病毒
肺炎疫情防控工作指挥部
2022年11月13日
各点位管控时间更新表

重庆市沙坪坝区新冠肺炎疫情防控指挥部
关于划定疫情风险区的通告
根据当前沙坪坝区疫情防控工作需要,按照《新型冠状病毒肺炎防控方案(第九版)》和国务院联防联控机制综合组《关于进一步优化新冠肺炎疫情防控措施科学精准做好防控工作的通知》相关规定,经市区疾控专家研判和区新冠肺炎疫情防控指挥部研究决定,自2022年11月13日23时起,将沙坪坝区部分区域划定为高低风险区,具体如下:
一、高风险区
(一)具体点位
1.双碑街道:双碑自由村100号老年大楼,自由村13号;
2.天星桥街道:天福景苑;
3.井口街道:美丽阳光家园二期20栋,和颐酒店普通宾馆区,双碑86号附1号;
4.渝碚路街道:驿途酒店;
5.童家桥街道:友爱村24栋,阳光水城1期、2期;
6.覃家岗街道:金阳易诚国际,芭蕉沟村29号;
7.新桥街道:上桥二村5号附15号,上桥二村9号,金桥鑫都A区B栋。
8.土湾街道:金沙港湾16栋,桃花里5号楼;
9.小龙坎街道:学林佳苑B栋;
10.土主街道:文旅城御铂北区17栋,融创文旅城御林19栋。
(二)管理措施
1.实行封控管理,期间严格做到“足不出户、上门服务”,经营场所一律暂停营业。
2.实施封控管理后开展相应频次核酸检测,连续5天无新增感染者且第5天风险区域内所有人员完成一轮核酸筛查均为阴性,降为低风险区。
3.每日上下午各开展一次健康监测。
4.对因就医等特殊情况确需外出的,严格实行闭环转运;规范消毒和垃圾分类处置。
5.后续管控措施根据疫情形势实时动态调整。
二、低风险区
(一)具体范围
各镇街除高风险区以外的其他区域。
(二)管理措施
1.实行“个人防护、避免聚集”等防控措施,区域内各类人员按照要求开展核酸检测。
2.严格执行11月12日《沙坪坝区新冠肺炎疫情防控指挥部关于进一步加强社会面防控工作的通告》相关措施。
3.后续管控措施根据疫情形势实时动态调整。
未尽事宜,以沙坪坝区新冠肺炎疫情防控指挥部解释为准。
重庆市沙坪坝区新型冠状
病毒肺炎疫情防控指挥部
2022年11月13日
重庆市南岸区新型冠状病毒
肺炎疫情防控指挥部
关于南岸区划定疫情风险区域的通告
根据当前南岸区疫情防控工作需要,按照《新型冠状病毒肺炎防控方案(第九版)》相关规定和《关于进一步优化新冠肺炎疫情防控措施 科学精准做好防控工作的通知》(联防联控机制综发〔2022〕101号)要求,经市、区专家研判和南岸区新型冠状病毒肺炎疫情防控指挥部研究,在辖区内划定高风险区。具体通告如下:
一、具体点位(26个)
11月12日起算:南坪街道万达锋邸5栋;龙门浩街道武夷滨江13栋二单元。
11月13日起算:弹子石街道富力现代广场管理处宿舍104房间;花园路街道昌隆城市花园6栋、泰正花园1栋;龙门浩街道武夷滨江3期1栋;南坪街道南坪正街127号、东方新苑5单元、万寿二村4栋、天龙广场B栋、万寿二村二号老药品市场顶楼临时住房、南坪东路3巷17号、万达钰邸2栋;南坪镇苹果城10栋1-7门店、芭厘芭厘B栋、万友七季城A区5栋;南山街道双龙村下石牛11号;天文街道城南家园8组团14栋、城南家园5组团5栋;涂山镇蓝光1期6栋、东海长洲B区5栋、东海长洲B区11栋;长生桥镇融创伊顿濠庭5栋、金科中央御园52栋、优雅长乐居3栋、琥珀居南区6栋1单元。
二、管控措施
1. 实行封控措施,其间“足不出户,上门服务”。对因就医等特殊情况确需外出的,由村(社区)做好审核登记,严格实行闭环转运。
2. 经营场所暂停营业,暂停区域内所有聚集性活动和聚餐。
3. 区域外人员不进入该区域,生活保障等特殊人员可在做好防护情况下,不接触做好生活物资等保障。
4. 每天上午、下午各开展一次体温检测和症状问询,填写健康监测登记表。
5. 实施封控管理后开展相应频次核酸检测,连续5天无新增感染者且第5天风险区域内所有人员完成一轮核酸筛查均为阴性,降为低风险区。
6. 做好心理疏导、生活物资保障,落实好慢性病患者等特殊群体医疗等服务;规范消毒和垃圾分类处置。
7. 后续管控措施将根据疫情形势动态调整。
高风险区所在小区其他区域原则上实行3天人不出小区、错峰取物的临时管控措施,根据核酸检测及专家研判结果,调整后续管控措施,具体安排以属地镇街、村(社区)通知为准。未尽事宜,以南岸区新型冠状病毒肺炎疫情防控指挥部解释为准。
重庆市南岸区新型冠状病毒
肺炎疫情防控指挥部
2022年11月14日
重庆市大渡口区新冠肺炎疫情
防控工作领导小组指挥部
关于调整大渡口区临时管控区域的通告
(2022年11月13日)
根据当前大渡口区疫情防控工作需要,按照《新型冠状病毒肺炎防控方案(第九版)》相关规定,经大渡口区新冠肺炎疫情防控工作领导小组指挥部研究决定,在辖区内新增临时管控区22个、解除临时管控区42个,现将有关事项通告如下:
一、新增临时管控区(22个)
(一)具体点位:
新山村街道:华润凤凰城8栋;
跃进村街道:大堰三村2栋1单元;
九宫庙街道:技光村4栋,九宫庙58号,新工一村60栋9号,新工二村20号,钢花路848号,九宫庙农贸市场;
春晖路街道:翠柏小区9栋2单元,迁禧花园8栋2单元,国瑞城2期1栋,国瑞城3期4栋,晋愉绿岛16栋3单元,秋实春华小区2栋,香港城2栋;
茄子溪街道:申家子溪苑9栋;
八桥镇:盛世融城C区1栋;
建胜镇:绿地城1期4栋,中洲半岛城邦20栋;
跳磴镇:荣安林语春风B区1栋,云岭天城2栋,幸福华庭A组团9栋。
(二)防疫措施
1.临时管控期间严格做到“人不出区,错峰取物”,在严格落实个人防护的前提下,每户可安排1人到指定区域购买或无接触式领取网购物品。
2.临时管控时间全部从2022年11月14日0时起算。临时管控后连续3天开展核酸检测,每次间隔24小时,根据3次核酸检测结果调整后续管控措施。
3.临时管控期间暂停所有聚集性活动。除生活物资保供场所外,其他经营场所暂停营业。在解除管控前,对上述公共区域开展一次规范消毒。
4.自11月14日,离开上述相关区域的人员,务必主动向所在村(社区)报备,落实“三天三检”,3次检测结果出来前原则上居家。
5.做好心理疏导,因就医等特殊情况确需外出的,严格实行闭环转运。
6.密切接触者及涉疫场所暴露人员按要求落实管控措施。
二、解除临时管控区(42个)
(一)具体点位:
新山村街道:壹街区B2栋,新山村469栋,万象汇C区3-3-5,顺祥壹街区一楼门面玖弘副食,蓝光中央广场3栋;
跃进村街道:跃进村104栋,跃进村135栋,跃进村88栋3单元,渝钢村3栋2单元,大堰2村11栋3单元,跃进支路9号1栋3单元,渝新花园1栋,中房那里5栋,革新村19栋,马王街1栋;
九宫庙街道:佳禾鑫新座;
春晖路街道:阳光花园5栋1单元,国瑞城3期5栋,国瑞城3期6栋,国瑞城3期3栋,新天泽1栋,蓝谷小镇17栋,祥和御馨园2期7栋,阳光花园7栋3单元,晋愉绿岛7栋,天泰金地广场1栋;
茄子溪街道:茄子溪制材二村29号,康田栖樾;
八桥镇:常嘉社区A组团,常嘉社区2组团,爱与山C区9栋3单元,华宇观澜华府6栋,恒大麓山湖3期48栋,半岛逸景2组团3栋,卓越西麓九里1期、2期,联发君领西城,朵力迎宾大道8栋,中交丽景9栋1单元,爱与山A区5栋,半岛逸景B组团8栋,爱与山B区1栋2单元,雅居乐三期9栋。
(二)防疫措施
解除临时管控后,严格落实《关于进一步加强全区社会面管控全力打好疫情歼灭战的通告》中的防疫措施。
以上措施将根据疫情发展情况进行动态调整,未尽事宜,以重庆市大渡口区新冠肺炎疫情防控工作领导小组指挥部解释为准。
特此通告。
重庆市大渡口区新冠肺炎疫情
防控工作领导小组指挥部
2022年11月13日
重庆市大渡口区新冠肺炎疫情
防控工作领导小组指挥部
关于调整疫情风险区的通告
(2022年11月13日)
按照《新型冠状病毒肺炎防控方案(第九版)》相关规定和《关于进一步优化新冠肺炎疫情防控措施科学精准做好防控工作的通知》(联防联控机制综发〔2022〕101号)要求,经专家研判和区新冠肺炎疫情防控指挥部研究,决定自2022年11月14日起,对辖区内疫情风险区进行调整:
一、划定高风险区(16个)
(一)调整高风险区1个:
新山村街道:美德佳园2栋、3栋调整为美德佳园小区(11月13日起算)。
(二)新增高风险区15个:
春晖路街道:鑫瑞福居9栋3单元(11月13日起算),枫丹筱筑1期2栋1单元(11月10日起算),园丁小区7栋3单元(11月13日起算),秋实小区2栋(11月13日起算),古渡春色11栋(11月12日起算),香港城1栋(11月12日起算);
新山村街道:蓝光中央广场4栋(11月13日起算);
跃进村街道:大堰一村8栋3单元(11月12日起算),渝钢村65栋2单元(11月12日起算),跃进村24栋1单元(11月12日起算);
九宫庙街道:新工小学802栋(11月13日起算);
八桥镇:中交万都汇4栋(11月13日起算),朵力品道3栋,晋愉岭海13栋(11月13日起算),晋愉绿岛16栋3单元(11月13日起算)。
(三)防疫措施:
1.实行封控管理,期间严格做到“足不出户、上门服务”,经营场所一律暂停营业。
2.实施封控管理后开展相应频次核酸检测,连续5天无新增降为低风险区。
3.每日上下午各开展一次健康监测。
4.对因就医等特殊情况确需外出的,严格实行闭环转运;规范消毒和垃圾分类处置。
5.后续管控措施根据疫情形势实时动态调整。
二、调降为低风险区(15个)
(一)具体点位:
新山村街道:铺金丽城;
跃进村街道:跃进村102栋1单元,大堰一村8栋1单元,跃进村101栋4单元;
春晖路街道:御景天都6栋,秋实小区4栋1单元;
八桥镇:盛世融城A区,雅居乐二期1栋,半岛逸景A组团8栋,华宇观澜华府7栋;
建胜镇:百佳园社区西城佳园6栋,百佳园社区西城佳园12栋;
跳磴镇:幸福华庭B组团1栋,蓝沁苑二期8栋,幸福华庭C组团1栋。
(二)防疫措施:
按照《关于进一步加强全区社会面管控全力打好疫情歼灭战的通告》要求落实防疫措施。
未尽事宜,以重庆市大渡口区新冠肺炎疫情防控工作领导小组指挥部解释为准。
特此通告。
重庆市大渡口区新冠肺炎疫情
防控工作领导小组指挥部
2022年11月13日
来源:巴南发布、渝北发布、九龙坡发布、沙磁荟客户端、掌新南岸、大渡口之声客户端