作为一个在中国生活了二十多年的“传统”吃货,从小就被教育“油炸的少吃”“反复油炸不健康”,然而长大后的我“发现”,所有的薯片、土豆条等零食包装上,都写着“非油炸,膨化食品”,那么问题来了,这些“薯片”到底是怎么从土豆进化成零食的呢?

这就要从【膨化食品】的定义说起了!
膨化食品的广义是以谷物、薯类或豆类等为主要原料,采用膨化工艺如焙烤、油炸、微波或挤压等制成体积明显增大的,具有一定膨化度的一种组织酥脆、香味逼真、风格各异的休闲食 品。
所以,油炸食品,本身就是膨化食品。那么同样是膨化食品,为什么零食包装上,都要特意标明“非油炸”呢?

这归集于,油炸食品原材料的问题了。
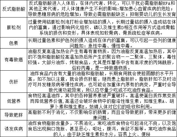
其一:反复利用,油炸的油要是反复使用,在长时间高温作用下,炸油中常存在一些氧化分解物质和因高温作用而产生的有害物质,如三甘酯、亚硝基吡啶,多环芳香烃类、不饱和脂肪酸过氧化物等,从而严重影响人体健康,导致人体神经麻痹、产生肿瘤,甚至死亡。
其二:使用的油不卫生,许多恶劣的商家为节约成本使用地沟油。
其三:变质食品进入油炸后,可更改味道,滥竽充数,不易察觉。

除了人为因素,油炸食品本身也会对人体产生危害,下面和晶晶姐一起盘点下过度食用油炸产品的危害吧!

油炸食品伤害千千万,但是奈何味美戒不掉,晶晶只能提醒朋友们,油炸食品虽好吃,可不要贪吃哦!关注晶晶姐,下期带大家了解【非油炸-膨化食品】工艺!

我是爱吃零食的<晶晶姐>
代表梦幻家族感谢您的阅读
听说长得好看的人
都会分享我
你会么?