






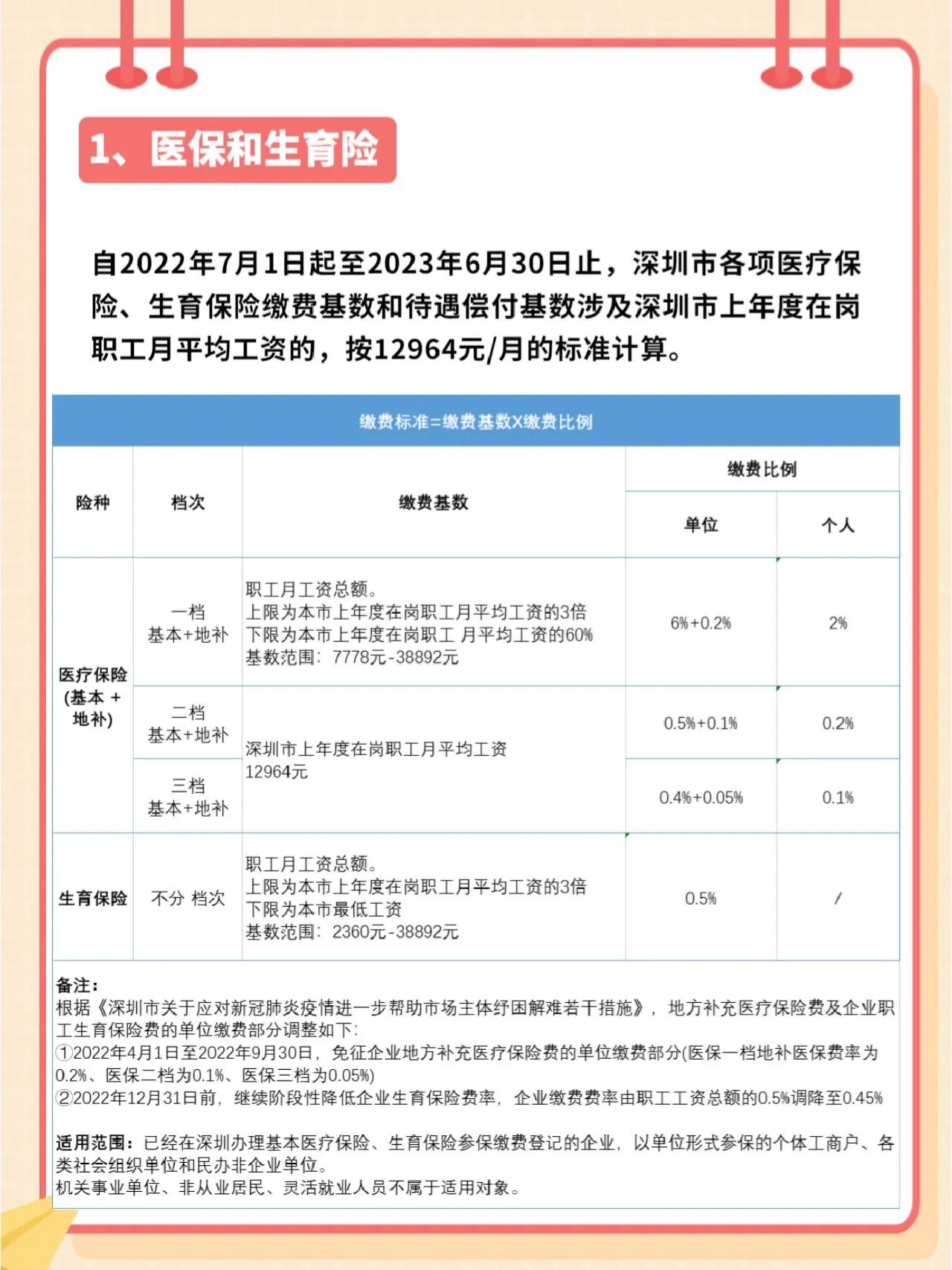
影响每个人!深圳社保7月变化!|||从7月1日起,深圳医保、生育保险以及公积金,缴费基数均有调整。
虽然对于深圳打工人来说,这点变动对你的工资没有太多影响,但具体发生了什么变化还是知道为好。
#深圳社保 #深圳打工人 #深圳住房公积金 #深圳医保 #深圳二档社保#2







影响每个人!深圳社保7月变化!|||从7月1日起,深圳医保、生育保险以及公积金,缴费基数均有调整。
虽然对于深圳打工人来说,这点变动对你的工资没有太多影响,但具体发生了什么变化还是知道为好。
#深圳社保 #深圳打工人 #深圳住房公积金 #深圳医保 #深圳二档社保#2