作者:中山大学孙逸仙纪念医院 石永辉
审核:中山大学孙逸仙纪念医院 伍俊妍
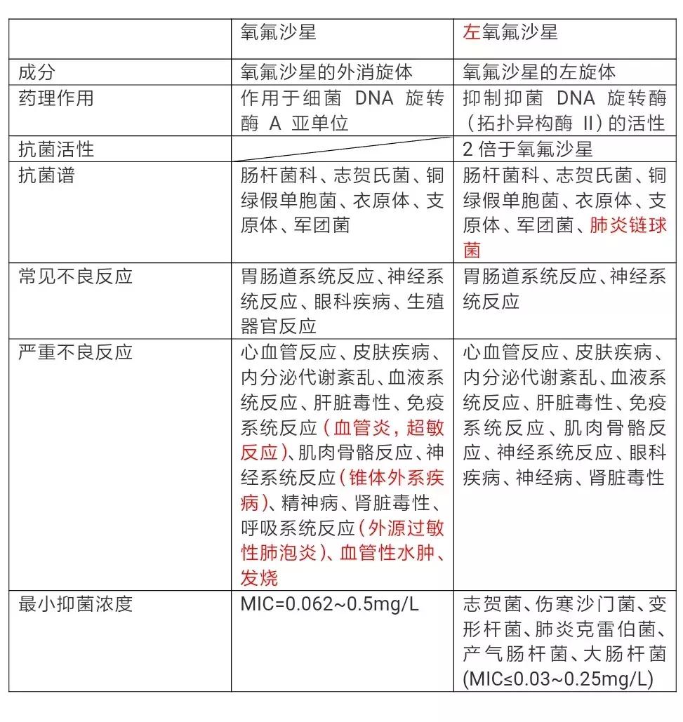
临床上很多药物的名字仅有一字之差,极易使人混淆,其中多为对映异构体的区别,如氧氟沙星、左氧氟沙星。

左氧氟沙星和氧氟沙星主要作用于细菌的脱氧核糖核酸旋转酶(拓扑异构酶II),但左氧氟沙星(氧氟沙星的左旋体)除抗菌活性为氧氟沙星的2倍外,还具有抗菌谱广、不良反应少等优点(见表格)。

例如社区获得性肺炎:其致病为菌肺炎链球菌,作为第三代喹诺酮类的左氧氟沙星对其的最小抑菌浓度(MIC=0.78~1.56mg/L)较低,有强大的活性,是指南推荐的。
氧氟沙星对肺炎链球菌的最小抑菌浓度(MIC=1.56~3.13mg/L)较高,因此并不推荐。
人的手分左手和右手,互相不能重合,彼此是实物和镜像的关系,化合物分子同样存在这种“对映关系”,名为手性。手性现象在自然界中也广泛存在。
手性是自然界的基本属性。两个互为镜像而不能重合的立体异构体,称为对映异构体,简称对映体。
等量对映异构体的混合物没有旋光性,称为(外)消旋体,物质的这种特性称为(外)消旋性。

药物中分子式相同、构造相同的对映异构体之间会有什么差异呢?
经临床的大量观察,药物中各对映体的药理活性通常具有较大差异。
有时两个对映体的药理作用是相加的,但更多的情况是一种对映体有药效,另一种则没有药效或药效很低,甚至会产生较大的毒副作用。
1、R-S系统命名法
假设分子中四个取代基按CIP顺序规则以a>b>c>d顺序排列。
如果将最小d基团置于离观察者最远的位置,按a-b-c的先后顺序观察其他三个基团,观察到a→b→c是顺时针方向,则这个碳中心的构型被定义为R;否则就认定为S。
2、左旋与右旋
当光通过含有某物质的溶液时,使经过此物质的偏振光平面发生旋转的现象。左旋,以(-)表示;右旋,以(+)表示。
一.只有一种对映体有活性,而另一种无显著的药理作用。
1、氧氟沙星与左氧氟沙星


氧氟沙星抑制细菌拓扑异构酶Ⅱ的活性,阻止细菌DNA的合成和复制而导致细菌死亡。左氧氟沙星是氧氟沙星的手性异构体(左旋体)。
药理学实验证,左氧氟沙星比氧氟沙星具有更多的优点。
左氧氟沙星抗菌活性为氧氟沙星的2倍、水溶性是氧氟沙星的8倍,更易制成针剂、毒副作用在喹诺酮类药物中较小。
临床应用:左氧氟沙星逐渐取代消旋氧氟沙星。
2、佐匹克隆


佐匹克隆具有催眠、镇静、肌肉松弛、抗焦虑和抗惊厥作用,用于治疗睡眠紊乱。
消旋佐匹克隆的起短效催眠作用,主要是由于右旋异构体引起的,服用右旋佐匹克隆可在产生抗焦虑作用的同时不影响运动协调能力。
右旋佐匹克隆对苯二氮唑受体的亲和力是左旋佐匹克隆的50倍。
右旋体的半数致死量(LD50)为1500mg/kg;
左旋体的LD50为300mg/kg;
消旋体的LD50为850mg/kg。
因此,右佐匹克隆疗效更强、毒性更低。
3、乙拉西坦

左乙拉西坦具有广谱、起效迅速的抗癫痫活性,药代动力学特性较理想,耐受性和安全性好,特别适用于成人和儿童的难治性部分性发作的辅助治疗。
左乙拉西坦为手*药性**物,其右旋异构体对于抑制癫痫发作只有轻微或不明显的药效作用。
二.两个对映体具有完全不同的药理活性。这类药物通过作用不同的靶器官或组织,而呈现不同的作用模式。
1、美沙芬

右旋体:通过抑制延髓咳嗽中枢而发挥中枢性镇咳作用,为非成瘾性中枢镇咳药,其抑制咳嗽频率作用与可待因相仿,对咳嗽强烈程度的抑制作用优于可待因。
其结构虽类似*啡吗**,但无镇痛作用,也几无镇静作用,治疗剂量不抑制呼吸,长期服用无耐受性,毒性较低。
左旋体:比*啡吗**的成瘾性还强3倍的中枢性镇痛剂。
2、普萘洛尔

普萘洛尔是临床上常用的一种能够稳定细胞膜、无内源性拟交感活性的β受体阻滞药。
S-(-)-普萘洛尔的β受体阻滞作用比 R-(+)-普萘洛尔强约100倍,是治疗心绞痛时发挥主要作用的对映异构体[10]。
R-(+)-普萘洛尔代谢产物对钠通道有抑制作用,具有抗氧化活性,可用于治疗心力衰竭、心肌梗死、动脉粥样硬化、中风、高血压、局部缺血或再灌注损伤等无菌性炎症过程。
所以,对映异构体作用的互补性,使消旋体的抗心律失常作用比任何一个对映异构体单独用药的作用都好。
3、索他洛尔

左旋索他洛尔的Ⅱ类作用(β受体阻断作用)的电生理基础。根据体外及体内研究证实,左旋索他洛尔有竞争性阻滞β受体作用,缺乏内在的拟交感活性膜稳定性和心脏选择性。
索他洛尔右旋体几乎无β受体阻滞作用,其作用仅为左旋体的2%。索他洛尔的右旋体和左旋体Ⅲ类抗心律失常作用基本一致。
在临床上以消旋体形式用于高血压的治疗,同时也以右旋体形式或消旋体用于Ⅲ类抗心律失常的治疗。
4、甲状腺素

左旋体:用于患有甲状腺疾患的患者的激素替代治疗。天然的甲状腺激素与该药物一样在化学结构上是手性的L-构型。
右旋体:加速胆固醇在肠道排泄,其加速机体代谢作用虽远弱于天然激素,但仍不能完全忽视,有增加心绞痛发作的可能,伴有多发性早搏的冠心病患者服用右旋甲状腺素钠后,死亡率增高。
三.两个对映体中一个有活性,另一个不但没有活性,反而有毒副作用。
1、沙利度胺

外消旋体:R-(+)-和S-(-)-沙利度胺都有镇静作用,可缓解妊娠妇女的晨吐反应。
S-(-)-沙利度胺:二酰亚胺发生酶促水解,生成邻苯二甲酰亚胺基戊二酸,后者可渗入胎盘,干扰胎儿谷氨酸类物质转变为叶酸的代谢反应,干扰胎儿发育导致畸胎。
R-(+)-沙利度胺:不易与代谢水解酶结合,不会产生致畸代谢产物。单用R-对映体即可避免畸形的严重不良反应。
2、哌甲酯
消旋体:普通制剂半衰期短,小儿每日2次顺应性差,副作用较明显,超出治疗量有成瘾危险。
右旋体(右哌甲酯):更易进入中枢神经系统,药理活性比左旋异构体更高。
四.对映体具有相近的活性,但全面平衡后仍宜选用单一异构体。
1、氨氯地平


氨氯地平:为含有左旋氨氯地平和右旋氨氯地平的消旋体,起降压作用的为左旋氨氯地平。
右旋氨氯地平:可促使血管释放内源性NO,有保护血管内皮作用,可以保护血管而无降压作用,适合冠心病等心血管病患,但踝部水肿、头痛等副作用明显。
左旋氨氯地平:将无降压作用而易引起水肿等副作用的右旋体拆除,仅保留有降压作用的左旋体。2.5mg的左旋氨氯地平相当于5mg的氨氯地平降压作用[16]。
2、奥美拉唑


奥美拉唑:第一代质子泵*制剂抑**,主要在胃内壁细胞质子泵上富集,抑制H+的转移,降低胃部细胞的活性,奥美拉唑主要由细胞色素P450(CYP)中的一个多态性表达酶CYP2C19代谢。
奥美拉唑有两种光学异构体,S-奥美拉唑(艾司美拉唑)和R-奥美拉唑组成的消旋混合物,在代谢上表现为立体选择性。
因此在抑制胃酸分泌的过程中存在一定的不稳定性,常因作用机体的差异性而出现不同的作用。
艾司美拉唑:奥美拉唑的S-对映体,全球首个异构体质子泵*制剂抑**,S-异构体活性比R-异构体强约4倍,不良反应较消旋体轻,肝脏首过效应轻,药效相对持久,抑制胃酸分泌作用显著。
小结
服用手*药性**物可减少剂量和代谢的负担,对药物动力学及剂量能进行更好的控制。在剂量设定时调整幅度更宽,不良反应更小;减少与其他药物的相互作用,提高活性并减少剂量,提高专一性。