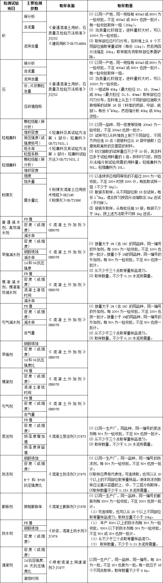
本文分享总结常用建筑材料进场复试项目,依据规范说明项目的主要检测参数、取样依据和数量,以供大家在工程中参考。

总结建筑材料进场复试项目
说明主要检测参数、取样依据和数量
1
水泥

2
混凝土组成材料

3
钢材

4
钢结构连接件及防火涂料

5
防水卷材

6
防水涂料

7
防水密封材料

8
砖、砌块

9
装饰装修材料

10
建筑节能材料

本文分享总结常用建筑材料进场复试项目,依据规范说明项目的主要检测参数、取样依据和数量,以供大家在工程中参考。

总结建筑材料进场复试项目
说明主要检测参数、取样依据和数量
1
水泥

2
混凝土组成材料

3
钢材

4
钢结构连接件及防火涂料

5
防水卷材

6
防水涂料

7
防水密封材料

8
砖、砌块

9
装饰装修材料

10
建筑节能材料
