
为鼓励企业开展研究开发活动(简称研发活动),税法允许企业的研究开发费用(简称研发费用)在税前加计扣除,并为此出台了一系列规范企业研发费用加计扣除的政策文件。
本专题所称研发活动,是指企业为获得科学与技术新知识,创造性运用科学技术新知识,或实质性改进技术、产品(服务)、工艺而持续进行的具有明确目标的系统性活动;所称研发支出是企业在进行研究与开发的活动过程中所使用资产的折旧、消耗的原材料、直接参与开发人员的工资及福利费、开发过程中发生的租金等支出项目的总称。
一、基本规定
《企业所得税法》第三十条规定,企业的下列支出,可以在计算应纳税所得额时加计扣除:
1.开发新技术、新产品、新工艺发生的研究开发费用;
2.安置残疾人员及国家鼓励安置的其他就业人员所支付的工资。
《企业所得税法实施条例》第九十五条规定,企业所得税法第三十条第(一)项所称研究开发费用的加计扣除,是指企业为开发新技术、新产品、新工艺发生的研究开发费用,未形成无形资产计入当期损益的,在按照规定据实扣除的基础上,按照研究开发费用的50%加计扣除;形成无形资产的,按照无形资产成本的150%摊销。
【提示】企业为获得创新性、创意性、突破性的产品进行创意设计活动而发生的相关费用,可视同三新研发费用进行税前加计扣除。创意设计活动是指多媒体软件、动漫游戏软件开发,数字动漫、游戏设计制作;房屋建筑工程设计(绿色建筑评价标准为三星)、风景园林工程专项设计;工业设计、多媒体设计、动漫及衍生产品设计、模型设计等。
二、加计扣除比例提高
1.《财政部 税务总局 科技部关于提高研究开发费用税前加计扣除比例的通知》(财税〔2018〕99号)和《财政部 税务总局关于延长部分税收优惠政策执行期限的公告》(公告2021年第6号)规定,企业开展研发活动中实际发生的研发费用,未形成无形资产计入当期损益的,在按规定据实扣除的基础上,在2018年1月1日至2023年12月31日期间,再按照实际发生额的75%在税前加计扣除;形成无形资产的,在上述期间按照无形资产成本的175%在税前摊销。
2.《财政部 税务总局关于进一步完善研发费用税前加计扣除政策的公告》(公告2021年第13号)规定,制造业企业开展研发活动中实际发生的研发费用,未形成无形资产计入当期损益的,在按规定据实扣除的基础上,自2021年1月1日起,再按照实际发生额的100%在税前加计扣除;形成无形资产的,自2021年1月1日起,按照无形资产成本的200%在税前摊销。
3.《财政部 税务总局 科技部关于进一步提高科技型中小企业研发费用税前加计扣除比例的公告》(公告2022年第16号)规定,科技型中小企业开展研发活动中实际发生的研发费用,未形成无形资产计入当期损益的,在按规定据实扣除的基础上,自2022年1月1日起,再按照实际发生额的100%在税前加计扣除;形成无形资产的,自2022年1月1日起,按照无形资产成本的200%在税前摊销。
【提示1】除列举的负面清单行业外的纳税人,在2023年12月31日之前,可以按照财税〔2018〕99号文件规定,按75%的比例加计扣除研发费用。
【提示2】制造业纳税人,可以按照2021年第13号公告的规定,按100%的比例加计扣除研发费用,且没有截止时间限制。所称制造业企业,是指以制造业业务为主营业务,享受优惠当年主营业务收入占收入总额的比例达到50%以上的企业。制造业的范围按照《国民经济行业分类》(GB/T 4574-2017)确定。收入总额按照企业所得税法第六条规定执行。
【提示3】科技型中小企业,可以按照2022年第16号公告的规定,按100%的比例加计扣除研发费用,且没有行业和截止时间限制。科技型中小企业条件和管理办法按照《科技部 财政部 国家税务总局关于印发<科技型中小企业评价办法>的通知》(国科发政〔2017〕115号)执行。
【提示4】研发费用加计扣除政策的目的是为了鼓励企业自主研发,而高新技术企业的认定门槛很高,不能因为企业未被认定为高新技术企业,就不鼓励其自主研发,所以,无论是否为高新技术企业,企业符合条件的研发费用都可以加计扣除。
三、允许加计扣除的研发费用
(一)研发费用归集范围
《财政部 国家税务总局 科技部关于完善研究开发费用税前加计扣除政策的通知》(财税〔2015〕119号)第一条第(一)项规定,研发费用的具体范围包括:
1.人员人工费用;
2.直接投入费用;
3.折旧费用;
4.无形资产摊销;
5.新产品设计费、新工艺规程制定费、新药研制的临床试验费、勘探开发技术的现场试验费;
6.其他相关费用;
7.财政部、国家税务总局规定的其他费用。
《国家税务总局关于研发费用税前加计扣除归集范围有关问题的公告》(总局公告2017年第40号)对上述各项研发费用扣除项目包含的具体内容进行了详细规范。
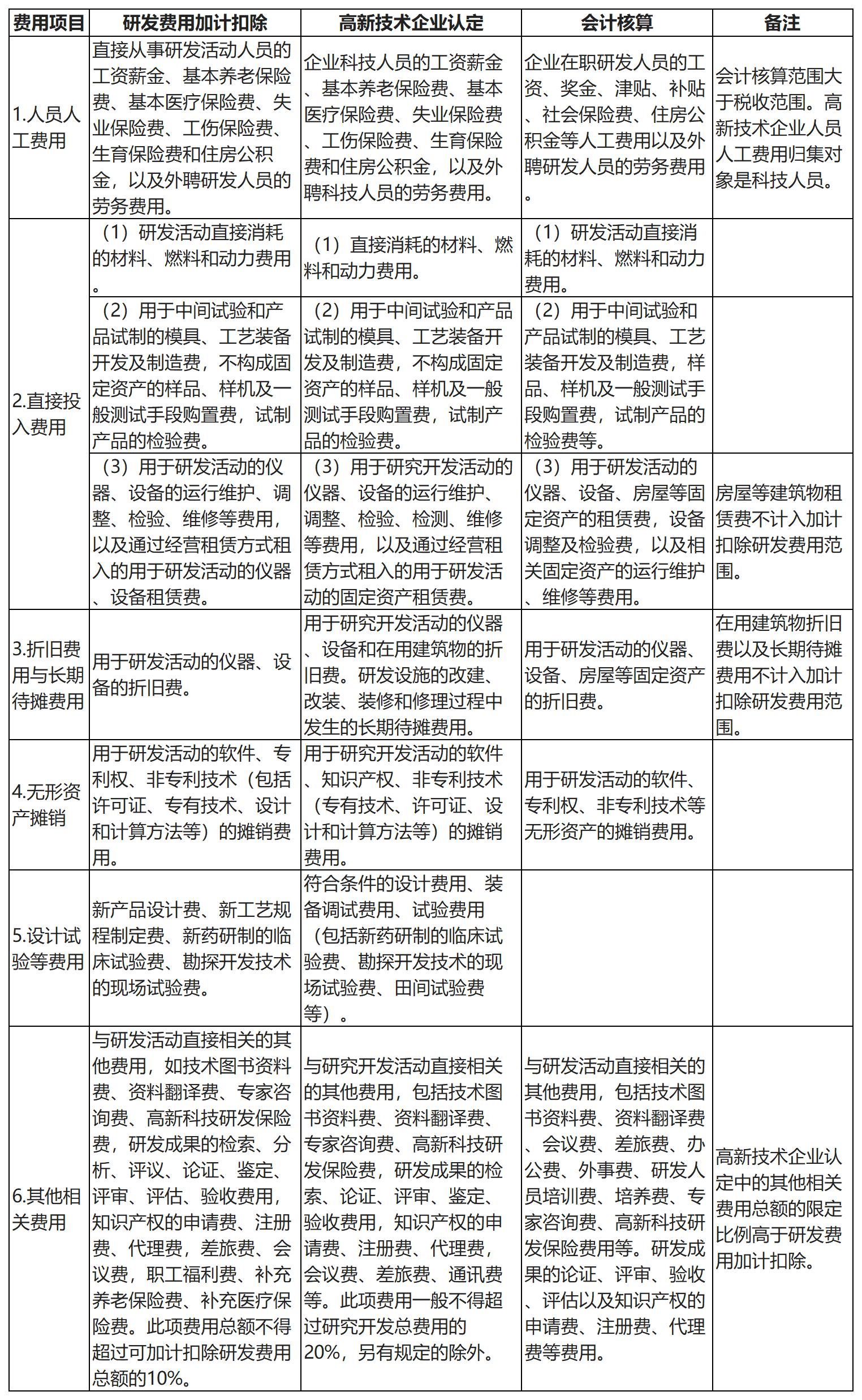
1.人员人工费用。指直接从事研发活动人员的工资薪金、基本养老保险费、基本医疗保险费、失业保险费、工伤保险费、生育保险费和住房公积金,以及外聘研发人员的劳务费用。
(1)直接从事研发活动人员包括研究人员、技术人员、辅助人员。研究人员是指主要从事研究开发项目的专业人员;技术人员是指具有工程技术、自然科学和生命科学中一个或一个以上领域的技术知识和经验,在研究人员指导下参与研发工作的人员;辅助人员是指参与研究开发活动的技工。外聘研发人员是指与本企业或劳务派遣企业签订劳务用工协议(合同)和临时聘用的研究人员、技术人员、辅助人员。
接受劳务派遣的企业按照协议(合同)约定支付给劳务派遣企业,且由劳务派遣企业实际支付给外聘研发人员的工资薪金等费用,属于外聘研发人员的劳务费用。
(2)工资薪金包括按规定可以在税前扣除的对研发人员股权激励的支出。
(3)直接从事研发活动的人员、外聘研发人员同时从事非研发活动的,企业应对其人员活动情况做必要记录,并将其实际发生的相关费用按实际工时占比等合理方法在研发费用和生产经营费用间分配,未分配的不得加计扣除。
【提示1】外聘研发人员(包括劳务派遣形式),无论是按照协议(合同)约定直接支付给劳务派遣公司的费用(劳务费),还是直接支付给员工个人的费用(工资薪金、福利),均纳入加计扣除的研发费用范围。
【提示2】符合条件的对研发人员股权激励支出属于可加计扣除范围,但享受加计扣除的股权激励支出需要符合税务总局2012年第18号公告规定的条件。
2.直接投入费用。指研发活动直接消耗的材料、燃料和动力费用;用于中间试验和产品试制的模具、工艺装备开发及制造费,不构成固定资产的样品、样机及一般测试手段购置费,试制产品的检验费;用于研发活动的仪器、设备的运行维护、调整、检验、维修等费用,以及通过经营租赁方式租入的用于研发活动的仪器、设备租赁费。
(1)以经营租赁方式租入的用于研发活动的仪器、设备,同时用于非研发活动的,企业应对其仪器设备使用情况做必要记录,并将其实际发生的租赁费按实际工时占比等合理方法在研发费用和生产经营费用间分配,未分配的不得加计扣除。
(2)企业研发活动直接形成产品或作为组成部分形成的产品对外销售的,研发费用中对应的材料费用不得加计扣除。
产品销售与对应的材料费用发生在不同纳税年度且材料费用已计入研发费用的,可在销售当年以对应的材料费用发生额直接冲减当年的研发费用,不足冲减的,结转以后年度继续冲减。
【提示】企业研发活动直接形成产品或作为组成部分形成的产品对外销售的,研发费用中对应的材料费用不得加计扣除。但材料费用实际发生和产品对外销售不在同一个纳税年度的,不必追溯到材料费用实际发生年度冲减研发费用。
3.折旧费用。指用于研发活动的仪器、设备的折旧费。
(1)用于研发活动的仪器、设备,同时用于非研发活动的,企业应对其仪器设备使用情况做必要记录,并将其实际发生的折旧费按实际工时占比等合理方法在研发费用和生产经营费用间分配,未分配的不得加计扣除。
(2)企业用于研发活动的仪器、设备,符合税法规定且选择加速折旧优惠政策的,在享受研发费用税前加计扣除政策时,就税前扣除的折旧部分计算加计扣除。
【提示】企业用于研发活动的仪器、设备,符合税法规定且选择加速折旧优惠政策的,可以同时享受研发费用税前加计扣除政策。加速折旧费用的归集方法为就税前允许扣除的折旧部分(税收折旧)计算加计扣除,既不是会计核算的折旧额,也不是按照会计、税收折旧额孰小原则确定加计扣除额。
4.无形资产摊销费用。指用于研发活动的软件、专利权、非专利技术(包括许可证、专有技术、设计和计算方法等)的摊销费用。
(1)用于研发活动的无形资产,同时用于非研发活动的,企业应对其无形资产使用情况做必要记录,并将其实际发生的摊销费按实际工时占比等合理方法在研发费用和生产经营费用间分配,未分配的不得加计扣除。
(2)用于研发活动的无形资产,符合税法规定且选择缩短摊销年限的,在享受研发费用税前加计扣除政策时,就税前扣除的摊销部分计算加计扣除。
【提示】无形资产缩短摊销年限的摊销费用归集方法,与固定资产加速折旧的归集方法保持一致,就税前扣除的摊销部分计算加计扣除。
5.新产品设计费、新工艺规程制定费、新药研制的临床试验费、勘探开发技术的现场试验费。指企业在新产品设计、新工艺规程制定、新药研制的临床试验、勘探开发技术的现场试验过程中发生的与开展该项活动有关的各类费用。
6.其他相关费用。指与研发活动直接相关的其他费用,如技术图书资料费、资料翻译费、专家咨询费、高新科技研发保险费,研发成果的检索、分析、评议、论证、鉴定、评审、评估、验收费用,知识产权的申请费、注册费、代理费,差旅费、会议费,职工福利费、补充养老保险费、补充医疗保险费。
其他相关费用采取限额加计扣除的方式,其费用总额不得超过可加计扣除研发费用总额的10%。
需要注意的是,根据《国家税务总局关于进一步落实研发费用加计扣除政策有关问题的公告》(总局公告2021年第28号)第三条规定,自2021年度开始,企业在一个纳税年度内同时开展多项研发活动的,由原来按照每一研发项目分别计算“其他相关费用”限额,改为统一计算全部研发项目“其他相关费用”限额。企业按照以下公式计算“其他相关费用”的限额,其中资本化项目发生的费用在形成无形资产的年度统一纳入计算:
全部研发项目的其他相关费用限额=全部研发项目的人员人工等五项费用之和÷(1-10%)×10%
“人员人工等五项费用”是指上述 “人员人工费用”“直接投入费用”“折旧费用”“无形资产摊销”和“新产品设计费、新工艺规程制定费、新药研制的临床试验费、勘探开发技术的现场试验费”。
“其他相关费用”扣除规则是,当“其他相关费用”实际发生数小于限额时,按实际发生数计算税前加计扣除额;当“其他相关费用”实际发生数大于限额时,按限额计算税前加计扣除额。
【提示】企业研发活动发生的支出,在会计核算上分为费用化研发支出和资本化研发支出两种。所谓“费用化研发支出”,指研发支出直接计入当期损益,在发生年度一次性税前扣除;而“资本化研发支出”,指相关研发支出计入无形资产的成本,待其研发成功后,从无形资产达到预定可供使用状态时起,通过分期摊销的方式跨年度扣除。
如果企业研发费用同时涉及费用化支出和资本化支出,按照下列案例的步骤对形成无形资产的资本化中的“其他相关费用”进行剥离调整,进而对可加计扣除的“其他相关费用”分期摊销。
比如,某公司2022年度有A和B两个研发项目。项目A人员人工等五项费用之和为800万元,“其他相关费用”为120万元,全部费用化;项目B人员人工等五项费用之和为1000万元,“其他相关费用”为180万元,全部资本化,该项目在2022年形成无形资产。对于本案例资本化中的“其他相关费用”可按照下列“四步法”进行剥离调整:
第一步,按当年全部费用化项目和当年结束的资本化项目统一计算出当年全部项目“其他相关费用”限额。
汇总计算两个项目的“其他相关费用”限额:(800+1000)÷(1-10%)×10%=200(万元)。
第二步,按孰小原则,比较“其他相关费用”限额与其实际发生数的大小,确定可加计扣除的“其他相关费用”金额。
A和B两个项目可加计扣除的“其他相关费用”限额为200万元,实际发生的“其他相关费用”为300万元(120+180),应按限额200万元加计扣除。
第三步,用可加计扣除的“其他相关费用”金额除以全部项目实际发生的“其他相关费用”,得出可加计扣除比例。
计算出全部项目可加计扣除的“其他相关费用”比例:200÷300=66.67%。
第四步,用可加计扣除比例乘以每个资本化项目实际发生的“其他相关费用”,得出单个资本化项目可加计扣除的“其他相关费用”,与该项目其他可加计扣除的研发费用一并在以后年度摊销。
计算B项目中资本化费用中可加计扣除的“其他相关费用”:180×66.67%=120(万元),超出的60万元(180-120)部分不允许加计扣除。
经过上述四个步骤,计算出B项目资本化形成无形资产的研发费用中可加计扣除的“其他相关费用”后,B项目可加计扣除的研发费用总金额为1000+120=1120(万元)。而A项目可加计扣除的费用化研发费用为800+120×66.67%=880(万元),可在当期一次性加计扣除。
(二)特别事项处理
1.企业取得的政府补助,会计处理时采用直接冲减研发费用方法且税务处理时未将其确认为应税收入的,应按冲减后的余额计算加计扣除金额。
2.企业取得研发过程中形成的下脚料、残次品、中间试制品等特殊收入,在计算确认收入当年的加计扣除研发费用时,应从已归集研发费用中扣减该特殊收入,不足扣减的,加计扣除研发费用按零计算。
3.企业开展研发活动中实际发生的研发费用形成无形资产的,其资本化的时点与会计处理保持一致。
4.失败的研发活动所发生的研发费用可享受税前加计扣除政策。
5.企业符合规定的研发费用加计扣除条件而在2016年1月1日以后未及时享受该项税收优惠的,可以追溯享受并留存备查资料,追溯期限最长为3年。
【提示1】2017年,财政部修订了《企业会计准则第16号——政府补助》。与原准则相比,修订后的准则在总额法的基础上,新增了净额法,可将政府补助作为相关成本费用直接扣减。按照企业所得税法的规定,企业取得的政府补助应确认为收入,计入收入总额。这样,如果会计核算对政府补助选择净额法,则税会产生了差异。企业在税收上将政府补助确认为应税收入,同时增加研发费用,加计扣除应以税前扣除的研发费用为基数。但企业未进行相应调整的,税前扣除的研发费用与会计的扣除金额相同,应以会计上冲减后的余额计算加计扣除金额。比如,某企业(非制造业和科技型中小企业)当年发生研发支出240万元,取得政府补助60万元(按净额法核算),当年会计上核算的研发费用为180万元,未进行相应的纳税调整,则税前加计扣除金额为180×75%=135万元。
【提示2】根据《财政部 国家税务总局关于执行企业所得税优惠政策若干问题的通知》(财税〔2009〕69号)第二条规定,企业所得税法及其实施条例中规定的各项税收优惠,凡企业符合规定条件的,可以同时享受。因此,企业既符合享受研发费用加计扣除政策条件,又符合享受其他优惠政策条件的,可以同时享受有关优惠政策。
(三)三类研发费用归集范围的异同
实务中,纳税人常常将会计口径、高新技术企业口径的研发费用与加计扣除的研发费用口径混淆。实际上这三类研发费用归集口径存在一定差异,形成差异的主要原因如下:
1.会计口径的研发费用。其主要目的是为了准确核算企业研发活动支出,而企业研发活动是企业根据自身生产经营情况自行判断的,除该项活动应属于研发活动外,并无过多限制条件。政策依据是《财政部关于企业加强研发费用财务管理的若干意见》(财企〔2007〕194号)。
2.高新技术企业认定口径的研发费用。其主要目的是为了判断企业研发投入强度、科技实力是否达到高新技术企业标准,因此对包括研发费用在内认定条件有一定的限制。政策依据是《高新技术企业认定管理工作指引》(国科发火〔2016〕195号印发)。
3.加计扣除政策口径的研发费用。其主要目的是为了细化哪些研发费用可以享受加计扣除优惠,引导企业加大研发投入,主要包括研发直接投入和相关性较高的费用,对其他费用有一定的比例限制,因此政策口径最小。
会计、高新技术企业与加计扣除的三类研发费用归集的具体范围的异同见下表:
研发费用归集范围比较

四、不得享受加计扣除的情形
(一)负面清单行业
《财政部 国家税务总局 科技部关于完善研究开发费用税前加计扣除政策的通知》(财税〔2015〕119号)第四条规定,下列行业不适用税前加计扣除政策:
1.*草烟**制造业;
2.住宿和餐饮业;
3.批发和零售业;
4.房地产业;
5.租赁和商务服务业;
6.娱乐业;
7.财政部和国家税务总局规定的其他行业。
上述行业范围以《国民经济行业分类与代码(GB/4754 -2011)》为准,并随之更新。
【提示1】《国家税务总局关于企业研究开发费用税前加计扣除政策有关问题的公告》(总局公告〔2015〕97号)第四条规定,不适用税前加计扣除政策的负面清单行业的企业,是指以上述业务为主营业务,研发费用发生当年的主营业务收入占企业按《企业所得税法》第六条规定计算的收入总额减除不征税收入和投资收益余额50%(不含)以上的企业。
【提示2】不能享受研发费用加计扣除优惠政策的行业应当以实际经营情况来确定,而不是以工商登记或税务登记行业范围来确定。但工商登记和税务登记行业与实际经营情况不一致的企业应及时对其经营范围进行变更,以减少涉税风险。
(二)非研发性经营活动
《财政部 国家税务总局 科技部关于完善研究开发费用税前加计扣除政策的通知》(财税〔2015〕119号)第一条第(二)项规定,除去以上行业限制以外,企业生产经营如有下列活动也不能享受研发费用加计扣除:
1.企业产品(服务)的常规性升级;
2.对某项科研成果的直接应用,如直接采用公开的新工艺、材料、装置、产品、服务或知识等;
3.企业在商品化后为顾客提供的技术支持活动;
4.对现存产品、服务、技术、材料或工艺流程进行的重复或简单改变;
5.市场调查研究、效率调查或管理研究;
6.作为工业(服务)流程环节或常规的质量控制、测试分析、维修维护;
7社会科学、艺术或人文学方面的研究。
(三)会计核算不合规
《财政部 国家税务总局 科技部关于完善研究开发费用税前加计扣除政策的通知》(财税〔2015〕119号)第五条规定,研发费用加计扣除政策适用于会计核算健全、实行查账征收并能够准确归集研发费用的居民企业。
《财政部 国家税务总局 科技部关于完善研究开发费用税前加计扣除政策的通知》(财税〔2015〕119号)第三条规定,企业应按照国家财务会计制度要求,对研发支出进行会计处理。同时,对享受加计扣除的研发费用,按研发项目设置辅助账,准确归集核算当年可加计扣除的各项研发费用实际发生额;企业在一个纳税年度内进行多项研发活动的,应按照不同研发项目分别归集可加计扣除的研发费用。企业应对研发费用和生产经营费用分别核算,准确、合理归集各项费用支出,对划分不清的,不得实行加计扣除。
《国家税务总局关于企业研究开发费用税前加计扣除政策有关问题的公告》(总局公告〔2015〕97号)第五条规定,企业应按照国家财务会计制度要求,对研发支出进行会计处理。研发项目立项时应设置研发支出辅助账,由企业留存备查;年末汇总分析填报研发支出辅助账汇总表。
【提示1】按核定征收方式缴纳企业所得税的企业不能享受研发费用加计扣除优惠政策。非居民企业也不能享受研发费用加计扣除优惠政策。
【提示2】按照《国家税务总局关于进一步落实研发费用加计扣除政策有关问题的公告》(总局公告2021年第28号)第二条规定,对2015版研发支出辅助账样式进行了优化、简化。具体说,2021版研发支出辅助账样式主要在以下方面进行了优化、简化:一是简并辅助账样式;二是精简辅助账信息;三是调整优化操作口径。2021版研发支出辅助账样式发布后,纳税人既可以选择使用2021版研发支出辅助账样式,也可以继续选择2015版研发支出辅助账样式。同时,纳税人在符合相关要求的前提下可以自行设计辅助账样式。
(四)不得税前扣除的费用
《国家税务总局关于企业研究开发费用税前加计扣除政策有关问题的公告》(公告2015年第97号)第一条第(五)、第(六)项规定,企业取得作为不征税收入处理的财政性资金用于研发活动所形成的费用或无形资产,不得计算加计扣除或摊销。法律、行政法规和国务院财税主管部门规定不允许企业所得税前扣除的费用和支出项目不得计算加计扣除。已计入无形资产但不属于财税〔2015〕119号文件中允许加计扣除研发费用范围的,企业摊销时不得计算加计扣除。
五、加计扣除时间、方式及佐证资料
(一)办理方式
根据《企业所得税优惠政策事项办理办法》(总局公告2018年第23号印发)规定,企业所得税优惠事项全部采用“自行判别、申报享受、相关资料留存备查”的办理方式。企业在年度纳税申报及享受优惠事项前无需再履行备案手续、报送《企业所得税优惠事项备案表》和享受优惠所需要的相关资料,原备案资料全部作为留存备查资料,保留在企业,以备税务机关后续核查时根据需要提供。
(二)办理时间
此前,研发费用加计扣除优惠在年度汇算清缴时享受,按月(季)预缴时不得享受。根据《财政部 税务总局关于进一步完善研发费用税前加计扣除政策的公告》(公告2021年第13号)第二条规定,企业在预缴申报时可以选择享受上半年研发费用加计扣除优惠。
企业预缴申报当年第3季度(按季预缴)或9月份(按月预缴)企业所得税时,可以自行选择就当年上半年研发费用享受加计扣除优惠政策。企业办理第3季度或9月份预缴申报时,未选择享受研发费用加计扣除优惠政策的,可在次年办理汇算清缴时统一享受。
【提示1】预缴时,符合条件的企业可以自行计算加计扣除金额,填报《中华人民共和国企业所得税月(季)度预缴纳税申报表(A类)》享受税收优惠,并根据享受加计扣除优惠的研发费用情况(上半年)填写《研发费用加计扣除优惠明细表》(A107012)。《研发费用加计扣除优惠明细表》只填不报,与相关政策规定的其他资料一并留存备查。
【提示2】年终汇算清缴时,享受研发费用加计扣除优惠的企业需填报《免税、减计收入及加计扣除优惠明细表》(A107010)和《研发费用加计扣除优惠明细表》(A107012)。
(三)留存备查资料
根据《企业所得税优惠事项管理目录(2017年版)》,企业对符合条件的研发费用支出加计扣除的,应当不迟于第3季度(或9月份)预缴纳税申报和年度汇算清缴纳税申报时,留存下列主要资料备查:
1.自主、委托、合作研究开发项目计划书和企业有权部门关于自主、委托、合作研究开发项目立项的决议文件;
2.自主、委托、合作研究开发专门机构或项目组的编制情况和研发人员名单;
3.经科技行政主管部门登记的委托、合作研究开发项目的合同;
4.从事研发活动的人员(包括外聘人员)和用于研发活动的仪器、设备、无形资产的费用分配说明(包括工作使用情况记录及费用分配计算证据材料);
5.集中研发项目研发费决算表、集中研发项目费用分摊明细情况表和实际分享收益比例等资料;
6.“研发支出”辅助账及汇总表;
7.企业如果已取得地市级(含)以上科技行政主管部门出具的鉴定意见,应作为资料留存备查。
六、其他研发方式处理原则
(一)委托境内外部机构及个人研发
1《财政部 国家税务总局 科技部关于完善研究开发费用税前加计扣除政策的通知》(财税〔2015〕119号)第二条规定,企业委托外部机构或个人进行研发活动所发生的费用,按照费用实际发生额的80%计入委托方研发费用并计算加计扣除,受托方不得再进行加计扣除。委托外部研究开发费用实际发生额应按照独立交易原则确定。委托方与受托方存在关联关系的,受托方应向委托方提供研发项目费用支出明细情况。
2.《国家税务总局关于企业研究开发费用税前加计扣除政策有关问题的公告》(总局公告2015年第97号)第三条规定,企业委托外部机构或个人开展研发活动发生的费用,可按规定税前扣除;加计扣除时按照研发活动发生费用的80%作为加计扣除基数。委托个人研发的,应凭个人出具的发票等合法有效凭证在税前加计扣除。
3.《国家税务总局关于研发费用税前加计扣除归集范围有关问题的公告》(总局公告2017年第40号)第一条第(五)项规定,总局2015年第97号公告第三条所称“研发活动发生的费用”是指委托方实际支付给受托方的费用。无论委托方是否享受研发费用税前加计扣除政策,受托方均不得加计扣除。委托方委托关联方开展研发活动的,受托方需向委托方提供研发过程中实际发生的研发项目费用支出明细情况。
【提示1】委托外部单位和个人,包括委托境外单位进行研究开发的,只有双方存在关联关系,受托方才需要向委托方提供研发费用明细。提供研发支出明细情况的目的是为了判断关联方交易是否符合独立交易原则。因此,委托关联方和委托非关联方开展研发活动,其加计扣除的研发费用归集口径仍然一致。
【提示2】研发费用支出明细情况为受托方实际发生的费用情况。比如,A公司(制造业企业)2021年委托其B关联企业研发,假设该研发符合研发费用加计扣除的相关条件。A公司一次性支付给B企业100万元用于研发的款项。B企业实际发生费用90万元(其中按可加计扣除口径归集的费用为85万元),利润10万元。2021年,A企业可加计扣除的金额为100×80%×100%=80万元,B企业应向A公司提供实际发生费用90万元的明细情况。
(二)委托境外单位研发
1.《财政部 税务总局 科技部关于企业委托境外研究开发费用税前加计扣除有关政策问题的通知》(财税〔2018〕64号)第一条规定,自2018年1月1日起,委托境外进行研发活动所发生的费用,按照费用实际发生额的80%计入委托方的委托境外研发费用。委托境外研发费用不超过境内符合条件的研发费用三分之二的部分,可以按规定在企业所得税前加计扣除。
上述费用实际发生额应按照独立交易原则确定。委托境外进行研发活动应签订技术开发合同,并由委托方到科技行政主管部门进行登记。委托方与受托方存在关联关系的,受托方应向委托方提供研发项目费用支出明细情况。
【提示1】企业委托境内个人(非企业员工)进行研发活动所发生的费用可以加计扣除,但委托境外个人进行研发活动所发生的费用不得加计扣除。
【提示2】与委托境内研发活动由受托方到科技部门进行登记不同,委托境外进行研发活动因受托方在国外,所以由委托方到科技部门进行登记。
【提示3】委托境外研发费用适用加计扣除政策时,以境内研发费用作为计算比例的基数,即境内发生符合条件的研发费用是委托境外研发费用适用加计扣除政策的前提。
比如,某企业2021年发生委托境外研发费用140万元,当年境内符合条件的研发费用为150万元。按照政策规定,委托境外发生研发费用140万元的80%计入委托境外研发费用,即为112万元。当年境内符合条件的研发费用150万元的三分之二的部分为100万元。委托境外研发费用的80%部分(112万元)与委托境外研发费用不超过境内符合条件的研发费用三分之二的部分(100万元)按照孰低原则确定加计扣除,因此最终委托境外研发费用100万元可以按规定适用加计扣除政策。
2.《财政部 税务总局 科技部关于企业委托境外研究开发费用税前加计扣除有关政策问题的通知》(财税〔2018〕64号)第三条规定,企业应在第3季度(或9月份)预缴和年度申报享受优惠时,按照《企业所得税优惠政策事项办理办法》(总局公告2018年第23号印发)的规定办理有关手续,并留存备查以下资料:
(1)企业委托研发项目计划书和企业有权部门立项的决议文件;
(2)委托研究开发专门机构或项目组的编制情况和研发人员名单;
(3)经科技行政主管部门登记的委托境外研发合同;
(4)“研发支出”辅助账及汇总表;
(5)委托境外研发银行支付凭证和受托方开具的收款凭据;
(6)当年委托研发项目的进展情况等资料。
企业如果已取得地市级(含)以上科技行政主管部门出具的鉴定意见,应作为资料留存备查。
企业对委托境外研发费用以及留存备查资料的真实性、合法性承担法律责任。
(三)合作及集中研发
1.《财政部 国家税务总局 科技部关于完善研究开发费用税前加计扣除政策的通知》(财税〔2015〕119号)第二条规定,企业共同合作开发的项目,由合作各方就自身实际承担的研发费用分别计算加计扣除。
2.《财政部 国家税务总局 科技部关于完善研究开发费用税前加计扣除政策的通知》(财税〔2015〕119号)第二条规定,企业集团根据生产经营和科技开发的实际情况,对技术要求高、投资数额大,需要集中研发的项目,其实际发生的研发费用,可以按照权利和义务相一致、费用支出和收益分享相配比的原则,合理确定研发费用的分摊方法,在受益成员企业间进行分摊,由相关成员企业分别计算加计扣除。
七、会计核算
企业内部研究开发项目的支出,应当区分研究阶段支出与开发阶段支出。其中研究阶段的有关支出,应当在发生时全部费用化,计入当期损益(管理费用);开发阶段的支出同时满足了规定条件的予以资本化,确认为无形资产,否则应当计入当期损益。无法区分研究阶段和开发阶段的支出,应当在发生时费用化,计入当期损益。研发支出具体会计处理如下:
1.企业发生研发支出时:
借:研发支出——费用化支出
研发支出——资本化支出
贷:银行存款
原材料
应付职工薪酬等
2.期末将费用化支出转入损益科目:
借:管理费用——研发费用
贷:研发支出——费用化支出
3.确认无形资产完工时:
借:无形资产
贷:研发支出——资本化支出
4.对于已形成无形资产的研究开发费用,从其达到预定用途的当月起摊销:
借:管理费用、制造费用等
贷:累计摊销
八、风险提示
(一)资料要准备充分
根据规定,有研发活动的企业享受加计扣除优惠政策需要留存众多资料。因此企业在日常工作中,要注意按要求及时收集、整理、归档留存与研发活动有关的资料,以备税务机关检查以及申报时使用。如果留存备查资料不齐全,企业就不能享受研发费用加计扣除优惠政策。
(二)分项目设置研发支出辅助账
企业应对研究开发费用实行专账管理,准确归集、填写年度可加计扣除的各项研究开发费用实际发生金额。企业应在研发项目立项时就设置研发支出辅助账,按各个研发项目归集研发费用,这样有利于企业核算各个研发项目的成本费用,也方便审核。企业研究开发费各项目的实际发生额归集不准确、汇总额计算不准确的,主管税务机关有权调整其税前扣除额或加计扣除额。
(三)与高新技术企业认定中的研发费用区分开
可加计扣除的研发费和高新技术企业的研发费虽然两者均为企业开发新技术、新产品、新工艺过程中发生的研究开发费用,但还是有所区别:
一是目的、用途不同,可加计扣除的研发费用用于企业享受加计扣除优惠政策;而高新技术企业研发费用用于判定企业是否符合高新技术企业条件。
二是归集口径不同,高新技术企业认定中的研发费用归集范围大于加计扣除的研发费用,主要体现在直接投入费用、折旧费用与长期待摊费用、委托研发费用以及其他相关费用方面。
三是政策依据不同,研发费用加计扣除依据《国家税务总局关于研发费用税前加计扣除归集范围有关问题的公告》(总局公告2017年第40号)等文件执行,而高新技术企业认定依据《高新技术企业认定管理工作指引》(国科发火〔2016〕195号印发)执行。
作者注:本专题的税收政策截止2022年4月30日
来源于税屋杨永义