项目监理就是一半现场,一半资料,比如平行检查资料,也是资料检查中必检的资料之一!那平行检查是什么?
所谓平行检查,就是:是指在施工阶段,项目监理机构利用一定的检查或检测手段,在承包单位自检的同时,按照一定的比例独立进行检查和检测。是监理三控中质量控制的一种重要手段,是监理工程师对施工质量进行评估及验收,做出独立判断的重要依据之一。
那监理资料平行检查记录有哪些?表格格式是怎样的?如下一一列举:
1、测量放线平行检查记录

2、土方开挖平行检查记录

3、土方回填平行检查记录

4、模板安装平行检查记录

5、单层钢结构预埋螺栓安装平行检查记录

6、钢筋安装平行检查记录

接下图

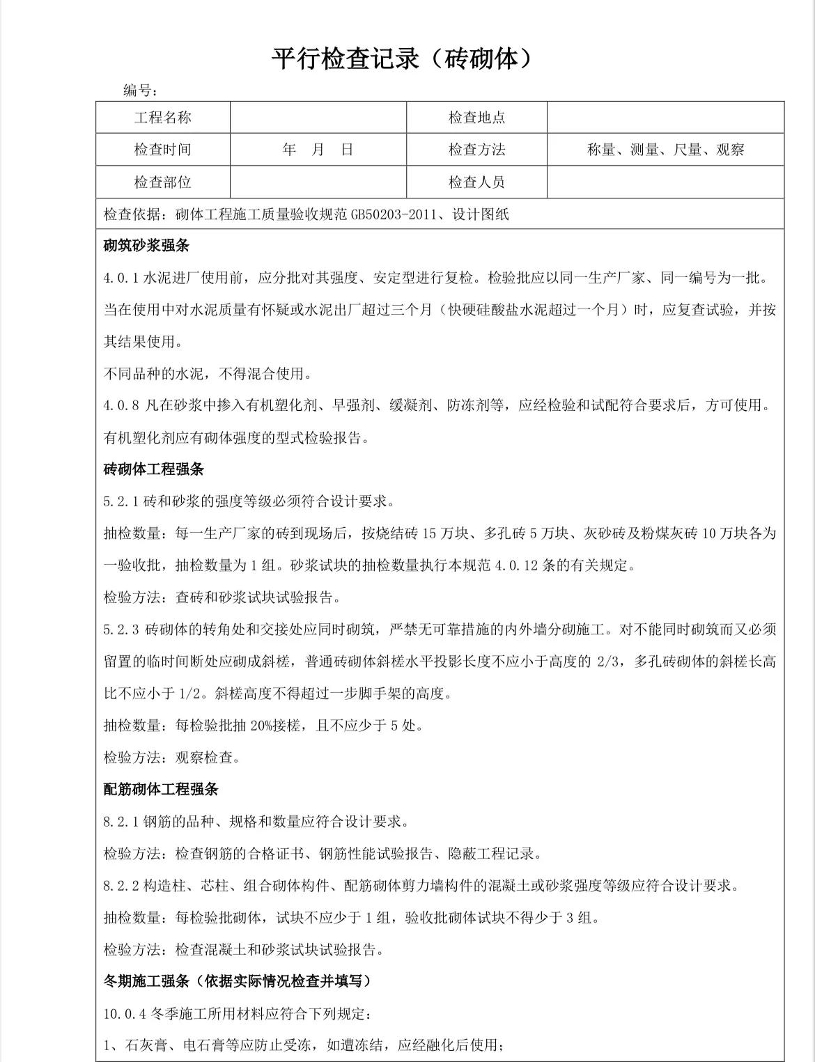
7、砖砌体平行检查记录

接下图

8、混凝土外观平行检查记录

9、塑料门窗安装平行检查记录

接下图

10、抹灰平行检查记录

11、外墙保温平行检查记录

12、饰面砖粘贴平行检查记录

接下图

13、地暖安装平行检查记录

14、给水安装平行检查记录

接下图

15、暖气试压平行检查记录

16、焊接平行检查记录

17、钢结构安装平行检查记录

接下图

18、挖眼三通平行检查记录

19、热处理平行检查记录

20、X射线探伤平行检查记录

21、钢结构防火涂料平行检查记录

22、涂料类防腐平行检查记录

23、沥青玻璃布防腐平行检查记录

24、补口补伤平行检查记录

25、机泵安装平行检查记录

以上就是项目监理机构平行检查的内容和格式,如有不足欢迎补充。