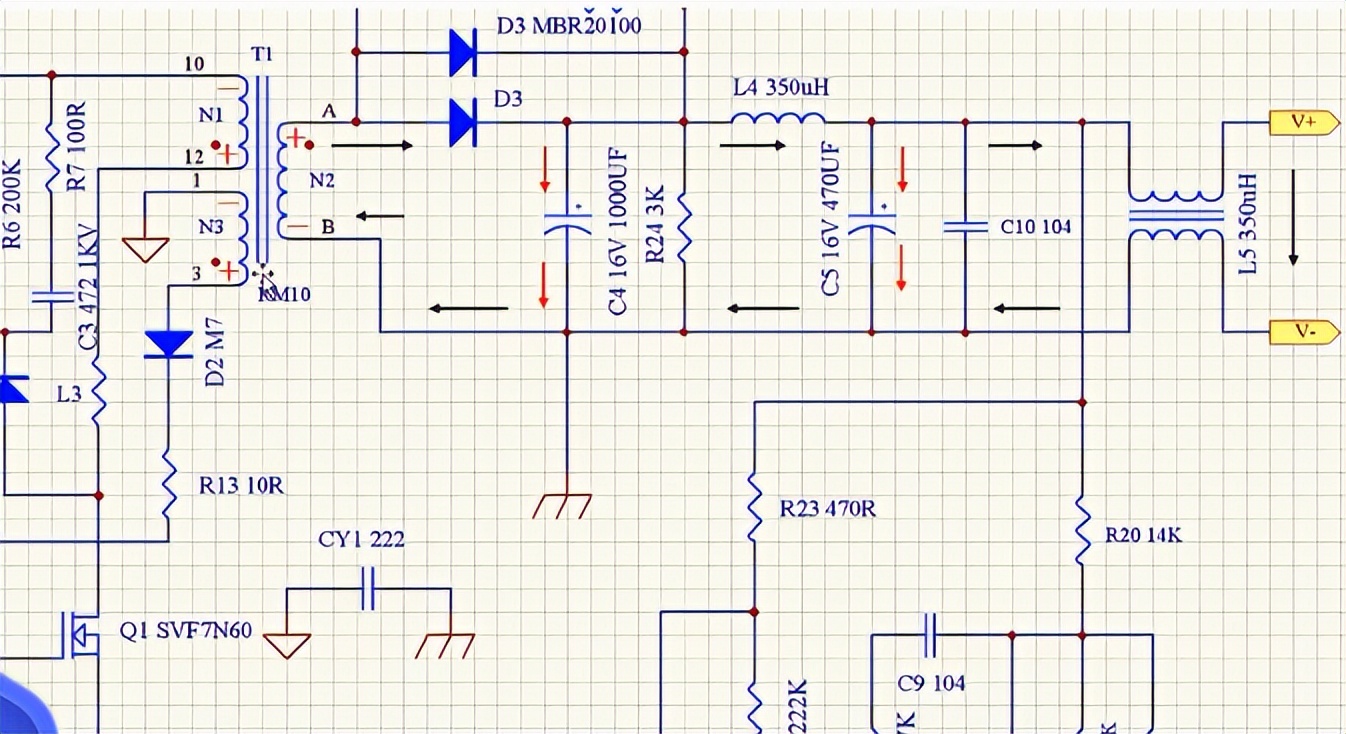
反激式电路是小功率电源(150W以下),最常用的电路,他的原理可以简单的理解为初级导通,存储能量,次级关断。初级关断,次级导通,释放能量。具体工作原理如下:
当MOS管Q1导通的时候,初级绕组N1,次级绕组N2,VCC绕组N3,感应电动势的方向为10,1,B为正,12, 3,A为负,各绕组的电流方向如箭头所示

Q1导通时
初级绕组N1:整流后的绕组经过变压器初级绕组,在初级绕组N1上产生10+,12- 的感应电动势,电流流向为10进来,再到12,再到MOS管Q1。
次级绕组N2:由于同名端的关系,在次级绕组N2上产生B+,A-的感应电动势,电流方向由B流向A,此时次级肖特基D3反向偏置处于截止状态不能导通,由C4,C5电容给负载进行供电。
VCC绕组N3:由于同名端的关系,在VCC绕组N3上产生1+, 3-的感应电动势,看箭头电流方向,此时该绕组不能形成电流通路。
当MOS管Q1关闭的时候,初级绕组N1,次级绕组N2,VCC绕组N3,感应电动势的方向为10,1,B为负,12, 3,A为正,各绕组的电流方向如箭头所示

Q1关闭时
初级绕组N1:由于此时MOS管Q1关闭,初级绕组N1上产生10-,12+的感应电动势,12脚也就是MOS管Q1的D极会产生1个反向的尖峰电压,通过初级缓冲吸收回路进行释放。
次级绕组N2:由于同名端的关系,在次级绕组N2上产生B-,A+的感应电动势,电流方向由A流向B,此时次级肖特基D3导通,此时的负载由次级绕组N2进行供电,次级绕组同时给C4,C5电容进行充电。
VCC绕组N3:由于同名端的关系,在VCC绕组N3上产生1-, 3+的感应电动势,看箭头电流方向,D2 二极管正向导通。