Nat配置中,在企业出口网关路由器中配置缺省路由,那么在运营商的路由器中需要配置回程路由吗?
理论上不同子网之间通信,需要在各自的路由器上配置指向对端的路由,这里仅仅以静态路由为例,为了省事,通常配置默认路由,即华为路由器的命令ip route-static 0.0.0.0 0.0.0.0 X. X. X. X(下一跳)。
为了弄明白这个问题,也没有参与过运营商的配置,我首先发了微头条,请教大神。
非常感谢各位老铁热情的参与及专业分享。




下面用华为模拟器实验说明
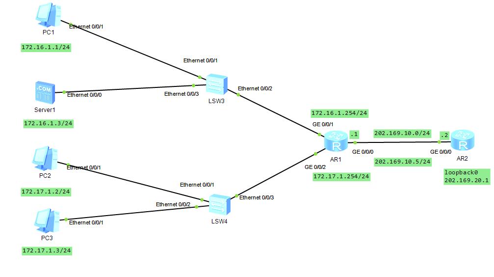
拓扑

如上图,当PC1需要访问AR2环回口202.169.20.1(模拟公网地址)的时候,先在AR1上配置一条到达202.169.10.0/24网络的路由
[ar1]ip route-static 0.0.0.0 0.0.0.0 202.169.10.2
在PC1上测试,
PC>ping 202.169.10.2

可以看到网络不通,不能到达ISP路由器AR2的g0/0/0与企业网关相连的接口(IP为202.169.10.2),说明单向静态路由无法使网络通信,只能到达企业网关路由器AR1的接口g0/0/0(IP:202.169.10.1)。
此时R2上没有做任何路由配置。
那么下面在R1上连接ISP的接口g0/0/0配置一条静态NAT, ISP分配的IP是202.169.10.5(下面NAT转换时会用到)
[ar1-GigabitEthernet0/0/0]nat server global 202.169.10.5 inside 172.16.1.1
此时测试PC1到公网202.169.20.1

由上图知悉,网络畅通,而在ISP运营商处的路由器没有做任何路由配置。
R2上的路由表如下图

这种NAT配置,私网通过一个私网IP连接公网的情况,运营商不用配置回程路由,完全由NAT来完成路由回程。
那么其原理是什么呢?
了解NAT之前,先明白几个必要的概念。
NAT 英文全称是“Network Address Translation”, 它是一种把内部私有网络地址(IP地址)翻译成合法网络IP地址的技术。
NAT有三种类型:
静态NAT (Static NAT)、
动态地址NAT (Pooled NAT)、
网络地址端口转换NAPT (Port-Level NAT)。
NAPT是使用最普遍的一种转换方式,在HomeGW中也主要使用该方式。它又包含两种转换方式:SNAT和DNAT。
(1)源NAT(Source NAT,SNAT):修改数据包的源地址。源NAT改变第一个数据包的来源地址,它永远会在数据包发送到网络之前完成,数据包伪装就是SNAT的例子。
(2)目的NAT(Destination NAT,DNAT):修改数据包的目的地址。Destination NAT刚好与SNAT相反,它是改变第一个数据的目的地地址,如负载平衡、端口转发和透明代理就是属于DNAT。

结合以下拓扑图说明

上图中
NAT网关是AR1,有3个网络端口,
私网两个172.16.1.254和172.17.1.254,这里用172.16.1.254代表说明,
其中公网端口的IP地址是ISP统一分配的公共 IP,为202.169.10.1;
私有网络端口的IP地址是保留地址,为172.16.1.254。私有网中的主机(PC1)172.16.1.1向公共网中的ISP路由器接口AR2的地址202.169.10.2发送了1个IP包(Dst=202.169.10.2,Src=172.16.1.1)。
当IP包经过NAT网关时,NAT Gateway(AR1)会将IP包的源IP转换为NAT Gateway的公共IP并转发到公共网,此时IP包(Dst=202.169.10.2,Src=202.169.10.5)中已经不含任何私有网IP的信息。
由于IP包的源IP已经被转换成ISP提供的公共IP,ISP的路由器AR2发出的响应IP包(Dst= 202.169.10.5,Src=202.169.10.2)将被发送到NAT Gateway(AR1)。
这时,NAT Gateway会将IP包的目的IP转换成私有网中主机的IP,然后将IP包(Des=172.16.1.1,Src=202.169.10.2)转发到私有网。对于通信双方而言,这种地址的转换过程是完全透明的。转换示意图如下。

由上图知悉,内网地址通过NAT转换后可以到达外网,可以到达ISP运营商路由器,回程是在NAT中完成的,运营商不用配置回程路由。