
What?主子可能吃了假!的!天!然!粮!
——萌爪君
什么才是真正的“天然粮”,你真的知道吗?
作者:田园,安徒
审核:田园(Master of V.M 执业兽医师)
本文由萌爪医生团队原创,谢绝转载
如有需要,请联系hi@wecarepet.com
现在,“天然粮”的概念越来越火,很多家长看了无数分析解释后,宁愿自己吃土,也要给主子挑到一款满意的口粮。但是到底什么才是真正的天然粮,你真的知道吗?
“天然粮”这一标签听起来十分正向、健康,然而实际上人们对这一概念存在不少的误解。因为宠物“天然粮”并没有一个严格统一的标准,很多品牌为了吸引顾客购买,都热衷于声称自己是“天然粮”。

猫粮市场鱼龙混杂,各种噱头层出不穷,到底怎么选?买猫粮不怕贵,关键是要买得明白,买得放心!
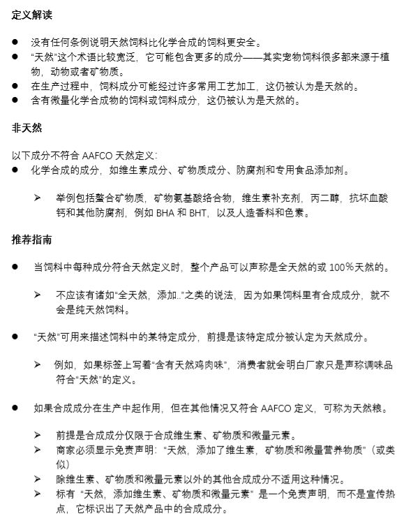
目前,普遍还是遵从较为权威的AAFCO((The Association of American Feed Control Officials,美国饲料监管官方协会)对“天然粮“的定义:

(上图翻译)“饲料或者饲料成分,仅仅来源于动物、植物或者矿物质,并且材料未经加工、或者仅经过物理加工、热加工、烟熏、纯化、提取、水解、酶解或发酵,未经过任何化学方法加工,也未添加任何化学合成的添加剂和加工助剂,除非是在规范加工的过程中不可避免的有一些微量化学物质进入。(对于最后一句话我们理解为,再规范的操作都无法避免有杂质的掺入,比如机器在润滑、清洗的时候,多少会有些残留)”
除此之外,AFFCO还做了更多补充解释:

左右滑动,查看补充内容及其中文翻译
我们可以看到,AAFCO对天然粮的定义描述很全面,但同时也很宽泛。
但令人惊喜的是,中国农业部在今年5月20日发布官方文件说明了天然粮定义的标准!从此以后,在中国大陆,只有符合这些要求的商品,才能打上天然粮的标签!

划重点,中国农业部对宠物天然粮的定义可简单归结为以下几条标准:
√ 原料和添加剂必须均来自动物、植物、矿物质微量元素。
√ 原料和添加剂仅经过物理加工,而非化学合成。
√ 仅可以添加化学合成的维生素、氨基酸、矿物质微量元素,但应明确标示。
× 其他的人工合成成分,只要添加,就算标签上特意指出,也不能称为天然粮。
如此看来,我国对于天然粮的定义甚至比AAFCO的更加严格和明确!虽然知道大家对于国产粮几乎要失去信心了,但看到这份文件,内心还是隐隐有些激动!谁说中国没有天然粮标准啦?至少是在一点一点进步的嘛,我们还是要对此持鼓励态度的~

提到无添加,咱们下意识认为没有人工的、化学的添加剂,听起来似乎更健康。但是想想,如果食物中不添加抗氧化剂,容易腐烂变质,很难保证品质。没错,食物原本很健康,但经历过颠簸的运输,长期的保存,很难想到到咱们手中时是否还保持健康和鲜美,所以就算是“天然粮”也是要添加一些抗氧化成分。
那么宠粮就必须添加防腐剂吗?
也不是,防腐剂起到的其实就是抗氧化的作用,在非天然粮的宠粮中,充当防腐剂的大部分是BHA、BHT等人工合成抗氧化剂。然而大自然中也有很多天然的抗氧化剂,比如维生素C、维生素E等。也就是说,所谓天然粮制作工艺中最难的环节就在于“如何利用天然抗氧化剂实现原料的保存。”

但根据我们的调查,目前本土以及在中国注册在案的供应商中,没有一家能够提供原材料的天然抗氧化剂。因此,对照我国颁布的天然粮标准,恐怕国内没有任何一款完全符合要求的天然粮品牌。

然而在某宝搜索“进口天然粮”销量Top8里面,大多数原产地却是中国,emmmm……
所以如果真的追求天然粮,只能把目光投向进口的啦。想必你们已经对市面上的进口天然粮比较了解,萌爪也多次讲过如何分析宠物粮的原料表和营养成分,就不再赘述。我们这次更感兴趣的是,在淘宝颇受欢迎且价格亲民的这款美士进口幼猫鸡肉糙米天然粮是否符合中国农业部的天然粮标准呢?

它在介绍里主动提出自己在原料运输及保存过程中“仅使用维生素E及迷迭香提取物作为天然抗氧化剂”,看来还是蛮有自信的呢。再对照标准看看成分表,也可以过关。
另外,美士已经进入国家质量监督检验检疫总局 动植物检疫监管司 允许进口宠物食品生产企业准入名单中,也就是说,在品牌海外旗舰店购买的猫粮可以保真!

其实,大家想给主子买天然粮,除了注重品质、营养,最最最重要的还是“安全、放心”吧,毕竟谁愿意宠物吃到不知真假、来源不明的食物呢? 至于具体选择哪一款,我们还是那句话,合适的才是最好的,在自己的经济能力范围内用心挑选主子最喜欢的,就很棒啦!
我们会持续跟进这款粮的深入测评,也在继续探索其他品牌。希望未来有一天,除了到处研究进口天然粮,我们也能有一款靠谱的国产天然粮!
reference详见阅读原文
萌爪君:
铲屎官比主子对“天然粮”更执着,大家一定要睁大眼睛仔细分辨哦。

关于萌爪医生
有问题想问兽医?
加入萌爪SVIP和兽医1对1咨询
实时快捷不用等,
交个兽医好朋友!
详情请单击→这里

新浪微博:萌爪医生