上周,继红小学南岗校区已经完成10个班对口初中摇号!小编整理了2019年哈尔滨9区小学对口初中学校安排供家长参考!家长注意目前2020年初中划片暂未公布,以下内容仅供参考,请以教育局公布最新信息为准!
南岗区

道里区
2019年道里区小学升初中对口学校
|
序号 |
初 中 |
对口小学 |
|
1 |
7中 |
群力兆麟小学 |
|
2 |
33中 |
红阳、宏伟(群力) |
|
2 |
36中 |
乡正、新华、河松、安阳 |
|
3 |
41中 |
新康、新桥 |
|
4 |
51中 |
地段、柳树、尚志 |
|
5 |
57中 |
爱国、安广 |
|
6 |
60中 |
安静、阳明 |
|
7 |
76中 |
兆麟、江沿、工程 |
|
8 |
113中 |
经纬 |
|
9 |
杨楚珊中 |
通达 |
|
10 |
光华中学 |
抚顺、新阳路、欧洲新城经纬小学 |
|
11 |
26中 |
机场路、薛家、胜利 |
|
12 |
96中 |
新生、万家 |
|
13 |
97中 |
望哈、新乡、五四 |
|
14 |
138中 |
庆丰、建国 |
|
15 |
159中 |
太平(太平、先富、品贞、华美、劲松、太安、美通、立权、平安、立志) |
|
16 |
爱建学校 |
爱建学校小学部 |
|
17 |
群力经纬中 |
群力实验小学 |
|
18 |
博雅中学 |
群力兆麟第二小学 |
|
19 |
东湖路学校 |
东湖路学校小学部 |
|
20 |
朝二中 |
朝小 |
|
21 |
闫家岗农场子弟校 |
闫家岗农场子弟校小学部 |
道外区

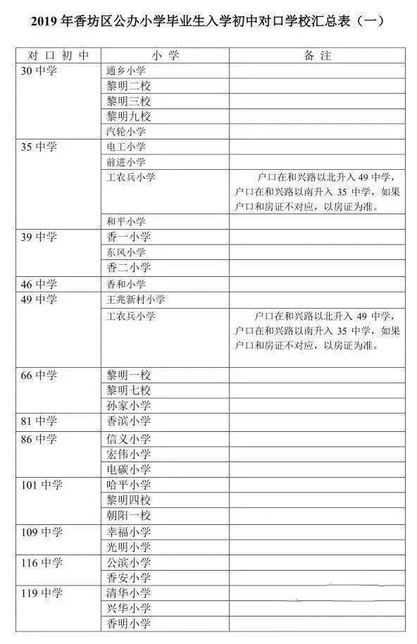
香坊区

松北区
2019年松北区小学升初中对口学校

平房区
2019年平房区小学升初中对口学校
|
初中 |
小学 |
|
东安英才学校 |
保国一校、保国二校、保国四校 不含户口是两镇且已回迁的居民子女。 |
|
哈55中学 |
*疆新**一校、*疆新**二校 不含户口是两镇且已回迁的居民子女。 |
|
哈84中 |
招收友协一校、友协二校 不含户口是两镇且已回迁的居民子女。 |
|
哈99中学 |
平新镇中心小学(新华小学2017年及以前入学的)毕业生和户口是平新镇回迁安置的、在城区小学毕业的学生。 |
|
哈100中学 |
平房小学、工农小学的毕业生和户口是平房镇已回迁安置的、在城区小学毕业的学生。 |
|
新建85中学校 |
由东安英才学校领办,招收友协三校毕业生、2018年及以后入学的南城第一小学的的毕业生。若85中新建校舍2019年9月不能如期投入使用,则暂时使用南城一小校舍进行教学。设置2019年为过渡期,友协三校毕业生中家庭住址(以户口及法定监护人房产证为准)在新城里街经建文街至友协大街以东,*疆新**大街以南合围区域的,可根据家长申请统一安置到84中学(安置以后不允许变动)。2020年起友协三校毕业生对口升学到哈85中。哈南第二大道 (原江南中环路)以南区域新建住宅小区的小学毕业生,在配套学区初中建成前,统一安置到85中学。 |
阿城区

双城区

呼兰区

呼兰区小学升初中招生按照学区划分分配学校。具有学区内户口或房照的小学毕业生分别安置到对应学校。对城区小学无学区户口、房照的毕业生和外来务工人员子女,根据城区初中学校的招生数额,进行电脑“随机派位”。由学生家长上报到所在学校,报名参加电脑随机派位,根据派位结果分配到所在学区学校就读。具备城区学校学区户口、房照的、有意愿的小学毕业生也可申请参加“随机派位”,如学校招生数额已满,则不进行“随机派位”。
END
来源:哈尔滨新闻网、哈尔滨小升初综合整理
☞ 亲戚都说我奶不够,我不信还手撕野生月嫂:我的母乳喂养故事
☞ 警惕“假酸奶”,孩子喝了影响大脑发育,超过一半的家长都中招了
☞ 9岁女童被继父连砍4刀确诊高位截瘫,毁了孩子一生0517
☞ 出牙晚、乳牙早失、乳牙不齐?这些问题可能影响宝宝一生
☞ 最伤孩子胃的十大早餐!第1种最常见,第6种谁都想不到
编辑:琬璘
审核:英姿
终审:凯淇
