原创作者:卧龙会 玉京龙
谁能告诉我M.2和SATA那个的传输速度快
经常很多选电脑的朋友在问:"存储部分M.2接口和SATA接口谁的传输速度快"大部分人都会说,M.2的快;但其实不一定的哦,只有走PCIE总线信号的M.2速度才快,走SATA总线信号的传输速度和SATA接口的硬盘是一样的哦,所以在选的电脑的小伙伴们要看清楚哦,下面我详细的给大家介绍下,希望能给大家有所帮助。
原创*今条头日**:卧龙会IT技术
1,我们先来看看两种接口的区别:
SATA3.0接口

M.2接口

2,速度比较
SATA3硬盘的理论传输速度是600MB/s,PCI-E 3.0 x4接口已经达到了4GB/s了,就算PCI-E1X的带宽也可达1GB/s;
3,体积方面的优势。
虽然,MSATA的固态硬盘体积已经足够小了,但相比M.2接口的固态硬盘,MSATA仍然没有任何优势可言。M.2标准的SSD同mSATA一样可以进行单面NAND闪存颗粒的布置,也可以进行双面布置,其中单面布置的总厚度仅有2.75mm,而双面布置的厚度也仅为3.85mm。而mSATA在体积上的劣势就明显的多,51mm×30mm的尺寸让mSATA在面积上不占优势,而4.85mm的单面布置厚度跟M.2比起来也显得厚了太多。另外,即使在大小相同的情况下,M.2也可以提供更高的存储容量。原创*今条头日**:卧龙会IT技术
下面我们着重来介绍下M.2接口
M.2接口,是一种新的主机接口方案,可以兼容多种通信协议,如sata、PCIe、USB、HSIC、UART、SMBus等。
M.2接口,是Intel推出的一种替代新的接口规范,为超极本(Ultrabook)量身定做的新一代接口标准,以取代原来的mSATA接口。无论是更小巧的规格尺寸,还是更高的传输性能,采用PCIE总线的M.2都远胜于mSATA。
M.2接口有两种类型:Socket 2(B key——ngff)和Socket 3(M key——nvme),其中Socket2支持SATA、PCI-E X2接口,而其中的Socket 3可支持PCI-E ×4接口。

M.2接口定义了多种适配器尺寸和设计规则,其命名如下Type(长宽)
Type 1630, Type 3026 , Type 2226,Type 1216
Type 2230,Type 3030,Type 2242,Type 3042,ype 2260,Type 2280,Type 22110
Type 1620, Type 2024, Type 2228, Type 2828

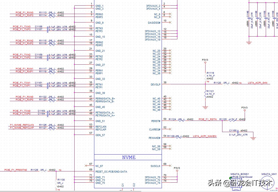
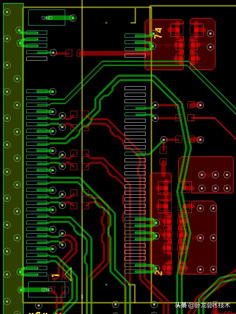
下面我们再来看看M.2在原理图设计
主要信号是由四对TX和RX的差分以及时钟差分组成,3.3V电源供电。

PCB设计中的注意事项:


1, 差分信号阻抗: 85OHM。原创*今条头日**:卧龙会IT技术
2, 阻抗连续性:保证差分走线有完整的GND平面作为参考。
3, VIA要求:VIA最多不超过3个,每个VIA旁边有GND过孔
4, 差分等长控制在5mil的范围。
5, 封装制作要预留固定M.2的螺丝孔
原创:卧龙会 玉京龙
卧龙会,卧虎藏龙,IT高手汇聚!