单片机:一片AT89S51/52或其他51系列兼容单片机
特别注意:对于31脚(EA/Vpp),当接高电平时,单片机在复位后从内部ROM的0000H开始执行;当接低电平时,复位后直接从外部ROM的0000H开始执行.这一点是初学者容易忽略的.
复位电路
一、复位电路的用途
单片机复位电路就好比电脑的重启部分,当电脑在使用中出现死机,按下重启按钮电脑内部的程序从头开始执行。单片机也一样,当单片机系统在运行中,受到环境干扰出现程序跑飞的时候,按下复位按钮内部的程序自动从头开始执行。
二、复位电路的工作原理
在书本上有介绍,51单片机要复位只需要在第9引脚接个高电平持续2US就可以实现,那这个过程是如何实现的呢?

在单片机系统中,系统上电启动的时候复位一次,当按键按下的时候系统再次复位,如果释放后再按下,系统还会复位。所以可以通过按键的断开和闭合在运行的系统中控制其复位。
开机的时候为什么为复位
在电路图中,电容的的大小是10uF,电阻的大小是10k。所以根据公式,可以算出电容充电到电源电压的0.7倍(单片机的电源是5V,所以充电到0.7倍即为3.5V),需要的时间是10K*10UF=0.1S。
也就是说在电脑启动的0.1S内,电容两端的电压时在0~3.5V增加。这个时候10K电阻两端的电压为从5~1.5V减少(串联电路各处电压之和为总电压)。所以在0.1S内,RST引脚所接收到的电压是5V~1.5V。在5V正常工作的51单片机中小于1.5V的电压信号为低电平信号,而大于1.5V的电压信号为高电平信号。所以在开机0.1S内,单片机系统自动复位(RST引脚接收到的高电平信号时间为0.1S左右)。

按键按下的时候为什么会复位
在单片机启动0.1S后,电容C两端的电压持续充电为5V,这是时候10K电阻两端的电压接近于0V,RST处于低电平所以系统正常工作。当按键按下的时候,开关导通,这个时候电容两端形成了一个回路,电容被短路,所以在按键按下的这个过程中,电容开始释放之前充的电量。随着时间的推移,电容的电压在0.1S内,从5V释放到变为了1.5V,甚至更小。根据串联电路电压为各处之和,这个时候10K电阻两端的电压为3.5V,甚至更大,所以RST引脚又接收到高电平。单片机系统自动复位。
总 结
1、复位电路的原理是单片机RST引脚接收到2US以上的电平信号,只要保证电容的充放电时间大于2US,即可实现复位,所以电路中的电容值是可以改变的。
2、按键按下系统复位,是电容处于一个短路电路中,释放了所有的电能,电阻两端的电压增加引起的。
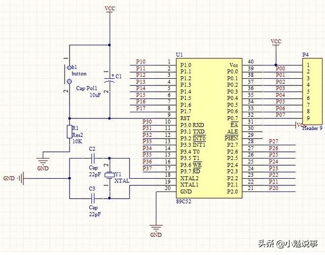
51单片机最小系统电路介绍
1.51单片机最小系统复位电路的极性电容C1的大小直接影响单片机的复位时间,一般采用10~30uF,51单片机最小系统容值越大需要的复位时间越短。
2.51单片机最小系统晶振Y1也可以采用6MHz或者11.0592MHz,在正常工作的情况下可以采用更高频率的晶振,51单片机最小系统晶振的振荡频率直接影响单片机的处理速度,频率越大处理速度越快。

3.51单片机最小系统起振电容C2、C3一般采用15~33pF,并且电容离晶振越近越好,晶振离单片机越近越好4.P0口为开漏输出,作为输出口时需加上拉电阻,阻值一般为10k。
设置为定时器模式时,加1计数器是对内部机器周期计数(1个机器周期等于12个振荡周期,即计数频率为晶振频率的1/12)。计数值N乘以机器周期Tcy就是定时时间t。
设置为计数器模式时,外部事件计数脉冲由T0或T1引脚输入到计数器。在每个机器周期的S5P2期间采样T0、T1引脚电平。当某周期采样到一高电平输入,而下一周期又采样到一低电平时,则计数器加1,更新的计数值在下一个机器周期的S3P1期间装入计数器。由于检测一个从1到0的下降沿需要2个机器周期,因此要求被采样的电平至少要维持一个机器周期。当晶振频率为12MHz时,最高计数频率不超过1/2MHz,即计数脉冲的周期要大于2 ms。