您在阅读前请点击上面的“关注”二字,后续会为您提供更多有价值的相关内容,感谢您的支持。
现在道路使用交通工具,规矩已经十分健全,即便是许多人觉得,可以低门槛使用的电动车,也有着明确的规定,使用一部分电动车、摩托车、三轮车、老年代步车都必须要驾照,方可使用,但众所周知,60岁以上老年人考证是有门槛限制的,那么,60以上老人考电动车、摩托车驾照有什么要求?费用多少?一起来看看答案吧。
电动车、摩托车需要什么驾照?

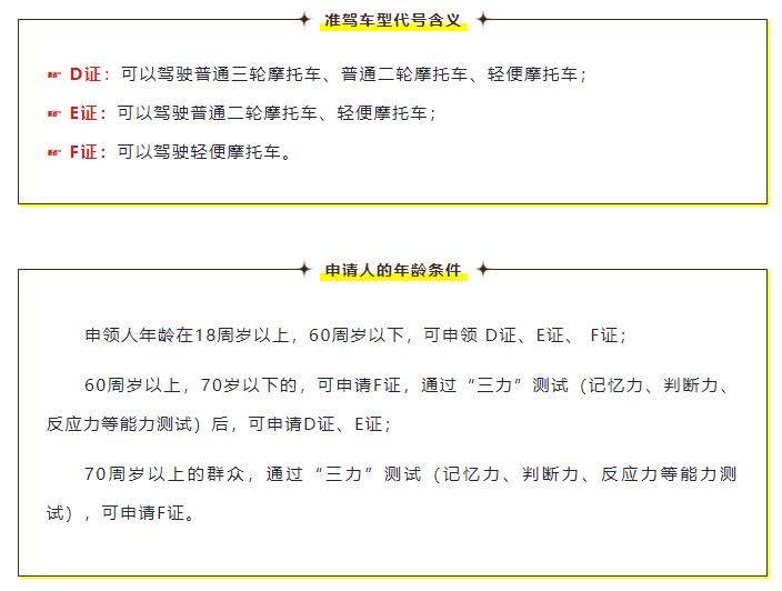
先来说摩托车,肯定需要的是摩托车驾照,根据《机动车驾驶证准驾车型代号规定》,摩托车驾照有E、E、F这3个等级之分,分别驾驶的是普通三轮摩托车、普通两轮摩托车、轻便摩托车。

其次来说说电动车要什么驾照,通过广西贺州交警提供的照片,可以看得出电动车分为3大类,其中包括有一类不需要驾驶证,另外两类电动车,都需要驾驶证,分别为:电动轻便摩托车,D证、E证、F证可驾驶,电动摩托车,D证、E证可驾驶。
通过以上可以看到,电动车、摩托车所需要考取的驾驶证,就是摩托车驾照,那么,如果年龄是60岁以上,还可以考取吗?
60以上老人考电动车、摩托车驾照有什么要求?

许多人认为,摩托车驾照超过60岁就无法考取,按照以前的规定,也确实如此,但根据2022年4月1日实施的修订版《机动车驾驶证申领和使用规定》,这一规定有了变化,60以上老人同样可以考,那么,有什么要求,一起来看看答案吧。
先看视频:
视频加载中...
这是一位摩托车驾培机构分享的视频,针对于60岁以上还能不能考摩托车驾照,在视频中明确,按照最新规定,摩托车驾照报考年龄为18~70周岁,年龄18~60周岁,可以直接报考D证、E证、F证,年龄超过60岁,就有2种情况。
第1种:年龄超过60岁但不满70岁,同样可以直接考F证;
第2种:年龄超过60岁,报考D证和E证,需要去车管所做一个三力测试;

许多老年人对于三力测试都有“忌惮”,其实三力测试只是对于老年人的反应力、判断力、记忆力进行测试,并不是知识性的问答,举个例子,会测789倒过读是987,相对来说难度简单,而考试满分100,共计20道题,答对90分就为合格。
考电动车、摩托车驾照费用多少?多地给出答案

上面了解到,如果年龄60岁以上老年人想要考驾驶电动车、摩托车的驾照,必须要通过三力测试,只要通过后,同样具备考取D和E摩托车驾照资格,下面我们在具体来看看,考驾照要花多少钱,由于各地有差异化,我们来看看多地给出答案的,参考一下吧。

江西赣州:296元,包括科目一考试42元,科目二考试105元,科目三考试139元,驾驶证工本费10元;

湖南湘潭:180元,包括公安交警摩托车全科考试行政收费170元(其中科目一50元,科目二60元,科目三60元),驾驶证工本费10元。

福建福鼎:160元,包括摩托车驾驶许可考试费150元/人,摩托车机动车驾驶证收取工本费10元/证。
以上是来自各地交警发布的摩托车驾照考试费用,可以看到,基本上都是在两三百元之内,相比汽车驾照,十分的便宜,当然,以上是“自学自考”,如果通过驾校,费用肯定会略高一些。
总结:

老年人出行需要交通工具,但随着电动车、摩托车、三轮车等交通工具规范管理,部分车型需要驾照才能上路,交管部门也放宽老年人考驾照的年龄,通过上面可以看到,只要老年人通过“三力测试”的要求,不超过70岁,所有摩托车驾照都能考,即便超过70岁,只要通过三力测试,也可以考F证,这样的举措,更有利于大家持证上路,安全出行,而且,我认为摩托车驾照费用真心不贵。那么,您觉得贵吗,会考吗?欢迎大家评论交流。