
我和我的三粒米团队近几年一直在整装、拎包入住、旧房市场的商业模式研究与落地践行;去年我们发起了三大模式的研究理论在行业的教育普及,今年又开始见证整装与拎包入住在房地产界、企业界、流通界开始真正风行,并有幸成为富森美的拎包入住商业模式顾问,在此,我想以一个研究者与从商者的身份给大家分享一些拎包入住的心得与经验供行业人士参考。
一、房地产格局判断
1、房地产住宅3种类型市场
过去,家居行业的竞争焦点是终端门店,传统运营模式是:主流卖场开店+主动营销。但行业发展到今天,竞争焦点发生转移,将围绕“流量入口”展开新一轮博弈,传统单品类基于毛坯房的零售模式被打破,不是零售不行了,而是零售模式转移战场了。
品牌商与经销商必须要基于毛坯房、精装房、旧房(二手房和存量房),这三种业态进行商业模式升级或转型。传统“卖产品”的销售模式开始衰弱,“卖空间”、“卖颜值”开始兴起,“入口+方案”的新成交模式隆重登场。
2、房地产企业抢滩家装市场
2018年以前的家装公司、定制家具是幸福的。客户流量从房地产交易上游顺流而下,一派大江大河的蓬勃场面,用大水漫溉的方式滋养着整个家居市场。但流量打劫时代来了,价值链上游的房地产利用手上的资源开始筑起了大坝,拦截这些高价值的客户流量。换句话说,在精装房比例提升的同时,碧桂园、恒大、万科等房地产企业争相将触角向家装下游延伸,向消费者提供“拎包入住”抢滩家装市场。
在住房这个“巨型”产业链上,上下游之间的合作早已开始,地产、装饰、家居建材之间的“共生”服务模式也在不断演变进化。“地产家居”的发展模式,主要是依托自身在房源和客户上的资源优势,为客户提供定制化的装修服务,凭借这些天然优势,家装建材行业将成为房企培育新的盈利增长点的一个重要通道。

二、行业趋势判断
随着家装不停向前演变,拎包入住作为方便用户的一站式消费模式,逐渐成为全屋定制或者全屋整装的交付目标。未来大家居朝两个方向发展,一是开发商提供给消费者的精装房,从设计和施工服务入手,完善软装与家具的配套的“拎包入住”。第二种就是大品牌公司立足原核心业务,拓展其他配套服务的“整装模式”。
家居品牌企业进入拎包、整装的方式大同小异,基本上都是基于自身主产品优势扩充供应链产品,以全案设计为核心,整合施工(辅材)、装修主材、定制家具、成品家具、软装配饰、配送安装以及入住前开荒保洁等全套服务项目,给消费者带来“一站装修、轻松到家”的消费体验。

房地产、家装公司、全屋定制之间正上演一场激烈的入口博弈,在这入口博弈的背后,实际就是设计主导权的争夺。它正在深刻地催生家居行业的渠道变革、商业模式变革以及整体业态的演变升级。当前市场上,所谓“大家居”并没有能够实现多品类家居产品之间的整合,最终流落成简单的多品类战略。其主要原因,是缺少将多品类整合在一起的机制。
设计主导权是拎包、整装的核心要素,作为最直接、最重要的流量入口已成为不争的事实。设计公司、家装公司位于产业上游掌控设计主导权,在接触客户、获取客源方面有着天然优势。尤其是设计师把握着整个硬装、软装的流量入口,往往可以直接决定后续软装家具品牌、产品搭配。设计服务能力——包含了对整个空间规划、生活方式设计以及家具深化和软硬装的搭配的整体设计能。
虽然目前软装设计在国内大众市场还不流行,但是可以预见,随着消费升级趋势,消费者审美、生活品味必将逐渐提升。软装设计依靠设计师的专业能力,在风格上形成与硬装设计的统一,提升消费者对整体家居风格、家具产品的满意度。
因此,对下游家居企业来说,向拎包、整装这个方向的拓展,对争夺前端流量入口、把握设计主导权从而直接促进业绩提升、攫取产业链上游利润,有着至高的战略意义。
三、新生代消费者趋势判断
拎包、整装不是概念,其出现是整个家装行业的趋势,是市场需求及消费升级驱动的必然结果。从用户层面来看,随着消费升级,对于装修,人们不再满足于单一的服务和标准化的产品,而是希望装修公司能够提供设计、选材、配送、施工等一站式的拎包、整装服务。

特别是85、90后新生代到了成家立业的年纪,开始成为家居家装的主力消费群体。传统家装是个复杂且专业的过程,涉及设计、施工、材料、服务等诸多环节,大部分在城市忙碌工作的年轻人不想且没有时间在装修这件事情上花费过多的精力,而拎包、整装的出现,及时精准地解决了这一痛点诉求。
四、经销商与企业的3条出路
1、原地不动,走差异化路线
大众刚需市场竞争血流成河,基本的品牌格局已定,但高端、个性化等细分市场大掘金时代才刚开始。因为中国市场足够大,类型足够多,聚焦产品经营,做专做强做深度挖掘,甚至成为该产品品类的代名词。
2、针对精装房,走向拎包入住
精装时*开代**启,房企染指家居行业,终端卖场无客流。成品家具与定制融合做拎包入住,是成品家具翻盘、定制家具跨越的分水岭。如果“全屋定制”是一般过去时,“拎包入住”是现在进行时。
3、针对毛坯房、旧房,走向整装模式
对于行业来说,整装是一个真实存在的需求,但对于大多数传统装修公司,或者主材家具公司/经销商来讲,转型整装不可贸然行动,切忌操之过急仓促扩张品类,这样极有可能拉断资金链,导致装修交付出现严重问题,引发不可收拾的危机。整装是家装行业发展到一定阶段的产物,是一般将来时的趋势。
五、什么是真正的拎包入住?
◎关键词:全屋一体化设计、全屋一体化软装搭配、一体化全程服务。
行业前期拎包入住是物业提供给业主的一项新增值服务。
现在,我们应该把拎包入住理解为一种家居行业产业升级的业态,是消费者家居消费需求升级的一种核心体现。与房地产绑定进行销售只是一种销售模式,而不是代表拎包入住的全部。拎包入住是消费者在家居消费上告别单品购买,全程劳心劳力,转向一站式系统服务的初级升级。
拎包入住顾名思义拎着包即可入住。基于用户真实需求,以整体设计为核心,整合基础装修(辅材)、装饰主材、定制家具、成品家具、软装配饰、家用电器等一站式服务,为业主带来了省心、省力、省时、省钱,以及更轻松、更愉悦的购买体验。
1、拎包入住模式演变 :1.0版 → 4.0版
◎拎包入住1.0版:成品家具
◎拎包入住2.0版:定制家具+成品家具
◎拎包入住3.0版:定制家具+成品家具+软装配饰
◎拎包入住4.0版:硬装微改+定制家具+成品家具+软装配饰
2、定制家具模式演变 :1.0版 → 4.0版
◎定制家具1.0版:厨衣柜单品
◎定制家具2.0版:全屋柜类
◎定制家具3.0版:全屋定制+成品家具+软装配饰
◎定制家具4.0版:整装+全屋定制+成品家具+软装配饰
3、家装公司模式演变 :1.0版 → 4.0版
◎家装公司1.0版:清包
◎家装公司2.0版:半包代购
◎家装公司3.0版:全包精装
◎家装公司4.0版:整装+全屋定制+成品家具+软装配饰
发展规律总是惊人的相似:对自己做加法、对消费者做减法,一站式拎包入住!
谁在做拎包入住?
(1)地产方(开放商、物业)
(2)家装公司、设计公司
(3)建材卖场方
(4)定制家具商
(5)成品家具商
(6)软装配套商
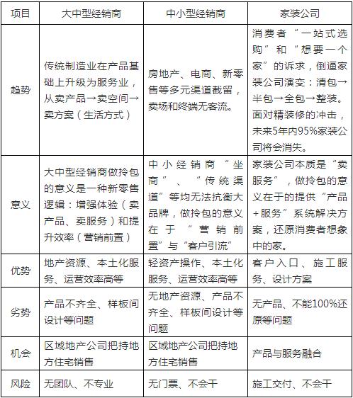
拎包入住SWOT分析

六、拎包入住的5大难点
1、全屋整体设计难
装修前后效果图与交付相差甚远,所见非所得。从整体设计开始,设计师对材料、空间、色彩进行整体考虑,将设计、选材、施工一体化,包括后期软装、家具的配套,有效地控制了产品质量和风格的统一性,改变传统家装中设计与选材相分离的问题,在满足了消费者个性化的消费需求和对质量的消费要求下,保证100%还原效果图。
2、楼盘选择难
早几年由于地产对拎包入住的下游合作商要求比较宽松,大家进入的成本相对较代,赚钱也就相对容易些,所以一般的楼盘也能经营。但由于现在与地产或物业的合作成本越来越高,同行竞争也越来越激烈,所以选择一个各方面条件匹配的楼盘就非常重要,不然一不小心就会成为一个亏本生意。
选楼盘的注意要点如下:

3、现场销售转化难
现场销售成功有三个关键点:一是样板间对业主是否有一见钟情的吸引力;二是全案设计师对业主的上引导能力;三是销售设计师能否做好敏感的临门一脚。
下面是我们对样板房产品设计的思路仅参考

4、团队难
家装市场门槛很低,但要真正做好拎包入住,却要求很高,涉及到项目分析、样板设计、集中交楼等专业运营。而所有不能落地的问题,归根结底都是人的问题。团队机制、组织架构以及专业性的打造,都和拎包入住服务的定位紧密相关。
5、入场资格难
万科、碧桂园等大型地产将精装配套实行100%集团集中采购,小型地产则抱团取暖,或以弱靠强向知名品牌商抛橄榄枝。由此已经不难发现,大品牌和经销商已经成为拎包这片新蓝海市场的主要玩家,中小品牌、经销商排挤出采购名单而显得尴尬。能否获得一张入场券已经关乎这次拎包红利中能否分得一杯羹,甚至影响到该品牌和经销商的未来发展。但是中小品牌和经销商就没有机会,甚至等死?这只不过是“大拎包”与“小拎包”的不同玩法,这也是书中会重点分享的内容。
七、三粒米拎包运营案例分析:海南海花岛项目回顾
恒大海花岛是一座人工岛,该岛由三个独立的离岸式岛屿组成,中间为1号岛,左侧为3号岛,右侧为2号岛。规划平面形态为盛开在海中的三朵花,故取名为“海花岛”。该岛也是恒大集团最大的单体项目,2018年计划交付12300户, 3号岛以高端住宅为主,630交房栋数182栋783户,930交房栋数85栋448户,住宅产品分独栋、双拼、联排别墅、洋房; 2号岛以刚需住宅为主,630交房栋数92栋1819户,930交房栋数128栋9250户,住宅产品分为洋房、小高层、高层、公寓。

项目分析(候鸟式居住项目)
a、项目属性(商品房、商住公寓、养老、旅游)
b、竞品分析(无专业家具卖场,以街边店为主)
c、购买人群(全国各地:养老、投资、度假)
d、家具券(有恒大集团发放的家具券)
2、户型分析
a、一室一厅公寓
b、两室一厅小高层
c、三室两厅洋房
d、四室两厅别墅
……多达40多个户型
3、产品定位
a、别墅高端旅游产品线(2套别墅样板间)
b、洋房中端养老产品线(4套洋房样板间)
c、小高层爆款投资产品线(6套小高层样板间)



八、全国拎包入住第一馆:富森美拎包入住馆隆重开业!这是开启了一个全新业态的先河!
5月31日,富森美拎包入住生活馆正式揭幕,这个集“中国首个‘拎包入住’生活馆、中国首个开发商城市展厅集群和中国首个居家生活方式体验集群”于一身的创世之作,让业内看到了家具流通企业在新市场环境下,持续的创新与开拓。

富森美拎包入住生活馆是全国首个拎包入住生活馆、全国开发商城市展厅集群、全国首个居家生活方式体验集群。位于成都市成华区三环路川陕立交外侧,富森美家居城北总部中心位置,面积约3.5万平方米,是从施工到产品到交付到售后服务,家具、建材、饰品、家电全配齐,致力于为消费者一体化打造全屋空间的一站式家居购物平台。
【六个“1”引领家装迭代】
拎包入住是一场全行业的转型升级,在这场风潮中,富森美无疑是这场变革的探索者。在开业现场,富森美家居股份有限公司副总经理吴宝龙,用“六个1”,全面概括了富森美拎包入住业态:
1个业态:去年,富森就已发布全新服务业态「拎包入住」,布局新业态。
1个品牌:今年伊始,富森美将「拎包入住」,作为集团子品牌独立化运营的战略,确立“为您一体化打造全屋空间”的品牌理念,成为家居行业一个新风向标。
1种服务:从商品思维到服务思维的蝶变,更符合现代生活需求。
1座场馆:中国首个拎包入住生活馆、中国首个开发商城市展厅集群、中国首个居家生活方式体验集群,更是成都家居业首店经济发展的扛鼎之作。
1套运营:将「拎包入住」从品牌到场馆,再到业务线的全面整合行业资源运营与模式升级。
1个未来:在新青年和新中产消费群体中,「拎包入住」已成为家装优选,未来可期。
“大整装、大拎包时代”在成都展正式吹响号角
6月2日,在成都国际家具展西部博览城分馆9号馆,一场主题为“大整装、大拎包时代家装公司&家具经销商如何抓住第三波增长机会”的论坛火热召开。本次论坛由三粒米教育、富森美家居、成都国际家具工业展组委会共同主办,全国工商联家具装饰业商会执行会长张传喜,四川省家具进出口商会秘书长荣煜伟,成都家具行业商会会长古皓东,深圳市家居文化用品行业协会会长刘从高,广东省建筑软装饰行业协会副会长萧健承等行业人士出席了论坛。
论坛现场,三粒米教育首席知识官、富森美拎包入住顾问翁长华,分享了在中国经济遇冷,家居行业急转之下的市场环境下,家居人如何通过“整装,拎包,旧房”三大创新模式,寻找转型出路。数十位家居界意见领袖,以及数百名家居行业从业者,与主办方团队共同探讨了拎包入住时代下,家居人创造未来的新可能。




文章精选
1. 三粒米教育携手富森美引领中国拎包入住风向标
2. 索菲亚王飚离职:他给家居职业经理人上了一堂职场赛道课
3. 315来临整装也需要“打假”,什么是真整装
4. 美的维意,格力索菲亚之后,海尔+欧派可能吗?
5. 家居人技能提升必读:从韩寒的两次惨败谈专业技能如何GET到的?
您的点赞是我们的动力!!!