
广州美术学院2023年校考已于3月12日正式落下帷幕,作为广东省内热门艺术类高校,学校设计类专业考题一经发出,立即引来了众多美术生们的热议!今年广美考了什么?考察内容主要有哪些趋势?滨海高中的美术生与家长们,这篇文章值得一看!
01 设计类专业2023年考题
①设计素描:

素描考试题目为 水瓜 ,以水瓜的肌理、形态结构来进行设计素描创作,实际这对于考生不是简单的素描, 而是考察学生一定的思维剖析能力,以及学生对事物图形、形态、结构、生长过程等的敏感度。
②色彩表达:

参照图片“水瓜”内容,说明不一定要全画照片,照着画或者自己重新设计构图都行。画面要求考生具有一定的设计意识和表现能力,也就是说考生一定要有自我意识,画面一定要打动观者,那如何打动观者呢?那就要从立意和构思开始。
立意是指考生要确定好画面主题,使得画面所传达的中心思想表现得清楚,然后通过体积、物体肌理、空间、色调、黑白灰、光感和质感等形式进行表现,使得画面的效果更好。构思是指在绘画作品过程中对内容和形式两方面所进行的思维活动。也就是说大家可以在主体物不变的情况下,通过利用照片中的结构、肌理进行二次创作。

同类型考题画法详解

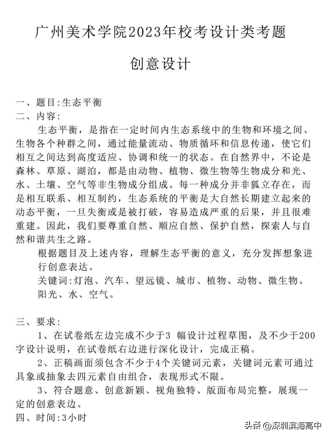
③创意设计类:
创意设计类考题是给定一个题目,在题目范围中进行选择,试卷左侧是三个小草稿和设计说明,右侧是正稿再加设计说明。广美创意设计校考当中借鉴了很多中央美院设计的考试形式,三个小稿再加一个正稿,但是比央美多了一个文字字数要求,这个同学们要注意。

拿到考题之后不要慌,任何的考题都可以分析出相关的元素。这个元素可以是任何东西,单纯的把这个东西写实的画出来肯定是不行的,那就是写实的速写或素描了,不是设计。设计就是打破再重组,所以我们接下来要用到的创意方法,在设计当中,任何物体都可以以任何状态存在,去改变物体的状态是很棒的设计手法。
附:常用排版方式





02 美术类专业2023年考题
①素描考题
素描考题是常规的头像,角度为四分之三侧面带一点仰视。模特的五官特点比较明确,单眼皮,鼻子很挺,头发相对比较多,而且有染色,整体来看难度不是很高,要注意脸部和五官的透视变化,以及头发的分组及细节,一定要按照自己的作画节奏去画,还可以稍微带一点肩膀,这样人物的体积感和冲击力更强一点。

②色彩考题
色彩考题同样是四分之三侧面男青年,难度常规,唯一要注意的地方就是光线,这张照片很明显是一个侧光,导致模特的面部偏灰偏黑,在处理这样的光线时,要特别注意面部颜色的区分,颜色会有明显的亮暗区别以及冷暖区别。
③速写考题


通过广美这次校考考题,我们为同学们总结出如下备考经验:不论如何改革,最终考核的都是基本能力,手绘能力是基本,想象力和创造力是根本。 同学们,努力没有捷径,一定要保持多看多画多思考!面对改革,希望各位学生以及家长不要焦虑,在扎实的基础上,高考我们志在必得!

热门院校简介
广州美术学院 (The Guangzhou Academy of Fine Arts),简称“广美”,位于广东省广州市,是经国家教育部批准成立的中国华南地区唯一一所高等美术学府,拥有硕士学位授予权,同时是国务院公布的首批艺术硕士(MFA)专业学位授予单位,入选国家大学生文化素质教育基地,中国八大美院之一。学校是“广东省高校美术与设计教育专业委员会”会长单位、“广东省高等学校工业设计教学指导委员会”主任单位、广东省学校艺术教育活动(美术)培训基地和广东省美术与设计教育培训中心。

印象滨海
About Us
致力于培养学生“伟大灵魂、卓尔不凡”特质的深圳市滨海高级中学,是一所依托多所优质高校办学资源的全日制寄宿型民办普通高中。学校依托多所双一流、985、211等优质高校的办学资源,邀请国内外教育领域知名专家、名校长和名师加盟,打造“现代化、国际化、艺术型、学术型”的教学阵地,用“最真诚的教育行动”,做“最有温度的未来教育”,关注心灵、尊重个性、助力生长。
扫一扫关注 「深圳滨海高中」抖音账号


学校地址:深圳市宝安区福海街道和平社区桥和路308号(距莞穗深专线福海西站100米、地铁12号线福海西站地铁口旁)
深圳市滨海高级中学简介