
一:什么是名词性从句
名词性从句在句子中起到名词的语*功法**能,可以在句子中做主语(主语从句),可以做宾语(宾语从句),可以做表语(表语从句),还可以做同位语(同位语从句)。名词性从句中的同位语从句与定语从句,在形式上比较相似,难以区分。定语从句是对先行词起到修饰或限定作用,而同位语从句中的同位语名词一般为抽象名词,同位语是对前面抽象名词内容的具体化。另外,定语从句与同位语从句是两个不同性质的从句,其从句连接词是不一样的,比如 that,在定语从句中是代词,而在名词性从句中,只是连接词。

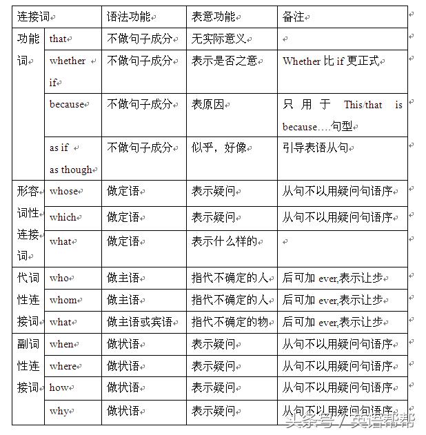
二.名词性从句的连接词
名词性从句的连接词跟定语从句的关系词的功能差不多,名词性从句的连接词也起到连接主句与从句的作用,其功能也包括语*功法**能与表意功能。但是,名词性从句的连接词与定语从句的关系词不一样,而且其用法比关系词更复杂。名词性从句连接词及其功能如下表:

三.名词性从句例题解析
1. You have to know ________ you’re going if you are to plan the best way of getting there.
A. what B. that C. where D. who
解析:本题为宾语从句,从句不缺主语和宾语,所以不能选连接代词A与D,根据题意(表意功能),选C。
2.I truly believe ______beauty comes from within.
A. that B. where C. what D. why
解析:本题为宾语从句,从句不缺主语和宾语,所以不能选连接代词A。根据题意(表意功能),本句意思完整,所以选A。
3. A ship in harbor is safe, but that’s not ____ ships are built for.
A. what B. whom C. why D. when
解析: 本题为表语从句,从句介词for缺少宾语,据题意(表意功能)选A。
4. If you swim in a river or lake, be sure to investigate is below the water surface. Often there are rocks or branched hidden in the water
A. what B. who C. that D. whoever
解析:本题为宾语从句,从句缺少主语,所以不能选C,据题意(表意功能)选A。
5. We must find out ____ Karl is coming, so we can book a room for him.
A.when B. how C. where D. why
解析:本题为宾语从句,从句不缺主语和宾语,据题意(表意功能)选A。
6. The exhibition tells uswe should do something to stop air pollution.
A. where B. why C. what D. which
解析:本题为宾语从句,从句不缺主语和宾语,据题意(表意功能)选B。
7. Reading her biography, I was lost in admiration for Doris Lessing had achieved in literature.
A. what B. that C. why D. how
解析:本题为宾语从句,从句缺少宾语,据题意(表意功能)选A。
8.—I wonder _________ Mary has kept her figure after all these years.—By working out every day.
A. where B. how C. why D. If
解析:本题为宾语从句,从句不缺主语和宾语,据题意(表意功能)选C。
9. _____ Li Bai, a great Chinese poet, was born is known to the public, but some won’t accept it.
A. That B. Why C. Where D. How
解析:本题为主语从句,从句不缺主语和宾语,据题意(表意功能)选C。
10. _____we understand things has a lot to do with what we feel.
A. Where B. How C. Why D. When
解析:本题为主语从句,从句不缺主语和宾语,据题意(表意功能)选B。
四.名词性从句考考你(用适当的连接词填空)
1. ________makes the book so extraordinary is the creative imagination of the writer.
2. Experts believe ________people can waste less food by shopping only when it is necessary.
3. Do not let any failures discourage you, for you can never tell ________ close you may be to victory.
4._______ one of you breaks the window will have to pay for it.
5. It remains to be seen ________ the newly formed committee’s policy can be put into practice.
6. ______ you said at the meeting describes a bright future for the company.
7. ________I want to tell you is the deep love and respect I have for my parents.
8. Police have found ________appears to be the lost ancient statue.
9. The only way to succeed at the highest level is to have total belief ______ you are better than anyone else on the sports field.
10. ________struck me most in the movie was the father’s deep love for his son.
11. You have to know_____ you’re going if you are to plan the best way of getting there.
12. I truly believe ______beauty comes from within.
13. A ship in harbor is safe, but that’s not ______ ships are built for.
14. If you swim in a river or lake, be sure to investigate ______ is below the water surface. Often there are rocks or branched hidden in the water.
15. We must find out ______Karl is coming, so we can book a room for him.
16. The exhibition tells us ______we should do something to stop air pollution.
17. Reading her biography, I was lost in admiration for ______Doris Lessing had achieved in literature.
18. _____ Li Bai, a great Chinese poet, was born is known to the public, but some won’t accept it.
19. _____we understand things has a lot to do with what we feel.
20.The limits of a person’s intelligence, generally speaking, are fixed at birth, but ________he reaches these limits will depend on his environment.
21. Evidence has been found through years of study ________ children’s early sleeping problems are likely to continue when they grow up.
22. It is by no means clear ________ the president can do to end the strike.
23.Jerry did not regret giving the comment but felt ________he could have expressed it differently.
24.We promise ________attends the party a chance to have a photo taken with the movie star.
25.As many as five courses are provided, and you are free to choose ____suits you best.