击球区投研团队成员:经历数轮牛熊的职业投资者,央视投资者说嘉宾(严兄),IT行业技术专家(占威兄),雪球星计划成员(知恒知衡),尽调专家(大张)。
击球区优质赛道团队成员:王兄、周兄、应兄、钟兄、
击球区宗旨:诚实,只做对的事;共赢,长久复利;责任,共建美好。
心脉医疗:国产主动脉及外周血管介入医疗器械王者!(下)
四、募投项目情况(新增产能情况,匹配的利润测算情况)
4.1新增产能情况
经公司2019年第一次临时股东大会批准,本次发行募集资金扣除发行费用后,将按照轻重缓急顺序投入以下项目,具体如下:

在本次发行募集资金到位前,公司将根据上述项目的实际进度,以自筹资金先行支付部分项目投资款,待本次发行募集资金到位后再以部分募集资金置换先前投入的自筹资金。
1、项目简介
本项目建设地点位于上海国际医学园区内康新公路3399弄1号,并利用公司现有大楼进行装修改造。本项目拟充分利用公司自主研发的生产技术,加速完善公司产品线,生产主动脉及外周血管介入医疗器械相关产品,项目建成后可形成年生产主动脉及外周血管介入医疗器械35,100条的生产能力。本项目高度契合市场未来发展趋势,建成达产后,将实现多个主动脉及外周血管介入医疗器械的产业化,其中包括Minos腹主动脉覆膜支架、Fontus分支型术中支架、ReewarmPTX药物球囊扩张导管、Talos直管型胸主动脉覆膜支架等已进入创新医疗器械特别审批程序的产品。公司总体产品线结构将不断得到优化,抗风险能力得以增强,为公司开辟新的增长驱动力及盈利增长点,从而进一步扩大公司在主动脉及外周血管介入医疗器械的市场份额及品牌影响力。
本项目产品方案及数量如下:

2019年的31846件 =》 项目完成后,新增35100件,产能差不多翻倍。利润方面毛估估也会有80-120%的空间。
2、项目实施的必要性
(1)扩充公司产能,满足不断增长的市场需求
公司是国内领先的主动脉及外周血管介入医疗器械企业,近年来业务规模快速增长。在主动脉支架产品方面,公司优势产品HerculesLowProfile直管型覆膜支架及输送系统、Hercules分叉型覆膜支架及输送系统、Aegis分叉型大动脉覆膜支架及输送系统等的整体销量逐渐增加;Castor分支型覆膜支架于2017年三季度末上市销售并已获得市场广泛认可,2018年销量大幅提升,目前仍处于快速放量阶段;未来公司将继续对现有主动脉支架产品线进行升级换代,需要进一步提升产能以满足市场需求。
随着我国人口老龄化加剧和国民健康意识的不断提升,外周血管介入领域市场空间巨大,而目前国产企业在该领域仍处于起步阶段。在外周血管介入产品方面,公司将持续加大研发投入并作为未来发展规划的重点领域,已陆续推出并将不断研发外周血管介入产品,以拓展并完善产品线布局。
综上,随着公司销售规模扩大及新产品不断推出,公司亟需通过本项目的建设提高生产能力,以更好地满足不断增长的市场需求,推动公司业务可持续发展。
(2)丰富产品种类,增强公司竞争优势
截至目前,公司已有9项产品取得医疗器械产品注册证,2项产品取得CE证书,自主研发的技术成果已形成了微创伤介入治疗主动脉疾病的种类较为齐全的产品线。在主动脉介入医疗器械领域,公司是国内产品种类齐全、规模领先、具有市场竞争力的企业之一,公司该领域主要产品既包括用于微创伤介入治疗的胸主动脉覆膜支架系统、腹主动脉支架系统,也包括用于外科手术治疗的术中支架系统,产品适应证基本能够覆盖主动脉各部位血管瘤或夹层病变;在外周血管介入医疗器械领域,公司深耕多年,目前拥有外周血管支架系统、外周血管球囊扩张导管等产品,并有多项外周血管产品即将上市或正在研发过程中,这将进一
步扩充公司产品线。
伴随国内主动脉及外周血管介入医疗器械行业整体技术水平的发展,企业需要根据客户需求持续提升医疗器械的性能和科技含量,并不断开发新产品、新技术。因此,公司只有不断加大研发投入、革新生产工艺和升级生产设备,尽可能的提升产品生产能力,确保满足多样化的市场要求,方能紧跟行业的发展趋势。本项目在扩充现有主动脉覆膜支架系统、术中支架系统等优势产品产能的同时,拟生产多种全新的外周血管疾病介入医疗器械,市场前景良好。本项目的实施有利于公司丰富产品种类,是增强公司综合竞争力的必要手段。
3、项目实施的可行性
(1)市场前景广阔,为产能消化提供良好保证
本项目主要生产主动脉覆膜支架系统、术中支架系统、球囊扩张导管、外周血管支架等产品。随着相关疾病检出率的提升,主动脉及外周血管介入医疗技术的不断推广,以及国民健康意识和医疗消费支出的不断提升,相关医疗器械市场规模将不断增长。此外,受益于我国人口规模庞大、经济发展速度较快、人口老龄化程度加剧等因素影响,我国的主动脉及外周血管介入医疗器械市场增长迅速,未来发展前景广阔。
产品广阔的市场需求及公司领先的市场地位,有助于消化募投项目的新增产能,为项目实施提供良好的市场保证。
(2)公司具备项目所需的团队、技术、经验等基础经过多年经营,公司已成为国内主动脉及外周血管介入医疗器械行业的领先企业,并且拥有了业内领先的团队、技术、经验等坚实基础,为本次募集资金投资项目的实施提供了重要保障。
公司拥有一支稳定、高效并专注于主动脉及外周血管介入医疗器械行业的管理团队,全面覆盖了研发、生产、销售等各个环节。多数核心管理人员具有深厚的行业背景和丰富的实践经验。公司拥有扎实的技术开发能力、优秀的研发人员,为本项目的实施提供了坚实的技术保障。公司拥有多项专利发明,研发设计的不断创新使得公司产品在激烈的市场竞争中保持竞争优势。
4、项目投资概算
本项目总投资为 15,128.45 万元,其中:建设投资 11,785.57 万元,无建设期利息,铺底流动资金 3,342.88 万元。具体如下:

5、项目实施进度
本项目的实施包括前期准备、方案勘察与设计、土建工程施工、设备采购、设备安装调试等阶段,项目建设期为三年。
4.2募投项目利润情况
4.3 投资并购预期
本次发行上市后,公司将合理利用上市公司平台,学习海外标杆企业经验,主动寻求与公司业发展相关的企业作为投资或者并购对象,通过投资海外早期初创企业或收购海外成熟企业,整合全球范围内的行业前沿技术、巩固并提升现有业务,进一步丰富并完善公司产品线布局,为公司提供外延性的增长动力。
五、公司管理层怎么样?股权结构如何?是否有股权激励?
5.1管理层介绍



5.2股权结构

5.3股权激励
公司管理层和核心员工通过虹皓投资持股平台持有公司约7.36%股权,通过IPO戓略配售持有公司约1.77%股权,合计占比约为9.13%。
六、公司核心竞争对手(区分核心竞争对手的因素)
6.1行业的核心竞争力是什么?
行业进入壁垒
(1)行业准入壁垒
医疗器械产品关系着人类生命的安全,各国对医疗器械生产、销售等全环节都进行严格监控,防范医疗风险。我国按照风险程度将医疗器械分为三个类别,对于生产、经营风险较高的第Ⅱ类和第Ⅲ类特别是第Ⅲ类医疗器械在产品研发、产品试制、标准建立、注册检验、动物实验、临床试验、注册申报、生产许可等各个环节有相当严格的行业标准和管理规定。第Ⅲ类医疗器械产品从研发立项至获得国内外市场准入许可周期较长,一般为5-10年,同时需要企业在人才建设、研发、生产、销售、经营管理等方面具备丰富的行业经验,行业进入壁垒较高。
(2)技术壁垒
医疗机械行业是一个多学科交叉、知识密集、资金密集型的高技术产业,产品综合了医学、材料科学、生物力学、机械制造等多种学科及技术,对生产环境、产品的制造工艺等要求极高。因此,企业需要通过长期的过程积累产品专业技术和科研开发能力,需要在长期的生产中,不断优化和改进产品设备。对于缺乏符合要求的工艺设备和缺乏长期工艺技术经验积累的企业很难生产出质量稳定的合格产品。因此,新进入企业很难在短时间内迅速形成竞争力。
(3)专业人才壁垒
行业对科技研发、创新升级、学科交叉依赖度高,行业需要有大量具有高水平、多学科背景的复合型专业人才支持,需要医学、材料学、生物力学、机械制造学等多学科的高水平专业技术人才协同研发创新,也需要具有国际性行业经验的管理人才和营销团队。对于一个新进入行业的企业,很难在短时间招聘及培养具有核心竞争力的人才团队。
(4)市场渠道壁垒
医疗器械行业的终端客户地域分布广阔,拓展渠道并搭建服务网络需要较长的周期。另外,针对主动脉及外周血管介入器械产品,医院对同类产品招标公司数量有限,先入院的产品对后入院的产品会形成一定市场渠道壁垒。
(5)品牌壁垒
医疗器械品牌的知名度在一定程度上能够体现其质量水平,使用者在做选择时,知名度高、美誉度好的产品较受青睐,品牌形象已成为生产企业市场竞争力的集中体现。知名的医疗器械品牌往往需要在产品研发、质量管理、市场推广等方面进行长期的投入,行业新进企业一般难以在短时间内树立良好的品牌形象,行业品牌壁垒较高。
行业技术水平及发展趋势
(1)行业技术
鉴于主动脉及外周血管介入医疗器械的安全性和复杂性,生产企业涉及的核心技术主要体现在以下方面:
1)在支架方面,其技术水平主要体现在支架结构设计及原材料的选择。支架结构设计环节,需根据治疗适应证设计合适的支架结构,如用于治疗累及降主或弓部的支架结构,主要有直管型和分支型结构;用于治疗肾下型腹主动脉瘤的支架结构,可分为一体式、两件式和三件式等结构。
原材料选择环节具体包括覆膜材料选择及其编织技术、医用金属材料和高分子材料的选取及其生物相容性等。对于主动脉支架,覆膜及其编织技术起源于欧美国家,目前主要使用PET和ePTFE材料,技术相对成熟,并已在行业有超过30年的应用史;针对医用金属植入物的选择,考虑到主动脉及外周血管介入医疗器械对生物相容性、稳定性、抗疲劳性能要求较高,目前行业普遍采用镍钛合金、钴铬合金等。
2)在输送系统方面,其技术水平主要体现在输送鞘外径、释放方式上。目前,国内主动脉介入医疗器械输送系统鞘外径为6.5-8mm,主要适用于直径大于7mm的入路动脉。如果要减少输送器外径,则对支架的材料选择、输送器外管的轴向强度提出了更高的要求。国内输送系统普遍的释放方式为外管后拉+支架近端后释放,重点解决降低释放阻力、精准定位和预防翻折等问题。
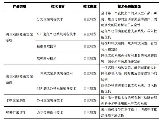
(2)发行人技术水平
依托卓越的技术研发能力,心脉医疗在国内率先开发出具有完全自主知识产权、达到国际先进水平的主动脉介入医疗器械产品,打破了国外产品的垄断,并不断以创新产品引领行业发展,为细分领域内医疗器械国产化奠定了基础。公司研发团队通过多年潜心研发,成功突破了覆膜支架一体化释放的难题,成功实现了覆膜支架精准释放的后释放设计,成功解决了小直径(LowProfile)安装工艺的核心技术难题,成功研发了支架抛光、药物涂层、亲水涂层等多项核心工艺。凭借多项自主研发的创新技术,公司成功开发出第一个国产腹主动脉覆
膜支架、国内唯一获批上市的可在胸主动脉夹层外科手术中使用的术中支架系统,填补了国内空白,并实现大规模产业化,使越来越多的主动脉疾病患者有条件接受一流的微创伤介入治疗。公司开发的Aegis分叉型大动脉覆膜支架及输送系统是第一个国产的腹主动脉覆膜支架产品,也是目前国内唯一用于治疗腹主动脉瘤的一体式支架系统,区别于其他的分体式产品,其独有的解剖固定结构增加了覆膜支架术后的稳定性,有效避免了移位和内漏的发生。公司2017年推出的Castor分支型主动脉覆膜支架及输送系统首次将TEVAR手术适应证由降主动脉拓展到主动脉弓部,是全球首款获批上市的分支型主动脉支架,解决了目前直管型产品难以处理的累及弓部病变,产品技术全球领先。
(3)行业技术发展趋势
随着我国主动脉夹层及主动脉瘤检出率不断提高,我国居民经济水平不断提升,主动脉及外周血管疾病患者对介入医疗器械需求日益凸显,临床病症多样性和复杂性不断涌现。当前主动脉介入手术尚未完全解决累及弓部及升主动脉的病变、累及腹主动脉重要分支的病变、入路极度狭窄和扭曲的病变、支架远端破口的处理等难题。因此,主动脉介入医疗器械行业的技术方向主要集中在开发能解决弓部病变的多分支支架系统、能解决肾上型腹主动脉瘤的多分支支架系统、超细导入外径的支架系统等产品,适应于更多患病群体。
在外周动脉领域,对于下肢血管狭窄病变,裸球囊和裸支架是两类比较传统的微创伤介入治疗类器械,但均存在一定局限性。裸球囊属于非植入性器械,而病变血管自身又存在弹性回缩的特性,故单独应用裸球囊进行病变扩张后再狭窄率很高。下肢血管病变的特点是病变长度长、下肢血管迂曲并易受到肌肉组织的运动影响,故下肢动脉裸支架植入后,支架的受力情况复杂,远期断裂率较高,从而导致血管再狭窄。综上,对于外周动脉血管疾病,微创伤介入器械的发展趋势是如何更好地解决下肢血管病变开通困难以及术后再狭窄率高的问题。
在外周静脉领域,下肢静脉血管闭塞、狭窄或静脉瓣功能不全导致的血液回流障碍以及血栓脱落可能导致肺栓塞是当前临床面临的主要难题。对于肺栓塞的预防,下腔静脉滤器是一种比较成熟的技术,但近年来滤器本身在技术上没有明显的突破,导致滤器仍普遍存在定位不准、滤器倾斜、回收困难等临床问题。另外,静脉血流回流障碍是近年开始逐渐被重视的一类静脉疾病,目前一般采用静脉取栓、髂静脉支架、静脉瓣修复等治疗方式,均属于近年来推出的新技术,目前尚无国产上市产品。
(4)发行人取得的科技成果与产业深度融合的具体情况
成立以来,公司一直专注于主动脉及外周血管介入医疗器械领域,并在主动脉介入医疗器械领域居于国内领先地位。经过多年潜心研发,公司已掌握以下核心技术:

截至目前,公司已有9款产品取得了医疗器械产品注册证,2款产品取得了CE证书,自主研发的技术成果已形成了微创伤介入治疗主动脉血管疾病领域较为齐全的产品线。上述核心技术广泛应用于公司胸主动脉覆膜支架系统、腹主动脉覆膜支架系统、术中支架和球囊扩张导管,报告期内上述产品所贡献的收入覆盖了公司主营业务收入金额的98%以上。
经过多年的发展,公司产品已覆盖国内30个省、自治区和直辖市的700多家医院;同时,公司积极布局海外市场,目前产品已出口至南美等地区。
6.2核心竞争对手有哪些?该对手的优势是?
1、行业整体竞争格局
目前,我国主动脉及外周血管介入医疗器械行业仍处在高速发展阶段,以美敦力、戈尔、库克医疗等为代表的国外医疗器械企业凭借较为完整的产品线、技术领先、研发能力强等优势,占据国内主动脉及外周血管介入医疗器械市场较高的份额。
鉴于我国主动脉及外周血管介入医疗器械企业起步较晚,国内生产企业大多规模较小,研发实力、资金实力均难以与全球领先企业形成全面竞争。但随着国家政策扶持以及企业研发投入的不断加大,以心脉医疗为代表的部分国内生产企业的自主核心产品性能已部分达到国际先进水平,具备较强市场竞争能力,开始逐步实现进口替代。
2、发行人的行业地位
公司自成立以来,一直深耕于主动脉及外周血管介入医疗器械领域,通过多年的经验积累,公司已发展成我国主动脉血管介入医疗器械的龙头企业。根据弗若斯特沙利文公司的相关研究报告,按照产品应用的手术量排名,2018年公司在我国主动脉血管介入医疗器械市场份额排名第二(排名第一的公司为美敦力),国产品牌中市场份额排名第一。
公司处于国内市场领先地位的核心技术产品包括主动脉支架类、术中支架类产品。按照产品应用的手术量测算7,2018年公司主动脉支架产品的市场占有率约为26%;公司的术中支架系统为国内唯一获批上市的可在胸主动脉夹层外科手术中使用的术中支架系统。
在外周血管介入领域,目前国内市场基本由美敦力、波士顿科学、科迪斯、巴德、雅培等国际先进企业占据,缺乏有力的国内竞争者。公司在外周血管介入领域已经较早布局,并成功开发出CROWNUS外周血管支架系统以及Reewarm外周球囊扩张导管,但尚未形成完整的产品线,整体竞争力与国际先进企业相比存在一定差距,因此外周血管介入产品销售收入较小,市场占有率较低。
3、行业内主要竞争对手
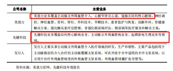
(1)美敦力
美敦力创立于1949年,于美国纽约证券交易所上市(证券代码:MDT.N),运营总部位于美国明尼苏达州明尼阿波利斯市。美敦力主要下辖心脏血管业务集团、恢复性疗法业务集团、微创治疗业务集团、糖尿病业务集团。截至2018年4月27日,美敦力拥有超过86,000名员工,服务客户遍及全球150多个国家。2018财年(2017年4月27日至2018年4月27日)末,美敦力总资产为913.93亿美元,2018财年实现收入299.53亿美元。
(2)戈尔
戈尔创立于1958年,主要业务分为四个领域:电子产品、纺织品、工业产品以及医疗产品。戈尔在美国、德国、英国、中国和日本均设有生产工厂,全球范围内拥有逾2,000项专利,涵盖电子、医疗产品和聚合物加工等多个领域,销售网络遍布全球25个国家。戈尔医疗领域的产品包括人工血管、介入设备、血管内支架植入物、疝修补术用网状补片以及用于血管、心脏、普通外科和骨科手术的缝合线,30多年植入数量高达2,300多万个。
(3)库克
库克创立于1963年,位于美国印第安纳布鲁明顿,是全球著名的医疗器械制造商,业务涵盖主动脉介入、急救护理、内镜诊疗、放射介入、耳鼻喉、外周血管介入、生殖健康、泌尿等领域。目前,库克产品销往全球135个国家,拥有员工12,000名。
(4)先健科技
先健科技是一家在香港联交所上市的公司(1302.HK),主要从事心血管及外周血管疾病等介入医疗器械的开发、制造及销售,覆盖结构性心脏病业务、主动脉及外周血管病业务、起搏电生理业务三大领域,产品销往亚洲、北美洲、南美洲及欧洲等地区。2018年末,先健科技总资产为15.31亿元,2018年度实现主营业务收入5.57亿元。
4、与同行业竞争对手的对比分析
发行人与上述竞争对手中的主要可比上市公司美敦力、先健科技,在经营情况、技术实力等方面的比较情况如下:
(1)经营情况对比

(2)技术实力对比
公司与美敦力、先健科技在专利、研发投入等方面的对比情况如下:

5、发行人主要产品与境内外可比公司同类产品的对比分析
公司主要产品可分为主动脉支架类、术中支架类及外周血管介入等其他产品。按照各类别产品中的公司具体产品型号,与境内外可比公司同类产品在技术应用、生产工艺、应用场景、检测部位、操作友好度、主要原材料采购来源等方面的对比分析如下:


技术应用方面:公司HerculesLowProfile胸主动脉支架是目前国内市场输送系统外鞘直径最细的胸主动脉支架产品之一,Minos腹主动脉支架是目前国内市场输送系统外鞘直径最细的腹主动脉支架产品之一,较细的输送系统外鞘直径更加适用于入路血管直径相对狭窄、迂曲的亚洲人群;公司胸主动脉支架包括直管型及全球首款上市的分支型,腹主动脉支架包括一体式、两件式、三件式等形态,拓展了产品的适应证范围或者可适用于更多病例。
生产工艺方面:由于国内外厂商在主动脉支架生产工艺方面各自积累了相关技术专利,因此不同厂商的生产工艺各具特点。公司主动脉支架产品在支架段结构上较多采用变高波段设计,而境内外同类产品普遍采用等高波段设计,相比而言变高波段结构设计更加顺应血管的自然形态、密封性更佳;在支架加工工艺上,公司主动脉支架产品采用主流的缝合工艺;覆膜材料普遍使用PET或ePTFE高分子材料,技术相对成熟,并已在行业有数十年的应用史,各家公司产品在覆膜材料具体参数的选择上各有特点。
应用场景方面:得益于公司主动脉支架较细的输送系统外鞘直径,公司产品可适用于入路血管直径较细的病例;Castor支架作为全球首款获批上市的分支型主动脉支架,首次将TEVAR手术适应证拓展到主动脉弓部病变;Aegis支架的一体式结构在分叉处狭窄的腹主动脉瘤病例上具有优势。
操作友好度方面:公司胸主动脉支架输送系统采用软鞘跨弓技术,可降低支架系统跨弓时对血管的刺激和伤害,减少术中医源性并发症;公司针对不同的主动脉支架的结构,输送系统采用旋转、后拉或拉线式释放,操作更加可控。
因此,与境内外可比公司的同类产品相比,公司主动脉支架产品在技术应用、生产工艺、应用场景、操作友好度等方面已处于国内领先水平,部分产品已达到国际先进水平。
(2)术中支架类产品


公司的CRONUS术中支架系统是配合国内专家的临床需求开发的首创性产品,可以避免传统象鼻手术Ⅱ期手术中的复杂缝合操作,使两次开胸手术简化为一次完成,减少病人痛苦,显著降低手术操作难度,应用该产品的外科手术术式已成为国内外治疗复杂型主动脉夹层以及累及主动脉弓和降主动脉扩张性疾病的标准术式(即“孙氏手术”)。
术中支架产品的有效性被业内临床专家普遍认可并广泛推广,近年来国内外多家公司正在研发基于相同原理的术中支架产品,目前仅国外市场有少数同类产品上市;公司CRONUS术中支架系统与国外公司同类产品在技术应用、生产工艺、应用场景、操作友好度等方面各具特点,公司术中支架产品目前处于行业领先地位,且是国内唯一获批上市的术中支架系统。
(3)外周血管介入类产品


由于公司CROWNUS外周血管支架获得产品注册证的时间较早,因此支架及输送鞘直径相比同类产品较粗、支架长度也较短,限制了公司产品在细长、迂曲外周血管中的使用;此外,公司CROWNUS外周血管支架的输送系统采用快速交换式结构,相比同类产品普遍使用的同轴式结构虽然操作更为简单,但是通过血管病变部位的能力较差。因此,公司CROWNUS外周血管支架系统与国际同类先进产品相比尚存在一定差距。
公司Reewarm外周球囊扩张导管在技术应用、生产工艺、应用场景、操作友好度等方面与同类产品之间不存在明显差异,但由于公司在外周血管介入领域尚未形成完整的产品线,单个产品销售规模较小。
另外,境内外主动脉及外周血管介入医疗器械企业的产品所使用的主要原材料不存在明显差异,相关材料技术已较为成熟。公司产品使用的各种主要原材料均有多个国内外成熟供应商,采购来源稳定。
综上所述,与境内外可比公司的同类产品相比,公司主动脉支架类产品已处于国内领先水平,部分产品已达到国际先进水平;公司术中支架类产品处于行业领先地位,且是目前国内唯一获批上市的术中支架系统;公司在外周血管介入领域尚未形成完整的产品线,技术水平、整体竞争力与国际先进企业相比尚存在一定差距。
公司竞争优势
(1)卓越的技术研发能力
1)高水平的研发团队
公司高度重视研发团队的建设,通过自主培养、结合外部引进的方式不断扩大人才储备,已经组建了业内具有较强竞争力的研发团队,拥有一批经验丰富、创新能力强、专业构成合理的主动脉及外周血管介入医疗器械产品研发专业技术人才。截至2018年12月31日,公司拥有研发人员74名,占公司员工总数的比例为26.06%,其中硕士及以上学历研发人员36名,占全部研发人员的比例为48.65%。研发人员专业背景覆盖材料学、机械设计制造及自动化、药学、药物制剂、纺织工程等多种类学科,多学科融合的人员配备能够满足公司不同核心技术的研发需要。
公司副总经理朱清先生在行业内拥有逾15年工作经验,长期致力于主动脉及外周血管介入产品研发制造及技术创新工作,作为负责人曾承担和参与国家863计划项目、上海市科技支撑项目等多项科研项目,并入选2016年度“上海市青年科技启明星计划”、2018年“上海领军人才培养计划”,工作期间作为主要发明人已累计申请发明专利70余项;研发资深总监袁振宇先生为上海交通大学博士,负责主动脉产品条线研发,曾被评为2016年第四届“张江卓越人才”,入选2017年“上海市优秀技术带头人计划”,工作期间作为主要发明人已累计申请发明专利30余项,曾参与和承担过国家863计划项目、国家科技支撑项目、国家产业化项目等科研项目。
2)成熟的项目评估体系
心脉医疗建立了成熟的项目评估体系,跟踪、收集各类行业数据信息,并通过分类分析,及时评估公司现有技术与患者需求,为公司制定近期和中长期产品开发战略提供依据。公司定期对正在研发的新技术进行评估,开展技术交流、产品阶段评审等活动,通过综合分析患者需求、技术、注册临床、生产等多方面因素,开发满足临床需求的创新性产品。
3)临床需求导向的研发机制
公司产品研发主要采用“需求决定产品”的设计模式,在研发过程中积极倾听医生、患者的临床需求,深度挖掘医生临床痛点,合理运用临床医生的实践经验,为医生和病人提供全面解决方案。在部分产品的研发过程中,公司与医院研究人员共同攻克技术难点,从而形成具备原创概念和市场前景的新产品、新技术。
4)与国际接轨的研发硬件
公司在上海国际医学园区拥有一栋建筑面积3,300余平方米、以研发为主的办公楼,其中包括产品设计室、品质检验室、表面处理与分析室、激光雕刻加工室、连接与注塑成型室、机械加工室、高分子材料成型室等专业实验室。各专业实验室均配备了齐全的实验设备及开发手段,大部分实验设备从国外进口,研发硬件条件与国际接轨。
5)丰硕的研发成果
公司始终以产品与技术为导向,坚持具有自主知识产权产品的研发和创新,并对技术创新成果积极申请专利保护。截至2019年3月31日,公司拥有已授权的境内外专利86项,其中境内授权专利61项(包括发明专利43项、实用新型专利16项、外观设计专利2项),境外授权专利25项(均为发明专利)。近年来,公司陆续获评上海市高新技术企业、上海市科技小巨人企业、上海市“专精特新”中小企业、上海市专利工作试点企业及浦东新区企业研发机构等多项荣誉。
公司作为主要承担方之一参与完成的“大血管覆膜支架系列产品关键技术开发及大规模产业化”项目荣获2017年度国家科技进步二等奖、“主动脉疾病微创治疗关键技术开发及产业化”项目荣获2016年度上海市科学技术进步一等奖,详情如下:

公司在上述项目中主要承担主动脉支架产品的设计和制造工艺领域相关研发,以及产品的大规模产业化工作。公司针对胸腹主手术微创伤介入产品导入遇阻较大、易移位和释放精准性不足等业内技术难点,通过自主创新研发出多项国内外领先技术,包括一体化、超柔细、分支型设计、后释放、防断裂、耐疲劳,解决了支架释放稳定性,减少内漏及移位风险,手术成功率更高。
公司掌握了主动脉疾病覆膜支架系统的核心设计及关键制造技术,打破了国际巨头的技术垄断,开发了一系列国产主动脉覆膜支架产品并成功实现了大规模产业化,填补了国内自主产品的空白。
(2)领先的产品创新能力
领先的产品创新能力是公司关键的竞争优势。依托卓越的技术研发能力,公司在国内率先开发出具有完全自主知识产权、达到国际先进水平的主动脉介入医疗器械产品,打破了国外产品的垄断,为细分领域内医疗器械国产化奠定了基础。
公司成功开发出第一个国产腹主动脉覆膜支架、国内唯一获批上市的可在胸主动脉夹层外科手术中使用的术中支架系统,填补了国内空白,并实现大规模产业化,使越来越多的主动脉疾病患者有条件接受一流的微创伤介入治疗。公司已上市的具有代表性的创新产品如下:
1)Aegis分叉型大动脉覆膜支架及输送系统是第一个国产的腹主动脉覆膜支架产品,也是目前国内唯一用于治疗腹主动脉瘤的一体式支架系统,区别于其他的分体式产品,其独有的解剖固定结构增加了系统术后的稳定性,有效避免了移位和内漏的发生。
2)CRONUS术中支架系统是目前国内唯一获批上市的可在胸主动脉夹层外科手术中使用的术中支架系统。术中支架的成功开发实现了累及升主动脉的复杂性夹层治疗由二次手术简化为一次手术的理念,大幅减少手术时间和并发症,显著提高手术成功率和病人生存率,已成为国内外治疗累及升主动脉夹层的标准术式。
3)HerculesLowProfile直管型覆膜支架及输送系统用于累及胸主动脉的主动脉瘤及夹层的治疗,在国内同类产品中输送鞘具有最低外径,可覆盖更多病例。
4)Castor分支型主动脉覆膜支架及输送系统首次将TEVAR手术适应证由降主动脉拓展到主动脉弓部,是全球首款获批上市的分支型主动脉支架。该产品于2017年上市以来,在临床应用过程中充分体现了分支型结构的技术优势,解决了目前直管型产品难以处理的累及弓部病变,印证了产品的技术领先性。
5)Minos腹主动脉覆膜支架及输送系统是目前国内市场输送鞘外径最细的腹主动脉支架产品之一,输送鞘外径低至14F,可经皮穿刺导入,避免股动脉切口。该产品可以通过严重弯曲血管到达病变位置,满足更多具有复杂解剖形态的腹主动脉瘤的治疗需求。
公司Aegis、CRONUS、HerculesLowProfile、Castor、Minos等创新性产品在报告期内的销售额及占年度主营业务收入的比例情况如下:


报告期内各年度,上述创新性产品合计对公司主营业务收入的贡献度均在80%以上。该等产品的技术创新点、国内市场同类型竞争产品以及与行业技术的比较情况具体如下:


由上表可知,公司Aegis、CRONUS、HerculesLowProfile、Castor、Minos等创新性产品的技术水平在国内市场同类型竞争产品中处于领先地位。依托核心产品的技术先进性,公司已发展成我国主动脉血管介入医疗器械的领先企业。按照产品应用的手术量测算12,2018年公司主动脉支架产品的市场占有率约为26%。
2014年,原国家食品药品监督管理总局发布了《创新医疗器械特别审批程序(试行)》,针对具有我国发明专利、技术上具有国内首创、国际领先水平,并且具有显著临床应用价值的医疗器械设置特别审批通道;截至2018年底,全国共有205项创新医疗器械进入特别审批通道,公司已上市及在研产品中有5项曾进入上述通道,进入特别审批通道的产品数量排名在国内医疗器械企业中处于领先地位。
(3)先进的质量管理及生产制造水平
1)高标准的质量管理体系
公司严格按照YY/T0287-2017《医疗器械质量管理体系用于法规的要求》、ENISO13485:2016医疗器械质量管理体系、《医疗器械生产质量管理规范》(原国家食品药品监督管理总局2014年第64号公告)等标准要求建立了完备的质量管理体系,并在研发、临床与注册、采购、生产、销售和售后服务等各个环节实施严格的质量控制程序。公司于2017年通过德国TÜV南德意志集团的ENISO13485:2016质量管理体系认证,并已有2项产品获得CE证书。
通过贯彻质量方针、建立质量目标、管理评审、内部审核、数据分析和纠正预防措施等活动,公司保持了质量管理体系的适宜性和有效性,为产品品质的良好稳定提供了保证。
2)先进的制造工艺及生产设备
公司生产基地位于上海国际医学园区,包括产品中试车间及生产车间,其中符合国家生产Ⅲ类植入产品标准的十万级净化车间面积达1,200平方米。经过多年潜心研发,公司掌握了主动脉覆膜支架系统的核心设计及制造技术。公司引进了目前国际上先进的制造支架及球囊导管的生产设备,并自主开发全球领先的覆膜支架安装设备、支架段编织设备和覆膜缝合设备,形成了目前国内较大规模的微创伤介入医疗产品生产能力,产品质量可靠稳定。
(4)深度覆盖的营销网络
经过多年发展,公司产品已覆盖国内30个省、自治区和直辖市,广泛运用于国内700多家医院,公司报告期内与100余家经销商开展合作,在经销商数量、终端医院及销售区域覆盖能力上都已具备较强的竞争力。此外,公司已在诸多二、三线城市进行了营销渠道布局,随着我国居民生活水平的不断提升和医疗消费不断升级,该等地区未来微创伤介入治疗的渗透率将进一步提高,公司可在市场扩容过程中率先受益。
(5)稳定、专业的管理团队
公司拥有一支专业的、富有创新力和共同价值观的优秀管理团队。公司主要高层管理人员均拥有超过10年的医疗器械行业从业经历,既有良好的技术基础,也具备丰富的医疗器械行业管理经验,对医疗器械产业政策及发展趋势有着深刻的认识和全面的把握,在产品研发、生产管理、营销网络建设等方面经验丰富。
七、是否值得投资,在何种情况下有肉?
7.1当前股价

232.74元
7.2股价多少时值得投资?预期赚多少?
心脉医疗属于短中长期逻辑都具备的品种,是潜在战略标的。

预计公司2019年、2020年、2021年归母净利润分别为1.42亿元、1.91亿元、2.54亿元。
目前这个估值,当前167亿,属于合理略偏高,不过对标长远的话,也不贵。心脉医疗做到500-600亿是有远期预期的,典型的3倍股预期,中期看300亿,那就是翻倍空间。
附录:电话会议纪要:
会议时间:2019年3月31日15:30;
一、业绩回顾:
2019年,心脉医疗销售收入3.34亿元,同比增长44.39%。分产品来看:整个胸主,腹主和术中支架三大类产品都有快速的增长。胸主的主要产品包括Castor、HerculesLP增速在
50%左右。腹主产品包括Hercules分叉支架,Aegis分叉型支架和Minos支架,增速在35%左右。术中保持稳定的25%左右增速。三个产品都处在快速增长中,整个公司处在一个快速增长中。毛利率来看:整体毛利率从78.81%增长到79.35%;净利润1.42亿,同比增长56.38%,归母净利润1.21亿元,同比增长45%。现金流来看:现金流是1.43亿元,略高于净利润,现金流很强劲。公司整体的ROE超过25%,ROE下降主要是净资产的增加。从研发与市场来看:今年拓展的新的医院大概有60多家;Castor上市以来,在300多家
医院实现植入;Minos也拿到了CE和我国的资格证;各项研发项目也是有比较好的进程。HerculesLP昨天也获得了CE的资格证。公司自主研发的Minos腹主动脉覆膜支架及输送系统于2019年3月获批医疗器械产品注册证,并于2019年9月获得CE证书,同时在研产品中,Fontus分支型术中支架系统已递交注册申请,Talos直管型胸主动脉覆膜支架
系统已完6个月临床随访报告。
二、问答环节:
Q:疫情一季度对医院的冲击很大,公司如何应对?门诊手术的量在恢复,对二季度的医院的诊疗和手术的判断?
A:心脉整体做主动脉业务,公司70%左右的业务来自于心主动脉支架产品和术中支架产品,这类产品对用的患者大部分属于急症手术。除非早期的武汉,其他地区都在正常进行。疫情是虽然有冲击,但是急症通道还是开放的。心脉的应对,一来是,只要有急诊,代理商和员工能及时供货,提供技术支持;二来,公司在2月9日就已经复工,公司内部保证代理商员工的防护品与相关支持。腹主动脉的产品与外周的产品主要还是择期手术,这块业务是有影响的。总的来说,公司的主营业务影响较小。
公司从1月29日武汉封城开始,就一直与各地一线销售和代理商保持联系,跟进复工进度以及各地医院的绿色通道情况。公司跟进目标医院的复诊情况发现:除了武汉和北京之
外,全国各地的医院从2月下旬开始,逐步恢复复诊与病人的接收,尤其在3月份更明显;顺序依次是地区级,省会级,再是广州上海等一线城市,最后就是目前尚未放开的武汉和
北京。
对第二季度的预期,除了管控较严格的武汉和北京,全国大部分地区日常的门诊和手术会逐渐放开。还有一点,疫情的影响下,常规的献血会受到影响。预计常规的腹主动脉瘤和
下肢动脉等择期的手术会恢复起来。
Q:Castor与Minos这两条产线的情况?对2020年的预期?
A:先介绍心脉整体的产品线:主动脉,外周动脉,外周静脉,交叉板块(目前在规划,希望把产品管线做的更丰满,目前是技术平台与客户平台在做)。外周静脉三个项目,静脉支架,滤器,静脉取栓。这三块进度同步,都属于送检阶段,希望能快速并进。外周静脉市场容量很大,国外也处于快速起步阶段,国内外研发技术差距不大,公司在境外会加大投入与推进研发进度。
Castor实现了1300台手术的植入,覆盖全国可实施搭支架手术的700多家医院中的300家。全球首创技术,适应症拓展到主动脉弓部病变,临床变现良好。预计会在2020持续的放量,并且有很好的的持续放量的过程。加之疫情原因,开放式手术受限制(献血较少),这也利好Castor放量(避免开大刀)。Caster是很多医生需要的产品,所以入院相对容易。
Minos作为新一代腹主动脉的产品,去年获得了CE注册证,部分国家已经投入使用,国内外临床表现比较优秀。19年完成了部分大省的招标、挂网、入院、对接医保、终端价格确认等,Minos对标美敦力、戈尔等高端品牌。20年进入放量的起步期。
Q:疫情对Minos入主医院的影响?如何应对?
A:受疫情影响,Minos入院工作的确受到一定阻力,进度稍稍延缓。Minos本身召集专家沟通会难度较大。与相关政府部门联系,进行线上推广。
Q:药物球囊和高压球囊研发进展?
A:高压球囊是辅助类的、术中使用的、不附带药物的产品,技术含量较高,用于补充外周动脉的产品线。高压球囊处于研发阶段,不需要临床。
药物球囊药监局审评进度也受到了疫情影响,不过已经走到最后的审批阶段,预计推迟到二季度才上市。公司审批所涉及的工作大部分都可以线上完成,问题不大。同时,审批时差也给了公司快速进入市场的良机,提供与后续公司上市的时差,利于公司更多地占领市场。相较于国内外其他公司,公司进度较快,能在前三进入市场,占领市场。
Q:一季度腹主业务受到的影响如何?
A:腹主受到的影响还是比较明显的。择期手术,在整个2月份基本停滞,3月份逐渐恢复,4月份除了北京武汉,其他的快速恢复。
Q:产品入院数量的预期?
A:Castor是全球首创的,技术创新高,病患需求大,进入医院较容易。
Q:医保覆盖的情况?
A:两类医保,一类比如北京,只要涉及到胸主,腹主的疾病,全都覆盖医保,Castor或者Minos等都可以享受医保,只是进口和国产的报销比例不同。另一类是上海,每个产品都有对应的医保编码,如果已经有类似产品纳入医保,会更容易纳入进去。Q:毛利率变动?
A:术中产品毛利下降属于正常波动,价格没降,数量增加25%。可能是省间价格差异带来的。
Q:国内主动脉的市场空间?竞争格局?行业增速的拐点?
A:胸主的术中支架过去三年是23%的增长,主动脉夹层病人的识别率和手术率不会低于20%。术中支架没有竞争,所以也反映了主动脉行业增速。腹主动脉很多患者会发现的比较晚,慢性的比较多,少数是破裂了到医院急诊治疗的,这种死亡率比高。潜伏的腹主动
脉的病人比较多。未来几年国内腹主动脉预计会超过15%。(缺乏流行病学的数据,通过术中支架使用量以及老龄化情况,综合考量得到的结论)总的来说,未来3-5年看不到拐
点。
2019年行业的市场格局不会有太大变化,公司预计市占率和美敦力市占率相似(从使用量来说),公司产品价格低一些;库克逐渐下降至淡出市场,戈尔也还在销售。另外两家国产
的公司在慢慢起步,但表现没有特别亮眼。外周动脉大家普遍关注度偏低(因为还没有特别有竞争力的企业&产品)。过去三年,国外的公司在国内的增速来看,做的不好的是30%以上,做得好的40%至50%。距离海外的渗透率还有很大的空间。
外周静脉产品大家非常关心,越来越多痛点被发掘,相关的产品也会增多。2018、2019年各省都在成立静脉联盟,病人数量比较庞大。
总的来说三块市场处于不同的发展阶段,市场空间与增长率存在差异。
Q:医保方面的报销比例,支持的政策,是否会有大的拐点?
A:总的来说,主动脉、外周医保的报销比例还比较高。因为在国家医保体系中,主动脉和外周的占比不大,不像关节起搏器等。而且这块疾病凶险,支出大,国内主动脉产品全部覆盖。外周动脉覆盖率挺高,终端花费还是较高,未来预计会做一些规整。各地方医保政策不一样。公司产品有的上市时间比较长了,已经进入了医保;又创新成分高,进医保更容易。
Q:目前做的主动脉的支架植入或者腹主植入,预计手术量的空间还有多少?主动脉的手术,在临床上,是否存在类似于PCI手术前十家医院占比很高的情况?
A:19年case的数量比18年增长15%以上,预计未来3-5年还能保持15%以上。主动脉手术的医院,80%以上都有合作。手术的集中度方面呢,可能是下沉到基层的趋势。过去
几年PCI增长最多的是县级医院、地区级医院,并不是集中在前一百家。随着越来越多导管室在人口大县的设立,以及DSA机组的装新,越来越多县级医院可以开展PCI手术。从2015年开始,公司关注二三线城市,2017年关注县级医院、心外科。能够保证医疗资源、医保、医院联盟设立、分级诊疗渗透。更多简单的手术分散到基层医院。大的医院与基层
的医院存在双向转诊,比如基层医院将疑难病例转诊去大医院,手术后转移到基层医院恢复。国家的意愿是更多的病人留在当地治愈,而不是集中。
Q:主动脉这类手术和销售在下沉到基层的过程中来看,基层需要的配置,医生的学习难度曲线?一家医院对同类产品的容纳数量?
A:基层医院开展主动脉手术:操作不难,关键是经验,公司配有销售指导。
主动脉产品操作不困难,对医院要求不高(只要有能开展冠脉手术的导管室即可),操作不难,难在手术决策和医生应对突发事件的经验。针对没有开展过相关手术的基层医院,若要开展,公司联系当地上一级专家会诊(能不能做、确认产品型号等),销售人员陪专家飞刀,专家也会带领指导医生判断和熟悉手术、看片。目前有50人左右的技术支持销售(销售人员,公司称他们为技术支持,因为不仅仅是销售,还要进行产品的使用指导)。经历2-3次手术后,就不需要专家陪同,可以直接由技术支持陪同。有些基层医院接触的量不大,可能选择不学习,直接外请专家。主动脉这块,各家公司的产品各有特色,大部分医院能容纳
2家国产,2家进口;行业内前3或者前4的品牌占据了90%的量。
