上一篇我向大家分享了关于订车时的注意事项,这一篇我们来说说提车时的注意事项。如果您订车时可以按照上一篇文章所说的内容进行的话,提车就很简单了。

第一步、到店之前的准备。需要和销售顾问约定好具体的提车日期,提车时长,有车辆装潢的话,装好之后再去店里。准备好个人资料,包括身份证、驾驶证、银行卡,订金收据等。有些客户还会看黄历确定提车日期,问题是制定黄历的祖先们也没买过车呀,他们怎么知道日子适合不适合呢,因此不必在意。
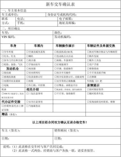
第二步、验车不签字。到店之后,首要的也是最重要的一步就是验车,确保车辆车况无误。发票开具之前,若发现车辆有瑕疵,可以要求换车,一旦发票开具再发现了问题,解决就会更加麻烦,因此一定是先验车再付款。一般4S店车辆交付之前,都会进行车辆的出厂检测,内容包括:平衡胎压、上紧螺丝、空调检查、添加玻璃水、消除故障码等操作,因此,“内伤”的问题一般是不会出现的,消费者也只需要检查“外伤”。内容较多,慢慢说。核验车辆配置,这一项4S店一般也不会搞错;核验出厂日期,是否在约定期限之内。检查全车外观是否有瑕疵,重点是漆面、灯罩是否是刮伤。检查座椅,中控台,门板,车顶棚是否存在划伤或者污渍。打开后备箱,检查随车工具。车辆启动,检查仪表盘,是否有故障灯或故障码,空调和音响是否正常;试听发动机是否存在异响。检查购买精品和赠送精品的情况。如果以上内容过于繁琐,也简单,4S店也会提供交车确认表,需要客户签字,证明交付车辆无误,表上就有各项细则。根据表中细则去检查也可以。以上全部核验之后,无需签字,因为为时过早,在车辆离店的前一刻签字确认即可。

第三步、列明细,确定尾款金额付款。车况无误后,就需要确定付款金额。车价、精品等金额基本是固定的,唯一需要确定的就是具体的保险金额,由此来确定车辆的尾款总额进行支付。支付时,只接受在店内收银处付款,进公司账户。

第四步、学习。学习车辆基础功能操作,刹车油门不用管,这个驾校负责教,但是例如空调、音频、导航,多媒体操作等还是需要店内人员介绍一下,比看说明书更加直观。现阶段,很多厂家会有客户专属APP,有诸多的附加功能,需要进行APP的注册和激活,也最好在店内完成,了解基本功能,学会基本操作。还需要了解到从4S店出门后就近的加油站的位置,以备不时之需,毕竟能给新车加满油的4S店是寥寥无几的。

第五步、检查机动车发票、合格证、保单(纸质版保单可有可无,保留电子版即可)、保险生效时间(生效后车辆方可上路)、精品收据、保养手册、使用说明书、备用钥匙。

第六步、办理临牌,如果4S店附近可以办理,那就自行办理,如果很远,可以委托4S店代办,如果是在订车之前的谈判过程中约定4S店包办临牌更好。

第七步、签字确认,车辆无误,合影拍照,掌声欢送,启动车辆,开走爱车!