宝安学区房攻略大全
1、前言:宝安区入学总结
教育总量高:宝安区教育整体来看还是不错的,全区有近400多个教育单位,教育总量占全市近匹分之一,2023年计划新 增的29所公办新校(园),相信未来一定会有越来越多的好学校,宝安的教育水平得到逐步提升。
性价比高:宝安这两年房价泡沫消化得差不多,发展相对平稳,为孩子教育安家宝安,性价比不错,选择比较多样。
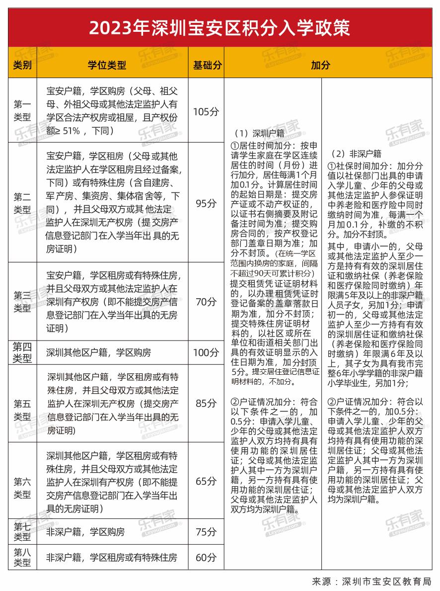
2、详解宝安区公立学校积分入学政策(1)积分表

(2)积分构成分析2023年宝安区积分办法
深户=基础分+居住加分+户政分非深户=基础分+社保加分+户政分
根据孩子户籍和居住情况,设置8个基础分。
(3)加分内容
深户加分:在学区连续居住的时间(月份)进行加分,居住每满1个月加0.1分;户政情况加0.5分;
非深户加分:社保每满一个月加0.1分:居住证或社保(养老年限满5年及以上)另加1分:户政情况加0.5分;
关于户政具体情况可以直接参照区积分表
(4)优势家庭
深户(宝安区户籍)家庭!根据宝安区户籍和居住情况赋上对应分值,起始最高分为;宝安户籍目学区内购房,对应105分,比非深 购房要整整高出30分。(5)商务公寓积分入学政策
目前在政策中明确提到商务公寓可以申请学位的,有罗湖区、福田区、南山区、龙华区、宝安区、盐田区、光明区、大鹏新区。
宝安区政策:2023年宝安新增商务公寓可申请学位政策,属干特殊住房(含自建房、军产房、集资房、集体宿舍、商务公寓等),按不同户籍及购买租赁情况对应基础分,深户特殊住房居住时间加分封顶5分。
3、学位申请流程、所需资料小一入学由请时间安排:
网上报名:6月7日-6月14日
信息初审:6月15日-6月22日
部门审核:6月23日-7月2日
家长核对:7月3日-7月5日
部门复核:7月6日-7月19日
学位安排与核查:7月20日-7月29日
家长查询录取结果:7月30日-8月4日
初一入学申请时间安排:
网上报名:6月8日-6月15日
信息初审:6月17日-6月23日
部门审核:6月24日-7月2日
家长核对:7月3日-7月5日
部门复核:7月6日-7月19日
学位安排与核查:7月20日-7月29日
家长查询录取结果:7月30日-8月4日

5、学位锁定查询方法
买房前一定要了解意向房屋的学位使用情况,这关系着孩子未来是否能顺利入学,以及房屋的价值。如果房屋学位被占用了,后续也可能会牵扑一些纠纷。
查询房屋所属的学位是否被锁定,需要使用房屋编码.
宝安区学位申请房锁定解除规则:
转出原申请学校,可向学校申请解除锁定,但同个学区内不解锁。毕业当年锁定自动解除。
幼儿园
省一级幼儿园

(2)招生政策
目前宝安幼儿园依旧是按类别排序进行录取。从兴华幼儿园的录取规则来看,租房家庭几乎是没有机会录取的,前六类均要求购房,只是在购房中会区别是小区内购房还是社区购房,而在同一范围内购房的,录取优势排序为:宝安区内户籍>深圳其他区户籍>非深户。(3)招生计划
从2022年宝安区各幼儿园的招生情况来看,情况不统一,较少的小班仅招30人,比较多的则招到了180人,且大部分公、民办幼儿园都招收中、大班插班生。
其中宝安区的新蕾幼儿园(本部)小班招收180人,中、大班分别招收8人、12人,但相对比较难进:以及宝安区沙井骏景豪园幼儿园小班也招收180人;而中、大班插班计划中,宝安区石岩石龙幼儿园招收人数最多,分别为155、137人。
小学
(1)近3年小一录取积分汇总



(2)TOP10小学榜单及对应热门楼盘

(3)TOP10小学就读指南
①宝安实验学校小学部
学校简介:宝安实验学校创办于2005年9月,是宝安区教育局直属的第一所九年一贯制学校。学校座落在宝安新中心区N8区,学校设施先进,功能场馆齐全,环境优美,在区委区政府和区教育局的大力支持下,在社会各界的热情关心和协助下,经过全体师生的共同努力,成为国内知名、市、区示范性的九年一贯制特色学校。
师资力量:学校现有74个教学班,其中小学部38个班,初中部36个班,学生3869人。教职员工258人,平均年龄32岁,其中专任教师229人(--编教师175人)。中学高级教师22人,中学一级教师37人,小学高级教师36人;南粤优秀教师2人,深圳市中青年骨干教师1人,宝安区学科带头人3人,宝安区名班主任2人,宝安区教坛新秀7人,专任教师学历达标率为100%。入学积分:2020年:98分;2021年:105.8分;2022年:98.8分
学区范围:湖滨路以北,甲岸路以南,107国道以西至海边,

2宝安中学(集团)第二外国语学校(小学部)
学校简介:深圳市宝安中学(集团)外国语学校,隶属于深圳市宝安中学(集团),开办于2015年8月,是宝,安区第一所公办力年制外国语学校,占地面积38527平方米,建筑面积38376平方米。同时通过“顺学而教”的教学主张、“顺教而研”的教研策略、“顺势而为”的管理风格,营造充满国际味、人情味,文化味、生活味的校园文化。
教学特色:学校以创建"服务国际化城区发展的创新型示范性外国语学校“为办学愿景,以“和谐发展,学会生存,做最好的自己为办学理念,以“个性化+国际化教育”为办学特色,以培养会做人会做事、会生活的国际小公民”为育人目标。
入学积分:2020年:111分:2021年:114.9分;2022年:113.8分
2022年录取积分113.8 ,
1、深户宝安户籍基础分105+0.5,需要深户购房至少提前7年购房积分才能上学:2、非深户购房基础分75分,(加分项:A一个月积分0.1分,B居住证或者社保满五年加1分。C居住证0.5分):非深户购房社保满显至少373个月约31年
学区范围:107国道以东,创业二路以南,广深高速公路一边检路以西,湖滨路以北宝安所辖区域。所有符合就读条件的适龄儿童

③宝安小学
学校简介:2006年9月,宝安中心区第一所教育局直属小学--宝安小学开学。这是一所由深业地产投资兴建,政府管理的具有独立法人资格的公办小学。截至2022年5月,学校拥有专任教师143名,其中18人次获得省、市、区名师荣誉称号,广东省特级教师1名,南粤优秀教师1名,深圳市中青年骨干教师3名,深圳市十佳青年教师1人,宝安区青年骨干教师学科带头人10人。
学校以教育教学高质量、教学科研高含量、学校管理高效能、教师队伍高素质、育人环境高标准的“五高”要求的优质学校标准建设,力争二年打基础、三年上台阶、四年达“优质”,学校如今具备“三个一流”:环境一流、设备一流、师资一流。
教学特色:办学以来,学校以“课题引领、课程建设、聚焦课堂”为中心策略,坚持课题引领,发展教师;创新建设课程,造福学生;优化课堂教学,建设名校,取得了良好的社会效益。学校课程体系内容现涉及语言与艺术、数学与逻辑、人文与社会、体育与健康、科学与技术、艺术与修养、综合实践等七大门类,内容涉及动漫、书法、棋类、球类、语言艺术、英语戏剧、弦乐、合唱、舞蹈、跳绳、游泳等各种门类,学校先后被评为“广东省中小学动漫教育基地”、“全国书法特色示范学校”、“全国国际象棋特色学校”、“宝安区满天星训练营基地校”、“广东省围棋特色学校”等。
师资力量:截至2022年5月,学校拥有专任教师143名,其中18人次获得省、市、区名师荣誉称号,广东省特级教师1名,南粤优秀教师1名,深圳市中青年骨干教师3名,深圳市十佳青年教师1人,宝安区青年骨干教师学科带头人10人。
入学积分:2020年:111.3分:2021年:111.4分;2022年:107.7分
录取分111.4分。宝安户籍购房105分,提前三年且是独生子女。非深户购房75分。
学区范围:(1)玉律路以北,新安六路以南,宝安大道以西,兴业路以东区域; (2)新安六
路以北,西乡河以南,宝源路以西三角区域。

④宝民小学
学校简介:1997年评为宝安区一级学校,1998年评为深圳市一级学校, 2001年被评为广东省一级学校。 十多年来,学校被区,市,省授予“先进”或“文明”称号87次,师生参加书画、演讲、田径、棋类、科技等市级以上的比赛获奖828人次,发表在市级以上报刊、杂志的论文近二百篇:同时,学生各科成绩合格率99%,优良率90%以上,1998年被评为“全国校园文化艺术建设”先进单位,1999年获深圳市办学效益奖,2002年评为深圳市广播体操标兵学校,2003年被计为深圳市园林式、花园式单位,2003年评为深圳市“绿色学校”。 宝民小学以其良好的学风、教风,校风、校园文化建设、教育教学质量赢得了社会各界的广泛好评。
教学特色:学校正朝着“以人为本,关注个性;科研兴校,铸造品牌”的目标发展
师资力量:学校现有教师编制74人(含教研中心2人),目前岗位人数81人,其中,包括教育局借用1人,民办学校支教1人。
入学积分:2020年:63.8分;2021年:/;2022年:77.5分
建议提前多久购房:2022年录取积分77.5 ,1、深户宝安户籍基础分105+0.5,深户购房即买即上:2、非深户购房社保满足至少37个月,约3年
学区范围:(1)前进路以东,新圳路以北,新安二路-新安三路-创业路-广深高速公路以西,裕安二路以南区域(19-22、26-28区);(2)广深高速公路以东,上川路以南宝安所辖区域(包括67-72区等):(3)新安一路,新安三路以东,洪浪南路以北,广深高速公路以西,创业二路以南区域(20、23区);(4)海安苑、尖岗山壹号:只能申报宝安中学(集团)实验学校(小学部)的学位。

⑤海旺学校(小学部)
学校简介:海旺学校是宝安区委、区政府为适应地方社会经济发展,重点建设的中心区配套设施之一,于2010年8月31日举行校舍落成暨开学典礼。学校是宝安区教育局直属学校,2013年秋季起,又改制成九年一贯制学校。学校总占地面积28219平方米,总建筑面积24173平方米,分综合办公区、教学区、运动区、生活区四部分,主体建筑由办公楼、教学楼、体育馆、宿舍楼等部分组成。
教学特色:文化戏剧:学校以戏剧教育为抓手,校园内外融合八大平台,通过戏剧节、*旗国**下展示、海旺电视焦点、电影课程、专题演讲、社团活动、班会专题辅导、外出实践体验等多种形式培养学生“爱和青任”的情感,信念和价值观。
智慧校园:学校组建海旺科创发展中心,引进了全国创新名师、全国优秀科技辅导员为专件科技教师,引领一批年轻教师进行科创教育的探索和实践。发挥四点半示范校优势,整合科技企业、社区公共设施等优势资源,建立科创教育合作共同体,定期引进专家举办科技类讲座活动,组织学生走出校门参观科创企业和各类展会。
学校组建海旺科创发展中心,引进了全国创新名师,全国优秀科技辅导员为专任科技教师,引领一批年轻教师进行科创教育的探索和实践。发挥四点半示范校优势,整合科技企业、社区公共设施等优势资源。建立科创教育合作共同体,定期引进专家举办科技类讲座活动,组织学生走出校门参观科创企业和各类展会。
国际化:学校借鉴国外先进教育理念,营造国际化校园环境,加强国际化师资培训,构建国际化课程与教学体系,开展国际化课题研究,加强国际交流合作,签订姊妹学校协议,互派交流生。生涯规划:学校以“我知·我能·我行”生涯教育梯级式发展为主线开发并实施生涯教育课程,初一年级侧重“我知”,引导学生正确认知和评价自我;初二年级侧重“我能”,引导学生了解个体在所扮演的个体角色,与社会角色中应承担的责任与义务,学会自我完善:初三年级侧重“我行”,针对升学的实际,引导学生树立职业意识,制定正确的生涯目标,科学的实施计划和可行的实施步骤。



学区范围:甲岸路以北,创业一路、宝华路以南,宝安大道以西至海边。

⑥滨海小学
学校简介:2022年12月30日,宝安区教育局公布了宝安区新组建的5个公办教育集团,其中滨海小学(集团)牵头学校为滨海小学,是宝安区教育局直属公办小学,现有37个教学班。
教学特色:作为第一批“深圳市推进现代学校制度建设先进校”,滨海小学着力构建“开放、实干.高效”的管理体系,形成了以“教育发展中心”为立策部门,以“两处一室”为管理部门,以“质量监控中心”为质量监控部门的“三责分立”内部管理格局;
作为深圳市德育示范学校,形成了“校长主讲-主题班会-家庭讨论-实践感悟”四段式*旗国**下课程、“滨海家长学堂”、“生命自觉班级特色文化”、“家长义工队注册制”、家长艺术团等德育新模式;作为全国教育科研先进单位,以科研发展学校,形成了“四二”教师培养机制、“生命自觉课堂”变革模式,涌现了“莎士比亚戏剧”、“皮影戏创作”“主题科学实践”等特色课程;作为深圳市首批办学水平评估试点单位,着力构建“健康.和美.高尚”的文化体系,作为生命自觉精神象征的蝴蝶形象在校园里随处可见,诗歌墙,艺术长廊处处蕴含着教育的深意,每年连续三天不同主题的缤纷节,一年一度的“快乐的和声”合唱节”和六年级“明天,我们踏歌远形”毕业典礼已成为学校的传统,“主动、内省、追索、永新”的生命自觉精神的学校文化。
学区范围:创业一路,宝华路以北,裕安路,宝兴路以南,翻身路以西至海边。

⑦西湾小学
学校简介:西湾小学始建于1895年,1996年9月由旧址迁入碧海湾中心区,占地2.7万平方米,建筑面积1.24万平方米,学校环境优雅,设施完善,建有“西海书吧”等26个功能率。
教学特色:学校对外交往不断加强。学校先后组团出访香港、山东、上海等地 ,接待国内外友好访问团来访100多次。作为深圳市“示范性”学校,经过不断探索创新、锐意进取,在“以国际化引领教育现代化,以信息化提升教育现代化”精神的指引下,学校不断深化素质教育,向更加开放和谐的深圳市名校迈进。
基干学生发展核心素养的“和悦校本课程”共设了105个,旨在培养健康阳光,乐学进取,悦心怡情”的和悦少年。学校以促进学生和悦生长为育人目标,以文化蕴德、活动载德,学科涵德,家社育德,管理润德五个路径入手,以和德少年,,和智少年,和健少年,和雅少年,和技少年五个方面评价,打造“五径”立德,“五育”润心的西湾德育品牌,最终培育“和说生长、幸福收获”的和悦少年。
师资力量:学校拥有37个教学班,2121名学生,115名教职员工,其中专任教师112人,学校现有市、区学科带头人和名班主任13人,优秀教师22人,教坛新秀11人。入学积分:2020年:97分;2021年:97.6分;2022年:96.8分
建议提前多久购 即买即上
学区范围:铜鼓路、碧海湾高尔夫俱乐部以南,金湾大道以东,西乡大道以北,宝安大道以西。

⑧西乡小学
学校简介:西乡小学是一所历史悠久,文化底蕴浓厚的百年老校,是中国第一位女法学博士、女律师--郑毓秀的母校,深圳最大的私人书室绮云书室及宝安教育的发源地锦庭书室都位于这所百年老校内,这两座书室的历史都达百年,是*物文**保护单位,也是西乡教育的发源地。学校配置了音乐室、舞蹈室、美术室、书法室、漫画室、计算机室、图书室、民乐室、科学室、电教室等31间,藏书70988册,报刊120种,各功能室仪器设备齐全,并连接互联网。
教学特色:将优秀传统文化和现代教育实践相结合,西乡小学建设中国传统文化窗口学校。西乡小学充分利用这两座百年书屋的历史文化资源,将传统文化和教育教学实践的要求相融合,开展了书法、国画、手工、京剧、国学诵读等系列传统文化活动及十多项校本课程,大力建构具有传统文化特性的主体教育体系,推动实现“建设具有文化内涵的深圳市传统文化商口学校”。
师资力量:学校现有36个教学班,学生1904人,教职工120人,是西乡街道办学规模较大、办学效益较好的学校之一。
入学积分:2020年:86.1分;2021年:95.5分;2022年:96.7分建议提前多久购房:即买即上
学区范围:(1)宝安大道以东,新安五路以北,107国道以西,通达路穿过铁仔山延伸至东方建富愉盛工业园与西成工业城分界所在路以南。
(2)共乐路(金海路)以南、新湖路以东、西乡大道以北、宝安大道以西。

⑨深圳市石岩公学(小学部) (民办)
学校简介:深圳市石岩公学成立于1995年,其前身是宝安县石岩中学,是经市,区教育主管部门批准设立,从事学前教育,小学教育,初中教育,高电教育和国际教育的十一年一贯制的政府控股的民办学校。石岩公学董事会由宝安区石岩街道办事处、深圳冠利达实业公司、森帝木业(深圳)有限公司、深圳妈湾电力有限公司、依波精品(深圳)有限公司五家办学投资方委派董事组成教学特色,学校坚持“盲人为本,依法办学”的办学理念,事承“责任,酋重,合作,友善”核心价值观,在高端办学、卓越发展的办学道路上构建了以“善境、善治、善德、善课、善教、善研、善学、善缘”为体系的石岩公学“善本教育”。
师资力量:学校现有国内外学生6782名(国际部学生116人)、156个教学班,其中公办学生3803人、民办学生2979人,住宿生2644人:来自国内外的教职工766人(国际部教工41人),其中专任教师570人(公办教师209人、民办教师361人),民办职员196人;其中全国优秀教师2名,特级教师2名,省级名师8人,宝安区高层次人才8名,区级以上优秀教师、学科带头人和骨干教师155名:外籍教师9名:博十2名、硕+95名。
入学积分:2020年:97分:2021年:1:2022年:66.8分建议提前多久购房:即买即上
⑩建安小学
学校简介:建安小学创建于1989年7月,是一所有着32年办学历史的高品质公办小学。学校坐落于宝安中心区,地理位置优越,文化底蕴丰厚。学校占地面积16234平方米,建筑面积19736平方米,运动场占地面积5952平方米,绿化面积4993平方米。图书馆藏书8.13万册,教室41个,功能室25个。
教学特色:创造适合每个学生个性发展的教育"的办学理念
师资力量:在校教职工139人,教师学历100%达标,其中研究生学历10人。被各级教育主管部门门认定的骨干教师49人。
入学积分:2020年:98分;2021年:99.1分;2022年:97.2分
建议提前多久购房:深户宝安户籍基础分105+0.5深户购房即买即上
学区范围:107国道以东,创业二路以北,前进路以西,上川路以南区域(包括24、25、29、30区等)。

后续更新宝安初中和高中~留下小心心~欢迎评论区留言~