目录:1. 预留预埋
2. 支架的制作安装
3. 管道安装
4. 消火栓(箱)安装
5. 报警装置的安装
6. 喷头的安装
7. 消防水系统管道试压、冲洗
8. 消防管道的防腐、喷漆
9. 消防水系统调试
本篇选自《水电工艺》专栏,第15节“消防专题”,资料永保更新!!
预留预埋
1、预留预埋工艺流程:
熟悉图纸→深化段计→绘制预留预埋图→材抖准备→加工制作预留预埋件→复核检查确定预留预埋点→预留预埋施工
2、预留预埋工作要点:
预留预埋在施工过程中应从以下几个方面进行控制:

加工制作套管时,套管管径参照下列标准进行选择:

支架的制作安装
1. 支架制作安装流程
支架选型→确定尺寸→下料→支架制作→支架防腐、涂漆→支架安装
2. 支架选型

3. 支架的安装
A. 管道支架加工制作前应根据管道的材质、管径大小等按标准图集进行选型。支架的高度应与其它专业进行协调后确定,防止施工过程中管道与其它专业的管线发生“碰撞”。
B. 管道支架采用工厂化制作,制作质量必须符合规范要求,制作成形后应进行除锈和防腐处理。
C. 管道支架必须满足管道的稳定和安全,允许管道自由伸缩并符合安装高度。
D. 临近阀门和其他大件管道须安装辅助支架,以防止过大的应力,临近泵接头处亦须安装支架以免设备受力。对于机房内压力管道及其他可把震动传给建筑物的压力管道,必须安装弹簧支架并垫橡胶垫圈以达到减震的目的。
E.垂直安装的总(干)管,其下端应设置承重固定支架,上部末端设置防晃支架固定。管道的干管三通与管道弯头处应加设支架固定,管道支吊架应固定牢固。喷淋管道支吊架的间距不应大于下表:

F. 喷淋系统管道支吊架安装时,支吊架与喷嘴间距不宜小于300mm,与末端喷嘴间距不宜大于750mm,配水支管上每一直管段相邻两喷嘴间至少设置一只支吊架,喷淋及气体灭火系统管道的防晃支架的设置,当管径大于等于DN50时,每段管道至少应设置一个防晃支架;当管道改变方向时应加置一个防晃支架。
水平管道使用的条钢吊架及减震吊架如图6-1、6-2



管道安装
1、沟槽式卡箍连接
沟槽式卡箍连接的特点

鉴于沟槽式卡箍连接具有以上特点,对于管径100mm以上的镀锌钢管主要选择采用沟槽式卡箍连接方式进行连接。
钢管沟槽使用专用的钢管压槽机压制而成。压槽机配轮由压轮和滚轮配对组合,沟槽宽度及端头长度均由配轮组合决定。沟槽深度定位标尺是控制压轮下压的根本限制,其下压过程依次实现在滚轮启动和管体旋转中,旋转一周、下压一级,以保证压延过程中不出现管体真圆度改变及槽道深浅不一。
钢管的沟槽加工过程

沟槽式卡箍管件安装

钢管开孔及三通安装
钢管采用沟槽式卡箍连接时,在需要开三通的管道上必须使用专用的钢管开孔机进行机械开孔,不允许使用气割开孔。开孔后必须做好开孔断面的防腐处理。
钢管开孔及安装机械三通的方法如下:

2. 钢管焊接
低压流体输送用焊接钢管和碳素压力钢管使用焊接连接。对焊时必须对管道进行坡口处理,以确保母材充分焊透。
管道焊接流程:
管子切断→管口清理→打坡口→对口并检验平直度→检对接处点焊固定→校正平直度→施焊→检查焊缝、防腐
管道的坡口加工:

管道焊接要点:


焊条直径与电流的选择

管道焊缝加强面标准(mm)

管道焊接缺陷允许程度及修理方法:

钢管法兰连接:
1、焊接式法兰连接:
焊接法兰的安装工序为:
法兰装配→焊接→制垫→加垫→穿螺栓→紧固
焊接法兰的安装要点


2、沟槽式法兰连接:
沟槽式法兰安装的工序为:
钢管压槽→端面处理→套橡胶密封圈→装上法兰→紧固螺栓

3、管道螺纹连接
管道螺纹连接流程
断管→套丝→配装管件→管段调直→安装
管道螺纹连接的注意事项:

管道螺纹的连接要求:
标准旋入螺纹扣数及标准紧固扭矩

消火栓(箱)安装
1. 室内消火栓(箱)安装
A. 室内消火栓安装,其位置应符合设计要求,不得擅自改动。
B. 室内消火栓其栓口应朝外,且不应与门框相碰。阀门中心距地面为1.1米,距箱后内表面为100毫米。
C. 消火栓水龙带与快速接头连接,应用专门夹头,并根据箱内构造将水龙带挂在箱内的挂钩或水龙带盘上。
D. 消火栓必须密封严实,不得有渗漏,且开启容易。
E. 对于安装在消防保护区域内的任何消防栓柜均对其内壁进行防火层处理
F. 消防栓柜内提供英文和日文的操作手册。
G. 消防栓柜的门使用内置蝶形铰链与箱体连接。箱体上所有指示都使用英文和日文予以标示。
室内消火栓箱箱体的安装分为明装(图6-14)、半明装(图6-15)和暗装三种形式。暗装是把箱体装在墙壁内,箱表面与墙体表面平齐。消防箱安装须做好与装饰工程的配合工作。

室内消火栓箱的安装如下图6-16所示

2. 室外消火栓安装
以下为室外消火栓安装示意图。

3. 消防水泵结合器(地上式)
消防水泵结合器用于连接消防车机动泵向建筑物的消防管网送水,结合器从送水入口依次设置接口、止回阀、安全阀、闸阀,并连接有放水管、弯头等,为检修方便都设在消防井中,上面加有井盖。安装及配管见下图所示。

5. 报警装置的安装
湿式报警系统
湿式报警系统的组成
湿式报警阀组由喷头、管道、报警阀、水力警铃和供水设施组成。具体组成如图6-20所示。

图6-20 湿式报警系统的组成
湿式报警阀组的安装
报警阀组安装时先安装水源控制阀、报警阀,然后再进行报警阀辅助管道的连接。湿式报警阀组的安装配管如图6-21示:
远距喷水灭火系统(FF LTSP)中的报警阀也采用湿式报警阀。

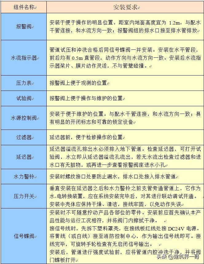
湿式报警阀各组件安装要求

喷头的安装
A. 喷淋头的设置严格按图纸设计要求,不得随意更改;
B. 喷淋立支管安装时,要密切注意装饰单位的施工进度,在业主和监理的领导下,做好与装饰单位的协调配合,对立支管安装后的试压工作,考虑两种准备,一是装饰的吊顶与龙骨之间的施工间隙长,我们采取立支管安装完毕,即进行水压试验,试验结束,再配合装饰安装喷头;另一是装饰的工序之间间隔时间很短,则采取立支管安装结束,即配合装饰安装喷头,每个区域安装结束,用气压进行试验,试验合格,方可系统试验。
C. 自动喷淋头的型号/规格应符合设计之规定,并附有产品合格证。厨房的喷洒头的温度感应值为90℃,其它一般区域的温度感应值为72℃。
D. 喷淋头的数量应严格按设计要求设置,未经设计同意不得擅自改动。
E. 在方向一致,标高相同的场所,安装喷淋头时,宜用一根直线,固定在最前与后的两只喷头间,然后安装中间部分,保证其美观性。
喷淋头几种主要安装形式如图6-22所示

消防水系统管道试压、冲洗
消防水系统管网安装完毕后,应进行强度试验、严密性试验和冲洗,合格后安装喷头及报警装置和补装各种阀门,然后调试。
湿式系统的强度试验、严密性试验通过水压试验进行,对于预作用系统要作气压试验。试验的压力值必须满足技术规范及相关标准的规定。

消防管道的防腐、喷漆
管道防腐、喷涂的施工流程:
施工准备→表面预处理→喷涂→检验
碳钢管道在涂刷油漆之前必须先除去锈斑、脏污和其他的附着物,再除去油脂,然后刷漆;钢管和接头的暴露部分先刷防腐底漆2遍再涂调和漆1次,然后再刷调和漆面漆1次;隐蔽的部分刷防腐底漆2次。
消防设备和管道安装完成后应该喷漆进行标示,喷涂的颜色严格依照技术规范的规定。管道的标识部位:管道的起点、终点、交叉点、转弯处、阀门、穿墙孔两侧、设备层、吊顶内、管井内管道在检查口和检修口、走廊顶下明露管道、设备机房内的管道等的管道上和其他需要标识的部位。二个标识之间的最小间距应为10m。竖向管道的喷涂高度应为1.5米。
消防水系统调试
消防水系统调试的内容及方法
