更多IPO专业内容,请关注本头条,喜欢的也可以点赞。若有任何问题,可以随时评论留言咨询IPO相关的会计和税务处理
全面注册制实施以来,监管部门对IPO企业的科技属性愈加重视,并通过各项财务指标突出企业的科创属性,符合板块定位的论证方式更加清晰,不再是模棱两可逻辑自洽的薛定谔,而论证发行人的硬科技和创新属性,主要通过发明专利和研发费用等量化指标进行度量,也正是这个原因,不少企业为了满足监管审核的需要,通过报告期加大研发支出的方式证明自己的科创属性,同样地,监管部门在审核过程中主要关注企业研发费用的真实性和归集的准确性。本文从列示研发费用的审核关注要点出发,并提出相应的内控规范建议。
01各上市板块关于研发投入的规定
除科创板将研发费用作为上市标准之一(上市标准二:预计市值不低于15亿元,最近一年营业收入不低于2亿元,且最近三年累计研发投入占最近三年累计营业收入的比例不低于15%)外,其他板块并没有将企业研发投入作为前置条件,更多的是增加了符合板块定位的论述,如创业板的“三创四新”和科创板的“科创属性”。
全面注册制下,各版块的定位更加清晰:
上交所主板定位——行业龙头企业:定位突出大盘蓝筹特色,重点支持业务模式成熟、经营业绩稳定、规模较大、具有行业代表性的优质企业。
深交所主板定位——细分行业冠军:定位将进一步突出大盘蓝筹市场特色,重点支持业务模式成熟、经营业绩稳定、规模较大、具有行业代表性的优质企业。
科创板定位——聚焦“支持和鼓励‘硬科技’企业上市”的核心目标,专注服务“硬科技”。
创业板定位——注册制下进一步聚焦国家创新驱动发展战略,着重支持优质创新创业企业发行上市。
板块的定位决定了科创板和创业板更加关注企业的科技创新属性,而沪深主板企业更加突出企业的规模和业绩稳定。
(一)科创板——科创属性
拟在本板块上市企业,应同时满足以下指标(科创板特有规定):
(1)最近三年研发投入占营业收入比例5%以上,或最近三年研发投入金额累计在6,000万元以上;
(2)研发人员占当年员工总数的比例不低于10%;
(3)形成主营业务收入的发明专利5项以上;
(4)最近三年营业收入复合增长率达到20%,或最近一年营业收入金额达到3亿元。
注:采用《上海证券交易所科创板股票发行上市审核规则》第二十二条第(五)款规定的上市标准申报科创板的企业可不适用上述第(4)项指标中关于“营业收入”的规定;软件行业不适用上述第(3)项指标的要求,研发投入占比应在10%以上。
或满足以下五选一(例外情形可不满足上述四条财务指标);
(1)发行人拥有的核心技术经国家主管部门认定具有国际领先、引领作用或者对于国家战略具有重大意义;
(2)发行人作为主要参与单位或者发行人的核心技术人员作为主要参与人员,获得国家科技进步奖、国家自然科学奖、国家技术发明奖,并将相关技术运用于公司主营业务;
(3)发行人独立或者牵头承担与主营业务和核心技术相关的国家重大科技专项项目;
(4)发行人依靠核心技术形成的主要产品(服务),属于国家鼓励、支持和推动的关键设备、关键产品、关键零部件、关键材料等,并实现了进口替代;
(5)形成核心技术和主营业务收入的发明专利(含国防专利)合计50项以上。
(二)创业板——三创四新

注:最近一年营业收入金额达到3亿元的企业,或者按照《关于开展创新企业境内发行股票或存托凭证试点的若于意见》等相关规则申报创业板的已境外上市红筹企业,不适用上述营业收入复合增长率要求。
02审核关注要点
(一)发行人是否建立了恰当的研发内控并有效运行
研发内部控制是否能有效保证研发费用的支出范围和归集方法符合《企业会计准则》规定,其中 研发工时是否能够准确统计并按项目划分的问题尤为突出 。
发行人是否能够准确识别研发环节,尤其与生产线存在高度重叠的关联研发项目,发行人是否能否准确区分研发支出、生产支出。
1、【北京通美】【科创板】2022.4.18第一轮问询
“根据招股说明书,报告期各期,发行人研发费用分别为2,707.54万元、2,682.64万元、4,510.82万元和3,849.64万元。其中,耗用的原材料及产成品1,137.58万元、1,213.60万元、1,773.22万元、1,231.81万元。请发行人说明:(1)研发费用的内部控制制度,与营业成本、其他期间费用的划分是否合理、准确”
2、【万邦医药】【创业板】2022.3.10第一轮问询
“……补充说明研发费用归集相关的内部控制措施,执行是否具有一致性,研发费用与其他费用或生产成本是否能明确区分,相关费用是否确实与研发活动相关”
3、【汇宇制药】【科创板】2021.3.31第一轮问询
“报告期内公司研发费用……请发行人说明组织架构及人员具体安排、业务流程及内部控制措施”
【回复】
报告期内发行人研发业务流程为: 1、项目立项(包括项目筛选推荐和项目立项调研);2、开题报告撰写(包括确定项目组成员、确定技术难点、确定研发设备和物料、拟定项目计划与确定项目时间节点);3、研发准备(包括物料准备);4、产品研究开发(包括原料药研究与处方工艺研究);5、技术转移(包括资料转移、生产采购、预试、正式生产与产品检测);6、注册申报(药品注册);7、成果保护(确定专利保护与权利要点、撰写申请文件与建立台账);8、注册商标(拟定商标注册办理与建立台账)。
发行人制定了《内部控制手册》、《研发管理制度》等内部控制制度,对研发项目立项管理、进度管理、成本管理、质量管理、项目验收、项目退出、研发成果保护、注册商标申报与维护管理等做了详细规定……”
(二)研发项目与主营业务的关联关系
1、研发支出与主营业务的划分
(1)【长光华芯】【科创板】2021.9.28第一轮问询
“根据招股说明书披露……研发人员薪酬归集是否准确,是否存在生产人员工时用于支持研发的情形,如何准确地划分和核算各项研发支出,是否存在应计入成本或其他费用项目的支出计入研发费用的情形”
(2)【博拓生物】【科创板】2021.4.22第一轮问询
“请发行人说明……(5)如何准确地划分和核算各项研发支出,是否存在应计入成本或其他费用项目的支出计入研发费用的情形”
(3)【富吉瑞】【科创板】2021.4.28第一轮问询
“请发行人说明……(5)如何准确地划分和核算各项研发支出,是否存在应计入成本或其他费用项目的支出计入研发费用的情形”
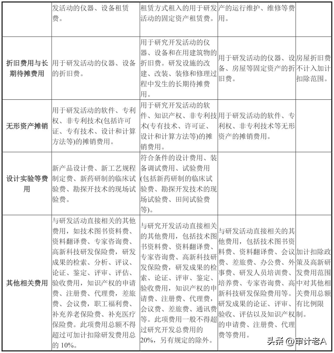
发行人根据《企业会计准则》和《研发费用核算管理办法》的有关规定,明确了研发支出范围和标准。具体核算内容和核算依据如下:

发行人财务部定期审核研发费用在各项目中分配及核算的准确性。
综上,报告期内,发行人在项目管理、财务核算等方面均建立内部控制,准确划分和核算各项研发支出,不存在应计入其他成本、费用项目的支出计入研发费用的情形。
2、研发资本化的时点
(1)【华兰疫苗】【科创板】2022.1.22注册环节
“结合(1)分析“与同行业可比公司相比,公司的研发费用资本化会计政策合理、审慎,与同行业可比公司不存在较大差异”这一结论是否准确、合理,发行人将取得临床试验批件并组织开展临床试验作为进入开发阶段时点是否谨慎,是否属于公司报告期及未来均予执行的会计处理原则,或者公司在报告期内的阶段性做法,是否符合《企业会计准则》规定”
【回复】
“2016年年末,公司在细菌类、病毒类、基因工程类等主要疫苗领域已具有多年研发、生产经验,具备相应技术积累和储备,同时公司疫苗产品市场拓展效果初显,销售收入基本保持稳定,具有足够的财务资源等支持完成后续在研疫苗产品的研发工作。因此,公司基于疫苗行业的研发特征、自身的技术积累和储备,并参考同行业上市公司的会计处理,原研发费用资本化实施政策为已取得临床试验批件并组织开展临床试验前的研发费用于发生当期费用化,将已取得临床试验批件并组织开展临床试验后的开发费用于发生当期计入开发支出,研发项目取得生产批件时转入无形资产。
……
(1)公司具有较强的研发能力,研发项目失败风险总体相对较低
(2)公司I期和Ⅱ期临床试验中投入的研发金额及比例较低,研发费用资本化时点调整对公司整体经营业绩影响较小。
(3)公司研发项目均具有较好的市场前景,预计能为公司带来良好的经济效益。
(4)公司具备成功研发相关项目的能力及生产条件
综上所述,公司具有较强的研发能力,研发项目失败风险总体相对较低。公司研发费用资本化时点调整后,创新类疫苗研发支出不予以资本化,仿制类疫苗研发费用资本化政策与同行业近似,且符合行业特点。
3、研发人员、设备等长期资产、成本费用在主营业务和研发活动之间的划分
(1)【美农生物】【创业板】2022.5.11注册环节
“请发行人说明,原料采购价格和产品单位成本变动趋势存在差异的具体原因,包括产品配料的变化是否符合行业标准,是否和合同条款要求相符,是否有相关研发费用或成果相匹配,配料变化履行的内部管理程序,相关成本核算是否符合企业会计准则相关规定。”
(2)【元琛科技】【科创板】2021.2.24注册环节
“根据报告期内研发项目实施情况,列明相关项目的参与人员、物料领用情况,说明报告期内其他费用的具体构成及对应项目,是否存在项目参与人员混岗的情形,生产制造与研发是否严格区分,提供报告期内研发费用归集与分配的核算依据,相关会计处理是否符合会计准则的规定……”
(3)【美埃科技】【科创板】2021.7.19第二轮问询
“请发行人说明:……(2)同时参与研发和非研发工作的人员数量,职工薪酬总额及在生产成本及费用中的分摊比例及金额,公司记录研发工时的工具或系统情况,相关记录是否完整可靠,是否需要审批,是否可删改;研发费用职工薪酬中董监高人员薪酬情况;各研发项目参与人数及计入该研发项目的薪酬,研发人员数量与研发项目数量是否匹配……”
(4)【中科飞测】【科创板】2022.5.12第一轮问询
“请发行人说明……(3)研发领料的具体过程、涉及的单据、人员、入账价值,与生产领料予以区分的措施”
【回复】
1、公司研发领料的具体过程
公司研发费用中材料费用主要为研发过程中投入的原材料。研发项目人员按照项目需求发起领料申请,经研发项目负责人及物控部人员审批,研发项目人员根据经审批的领料申请单进行领料,财务部门根据实际领料情况进行相应的财务处理。整个研发领料主要涉及的单据为领料申请单,涉及主要人员为研发项目人员、研发项目负责人、物控部人员等。财务人员根据经审批的领料单以及该批物料的价格进行入账。
2、区分生产领料的内控措施
报告期内,公司研发领料与生产领料在领料申请人员、领料对应项目进行了严格的区分,并通过执行有效的领料审批流程进行管控。研发领料需按研发项目并经研发项目负责人审批后才能进行,生产领料需按照经总经理审批的物料清单才能进行,研发领料与生产领料能够有效区分,不存在研发领料与生产领料混同的情况。
报告期内,公司已按照《企业内部控制基本规范》及相关文件规定,并结合自身的具体情况制定并执行了《研发管理制度》等内部控制制度。公司已建立健全与研发项目相对应的人财物管理机制,相关制度可以对研发项目过程进行管理,能够有效管控、记录各研发项目的领料情况。
4、研发活动的投入产出
1、【美埃科技】【科创板】2021.7.19第二轮问询
“……(4)材料领用的明细构成,各研发项目物料消耗情况,2018、2019年增长较多的原因;小批试制阶段相关投入是否计入研发费用及主要原因;各项目形成的样机、关键材料、小批试制产品的种类、数量、金额,投入原材料与产出产品的BOM表情况,相关比例是否合理;样机、关键材料、小批试制产品的具体处理方式,未能获取相关收益的原因及合理性”
【回复】
报告期内,公司研发项目情况如下:

公司研发样机与试制品均已无法再销售,报废处置是合理的,原因为:发行人样机及试制品均为空气净化相关产品,其性能测试、饱和吸附容量测试、安全/老化运行项目、极端条件测试项目及其他破坏性项目测试,均需通过对污染物的去除效果评价及对不同环境的耐受,来测试和验证。所需的测试条件包括:发生人工粉尘、人工油烟或油雾、化学气体、大气尘埃及与在洁净环境下的测试数据进行对比和进行长期老化测试,经过这些测试后,样机已发生较高程度的污染、达到寿命终点或已自然损坏,不具有再销售的价值。因此样机均报废处置是合理的。”
5、研发成果在主营业务中的应用
(1)【丰力智能】【创业板】2022.3.19第一轮问询
“请发行人说明自2014 年后未取得新发明专利的原因,是否存在持续研发创新能力不足的情形;结合报告期内非专利核心技术的研发进展和研发成果,说明发行人产品的迭代情况和市场竞争力。”
(2)【帕瓦股份】【科创板】2021.4.11第二轮问询
“请发行人说明:(1)公司与中南大学合作项目中,双方具体职责及实施地点,双方人员在合作项目中的贡献内容;合作项目对应技术与公司核心技术的关系;(2)中南大学欧星等人作为兼职顾问提供的咨询指导的内容与成果……(4)继受取得5 项专利的开发时间、内容及应用场景,未直接应用于公司产品和核心技术的依据;公司继受取得前述专利的原因”
(3)【博拓生物】【科创板】2021.4.22第一轮问询
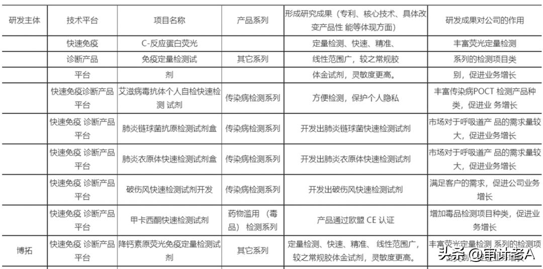
“请发行人说明……(6)结合研发项目的明细情况,说明研发投入与各期研究成果的对应关系,研发成果对公司业务的实际作用,研发投入是否主要围绕核心技术及其相关产品”
报告期内,公司已完成的研发项目投入与研发成果的对应关系、研发成果对公司业务的实际作用如下表所示:

(三)税务口径的研发费用与账记费用的差异,享受加计扣除是否符合法规要求
1、【欧林生物】【科创板】2020.11.2第一轮问询
“请发行人说明……(4)研发费用加计扣除基数与研发费用是否存在差异及产生的原因”
2、【北京通美】【科创板】2022.4.18第一轮问询
“请发行人说明:……(3)耗用的原材料及产成品核算的具体内容,形成的成果或相关材料、产成品的最终去向及会计处理方法;(4)研发费用与纳税申报加计扣除数的差异原因分析。”
【太美科技】【科创板】2022.3.22第一轮问询
“请发行人说明:……(4)研发费用与纳税申报加计扣除数的匹配性。”
【回复】
2018年至2020年,公司申报报表研发费用与纳税申报加计扣除金额差异如下:

根据上表,公司研发费用加计扣除优惠政策的研发费用金额与实际发生的研发费用的差异原因主要由四部分组成,具体情况如下:1、委托境内机构进行研发活动所发生的费用;2、不可加计扣除的房租.报告期内,公司以各部门人员数量作为分摊的系数,将实际发生的房租在成本费用中分摊;3、其他相关费用限额调整金额;4、控股合并影响
(四)研发费用的归集、分摊的核算问题(重点)
1、【瑞能股份】【创业板】2022.5.11第一轮问询
“说明发行人研发项目费用归集方式、是否存在人员共用情形,如是,请说明相关人员薪酬在研发费用和其他科目之间的分配方式;补充披露研发费用加计扣除依据以及计算过程”

2、【三未信安】【科创板】2022.5.10 第一轮问询
“请发行人说明:(1)研发人员的界定标准,是否存在同时从事研发工作和其他工作的人员,如何划分研发费用和其他成本费用;(2)外协服务费的具体内容及服务提供方,所涉及的研发项目、技术、产品类型及收入占比;(3)研发费用中检测认证费与管理费用中向第三方机构支付的检测费之间的区别、核算依据。
3、【新天地】【创业板】2022.5.10第三轮问询
“......(2)说明公司研发人员的认定标准及分级依据,报告期内各级别研发人员在D 酸系列产品研发项目、原料药与制剂研发项目的分布及变动的合理性,是否存在将非研发人员认定为研发人员、研发费用归集不准确情形”
4、【超卓航科】【科创板】2022.5.5第一轮问询
“是否存在将生产过程中的折旧费、直接人工等计入研发费用的情形。结合研发活动中专用设备和共用设备的使用情况,进一步说明研发费用核算是否准确。”
【回复】
公司研发活动中专用设备全部用于研发,其折旧费全部计入研发费用,共用设备根据统计的生产工时与总工时之比例分摊至生产成本与研发费用,研发费用核算准确
报告期内,公司研发活动专用设备,折旧费全部计入研发费用,按照研发项目使用的工时情况分配至各研发项目,设备归属于研发部门。公司共用设备全部归口在技术部门,共用设备按月计提设备折旧,公司根据生产人员与研发人员的作业情况,分别记录生产活动的工时与研发活动的工时,月末,按照工时比例将设备折旧分摊计入成本或研发费用中,公司设备的折旧分摊准确。
03内控规范建议
(一)立项管理
研发项目开始前都需要经过公司经营层(一般来说需要经过董事会审议)审批,通过后确认立项。审批申请用的立项文件包括以下六大类内容:

研发项目立项的内部制度应当规定研发立项的审批层级和对应的审批人员,并且明确各审批层级的职责范围。研发项目以“小组制”形式成立,或以主管研发部门发起其他相关部门签批意见。
项目组或者签批意见的部门应当在各自擅长的领域对立项内容提出修改意见,研发立项制度中应当还要明确,研发项目生命周期内,谁来对立项内容进行跟踪、维护,一旦实际执行效果偏离立项基础,一定程度需要重新进行审批,比如,技术理论的重大修正、研究试验方法及方式变更(自主研发改委外研发)、项目预算和进度出现了较大的改变、项目阶段性结果不符合立项要求等。
审核关注:通过研发立项公司是否能识别研发和主营的界限;
研发项目是否具有科技属性;项目执行是否受经恰当审核和执行;研发项目所涉及的人员安排和设备安排,是否和后续支出出现重大偏离等。
(二)财务管理——预算(包含在项目立项环节中)、结算(发生)和核算(归集)


(三)物料管理
1、入库管控、建立备查账
研发物料领用频次较多、价值较高的研发物料应当做出入库管控,零星物料应当能做到台账备查;研发物料管理还应当能识别出物料所对应的项目,不应存在生产研发混用、研发项目之间混用的情形。
2、流程审批
研发物料领用流程只能由特定的人员或部门发起并且经过了恰当的审批(一般来说生产领用需要由项目组人员发起申请,视领用的数量、金额规模设置不同的审批层级)。每个研发项目只能领用该课题范围内的物料,有条件的企业可以通过系统进行控制,如研发项目组按照计划设置和维护研发物料数据,该物料只能由领入规定的项目或者有特定的人员领用,其他生产经营部门无法领用等。仓库在出库时,应当对领用的物料内容、去向进行审核,并留下确认记录。
3、系统管控
通过系统管控出入库,准确识别出内控运行的偏差,比如不恰当的领用人、未经审批的记录、无收料记录的领用等。
4、定期复核
研发部门或财务部门还应当定期复核物料的使用情况,关注研发物料投入产出是否都得到恰当处理、是否存在长期未领用的研发物料、研发物料结存账实是否相符等。
(四)人员管理
公司应当独立制定研发人员管理制度,内容涵盖研发人员选录标准及岗位技能要求、定岗与定薪、考勤考核、人员调用等。
1、根据经审批的研发立项设置各个研发项目的项目组成员,只有特定权限的人员能够调整研发项目组成员。
2、只有经过授权的研发人员才可以录入考勤工时。
3、研发项目之间阶段人员、研发与生产之间借调人员均应当有恰当的审批,只有经审批后临时人员才能录入研发工时。
4、项目阶段性关闭或阶梯性工作结束后不允许研发人员录入工时。
5、研发项目主管或部门负责人定期对研发工时进行审批,人力资源管理部门应当结合项目人员借调记录、研发项目组成员清单、上下班考勤记录对研发人员工时填制工作进行复核并编制按人员、项目汇总研发工时表并提交审批。
(五)委外管理
1、委外内容
公司应当在研发立项阶段识别出需要通过委外实现的环节与工序,编制研发预算时应当考虑委外费用的影响。
2、供应商
公司应当建立恰当的供应商遴选、考核、退出制度,确保发生往来的供应商都经过了审核程序;合同审批:每笔委外业务都需要订立合同,并经过公司业务、财务、法务等恰当审批。
3、费用结算
委外费用结算应当依据合同约定进行,公司应当能识别出偏离合同约定范围、时间、数额的款项支付并做出恰当的修正。
4、验收
研发管理部门应当定期对研发项目的委外进度进行跟踪,并且在结算费用前应当对委外成果进行验收、确认,并保留书面记录
5、过程规范
公司应当制定廉洁规范确保员工、供应商违规行为均得到恰当处理。
来源投行海海