这段时间
小编经常看到报道说
各类公司都在不断的裁员
搞得大家都战战兢兢
总害怕下一个就轮到自己被“炒”

不怕万一,就怕一万
小编作为大家坚强的后盾
今天就教一下大家
假设被公司辞退或合同到期离开后
应该如何领取自己的失业金
以及
可以领取多少钱
事不宜迟,赶紧开始

领取标准
金额1980元/月。
领取规则一:失业保险缴费年限1至4年的,每满1年,领取期限增加1个月;
领取规则二:失业保险缴费年限4年以上的,超过4年的部分,每满半年,领取期限增加1个月。
注:领取失业保险金的期限最长不超过24个月。

例子一
假设小明交了3年失业保险,但如今小明被辞退了,那么在符合其他条件的情况下,他可以申请领取3个月失业金
例子二
假设小明交了6年失业保险,但如今小明被辞退了,那么在符合其他条件的情况下,他可以申请领取8个月失业金

失业登记申报
要申请失业金
不论是什么户籍都好
失业登记都是必不可少的
因此下面的部分就先教教大家
如何办理这个登记


办理条件
深圳户籍人员在法定劳动年龄内(男性16-59岁,女性16-49岁,女干部16-54岁)、有劳动能力和就业要求、处于无业状态(没有单位为其缴纳社保,由社区股份公司缴交养老保险的“农转居”人员除外),且符合下列情形之一的可以办理失业登记:
1、年满16周岁,从各类学校毕业、肄业的及未能继续升学的;
2、从机关事业单位辞职或被辞退、解聘的;
3、与用人单位终止、解除劳动关系且用人单位停止缴交社会保险费的;
4、个体工商户业主、私营企业和民办非企业业主停业、关闭、破产停止经营且停止缴交社会保险费的;
5、灵活就业人员中断就业的;
6、退役军人自谋职业,军人退出现役且未纳入国家统一安置的;
7、刑满释放、假释、监外执行的;
8、“农转居”人员;
9、法律、法规、规章规定的其他人员。
异地来深务工人员在法定劳动年龄内、有劳动能力和就业要求、处于无业状态的非深户籍人员滿足以下条件之一可以办理失业登记:
1、在深圳市行政区域内失业前用人单位(不限同一家)就业并缴交失业保险连续累计满6个月的;
2、在深圳市行政区域内失业前用人单位和本人已经缴纳失业保险费累计满一年或不满一年但本人有失业保险领取期限的

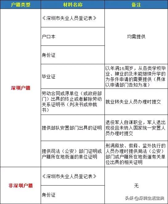
办理材料

办理流程
办理可到现场也可直接在网上操作
假设你在网上操作的话
只需要提交系统要你提交的电子材料即可
(网址:http://www.gdzwfw.gov.cn/portal/index?region=440300)
进去上面给到的网址以后
请在搜索框中输入“失业登记”
然后按照提示选择,即可开始申报

如果你是想去现场办理的
只需携带好材料
前往街道办申报即可

失业金申领
办理条件
失业人员同时具备以下条件可领失业保险金
1、失业前用人单位和本人已经缴纳失业保险费满一年的
2、非本人意愿中断就业的
3、在本市已办理失业登记,本人有求职要求的
非因本人意愿中断就业有哪些情形?(点这里可了解劳动合同法)
1、依照劳动合同法第四十四条第一项、第四项、第五项规定终止劳动合同的;
2、用人单位依照劳动合同法第三十九条、第四十条、第四十一条规定解除劳动合同的;
3、用人单位依照劳动合同法第三十六条规定向劳动者提出解除劳动合同并与劳动者协商一致解除劳动合同的;
4、由用人单位提出解除聘用合同或者被用人单位辞退、除名、开除的;
5、劳动者本人依照劳动合同法第三十八条规定解除劳动合同的
6、法律、法规、规章规定的其他情形。
办理所需材料
1、深圳市失业人员按月领取失业保险待遇申请表
2、本人身份证
3、本人深圳市中、农、工、建、招商、中信、交通、平安、农商行九大商业银行活期存在或借记卡原件(如果持有已激活的金融社保卡银行功能的,则无需额外提供)

办理流程
申请可以直接在网上申请啦~
在 深圳本地宝 公众号
回复【失业】,即可获得办理入口

进去后点击“个人业务办理”

往下拉,拉到尽头
就可以看到补贴的入口啦~

接下来是阅读办理须知
如无疑问的,点击同意即可
然后是按照提示确认或填写资料
这里提示一下
如果你的社保尚未办理暂停手续的
那么是无法正常申请的哦
所以申请前,要确认好这个事情


如果你是前往办理的
那么就需要携带好材料
前往下方这些地方办理啦~
深圳社保窗口的地址(滑动查看全部)
罗湖区
罗湖分局征收窗口
服务地址:深圳市罗湖区人民北路3092号物资大厦1楼、2楼、11楼
联系电话: 82229636
办公时间:星期一至星期五 上午:9:00-12:00 下午:14:00-18:00
福田区
福田分局征收窗口
服务地址:深圳市福田区彩田南路2038号海天综合大厦二楼
联系电话: 82978745
办公时间:星期一至星期五 上午:9:00-12:00 下午:14:00-18:00
南山区
南山分局征收窗口
服务地址:深圳市南山区南新路3032号(原南山法院)
联系电话: 26079166
办公时间:星期一至星期五 上午:9:00-12:00 下午:14:00-18:00
南山分局华侨城管理站征收窗口
服务地址:深圳市南山区深南大道9012号华侨城集团指挥部1楼东侧
联系电话: 26601191
办公时间:星期一至星期五 上午:9:00-12:00 下午:14:00-18:00
南山分局西丽管理站征收窗口
服务地址:深圳市南山区西丽北路52号丽新大厦一楼
联系电话: 26628006
办公时间:星期一至星期五 上午:9:00-12:00 下午:14:00-18:00
南山分局蛇口管理站征收窗口
服务地址:深圳市南山区蛇口工业七路临园大厦附楼一楼
联系电话: 26628006
办公时间:星期一至星期五 上午:9:00-12:00 下午:14:00-18:00
盐田区
盐田分局征收窗口
服务地址:深圳市盐田区海景二路工青妇大楼14、15楼
联系电话: 25352925
办公时间:星期一至星期五 上午:9:00-12:00 下午:14:00-18:00
宝安区
宝安分局征收窗口
服务地址:深圳市宝安区湖滨路5号社保大楼(区武装部旁)
联系电话: 27880256
办公时间:星期一至星期五 上午:9:00-12:00 下午:14:00-18:00
宝安分局福永管理站征收窗口
服务地址:深圳市宝安区福永街道兴华路北110号
联系电话: 29605390
办公时间:星期一至星期五 上午:9:00-12:00 下午:14:00-18:00
宝安分局沙井管理站征收窗口
服务地址:深圳市宝安区沙井街道企安路4号企业大厦A栋1-3楼
联系电话: 27686821
办公时间:星期一至星期五 上午:9:00-12:00 下午:14:00-18:00
宝安分局石岩管理站征收窗口
服务地址:深圳市宝安区石岩街道北环路坑尾路口社保大楼
联系电话: 29003365
办公时间:星期一至星期五 上午:9:00-12:00 下午:14:00-18:00
宝安分局松岗管理站征收窗口
服务地址:深圳市宝安区松岗街道松罗路(基督教松岗堂斜对面、松岗水厂正对面)
联系电话: 27094321
办公时间:星期一至星期五 上午:9:00-12:00 下午:14:00-18:00
宝安分局西乡管理站征收窗口
服务地址:深圳市宝安区西乡流塘新村路4号西乡村委旁
联系电话: 27944465
办公时间:星期一至星期五 上午:9:00-12:00 下午:14:00-18:00
宝安分局新安管理站征收窗口
服务地址:深圳市宝安区新安街道34区雅然居一栋二楼
联系电话: 27671527
办公时间:星期一至星期五 上午:9:00-12:00 下午:14:00-18:00
龙岗区
龙岗分局征收窗口
服务地址:深圳市龙岗区中心城龙翔大道8031号
联系电话: 28921510
办公时间:星期一至星期五 上午:9:00-12:00 下午:14:00-18:00
龙岗分局坂田管理站征收窗口
服务地址:深圳市龙岗区坂田街道五和大道和成世纪名园3栋A座5楼
联系电话: 89331233
办公时间:星期一至星期五 上午:9:00-12:00 下午:14:00-18:00
龙岗分局南湾管理站征收窗口
服务地址:深圳市龙岗区南湾街道红棉路12号港华高科技园(东西干道往横岗方向)
联系电话: 89534818
办公时间:星期一至星期五 上午:9:00-12:00 下午:14:00-18:00
龙岗分局龙岗管理站征收窗口
服务地址:深圳市龙岗区龙岗街道南联社区鹏达路164号龙运通大厦4楼
联系电话: 28307098
办公时间:星期一至星期五 上午:9:00-12:00 下午:14:00-18:00
龙岗分局坪地管理站征收窗口
服务地址:深圳市龙岗区坪地街道湖田路49号
联系电话: 84091244
办公时间:星期一至星期五 上午:9:00-12:00 下午:14:00-18:00
龙岗分局布吉管理站征收窗口
服务地址:深圳市龙岗区布吉街道深惠路知春里大厦3楼
联系电话: 28533775
办公时间:星期一至星期五 上午:9:00-12:00 下午:14:00-18:00
龙岗分局平湖管理站征收窗口
服务地址:深圳市龙岗区平湖街道顺昌街96号
联系电话: 28841292
办公时间:星期一至星期五 上午:9:00-12:00 下午:14:00-18:00
龙岗分局横岗管理站征收窗口
服务地址:深圳市龙岗区横岗街道心愉街16号
联系电话: 28698866
办公时间:星期一至星期五 上午:9:00-12:00 下午:14:00-18:00
龙岗分局龙城管理站征收窗口
服务地址:深圳市龙岗区中心城长兴南路与龙福路交界处尚景华园1栋2楼
联系电话: 28927943
办公时间:星期一至星期五 上午:9:00-12:00 下午:14:00-18:00
光明新区
光明分局征收窗口
服务地址:深圳市光明新区光明大街社保大楼
联系电话: 27400518
办公时间:星期一至星期五 上午:9:00-12:00 下午:14:00-18:00
光明分局公明管理站征收窗口
服务地址:深圳市光明新区公明风景北路社保大厦
联系电话: 27155138
办公时间:星期一至星期五 上午:9:00-12:00 下午:14:00-18:00
坪山区
坪山分局征收窗口
服务地址:深圳市坪山新区坑梓街道人民中路23号
联系电话: 84131258
办公时间:星期一至星期五 上午:9:00-12:00 下午:14:00-18:00
坪山分局驻坪山新区行征收窗口
服务地址:深圳市坪山新区金牛西路12号
联系电话: 84131258
办公时间:星期一至星期五 上午:9:00-12:00 下午:14:00-18:00
龙华区
龙华分局征收窗口
服务地址:深圳市龙华新区观澜街道碧澜路大布巷路口(原泗黎路大布巷路口)
联系电话: 28024419
办公时间:星期一至星期五 上午:9:00-12:00 下午:14:00-18:00
龙华分局大浪管理站征收窗口
服务地址:深圳市龙华新区大浪街道工业西路龙华中学斜对面
联系电话: 28157685
办公时间:星期一至星期五 上午:9:00-12:00 下午:14:00-18:00
龙华分局龙华管理站征收窗口
服务地址:深圳市龙华新区龙华街道东环一路与油松路交汇处天汇大厦1-2楼
联系电话: 29160521
办公时间:星期一至星期五 上午:9:00-12:00 下午:14:00-18:00
龙华分局民治管理站征收窗口
服务地址:深圳市龙华新区民治街道新区大道和民宝路交汇处新景大厦6、7楼(民治交警中队)
联系电话: 23146056
办公时间:星期一至星期五 上午:9:00-12:00 下午:14:00-18:00
大鹏新区
大鹏分局征收窗口
服务地址:深圳市大鹏新区葵涌街道办事处葵新北路86号
联系电话: 84206225
办公时间:星期一至星期五 上午:9:00-12:00 下午:14:00-18:00
大鹏分局南澳管理站征收窗口
服务地址:深圳市龙岗区大鹏新区南澳街道人民路17号2楼
联系电话: 84402540
办公时间:星期一至星期五 上午:9:00-12:00 下午:14:00-18:00
大鹏分局大鹏管理站征收窗口
服务地址:深圳市龙岗区大鹏新区大鹏街道青年路51号二楼
联系电话: 84302393
办公时间:星期一至星期五 上午:9:00-12:00 下午:14:00-18:00
以上就是申请的全部啦
希望小伙伴们看完以后
能有所帮助吧~
