怎么为员工开具工资证明 (如何给员工开工资证明)

#挑战30天在头条写日记#

#问一问#

怎么为员工开具工资证明,工作薪资证明怎么开

工资证明可开具工资收入证明,向特定单位根据用途、以员工劳动合同应发工资为基础,不超过工资证明开具前12个月平均月应发工资作为收入开具证明。标准工资收入证明中包括员工姓名、身份证信息、执行劳动合同入职时间、职务职位、月薪或年薪、薪资结构含提成及奖励工资等。

工资证明定义:工资证明作为与企业有劳动关系的劳动者办理签证、银行*款贷**、信用卡等会被要求由当事人单位出具对经济收入证明。

企业证明开具参考《最高人民法院关于适用<中华人民共和国民事诉讼法>的解释》 第一百一十五条中 :“提出的证明材料,应当由单位负责人及制作证明材料的人员签名或者盖章,并加盖单位印章。”

工资证明依据的法律规定工资开具数额与人力资源社会保障部规章《工资支付暂行规定》第四条规定,工资支付主要包括:工资支付项目、工资支付水平、工资支付形式、工资支付对象、工资支付时间以及特殊情况下的工资支付。

怎么为员工开具工资证明,工作薪资证明怎么开

企业开具工资证明注意事项

工资证明可以作为法律诉讼证据,因此企业人力资源岗位一定要规避企业风险,在开具*款贷**收入工资证明等过程中,一定不要好心办坏事,不能虚开收入证明,避免员工作为劳动仲裁的依据。

在开具工资收入证明时,要在工资收入证明写清楚用余,并且注意措辞严谨。必要时,可加入“该收入证明仅证明某年及以前月度收入,该员工薪资以实发至手含考核薪资为准。”等字样。

在实事求是的基础上,也可以标准固定工资、变动工资,在备注中增加说明条款,因有承诺条款,也可增加员工签字确认按手印项。

怎么为员工开具工资证明,工作薪资证明怎么开

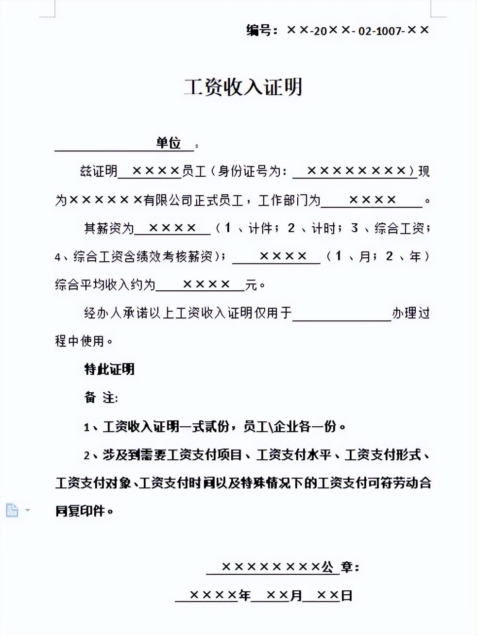
企业工资收入证明要按需求格式开具

虽然如图示给出两版工资证明的开具格式,但往往执行过程中并不符合证明要求单位的需求,因此在办理过程中想让企业开具什么格式的收入证明,要将办理需求单位的模板拍照转企业HR,或者财务部。

不同企业出具工资证明的部门职责隶属不同,按第二版开具注意要有齐缝章。一般情况不要图省事,用A4纸打印,也树立企业形象。

周密设置收入证明,建议采用企业行文格式规定的带企业标识的,有编号、有经办人承诺及用途,结合企业规范性及用途需求设置……工资证明真实、可靠、准确地开具,避免产生诉讼对企业不利。

怎么为员工开具工资证明,工作薪资证明怎么开