在第25个世界防治结核病日(即2020年3月24日)这一天,世界卫生组织(WHO)发布了新的预防结核病指南,即《结核病综合指南:结核病预防性治疗》(WHO consolidated guidelines on tuberculosis, Module 1: Prevention, Tuberculosis preventive treatment),重点在于指导预防性治疗。
世界承诺到2030年消除结核病,加强预防是实现这一目标的关键。据估计,世界人口中有近四分之一感染了结核菌。因此,数以百万计的人们需要得到预防性治疗,以阻止结核发病、避免痛苦并拯救生命。虽然全球领导人承诺到2022年确保至少2400万(含400万5岁以下儿童)活动性结核病患者的家庭接触者和600万HIV感染者获得结核病预防性治疗,然而到目前为止,该目标仅实现了一小部分,结核病的预防性治疗在很大程度上被忽视。
结核潜伏感染(LTBI)是一种对结核分枝杆菌抗原刺激产生持续免疫反应的状态,临床上没有结核病相关症状、细菌学或者影像学方面无活动结核的证据。结核潜伏感染者一生之中(通常是在初次感染后的前5年)进展为活动性结核的风险约为5%~10%,在伴有免疫抑制疾病的人群中这一比例则更高。
目前所报道的结核病预防性治疗的保护率约为60%~90%,通过结核病预防性治疗以预防活动性结核病是WHO “End TB”战略和消除结核病努力的重要组成部分。就目前现状而言,因为检测方法尚无“金标准”、存在严重和潜在致命的药物不良反应风险、成本高昂以及对公共卫生的影响无法证实,大规模、全人群的LTBI测试和预防性治疗显然是不可行的。因此,结核病预防性治疗应针对那些具有发展为活动性结核病最高风险的人群,因为他们将从中获得最大的受益。
与2018年版指南相比,本次新指南仍然涵盖四个部分,其中的大多数建议在很大程度上保持不变,主要更新了关于含利福霉素的较短程预防方案的新证据,并对推荐条目进行了文字修改以提高其建议的清晰度和全球适用性。新指南的18条推荐建议详细内容见表1。


表1 世界卫生组织《结核病综合指南:结核病预防性治疗》推荐建议
更新总结:
(1)建议7、11、13、15、16保持不变,对建议1、2、4、5、8、10、12、14进行了语言编辑。
(2)对建议3、6、9、17和18的文案进行了编辑,以反映其适用性,而不必考虑国家或地区的结核病负担。其中,建议3以“高传播率”取代“高流行率”;建议6不再区分国家结核病发病率高低;建议9取消了“结核病发病率低的国家”的限制条件;建议17关于个别结核病预防性治疗方案选择的四项建议被合并为一项建议,适用于所有设定;建议18去掉了“高发病率”的条件,只保留了“高传播率”。
(3)对接触者、临床和职业风险群体进行结核病预防性治疗的建议和附带考虑因素已略有改写,以消除“仅适用于HIV阴性家庭接触者”所带来的任何不必要的压力。
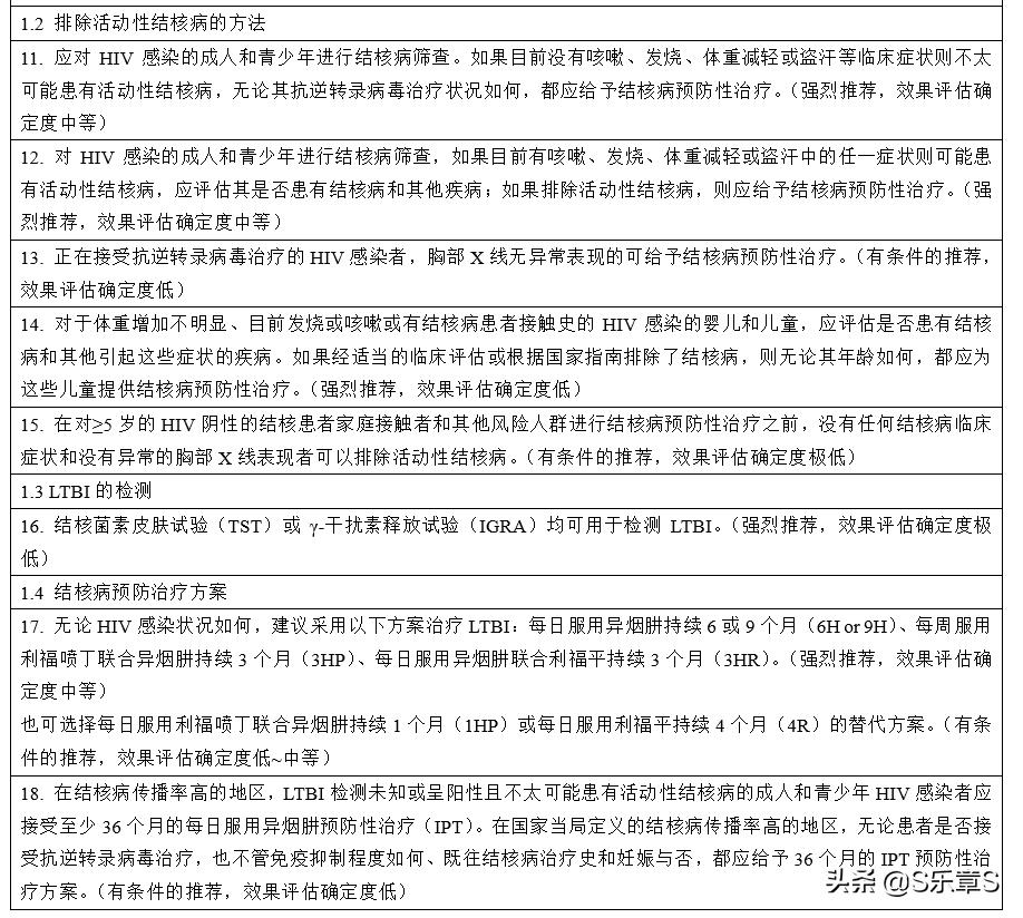
(4)原指南关于LTBI检测的两项建议:1)LTBI检测呈阳性的HIV感染者比LTBI检测阴性的HIV感染者更能受益于预防性治疗;在可行的情况下,可以使用LTBI检测来识别这些人。2)TST或IGRA检测LTBI并不是对HIV感染者或5岁以下儿童家庭接触者开始预防性治疗的必要要求。已被纳入实施注意事项。
(5)原指南关于在15岁以下人群中使用6H、3HR和在结核病高发地区使用3HP的三项建议已不再单独使用;且更新建议将1HP和4R作为结核病预防性治疗的方案包括在所有环境中。
(6)原指南推荐的3~4个月每日服用利福平和3~4个月每日服用利福平联合异烟肼的可变疗程已分别简化为4个月和3个月,因为这是通常给予这些治疗的时间长度。
要点解读:
(1)LTBI进展为活动性结核病的终生风险平均约为5%~10%,这种风险在5岁以下的儿童和免疫力低下的人群中尤其高。因此预防性治疗主要适用群体为HIV感染者、5岁以下儿童以及细菌学阳性肺结核患者的密切接触者。在确定高风险人群时,应考虑该国结核病的流行病学和传播方式,以便优化治疗方法以提供持久的保护。由于任何治疗都有引起伤害和机会成本的风险,因此全面的个性化临床评估必须考虑接受治疗者的风险与收益之间的平衡。
(2)对患有活动性结核病的人进行结核病预防性治疗可能会延迟疾病的治疗和导致耐药性的出现。在开始预防性治疗之前排除活动性结核病是长期LTBI护理途径中的关键步骤之一。排除活动性结核病并诊断有感染风险的LTBI人群的关键决策点包括HIV状况、临床症状、家庭接触、其他危险因素、年龄、LTBI检测结果和胸部影像学检查结果。高危人群LTBI检测和结核病预防性治疗流程见图1。

图1 高危人群LTBI检测和结核病预防性治疗流程图
注:1:年龄<10岁,且当前有咳嗽、发烧、结核接触史、体重减轻或自上次就诊以来确认体重下降>5%、生长曲线变平、年龄体重评分<-2 Z-scores中的任何一项。感染HIV的1岁以下无症状婴儿只有在与结核病患者有家庭接触的情况下才需接受LTBI治疗。TST或IGRA可以确定谁将从预防性治疗中获益最多。在开始LTBI治疗之前,胸片可用于接受抗逆转录病毒治疗的HIV感染者。
2:咳嗽、发烧、盗汗、咯血、体重减轻、胸痛、呼吸急促或疲劳中的任何一种症状。5岁以下的儿童考虑为无症状时,还应考虑没有厌食症、发育迟缓、饮食不佳、活动或玩耍减少。
3:包括矽肺、透析、抗肿瘤坏死因子药物治疗、准备移植或国家指南中所列的其他风险人群。
4:包括急慢性肝炎;周围神经病变(如使用异烟肼);经常大量饮酒。妊娠或既往有肺结核病史不属于禁忌证。
5:根据年龄、菌株(对药物敏感与否)、毒性风险、可获得性和优势性等因素选择治疗方案。
6:胸部X线摄片可作为发现重点病例的一项检查在早期进行。
(3)对LTBI的检测增加了作为治疗目标的个体从治疗中获益的确定性。然而,目前还没有诊断LTBI的“金标准”方法。目前可用的两种检测方法如TST和IGRA都是间接的,需要有足够的免疫反应来识别结核感染者。其中任何一种检测方法的阳性结果本身都不是进展为活动性疾病风险的可靠指标。
(4)对于假定药物敏感菌株感染的结核病预防性治疗可大致分为两类:单用异烟肼至少6个月的方案(或异烟肼预防性治疗,IPT)和含有利福霉素的治疗方案(利福平或利福喷丁)。IPT已成为结核病预防性治疗中应用最为广泛的方案,但利福霉素方案因疗程较短,具有明显的优势。耐多药结核病的预防性治疗需要使用氟喹诺酮类或其他二线药物方案。
(5)结核病预防性治疗领域仍然缺乏高质量的研究,指南推荐多数建议尚缺乏多中心随机对照临床试验的证据支持。
(6)结核病预防性治疗期间应密切监测药物不良反应和治疗依从性,并注意是否发生活动性结核病。如果一旦诊断活动性结核病,应考虑立即转为标准抗结核治疗方案,并尽可能取得病原学和药物敏感试验证据。
国内相关操作指南概述:
《中国结核病预防控制工作技术规范(2020版)》指出的结核病预防性治疗对象为:1)与病原学阳性肺结核患者密切接触的5岁以下儿童结核潜伏感染者;2)艾滋病毒感染者及艾滋病患者中的结核潜伏感染者,或感染检测未检出阳性而临床医生认为确有必要进行治疗的个体;3)与活动性肺结核患者密切接触的学生等新近潜伏感染者;4)其他人群:需使用肿瘤坏死因子治疗、长期应用透析治疗、准备做器官移植或骨髓移植者、矽肺患者以及长期应用糖皮质激素或其它免疫*制剂抑**的结核潜伏感染者。以前3条为重点对象。LTBI检测及判定原则为:1)无卡介苗接种史者、HIV阳性、接受免疫*制剂抑**>1个月和与病原学阳性肺结核患者有密切接触的5岁以下儿童,结核菌素皮肤反应硬结≥5mm者视为结核分枝杆菌感染;2)有卡介苗接种史者,结核菌素皮肤反应硬结≥10mm者视为结核分枝杆菌感染;3)γ-干扰素释放试验检测结果为阳性者视为结核分枝杆菌感染。治疗前应开展症状筛查、全面体格检查和胸部影像学检查,对于排除活动性结核病的潜伏感染者要询问其既往疾病史、用药史、药物过敏史和结核病患者接触史等,同时进行血常规、肝肾功能检查,除外用药禁忌。医务人员在治疗前要向服药者讲解服药方法及可能出现的不良反应等内容,并签署知情同意书。可供选择的方案有:6~9H、3HP(每周2次,与WHO方案有别)、3HR和4R。管理方式为直接督导服药。
《学校结核病疫情流行病学调查和现场处置专家共识》指出密切接触者的调查范围为:1)病原学阳性或肺部有空洞或有肺结核症状的肺结核患者:在其诊断前3个月至开始治疗后14 d内,与其同班级、同宿舍的同学或教职员工,或在其他密闭空间与其直接接触连续8 h及以上,或与其接触时间累计达到或超过40 h的人员。2)病原学阴性无空洞无症状的肺结核患者:在其诊断前1个月至开始治疗后14 d内,与其同班级、同宿舍的同学或教职员工。对筛查流程和手段的建议为:1)对15岁以下的密切接触者,应先进行症状筛查和LTBI检测。对筛查发现的肺结核可疑症状者或TST强阳性者或IGRA阳性者再进行胸片检查。2)对15 岁及以上的密切接触者应同时进行症状筛查、LTBI检测和胸片检查。3)应首选胸片进行筛查,当胸片无法确诊时,可考虑使用胸部CT扫描进行鉴别诊断。不建议首选胸部CT扫描对密切接触者进行筛查。4)对胸片异常或肺结核可疑症状者,以及胸片未见异常但TST强阳性或IGRA阳性者,应进行病原学检查;对于病原学阴性者可考虑进行胸部CT扫描,以及时发现病变较轻的活动性肺结核患者。预防性治疗的对象为:1)进行了TST检测者:硬结平均直径≥15 mm或局部出现双圈、水疱、坏死及淋巴管炎等强阳性者;2)进行了IGRA检测者:结果为阳性者。治疗方案参照WHO推荐的预防性治疗方案。疗程结束时进行胸片复查;治疗1个月以内,每2周进行1次肝功能复查,以后每个月进行1次肝功能复查,直至疗程结束。需要接受预防性治疗而拒绝接受治疗者,应在首次密切接触者筛查后3个月末、6个月末和12个月末各进行1次症状筛查和胸片检查。对不符合预防性治疗指征的密切接触者,要特别关注其1年内肺结核可疑症状的出现情况,并在首次密切接触者筛查后3个月末、6个月末和12个月末各进行1次症状筛查。