系统
需求分析说明书
文档历史记录
注:后期所加内容均绿色背景字体标注

目录

1.产品概述
说明:<简单描述项目的背景、意义、目的、目标等,描述领域知识>
目标&意义
项目目标:
完整保存教师信息;
简化教师管理流程;
提高相关部门工作效率;
建立合理系统功能。
项目意义:
保证每学期开班的正常进行
建立有效的教师管理机制
按照统一规则计算工资,保证教师待遇、奖金的公平公正性
有效提高师资管理相关部门的工作效率,优化工作流程
领域知识
说明:<包括:项目涉及到的业务背景、业务知识、业务词汇解释。>
项目类似于人力资源管理系统,主要信息管理、考勤、工资、合同、排名、访谈几个角度管理和利用教师信息为实际工作服务。
涉及工资核算、考勤制度。
思维导图
<整个产品功能思维导图>

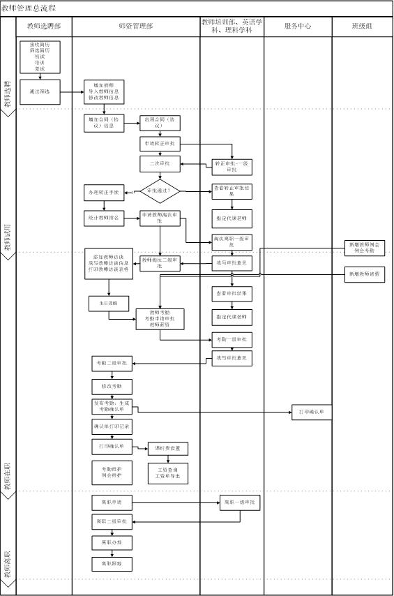
业务流程图
<整个产品涉及业务的整个流程图>

2.功能范围
<主要功能描述>
教师入职
功能说明
<描述功能的作用>
新录入老师的信息管理
入职老师审批
专职老师转正审批
审批记录查询
用例说明
<编写业务用例,即按照真实的用户业务划分用例,记录人机交互过程,完成用例描述>

表格 1教师入职用例图
用例图_新增教师

用例 2‑1
操作流程
<描述该部分功能的业务流程>
转正审批流程

表格 2转正审批流程
界面原型
<粘贴所有跟该功能相关的界面原型>
教师管理-教师查询

表格 3教师管理-教师查询
对应字段
<描述页面上相关字段,而不是操作字段>
基本信息表

相关规则
<描述跟系统实现相关的业务规则>
3.词汇表
<定义系统中的词汇,解释词汇含义,整个文档统一词汇名称>
4.非功能需求
规则变更需求
可能变更的系统规则
产品服务需求
产品设计需要提供的附加人为服务
帮助需求
需要提供的帮助信息
安全性需求
需要提供的安全性信息
上线时间安排表
分解项目任务,制定上线时间