
在社交电商的舞台上,你方唱罢我登场。
2018年7月26日晚,社交电商黑马拼多多正式登陆纳斯达克,股票代码“PDD”,开盘价26.5美元,按开盘价计算,拼多多市值达到293.56亿美元。拼多多当前占有市场份额排名第三。
除了拼多多之外,云集、贝店、环球捕手等几家也异军崛起,还有几十家社群电商,也是风起云涌。
2019年3月22日,会员制电商云集正式向美国SEC提交上市招股书,代码为YJ,计划募集资金2亿美元。2018年GMV227亿元,会员数2700万人,会员收入占比总收入12%,复购率93.6%。云集成为第二个脱颖而出的社交电商。
无论是拼多多的成功还是云集的异军突起,似乎都因为它们的“路子太野”而饱受诟病。起初看不起拼多多卖的产品太low,谁曾想借着微信的东风,凭着低价拼团的招数,爆发式增长。拼多多2018Q4总收入56.5亿元,环比增长379.4%,毛利率74.8%;同期GMV4716亿元,环比增长234%,年度活跃用户超4亿人。
而从微店到会员电商的云集则从未从“传销”的争议中走出。尤其在2017年云集被罚款之后,云集是“传销”的传闻更盛。
2017年5月,云集收到来自浙江省工商局的通知,认定了“云集微店”2016年2月以前的经营行为系网络传销,罚没958.41万元。随后,云集在2017年6交清罚款并逐步完善从2016年2月开始的整改工作。
现在,政府相关部门已经口头认定整改后的云集系合法。
所以,暂且不论过往,现在的云集还是不是传销?
1.云集模式为什么不是传销?
在一周前的文章里面《云集IPO,会员制社交电商鼻祖的前世今生》,我们写到:“赴美上市,意味着云集模式可以经受全球最严格的金融监管审查。”
什么是传销?
海豚智库咨询了一位律师朋友,该律师表示判定是否为传销,先看是否有真实产品销售,如果像安利一样有产品销售就不是了;然后看是否需要缴纳高额的“资格费”,加入后通过发展下线取得奖励;第三,是否利用后加入者交付的部分费用支付先加入者的奖励,同时收益由加入顺序和发展人员的数量决定。
根据这位律师朋友的建议并结合海豚智库在云集APP上的亲身体验之后,发现云集并不等于传销。首先,云集售卖的是产品是市面上普遍流通的真实产品,在这一点上云集就不符合传销的定义。海豚智库在云集超市上购买了显示“¥19.9/赚0.59”的15L立白洗衣液组合装,当前物流显示在陕西省咸阳市已打包。从云集的财务数据上看,云集的主要收入是产品销售收入,2016-2018年云集产品销售收入占比基本稳定,分别是87.93%、91.74%和87.45%。而传销模式,基本都是靠发展下级代理,而且尽可能的压榨每个代理的财富,甚至进行人身自由约束。
在过去的四年,至始至终,云集都是靠卖货赚钱,而商品也就30%的正常毛利润率(返利之前),所售商品都是众所周知的大众品牌。

数据来源:云集招股书
其次,云集的奖励方式主要是产品返利和邀请新会员两种而不是像传销一样,通过只发展下线来获得奖励。我们在云集超市购买了显示“¥19.9/赚0.59”的15L立白洗衣液组合装并分享红包到微信群中,抽中1张云币价值3.51元(云币只能用作抵扣而不能提现);最后进入“我的店”页面显示本月销售19.9元,未到账余额0.59元(收货7天后可提现),资产云币3.51元。所以,海豚智库在此次购买/销售产品中,获得奖励0.59元和抽中红包奖励3.51元云币。这个类似于淘宝的淘宝客,自己买省钱,别人买赚钱(返佣)。如果说这是传销的话,那淘宝就是中国最大的传销平台了。
云集的会员分为VIP会员和钻石会员。朋友被邀请成为VIP会员是无需支付任何“入会费”的,用户的奖励主要从朋友购买产品的返利中获得,而朋友邀请的会员购买产品的返利就和之前的那位用户没有关系,就类似于“我附庸的附庸不是我的附庸”。所以邀请VIP会员是不涉及传销。而邀请钻石会员则用户可以获得80云币的奖励,云币只可以用作抵扣不可提现,所以也不涉及直接利用新会员交付的用户的奖励。目前来看,新会员发展的会员与老会员没有奖励关系,仍然不涉及会员收益由加入顺序和发展人员的数量来决定这一条。
有人说,现在没有不代表以前没有,关于原罪问题,也非常容易回答。对于一般的电商公司,都会花钱营销获取用户,把数以亿计的广告费投放给阿里、腾讯和百度,一个真实新客成本超过300元。对于电商公司来说,这笔钱可以给BAT,为什么不能奖励给一般的用户?只要你能给我带来用户,我就给你奖励。这是再正常不过的商业逻辑了。
所以,无论是形式,还是实质,不管从哪个角度分析,有关“云集等于传销”就是伪命题。那么云集模式是什么?云集做的是“会员制社交电商”。
2.云集VS 亚马逊、Costco、天猫、京东
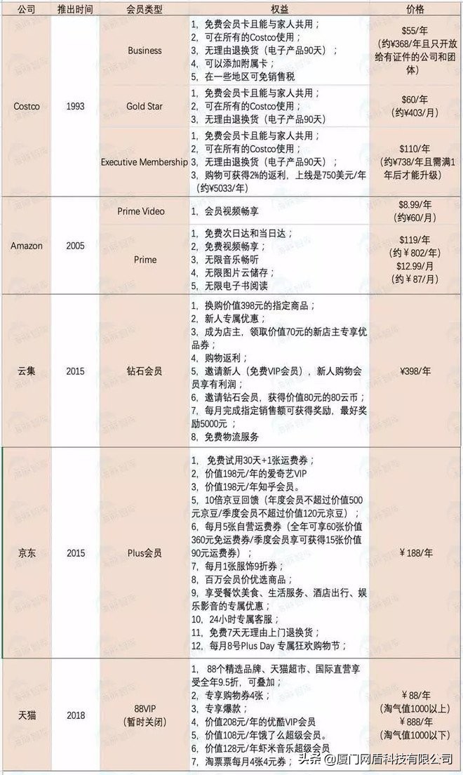
全球最成功的电商会员制,是Amazon prime 会员,而Amazon的会员制是从Costco学来的。
Amazon prime会员是飞轮效应的最关键部分。而贝佐斯 Amazon prime会员的思想则来自 Costco会员制。在Brad Stone 所著的亚马逊发展史传记《万货商店:杰夫·贝佐斯和亚马逊时代》中写到,贝佐斯2001年与 Costco 老板 Sinegal 有过一次会面,而这次会面直接影响了 Jeff Bezos 的判断。
云集显然没有Costco和Amazon那么强大供应链和服务能力,也不可能一样,云集模式本质上是流量驱动的“社交版的电商会员制”。这也是云*会集**员制与天猫、京东plus会员有本质差异的地方。
Costco在1993年与The Price Company合并同时推出了会员仓库的概念。发展至今,Costco一共推出了2种类型的会员卡,分别是价值60美元/年的Gold Star、价值55美元/年的Business (及其附属卡“Add-ones)。另外,每张会员卡都会自动附带家庭卡可供会员的家人朋友使用,以及在一些国家可以在第二年升级成为executive membership(该会员可以购物获得2%的返利,上线是750美元/年)。
Costco是以实体店为主,它的会员是先决条件,用户只有成为了会员或是会员的家人朋友才能在Costco消费,同时购物享受批发价和无限期无理由退换货服务(电子产品90天)。
►Costco, 会员留存率始终保持在88.5%左右
Costco的成绩则可以从它的会员收入和会员数以及会员留存率中看出,特别是会员留存率,2014-2018 Costco会员留存率保持在88.5%左右。

注:Costco财年为52个星期,13个月。
数据来源:Costco 历年财报
近年来,Costco会员收入保持增长,占总收入的比例也始终保持稳定。2018年Costco会员收入达31亿美元,同比增长6.9%。2017年出现较大增幅可能是由于Costco在美国、加拿大、英国、墨西哥、韩国、台湾开始运营电商网站,2018财年(13个月)电商收入占比商品销售收入4% 约372.83亿元。2014-2018年会员收入占总收入的比例保持在2%左右。

数据来源:Costco 历年财报
Costco的会员数保持缓慢增长,会员留存率始终保持在88.5%左右。2018年Costco会员数达5160万,近5年,平均每年增长240万个会员。2014-2018年Costco在北美地区的会员留存率保持在90%以上,在其它国家的留存率也保持87%以上。由于Costco的会员概念已经推出25年,发展阶段也由起初的高速增长期过度到现在的平稳缓慢增长期,但是其它实体店因为电商爆发式增长抢夺了大部分客户的,Costco的会员数却仍然保持稳定增长,所以说Costco是成功的一点也不为过。
而亚马逊的会员服务是在2005年推出的,任何人只要支付79美元(约532人民币)会员费就可以享受免费次日达和折扣当日达,到2018年会员年费从涨至99美元(约667人民币)和推出年费119美元(约802人民币)的服务,服务内容扩增了免费当日达、Prime视频、无限音乐*放播**、图片储存和阅读体验。
亚马逊是电商,是在Costco的零售会员概念的基础上发展起来的。先天上就比Costco更容易触达用户,更不需要支付场地成本和与场地相配适的人力成本,总体上成本比Costco更低,也能为用户提供价格更优惠的商品。另外,它的会员服务属于增值服务,是为用户提供购物之外的加分服务。任何人只要支付会员费就可以在购物后享受免费次日达、免费当日达的快速物流服务,同时享受免费畅游Prime视频、无限音乐*放播**、图片储存和阅读体验等。
与Costco相比,亚马逊Prime提供的服务似乎是更好更便利,所以近几年亚马逊Prime的发展势头正猛。
►亚马逊Prime,订阅服务收入和会员数增长迅猛
从亚马逊不断增长的订阅服务收入和亚马逊Prime会员数可以看出它的成绩。

数据来源:亚马逊 历年财报
亚马逊会员订阅服务增长迅猛,2014-2017年年均增长率超过50%,占总营收比例正在扩大。2016年亚马逊正式将订阅服务营收单列,2017年亚马逊订阅服务(包含Prime会员、有声书、电子书、视频、音乐和其它)收入为97.21亿美元,同比增长52.03%。订阅服务收入占总营收的比例从2014年的3.1%上升至2017年的5.47%。2018年第四季度订阅服务的净销售额为39.59亿美元,全年超过120亿美元。

同时,从亚马逊会员推出至今,亚马逊每年年报都标注了会员服务对营收增长作出的巨大贡献。当前亚马逊还暂未披露Prime的会员数,根据Statista的数据表明,2018年第四季度,亚马逊在北美的会员数达到1亿,与2015年第一季度相比,增长了近150%。在此期间,亚马逊在北美的营收年均复合增长率达到28%。

而云集则结合了亚马逊会员的电商属性、免费物流服务和Costco会员的社交属性、购物享受批发价。
第一,云集和亚马逊一样都是电商,任何人都能在平台上购物,然后享受免费物流服务;
第二,云集是一注册就自动成为VIP会员,这和Costco“只有会员才能购物”相似;
第三,云*会集**员可以通过线上分享产品给家人朋友或者邀请他们成为会员获得返利,这和Costco “会员的家人朋友也被允许进入购物”以及升级成为executive Membership可以获得2%的返利(上限是750美元/年)有异曲同工之妙;
第四,云集通过购物返利的方式让用户享有“批发价”,和Costco一样都希望用“批发价”吸引用户、绑住会员。另外,亚马逊的主营业务除了商品销售和订阅服务外,还包括AWS和其它,而Costco的主营业务只有商品和会员。
云*会集**员不可能向Amazon prime会员靠齐,云集更像电商版Costco。但云集做会员制,与Costco还是有非常大的突破性的创新。
首先云集通过会员社交吸引更多会员,实现会员的裂变,扩大用户规模;其次云集通过会员自己买省钱,别人买赚钱,就是返佣的模式,让用户开店,帮助推广自己平台的商品,提升销售额。也就是曾鸣说的S2B2C模式,云集作为赋能者,赋能数以百万计的小店,帮助平台销售商品。这个是在传统Costco 会员模式上,完全没有的。而第二点创新,也并非云集原创,而是借鉴了淘宝客返佣模式,在此基础上进行了升级迭代 。
然而,亚马逊和Costco在会员方面的成功,不仅给了云集致力于会员制发展的信心,为中国其他电商,如京东、天猫等,带来了发展电商会员制的启示。与云集正式上线同年,京东正式推出了付费会员服务“京东Plus”,之后天猫、苏宁、网易考拉等电商平台也都纷纷推出了付费会员服务。
那么,在与这些成熟的电商平台对决中,作为社交电商第二支主力军,亚马逊prime和Costco的结合体,更是可能成为升级版的电商Costco的云集, 是否真的有潜力复制亚马逊Priem和Costco的成就,打败这些对手呢?
不能说打败,至少有自己独立发展的机会。
3.云集VS 京东、天猫, 云集的会员+社交+返利模式似乎更有效
2015年10月,电商排名第二的京东首次推出了付费会员京东Plus,发展至今,用户可免费试用30天的京东Plus会员,外加免费领取1张运费券后,再支付188元年费成为正式会员,同时可享受超过10项的会员权益。京东Plus在会员权益的数量上一定是名列前矛的,其内容也足够吸引人。
京东年报披露,到2017年底京东已经拥有了数百万京东Plus会员。然而从京东2018Q4年度活跃用户只有4.4%的增长率触底看,京东Plus会员似乎还未能发挥它的量,也没有力量抵消刘强东负面消息和整体经济不景气带来的消极影响。所以,京东Plus还并不能为京东带来更多更向上的动力。
而电商巨头阿里的动作则慢了许多,直到2018年8月,阿里才正式推出付费会员88VIP。淘气值1000以上支付88元,淘气值1000以下支付888元就可获得88VIP会员资格,享受7项会员权益,除了专享折扣、爆款和购物券外,其它服务基本上都来自阿里生态圈,与京东Plus的权益相比似乎有些逊色,也有网友评价88VIP太过鸡肋,这不禁让人怀疑88VIP的发展前景。
一语成谶,天猫88VIP推出不到2个月,就有网友反映,88VIP页面显示“敬请期待”,客服回应说暂时关闭,开放时间未定。截至2019年3月30日,天猫88VIP页面仍然显示“敬请期待”。阿里88VIP项目暂时停滞,未来开放时间未定,阿里付费会员模式似乎走入死胡同,正在试图重新走回正道。
2015年5月,云集正式上线。用户支付398元就能成为云集的钻石会员,成为云集店主,不仅享受购物返利,销售奖励,还能邀请新会员,从新会员购物中获得利润或者直接获得云币奖励。
与京东、天猫相比,虽然三者都可能从Costco和亚马逊付费会员中获得灵感,但是京东Plus和天猫88VIP更倾向于亚马逊Prime版的付费会员, 为用户提供更多的增值服务,但是亚马逊Prime在国际上的成功并不能作为京东Plus 和88VIP的标准借鉴,因为毕竟连亚马逊中国到了中国也水土不服,至今业绩还是平平。
而云集则更像Costco, 用户成为会员后,可以链接家人朋友在同一平台购物, 实现精准触达,降低获客成本,同时,享受返利,让用户获得更直接的实惠。

2016-2017年云集的获客成本55元/人下降至42元/人,京东获客成本则从2016年的148元/人上升至2017年的225元/人,2017年的获客成本是云集的5倍多,阿里获客成本则从2016年的361/人下降至2017年的310/人,但始终是较高成本,2017年获客成本是云集的7倍多。2018年,云集的获客成本已经下降至41元/人。

云集在获客成本上的优势来自于它较强的社交性。云集的社交性是能够精准地触达客户并促成交易。云集通过邀请家人朋友成为免费的VIP会员或者是付费的钻石会员的方式,与他们一起体验云*会集**员,邀请并不能与家人朋友共享会员权益,但是会帮助云集触达更多用户,再利用云*会集**员权益的魅力,特别是直接返利去驱动用户,最后成为云集新增钻石会员,每个会员又能发出无限个邀请,正如上图所示,使得云集能够快速而精准的触达用户并促成交易。而同样拥有社交性和精准触达能力的Costco则因为家人朋友能共享会员权益,无法直接驱动其也成为Costco会员,这样就不能为Costco带来更多会员,更多收益。
第二,在返利方面,云集的返利点更多,首先是只要购物就能返利,其次是家人朋友通过邀请进入云集,在完成购物之后,家人朋友获得直接返利,会员也能间接得到利润;最后,如果家人朋友成为付费会员后,也能按照以上方式获得返利。而Costco的返利点只有一个,只有成为Costco的executive membership才能享受购物返利2%的权益(上线是5033元人民币)。所以,拥有社交连接和直接利益驱动让更多人能够触达云集且完成交易的,是更有可能成为升级版电商Costco的。
所以,会员制+社交,才是云集成功的关键,是云集继承发展Costco和亚马逊Priem之后的成果,也是使得云集能比京东Plus和天猫88VIP的表现更亮眼的最主要原因。
在这里也补充一下,京东和天猫做会员制,各自的挑战。
于京东,此前免费的211物流体验,让plus会员在用户体验上并没有对用户有太大的吸引力;其次京东长期的低价,已经日常化的促销,让用户在商品折扣上缺乏足够的直观吸引力。大部分商品毛利润率空间,更不可能给用户做分享的返利。而于天猫来说,大部分都是平台模式,本身就不控制商品,无法提供标准化的服务。在过去的十几年,就有淘宝客的返利模式,也不可能把会员做成社交化的产品。
海豚智库认为,在增量用户越来越少的情况下,每家都做会员制,加强用户粘性复购也是自然的趋势。所以2018年京东用户同比增长只有4%,但销售额增长依然达到了近30%。
4.会员+社交+返利,2018年云*会集**员贡献近7成

数据来源:云集招股书
目前看,会员+社交模式已经缔造了云集的成功,让它在短短4年间就可以IPO了。云集2015-2017年会员、复购会员及会员复购率都始终保持高速增长。 2017年会员数为290万个,同比增长222%;2018年会员数为740万个,同比增长155%。复购会员(年购买次数不少于2次)2017年达230万名,同比增长283%;2018年复购会员为610万名,同比增长165%;会员复购率从2017年的79.31%增长至2018年的82.43%。由此可见,云集在流量红利逐渐见顶的现在,通过购买返利、分享购买返利和拉新返利的方式,不仅快速积累了庞大会员群,还从中转化了忠诚度极高的复购会员超8成,所以,云集的当前的战绩是不言而喻的。
第二,2018年云集可计算的会员贡献总营收占比已经近7成。如果按人均购买金额978元算,2018年会员至少贡献商品营收72.37亿元,占2018商品营收113.88亿元的63.55%。至于其它商品销售收入,则可以从云集的会员制社交商业模式和招股书披露(交易用户和订单量的增长主要源于品类丰富、性价比高、会员及其新会员的分享)中推测,主要还是由会员及他的社交网络发力而获得。加上2018年会员收入15.52亿元,确切的会员贡献营收就已达87.89亿元,占比2018年总营收130.15亿元的67.53%。所以说会员缔造了云集的成功一点也不为过。云集很有潜力成为电商版“Costco“。
但云集模式最大的挑战来自于无数竞争对手的抄袭,比如环球捕手和贝店,虽然进行了迭代,但本质上还是源自云集模式。虽然定位、产品服务和运营都有差异,但模式的关键部分都是一样的,因为优质的店主是有限的。
5.云集,未来或会员续费影响留存率
2019年云集在招股书中表示将来可能会要求会员续费或以其他方式续费。虽然目前云集复购会员的增速略高于会员增速,但现在是用户习惯培养的关键时期,如果在这个时候要求会员续费,加之竞争对手环球捕手、爱库存等伺机超越,就很可能导致出现一波会员流失潮。
那么,如果既要会员续费,又要保持较高的会员留存率,云集可以做些什么?海豚智库认为,有潜力成为升级版电商Costco的云集可以向会员留存率高达88.5%左右Costco取取经。
2018年Costco会员数达5160万个,近5年,在北美地区的会员留存率保持在90%以上,在其它国家的留存率也保持87%以上。其原因在于,Costco始终保持着较低水平的毛利率和SKU以及较高水平的库存周转率。为了留住用户,Costco甚至开了自己的加油站,以极低价格销售汽油。

数据来源:Costco 历年财报 & 云集招股书
根据Costco 2018年的财报披露,近三年Costco毛利率保持在11%左右,每个仓库的活跃SKU也仅保持在3700左右,较低的SKU是Costco近几年保持30天的周转天数的保证,Costco库存周转率高达12,加上90天的退换货服务,使得其会员能够放心快速地买到真正“批发价”的商品。所以,当会员的低价便捷需求被真正满足后,也自然成为了 Costco的死忠粉,会员留存率高就是水到渠成的事情了。
对比云集,目前云集的商品毛利率水平可能高于Costco,议价能力要低于Costco,所以能否能达到如承诺般“购物享受批发价”还存在疑问。2016年-2018年,云集的商品毛利率分别在13.37%,12.5%,6%左右(实际值要更高,因为成本包括了商品购买价格,入库运费,库存减记和会员培训费用。以及从供应商处接收商品的入境运输费用包含在库存中,并且在将商品销售给客户时确认为收入成本);
虽然同是走精选SKU路线,但是当前云集的SKU的数量还太少,根据海豚智库在《云集,三年时间杀入电商第一梯队,凭什么?》一文中披露的数据,2018年云集平台上只有5000个SKU,SKU太少可能导致会员找到心仪产品的概率降低,进而影响云集的吸引力。
云集曾在招股书中表示,可能会在未来持续拓充平台品类。但是扩充品类可能会因为产品高额返利导致云集的财务出现问题;另一方面,扩充品类也对云集的库存管理能力提出了挑战。虽然,近三年,云集的周转天数分别是25天、15天、17天, 2018年的库存周转率高达21.47,要高于Costco 近1倍,但是Costco的体量要远远大于云集,在周转率上没有可比性。 扩充品类加上协作成本高的自有仓储+供应商仓储+第三方配送的物流模式(2018年云集履约费用是11.62亿元,增长率达104%,已经超过了云集营销费用),会进一步影响毛利率,降低云集的议价能力。那么云*会集**员享受批发价和Costco享受的批发价就不是一个等级的了。
所以,云集未来需要在扩充品类和物流管理能力中找到边际值,以获得更高的议价能力,用真正的批发价好物留住会员,向中国电商版Costco进击。
另外,在去年底,海豚智库评选出的2018年最具潜力TOP10电商独角兽《2018年最具潜力TOP10电商独角兽》中,云集高居第三。今年云集IPO也证明了我们的看法,在未来,我们将继续看好云集。
总之,云集不是传销,合法性已无需争论,对比亚马逊Prime、Costco、京东Plus和阿里88VIP的会员模式。云*会集**员,其社交网络的超高贡献率,可以得出云集很有潜力成为升级版电商Costco。
云集已经用会员+社交模式取得了阶段性的成功,在未来应该更多的向Costco学习,优化供应链,稳定低毛利率,提升服务,增加用户粘性。另一方面加强物流管理,提升运营效率,降低整体经营成本,继续发挥会员及其社交网络的贡献力,为会员提供真正批发价好物,提高会员留存率, 让云*会集**员更具吸引力,将每个会员变成云集开疆拓土的那把利剑。
云集将证明,它将是升级版电商Costco,但绝对不会只是停留在Costco模式之上。
好了,今天的分享就到这里,如果想了解更多的风向标
那就关注【厦门网盾科技有限公司】之后的文章吧!
