行业主要上市公司: 周大福(01929.HK)、老凤祥(600612)、明牌珠宝(002574)、萊绅通灵(603900)、潮宏基(002345)等
本文核心数据: 珠宝首饰行业上市公司业务营收、毛利率、门店数量、销售网络布局等
1、周大福VS老凤祥:珠宝首饰业务布局历程
周大福和老凤祥作为我国珠宝首饰行业港资企业和内资企业的代表,多年来始终处于行业龙头地位,两家企业珠宝首饰业务的布局历程如下:

2、珠宝首饰业务布局及运营现状
——珠宝首饰业务布局:周大福产业链覆盖更全面
周大福和老凤祥均从事珠宝首饰的生产和销售,产品包括黄金、铂金、钻石、翡翠、珍珠等多品类首饰。两家企业均缺少自有矿产资源,需要依靠原材料采购,但周大福相比老凤祥产业链覆盖相对更全面,在上游原材料环节拥有自己的钻石加工厂,设备和技术均属行业一流。

2021财年周大福珠宝首饰业务占总营业收入比重共达92.3%,其中黄金首饰及产品业务和珠宝镶嵌、铂金及K金首饰业务占比分别为68.2%和24.1%。而老凤祥2020年珠宝首饰业务营业收入占总营业收入比重为73.82%。

——珠宝首饰销售网络布局:周大福门店数量更多
从销售网络布局来看,截至最新年报公布日期(周大福2021年3月31日,老凤祥2020年12月31日),周大福和老凤祥分别在全球拥有门店4591家和4450家。两家企业主要销售网络均布局在内地,境内门店数量占比超过95%。海外业务布局上周大福略胜一筹,截至2021年3月31日,周大福在柬埔寨、日本、韩国、马来西亚、菲律宾、新加坡、泰国、美国和越南均有门店分布,共计21家,而老凤祥拥有境外门店共19家。

注:周大福统计时间截至2021年3月31日,老凤祥统计时间截至2020年12月31日。
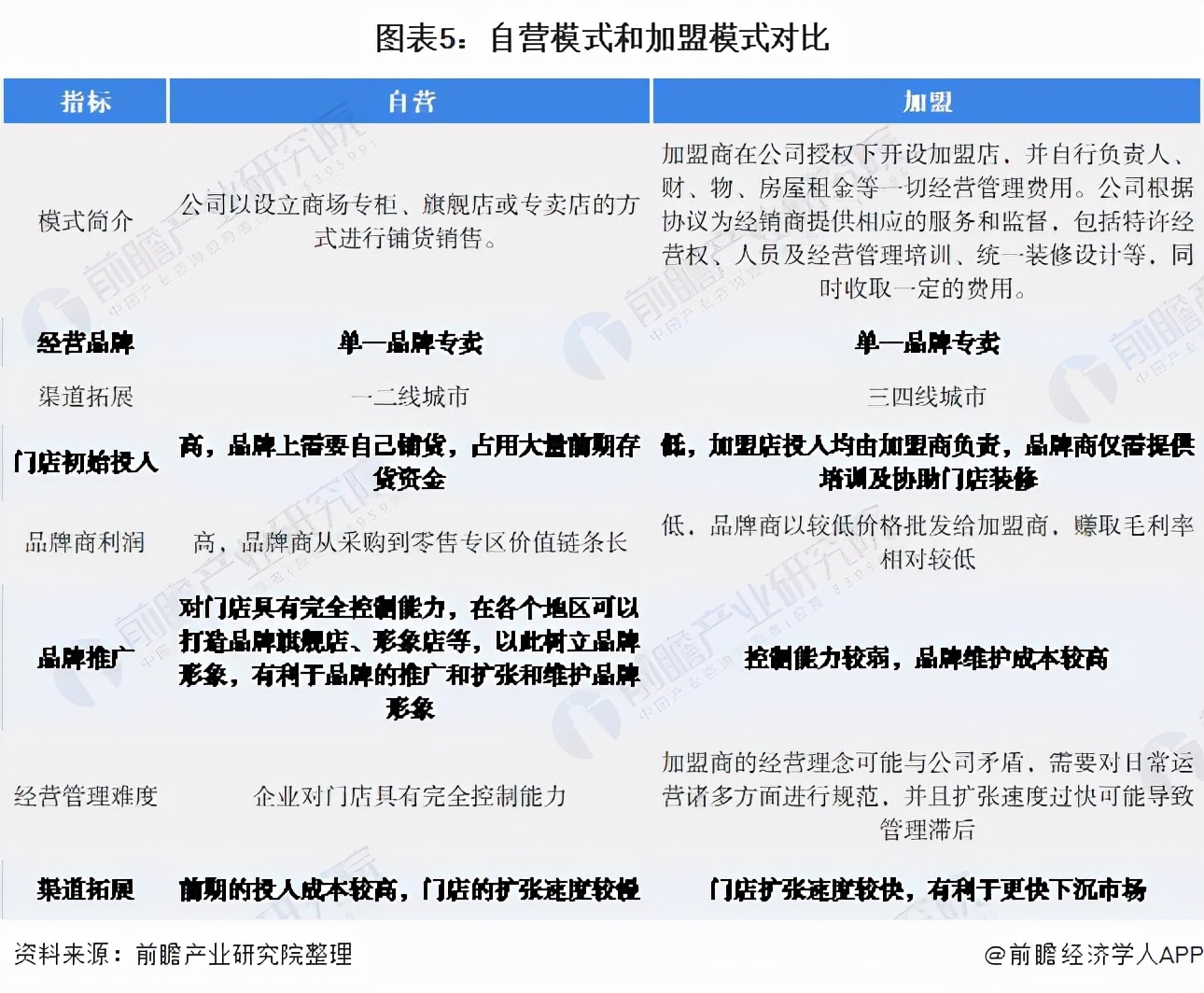
——珠宝首饰业务商业模式:周大福商业模式更合理
周大福和老凤祥均采用自营与加盟结合的商业模式。两种商业模式各有优劣势,整体而言,加盟模式更有利于品牌快速下沉市场,扩张市场份额,而自营模式则有利于品牌对门店进行统一管理,维护品牌形象。

截至2020年12月31日,老凤祥加盟门店数量占比高达96%,自营门店仅为4%,而周大福截至2021年3月31日,加盟和自营门店数量占比则分别为64.9%和35.1%。老凤祥以加盟店为主的商业模式虽然能够快速拓宽市场,但周大福的商业模式结构更为合理,更有利于品牌长期发展。

注:周大福统计时间截至2021年3月31日,老凤祥统计时间截至2020年12月31日。
3、珠宝首饰业务业绩对比:
2018-2020年,周大福珠宝首饰营业收入始终大于老凤祥,2021财年(2020年4月1日-2021年3月31日)年周大福实现珠宝首饰业务收入576.08亿元,老凤祥2020年则实现珠宝首饰业务收入380.79亿元。
从毛利率来看,2018-2020年,周大福的毛利率均大幅高于老凤祥;从变化趋势来看,两家企业的毛利率均保持稳定。周大福2021财年毛利率为28.60%,老凤祥2020年毛利率则为10.14%。

注:周大福未单独公布珠宝首饰业务毛利率,但其珠宝首饰业务营业收入占总营业收入比重超90%,故用全部主营业务毛利率代替。周大福财年节点为每年3月31日,2020年业务营收及毛利率实际统计时间为2020年4月1日-2021年3月31日。
4、前瞻观点:周大福为我国珠宝首饰行业龙头
基于上文分析结果,周大福在珠宝首饰产业链布局、销售网络布局、商业模式结构以及经营业绩方面均胜过老凤祥,是我国珠宝首饰行业领军企业。

以上数据参考前瞻产业研究院《中国珠宝首饰行业消费需求与市场竞争投资预测分析报告》,同时前瞻产业研究院还提供产业大数据、产业研究、产业链咨询、产业图谱、产业规划、园区规划、产业招商引资、IPO募投可研、招股说明书撰写等解决方案。
更多深度行业分析尽在【前瞻经济学人APP】,还可以与500+经济学家/资深行业研究员交流互动。