本文源于公众号:找我婚礼

洋哥&小包子

城市:成都 季节:夏季
场地:青城山浅滩 人数:12
❍ Love story
『感谢你不是超人,却愿意为我变成万能』
我们在一起三年,异地的时间都有两年。在一起的日子里,我们如胶似漆,不在一起的日子里,我们相互思念,这也是我——这个崇尚自由的水瓶女,理想中最好的恋爱状态。

洋哥是个标准直男,什么事情都喜欢较真,但好在为人老实又沉稳,我身边的朋友都说我捡到宝了。
这三年来,他为我做出了很多改变,刚在一起的时候,他不会哄人,如今的他,懂得体贴,忍让,做任何事之前也会寻求我的意见,曾经话少的他也 变的 越来越活泼外向,他说这都是我的功劳。

平日里我们都是美食至上的人,别人约会看电影,旅游,晒幸福,而我们则是到处寻觅美食。
以前听人讲过,爱一个人就是跟他一起吃好多好多顿饭,我想恋爱期间最快乐的事,就是和洋哥一起幸福的发胖吧,反正我们谁也不会嫌弃谁。

生活中洋哥非常宠我,每次饭后出去散步时,走累了都会背我,跟他在一起之后我就没洗过碗,没洗过袜子,也没怎么做过饭。

只要在家,我永远都只需要躺着当仙女,他会给把洗好的水果,做好的饭菜,统统送到我跟前。
虽然他厨艺平平,偶尔还会出现“车祸现场”,但为了我他总在不断提升自己,生活中也在努力为我变得万能。

为什么想要跟他结婚呢?大概就是因为在他面前我可以完完全全的做自己吧。
任何时候,他都会包容我的一切,替我抵挡住外界的一切风雨,把我宠成小公主,让我安心做个孩子。

尽管我们的爱情故事平平淡淡,但是和他一起度过的每一天,都让我感觉温暖而真实。

❍ 温馨有爱の私奔婚礼
『微风吹过的夏季,开启寻爱之旅』
婚礼灵感
起初本打算在酒店内办一场答谢宴,但疫情原因酒店方将场地改造成了婚礼堂,布置变得过于死板,进场费还需要7、8K,完全超出了我的预算,于是便决定举办一场目的地婚礼。
经过朋友推荐了找我婚礼后,在公众号看了很多目的地婚礼的新人故事,让我心动不已,于是果断跟顾问敲定了人员,准备在川内寻一处心仪的场地,举办一场只有好朋友参与的目的地婚礼。

幸运的是,当时正好赶上了找我婚礼的目的地婚礼招募活动,在亲友的点赞帮助下,我获得了此次目的地婚礼的体验机会。
不仅如此,找我婚礼还贴心的把我的婚礼人换成了之前预定的原班人马,单单只是人员配置就已经让我对这场婚礼充满了欣喜和期待。

婚礼筹备
整个婚礼筹备,除了定人员是我亲力亲为,其余的事儿几乎没让*操我**心,就连婚纱都是统筹师阳阳陪我去选的,还帮我出了很多主意。
找我婚礼的每一个婚礼人都让我100%动心,也100%安心,从婚礼开始到结束,我都感觉做了一场梦一样。

在这个阴晴不定的夏天,担心出太阳暴晒,我们为宾客准备了草帽;担心仪式会踩水,我们为宾客准备了拖鞋;
担心突如其来的雨天,我们还为宾客准备了足够多的雨伞,另外我还准备了一些小风扇为宾客消暑,结果没想到,全部都没有派上用场。

婚礼当天既没有烈日当空,也没有大雨倾盆,户外的温度和空气湿度都刚刚好,连微风里都带着一丝凉意,感觉天时地利人和都被我占满了~

婚礼场地
起初在定场地的时候,我就一心向往有山有水的地方,最好是有瀑布。
我的完美婚礼场地完全归功于我的大功臣Rikki!由于平时上班忙,定场地时都是她全程在帮我跑,途中还会一直拍照给我,然后一起商量。

而这片青城山上最宽,最平坦的浅滩,也是Rikki跑遍青城山才偶遇到的宝藏地,旁边就有停车场。餐饮也很方便,附近就有农家乐,完全符合我的内心所想。

婚礼布置
对于婚礼布置,我给Rikki提到的需求仅仅只梦幻,浪漫就好。没想到婚礼当天等待我的,竟是比我想象中还要美上一万倍的婚礼现场!

Rikki知道我喜欢唱歌,而我的网名也是“像一首老歌”,所以她将主背景精心设计成了五线谱的形状。
蓝天,白云,鲜花,流水,都自然穿插进了背景板木材的镂空缝隙里,组成了一串串的音符,在这山林之间,把我们的爱情故事,把这一首属于我们的老歌,温柔的唱给每一个人听。

合影区的设计更是巧夺天工!为了符合野生的主题,桌上的木桩,都是Rikki就地取材,从很远的地方搬来的,肉眼可见的用心~

整个婚礼现场都像是与身后的大自然融为一体,来参加婚礼的小伙伴都对现场赞不绝口,婚礼结束后还吸引了大波游客去拍照。
山水很美,风也温柔,那些静止的事物都变得鲜活了起来,就连拉货的司机叔叔都说,这是他四十多年来看到过最浪漫的场景~

时间安排
11:00-12:30 新娘化妆
10:30 新郎到达
11:00-11:30 新郎换衣服
12:30-13:00 新人First Look
13:08 仪式开始
❍ 婚礼仪式
『暑气与凉意充斥,白鹭与孤鹜齐飞』
First Look
我想没有哪位新娘会拒绝一场浪漫的First Look吧?注重仪式感的我对此更是情有独钟的。
早在试纱的时候,我就已经开始期待洋哥转身时的表情,结果没想到,当我轻拍洋哥肩膀的那一刻,我自己的眼泪却完全收不住了。

为了营造氛围,主持人诗寒贴心的带上了蓝牙音箱,在现场音乐的加持下,整个First Look环节,所有人都沉浸其中。

青城山下的浅滩虽说平坦,但也会偷偷湿了鞋,First Look仪式结束后,洋哥果断将我背了起来。
到仪式区的距离虽然只有几十米,但却让我一秒回到那个刚在一起的夏天,那时靠着他肩膀的感觉特别踏实,心里更是无比安稳。

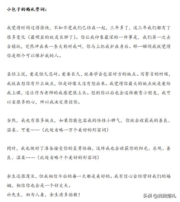
婚礼誓言
夏日的午后,青城山的小溪旁吹来清凉的风,我们面对面的站在一起,轻轻地对彼此诉说着最真挚的婚礼誓言。

在婚礼开始前,洋哥就告诉我他会偷偷背下整段誓词,当我听到他亲口对我说出这平日里很难听到的情话,虽然简短,但却字字沁入我的心扉。


上下滑动查看新人婚礼誓言
是啊,爱是恒久包容,更是恒久忍耐。虽然我们初为人妻人夫,虽然今后的路也会面临种种挑战,但是未来的路,只要有他在身边,我就充满了信心。

最惊喜的互送祝福环节
这次婚礼邀请的宾客都是我们各自的至亲好友,几乎都是认识了十年以上的好闺蜜,好兄弟,他们陪伴了我们整段青春,所以在婚礼上,也专程为他们设置了一个特殊环节。
首先是我们对他们的致谢,其次也让每一位好朋友,亲自献上了一段婚礼祝福。

“我以前脾气不好又毒舌,还经常怼你们,谢谢你们包容我。”
当我说到这里的时候,我的闺蜜们竟偷偷抹起了眼泪,而我的情绪自然就更加无处安放,哭的一发不可收拾。

十年好友的相聚,带着一丝丝凉意的夏日,青城山的小溪旁,最灿烂的笑靥,似乎都融化成了一个个小小音符,悄悄爬上了仪式区的背景墙上,齐齐地谱出一曲浪漫多情的交响乐。

直到仪式结束,婚礼现场上空依旧还有三两只白鹭在久久盘旋,不曾离开,仿佛也在诉说着不舍和祝福。
在这个无人打扰的私密空间,我们尽情享受着这场没有话筒但依然开心幸福的婚礼仪式,所有的惊喜都让我们意犹未尽。

❍ 备婚攻略
婚纱照
我们的婚纱照是在“普通的青年”(原:显像视觉)拍的,整个过程都很轻松,摄影师也很敬业,大太阳下带着我们拍了好几个场景,讲笑话笑到我肚子疼,出片效果也很自然,尤其是把我的憨憨老公拍帅了好多!(此处应有掌声!)

仪式服
我的主婚纱是在IF定的,迎宾纱和伴娘服都是在LoveBridal选的,每一款都是我的心头好,他们两家的婚纱管家都非常的专业,其余的都不用操心,包你选到称心如意的仪式服,宝宝们只需要带着闺蜜去试纱就好。(记得提前预约哦~)

戒指盒
我的戒指盒是在阿里巴巴上定制的,原木戒盒和婚礼场景、主题都很搭,LOGO图案也是我们专程定制的,上面是我们的名字首字母+我们的婚期。(此处向各位精致的猪猪女孩强烈安利阿里巴巴!比淘宝更便宜!)

伴手礼
伴手礼应该是我花最多时间去准备的一件婚品了,除了喜糖袋,喜烟,招财猫钥匙扣和香水之外,还有一个贴着我们婚礼定制logo的小风扇,都是我精心搭配好的。

泡泡机
泡泡机一定要强烈推荐给你们!轻轻松松就能打造出非常梦幻的效果,让人感觉一秒坠入童话里。有了泡泡机的加持,宾客的参与度也会更高,简直是户外婚礼的神器!

❍ 备婚建议
小包子の目的地婚礼TIPS
1.一定要给自己留充足的时间去备婚:婚礼上的很多婚品都要精挑细选,货比三家才行。

2.个人建议,所有婚品中首先挑选婚戒:戒指要戴一辈子,一定要多看看,找自己喜欢的,而定做戒指也需要一个月左右的工期,所以新人宝宝们一定要预留好时间,保证在婚礼前能拿到成品。

3.建议新人们一定要定统筹师:毕竟大家都是第一次结婚,没什么经验,对于备婚毫无头绪,统筹师会告诉你每一个阶段要做些什么,包括婚礼上烟、酒、糖、小红包的数量等等都会帮你算好,做你最贴心的管家。

婚 礼 团 队
婚礼布置:@找我婚礼
其实一开始,我对找我婚礼也是观望的状态,但在备婚群里呆得越久,就会越喜欢找我婚礼。因为里面办过婚礼的新娘说起婚礼都是赞不绝口,还没办婚礼但见过人员的准新娘也是非常认同她们的婚礼人。群里几百个新娘都用她们的选择向我证明了找我婚礼的可靠性。你们也可以看看,有几家婚庆是有备婚群的,因为群内说话自由,新娘有任何不满意都可以在群里说出来,很少有婚庆敢怎么做,但是找我一点都不怕,因为找我婚礼的质量和口碑都真的很好。
策划师:Rikki
对于整场婚礼布置,我是真的没操什么心。当我说了我的想法——有水、凉快之后,Rikki在周末自己开车跑到成都周边去找场地,然后拍照给我看。最开始,我选的是彭州小渔洞的瀑布,Rikki专门去踩场地,车开到山脚,去瀑布那边只能徒步,路非常崎岖。后来因为交通不方便,走路太久,路况又不好,所以我放弃了。(浪费了Rikki的踩点,非常抱歉,但Rikki毫无怨言)从选地点到婚礼前踩点都是Rikki完成的,我成了一条什么都没干的闲鱼。
主持人:诗寒
诗寒是我精挑细选的主持人,第一印象——帅!声音也很好听!和诗寒聊天很放松,即使自己一时想不起来,他也会引导你去回忆以往的心动瞬间、感人事情,然后把它们写成主持词。一个好的主持,会影响整个婚礼的氛围,所以主持要好好选哦!给大家推荐诗寒,因为这个价位能请到这种形象气质佳的主持很值得,像诗寒这种主持,在我们南充应该要两千以上吧。(手动微笑)
摄影师:sky
我必须要好好夸夸sky!全场的搞笑担当就是他。当天我觉得最辛苦的就是摄影师和摄像师,站着拍、蹲着拍……各种拍,早上拍完,饭后我们又去拍了一两个小时。然后,最感动的是,sky不眠不休地熬夜帮我修了照片!感动到想哭!
摄像师:明家
明家老师是我们备婚群的群网红,好多集美都选的他。明家老师超有耐心,而且整个过程不急不燥的,非常温和。最后剪出来的片子我也非常满意,小清新中又带有一丝复古的感觉,很有高级感。而且,从价格上来说,明家老师绝对是性价比之王。
化妆师:莫小彤
定化妆师之前,我看了很多彤彤的案例,她的新娘妆容自然干净,我很喜欢。试妆那天,彤彤搭配我每套衣服都做了两三个造型让我选,很有耐心。她还专门为了我的造型买了头饰、耳环。彤彤的性格超可爱,和我们特别聊得来。最后说一下她的全名——莫小彤,欢迎大家去找我app围观她的作品!
统筹师:阳阳
作为一个拖延症,每次都要靠阳阳来提醒我该干什么了,选婚纱时,好朋友都在外地,想要first look也没让老公陪,阳阳还陪我去试了纱。那天聊到比较晚了,阳阳还请我吃面、送我去公交站,我非常非常感动。婚礼上要带什么,阳阳也帮我列好了清单,人员分配也列好了清单,并时常提醒我准备好没有,如果没有她的话,不知当时得有多慌乱。所以,感谢我的统筹师阳阳,让我省了很多心。


感谢你为我做出的改变
感谢你为我变得无所不能
本文素材:小包子
采访&编辑:玖拾肆
本文源于公众号:找我婚礼