我们在上篇文章《私募股权投资基金份额质押法律问题研究之一:有限合伙企业财产份额可质性探讨》中已就LP份额可质性及LP份额属性进行了简要介绍。在立法尚未明确LP份额性质和质押程序的情况下,从司法判例来看,以LP份额出质且经过出质登记的,质权的设立和质权人的优先受偿权均得到了法院的支持。
然而,目前全国绝大多数市场监督管理部门仍无法办理LP份额的出质登记。浙江、天津、合肥等地出台了LP份额质押登记管理办法,北京、上海、广东等地则通过试点方式探索在地区股权交易中心对有限合伙企业份额进行质押登记。下文就LP份额质押登记实践情况进行简要梳理并汇总如下:
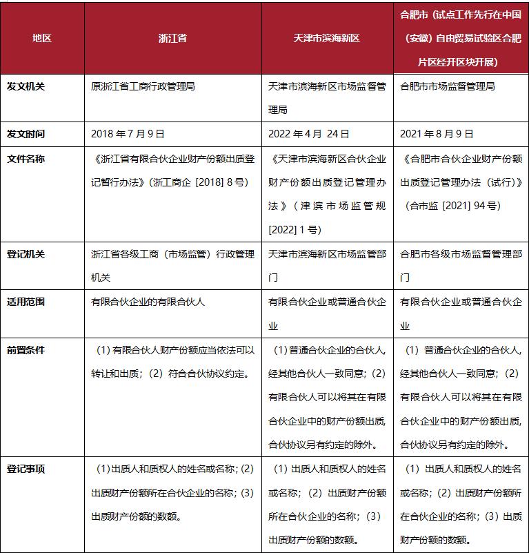
一、由市场监督管理部门办理LP份额质押登记

安永赢天下,陈令辉、夏良舟
浙江省、天津市滨海新区、合肥市市场监督管理部门出台了各自的合伙企业财产份额出质登记办法,规定市场监督管理部门为辖区内合伙企业财产份额质押登记机关。其中,浙江省仅能就有限合伙企业的有限合伙人财产份额进行质押登记,而在天津市滨海新区、合肥市,除有限合伙企业外,普通合伙企业财产份额亦能依据相应办法进行质押登记。

安永赢天下,陈令辉、夏良舟

安永赢天下,陈令辉、夏良舟
二、由地方股权交易中心办理LP份额质押登记

安永赢天下,陈令辉、夏良舟
北京市、上海市、江西省、湖南省、广东省、青岛市相关部门出台了文件,通过试点方式探索在地区股权交易中心对有限合伙企业份额进行质押登记。

安永赢天下,陈令辉、夏良舟

安永赢天下,陈令辉、夏良舟

安永赢天下,陈令辉、夏良舟
经比较各地区股权交易中心办理LP份额质押登记的规定,如下事项需要注意:
1. 登记托管问题
合伙企业财产份额在进行质押登记前,均需与办理质押登记的相应股权交易中心签订财产份额登记托管服务协议。以江西联合股权交易中心为例,其提供的托管服务包括财产份额的初始登记、变更登记、质押登记、合伙人名册管理服务、查询以及双方约定的其他服务。除上海仅需对出质的份额完成托管确权外,其余股权交易中心均需对合伙企业进行全部财产份额的整体登记托管。在登记托管完成后,不会对合伙企业正常运转造成影响。
2. 信息公示问题
相关份额在各地股权交易中心质押后,是否在股权交易中心官网公示,是否报送当地相应市场监督管理部门,也存在不同操作模式:
(1)北京股权交易中心、青岛蓝海股权交易中心采取了不公示、仅报送市场监督管理部门的做法。即质押信息不会通过其官网公示,但将报送至当地市场监督管理部门。报送后当地企业信用信息公示系统不会公示质押信息,但如质押人拟办理合伙企业财产份额的对外转让,市场监督管理部门的工作人员可在系统中看到该份额已被质押的标识,并拦截转让登记。
(2)上海股权托管交易中心采取了官网公示、不报送市场监督管理部门的做法,即通过其登记的质押信息将通过其官网进行公示,目前暂未与上海市场监督管理部门形成信息报送机制。
(3)广东股权交易中心与湖南省股权登记管理中心类似,采取了官网公示、同步报送市场监督管理部门的做法,其中在广东,经出质人与质权人同意,质押信息可以在官网进行公示;在广州、佛山注册的合伙企业的份额质押信息将报送至当地市场监督管理部门,其他城市目前暂未与当地市场监督管理部门形成信息报送机制;在湖南,登记后即通过其官网公示,同步报送至湖南市场监督管理部门,但市场监督管理部门不会对质押信息进行公示。
(4)江西联合股权交易中心的做法最为完整,登记后既通过其官网对质押信息进行公示,同时将信息报送至江西市场监督管理部门后,在国家企业信用信息公示系统(江西)网站进行标记公示。
三、由中国人民银行征信中心(“征信中心”)办理LP份额质押登记

安永赢天下,陈令辉、夏良舟
2020年12月22日,国务院发布了《关于实施动产和权利担保统一登记的决定》(国发 [2020] 18号),规定自2021年1月1日起,在全国范围内实施动产和权利担保统一登记。对纳入统一登记范围的动产和权利担保,由当事人通过中国人民银行征信中心动产融资统一登记公示系统自主办理登记。纳入动产和权利担保统一登记的范围除明确列出的六种动产和权利外,还规定了“其他可以登记的动产和权利担保”的兜底条款[1]。
在司法实践中存在LP份额在征信中心进行质押登记的先例,且得到了最高院的司法确认。在(2019)最高法民终2025号云南某投资公司、陕西某能源管理公司企业借贷纠纷二审案件中,云南某投资公司委托某保理公司与上海某集团公司签订《财产份额质押合同》,约定上海某集团公司提供其持有的威海某有限合伙1.5亿元出资额及其享有的财产份额为上海某能源公司欠云南某投资公司的债务提供质押担保,并在征信中心办理了动产权属统一登记,设立质押权至某保理公司名下。最高人民法院认为,云南某投资公司对威海某有限合伙1.5亿元出资额及其相应的财产份额享有质押权。另在(2019)最高法民终1825号某集团公司、某农村商业银行金融借款合同纠纷二审案件中,最高人民法院同样认可在征信中心进行LP份额质押登记,质押权已成立,质权人依法对LP份额享有优先受偿权。
经本文作者向征信中心电话咨询了解到,目前征信中心接受LP份额质押登记, LP份额权利人可在动产融资统一登记公示系统 (zhongdengwang.org.cn)中登记注册为常用户,在进行身份验证后,可在系统中填写相关质押信息完成LP份额质押登记。质押登记完成后将在该系统中进行公示并可查询。
小结

安永赢天下,陈令辉、夏良舟
LP份额质押登记在全国范围尚缺乏统一的规范,建议相关市场主体实施质押前,均事先了解当地登记操作方式、登记的具体负责部门和所需材料,从而保障登记工作的顺利进行。
与此同时,从切实保护权利人角度而言,为保证LP份额的有效设立,我们建议相关权利人在进行LP份额质押时,可采取以下措施:
首先,确认拟质押合伙企业注册地是否已出台LP份额质押的管理办法。若当地有规定或虽无管理办法,但当地市场监督管理部门实际接受质押登记,则及时按照当地的规定完成LP份额质押登记;
其次,若拟质押合伙企业注册地没有明文规定,建议在质押协议中明确约定转让、分红等事项应由质权人同意等控制条款,并由全体合伙人形成内部决议;
最后,可考虑将质押协议进行公证或在中国人民银行征信中心进行登记。若LP质押份额属于私募股权投资基金份额,可考虑要求基金管理人向中国证券投资基金业协会信息披露系统报送LP份额质押信息,在该系统选择通过“临时公告”报送,以增强公示效力。