班组是最小的生产单元
班组安全是企业安全管理的重中之重
这份班组安全知识手册
内容比较详细
可推广借鉴!
第一部分
班组安全知识讲解指导手册
一
安全员岗位战略目标
以日为单位,通过班前班后讲安全和现场自检,推进班组零违章零隐患。
二
岗位工作标准
1.班组安全建设:现场有完善的安全管理制度和安全操作规程。班组长兼职安全员,经过安全培训合格,掌握应知应会,每天佩戴袖标上岗。
2.班前会宣讲安全注意事项,推进班前安全5分钟活动,并做好班前会记录。
3.班组安全员按照班组安全检查BOM检查,做好问题记录并反馈,10人以上班组每周检查反馈问题不少于1条,月度指标5条(物料清单(Bill of Material, BOM),是指产品所需零部件明细表及其结构。
具体而言,物料清单是构成父项装配件的所有子装配件、零件和原材料的清单,也是制造一个装配件所需要每种零部件的数量的清单。BOM也叫产品结构或配方指物料(通常是完成品或半成品,部品)的组成情况——该物料有哪些下级物料组成,每一下级物料的用量是多少,其对应的属性等。)。
4.设备操作工持有效的设备上岗证操作设备,无证人员禁止操作。工作服、劳保用品(手套等)穿戴整齐,进入生产车间禁止携带烟火。
5.设备进入自动运行状态,防护栏全部关闭。设备的联锁保护正常运行,打在自动状态。联锁开关每天班前、班中进行检查,保证有效性;严禁将身体任何部位伸入设备内部。设备的转动部位必须设置防护罩。设备安全警示标志完好齐全。
6.特种设备操作人员持特种作业操作证并在有效期内。经过检验合格并有合格证。安全防护装置齐全有效,危险部位采取有效隔离措施,完好在用。安全操作规程悬挂醒目。安全设施(安全阀、压力表、避雷、防爆、防静电设施等)完好,且按规定时间要求检测;
7.危化品操作人员熟悉化学危险特性及应急措施,现场使用处在醒目位置张贴所使用的危化品的中文安全技术说明书(MSDS)。存放、使用、回收专人管理,限量领用(当天用量),余量退存;存放区域内用电、照明等设施符合防爆要求;工作时间穿防静电鞋、服;现场通风良好,严禁长时间敞口使用;禁止使用铁制工具开启桶装易燃易爆危化品。
8.灭火器在有效期内,外观无损坏,压力指针在绿区,现场数量与台帐相符。消防栓外观无损坏,枪头与接口型号符合,水带双卷符合要求,消防箱完好。现场操作工会使用消防器材、会报警、会逃生、会扑救初起火灾。
9.重点要害部位有安全警示牌、无丢失、损坏现象;责任人签定责任书,责任人按时检查重点部位各安全因素,熟练掌握应急处置程序。报警、排风装置24小时保持正常运行;
10.车间班组级安全培训期间安排专人跟踪效果,课时符合要求,责任人掌握安全基本知识新职工经三级安全培训合格后方可上岗实习.签定安全责任书。
11.对现场出现的应急事件按要求及时处理并上报,避免不良影响。
12.班后关闭水、电、气、汽及门窗,不断电设备专人负责管理,签订安全责任书。
三
班前会讲解内容
(一)通用标准:
安全员每天班前会用5分钟时间查安全讲安全,推进班组零违章零隐患检查和讲评项目:
1. 员工精神状态良好 — 不带病疲劳作业
2. 携带烟火现象检查 — 不带烟火上岗
3. 劳保用品佩带齐全 — 不合格不上岗
4. 懂安全规程/工艺要求 — 不违章作业
5. 设备设施工具安全 — 防护到位警示到位
6. 发现违章/隐患举报 — 人人遵章守纪

危险化学品安全讲评
危险化学品的定
危险化学品,是指具有毒害、腐蚀、爆炸、燃烧、助燃等性质,对人体、设施、环境具有危害的剧毒化学品和其他化学品。
公司使用的危险化学品主要有丁醇、甲醇、丁酯、乙醇、甲醛、*水氨**、硫酸、盐酸、液碱等品种。
按照交通部《道路危险货物运输管理规定》和《汽车危险货物运输规则》(JT617-2006)要求,对于危险化学品的运输需委托已办理危险化学品运输许可证承载车辆办理。
危险物品的装卸
1. 危险物品搬运时轻拿轻放,严禁野蛮装卸。
2.采用泵装卸危险物品时,电器仪表照明等设备必须采用防爆设施,管道要有良好的静电连接和接地,管道内流体的流速不准超过3米/秒,伸入贮罐的进料管道应加伸长管,从底部进料,以防静电放电发生事故。
3.装卸不同物品的管道应有明显的标识,以免混装。
4.危险物品的装卸必须采用符合安全要求的装卸工具。
危险品的贮存和保管
1.危险品的入库、出库执行《仓库、罐区标准管理规程》。
2 贮存危险品的仓库,应根据专库分贮的原则,做到定品种、定数量、定库房、定人员保管和分间、分类、分堆贮存,各种物品之间应留有足够的消防通道,并且明确物品标识。严禁同库贮存两种性质相抵触的危险物品。
3 危险品库应有良好的通风和必要的避雷设施,易燃易爆物品贮罐应设有防晒降温设施,并且设备和管道有良好的静电连接和接地,以及防止泄漏的防护围堤等安全设施。
4.危化品露天堆放,应符合防火、防爆的安全要求。爆炸物品、一级易燃物品、遇湿燃烧物品、剧毒物品不得露天推放。
5.危化品仓库必须配备专人管理,管理人员应熟悉各存储物品的危害性和泄漏紧急处理办法,必须配备可靠的个人安全防护用品。
危险物品的使用
1.危险物品使用单位,一次领用量一般不超过三天生产所需用量,超过此用量,须经安全监察部批准。生产多余物料应及时退库处理。
2.使用危险物品的单位,建筑、设备、照明、仪表等均应符合防火、防爆、防毒要求。并配备必要的消防、通风、降温、防潮、防雷击、防静电等安全设施,以及防止环境污染的设施。
3.易燃易爆品的加热严禁采用明火,如必须采用电感加热,必须采用严密隔绝和防止发生触电的安全措施。
4.产生和使用剧毒物品的场所,必须配备专用的防护用品和解毒物品。
5. 严禁用易燃易爆液体擦洗设备、工具和衣服,并禁止在剧毒物品场所饮食。
6.易燃易爆、有毒有害危险化学品的生产、储存、使用过程中必须编制相应的应急救援预案,执行《危险化学品事故应急救援预案》管理。

*制毒易**化学品安全讲评
*制毒易**化学品是指国家规定管制的可用于制造*品毒**的前体、原料和化学助剂等物质。公司*制毒易**化学品主要有苯乙酸、硫酸、盐酸等。
在生产过程中,因工作需要使用*制毒易**化学品时,应经企业安全生产管理负责人批准,向公安部门申办*制毒易**化学品准购证后,方可采购。
*制毒易**化学品的装卸与运输
1.必须委托符合国家有关危险货物运输管理规定的运输单位承担运输任务,对不符合规定的,不得委托运输。
2.运输路途中,必须有资质人员负责路途押运,禁止无关人员搭乘装运*制毒易**化学品的车(船)。
3.*制毒易**化学品的装卸人员,应按装运物料的性质,佩戴相应的防护用品,装卸时必须轻装轻卸,堆放稳妥,严禁摔拖、重压和摩擦,防止包装破损。
*制毒易**化学品的贮存保管
1.管理*制毒易**化学品人员应责任心强,经培训考核,熟知危险物品的性质和安全防护知识。
2.*制毒易**化学品必须贮存在专用仓库、专用场地或专用贮存室内,并设有专人管理。
3.*制毒易**化学品仓库应当符合有关安全、防火规定。
4.入库前,必须进行检查登记,入库后应当定期检查。
5.生产车间领料人员凭领料单通知仓库保管员领料,仓库保管人员认真核对品名、数量后发货。必须有二名以上操作人员同时搬运生产中所需的*制毒易**化学品。
6.*制毒易**化学品发出后,仓库保管人员应立即根据领料单据登入*制毒易**化学品台帐进行核销。
*制毒易**化学品的报废
*制毒易**化学品的废弃处理,必须制订周密的安全保障措施,并经有关部门批准后方可处理。
*制毒易**化学品的使用
1.使用剧毒物品的操作人员,必须穿戴好劳动防护用品,工作结束后必须更换工作服,清洗后方可离开作业场所。
2.盛装*制毒易**化学品的容器,使用前后,必须进行检查,消险隐患,防止火灾、爆炸、中毒等事故发生。
3.使用过程中产生的*制毒易**化学品,如废水、废气、废渣等必须经处理,符合有关规定后方可排放,凡能互相互起化学反应成新的危害的废物不能混在一起排放。
4.使用*制毒易**化学品的单位在使用中必须有二人以上同时操作,投料计量必须经班长或指定主操作人员复核,并做好记录。
5. 凡拆除的容器、设备和管道内带有*制毒易**化学品的,必须清洗干净,验收合格后方可报废。
6.不再使用时,必须将剩余*制毒易**化学品退库,并办理相关手续。
7.剩余*制毒易**化学品必须严格交接班,接班人员必须认真复核。

危险作业安全讲评
危险作业现场控制
下列区域确定为禁火区,严禁动用明火:
1.易燃易爆物质流经的管道、盛放的容器、存放的场所等禁火区禁止动用明火。
2.存储过易燃易爆物质的容器、管路在未完全置换前,严禁动用明火。
3.现场有易燃易爆品,作业区为易燃易爆品场所,包括暂时不使用或长期限制未用的易燃易爆场所,禁止动用明火。
4.现场存在易燃易爆品使用(如刷油漆、喷漆)的,或现场使用完易燃易爆品,但仍处于不安全状态的,禁止动用明火。
5.存放有易燃品、易爆品的仓库禁止动用明火。
6.用于可燃、易燃物质(粉末、液体、气体)通风、排放的设备设施,如喷粉喷漆的设备及排风装置、油烟排风装置等禁止动用明火。并要求定期进行清洗,防止使用过程中发生火险。
7.被易燃易爆物质沾染、侵蚀、蔓延的设备、管路、区域场所禁止动用明火。
8.盛放过不明物质(固、液、气)的容器、管路或区域场所,在未完全弄清前禁止动用明火。
9.一般作业环境,作业区周围10米内无可燃物,高空明火作业时,其正下方15-30米范围设置屏障,清理一切可燃物品,防止火星飞溅,出现大风等恶劣天气不得进行明火作业。
10.氧气瓶、乙炔瓶必须分开放置,间距5米以上,乙炔气瓶必须安装有回火装置,乙炔瓶应固定在支架车上,压力表、管路及接头完好,焊接、切割用具完好。
11.使用电焊临时接线时,必须由专职电工给予接线,非电工人员不得私自接线,必须按用电规范执行。
12.明火作业现场必须有通风措施,并安排专人监护,现场配备相应的灭火器材、设施、消防水桶等,并设置安全警示标志。
高空作业安全讲评
高空作业
指人在以一定位置为基础的高处进行的作业,国家标准GB-3608-2008《高处作业分级》规定:凡在坠落高度基准面2M以上(含2M)有可能坠落的高处进行的作业,均称为高处作业,也称高空作业,化学品从业单位执行AQ3025-2008《化学品生产单位高处作业安全规范》。
现场安全检查标准:
1.作业人员健康情况检查,无心脏病、高血压、癫痫病、精神病、严重贫血等不适合高空作业的禁忌病症。
2.现场设施必须完好:脚手架必须使用符合国家要求器材,设置稳固,不得使用移动支架,凡有开焊、变形、损坏的都要经过修整;与高压线保持5米以上距离,工作面设置防护围栏;4米以上的建筑施工时,必须设置随墙体上升的安全网,每隔四层,再增加一道固定安全网;非特殊情况(紧急抢险、维修等)禁止夜间高空作业,必须进行时,要保证照明条件,加强监护,并加红色警示灯。
3.作业现场下方必须设立警示标志,在有坠落危险的场所,设置“禁止通行”、“禁止翻越”等警示标志,并用围栏隔离,必要时设专人现场指挥控制。
4.现场作业人员劳保用品佩戴齐全,2米以上高空作业必须系好安全带于牢固地方,带安全帽,系好帽带,穿软底鞋。
5.环境条件恶劣,大风、大雨、光线昏暗、距离高压线过近等必须停止高空作业。
6. 脚手架的载荷标准及脚手板的承受能力必须严格遵守规定要求,不得超重;且应具有足够的坚固性和稳定性。
7. 作业地点的开口处或端部边沿处必须设定安全防护栏、围墙或盖板等。
8. 操作人员工作过程中严禁抛掷工具等物品,不准在防护栏杆、垂直升降平台等孔洞边缘坐靠休息。
9.架设作业中使用的起重设备、机具按规定设安全装置,并保证安全有效。
10. 在露天施工期间遇有雷击或阴云密布将有大雨时,脚手架上的操作人员应立即离开。

消防安全讲评
灭火基本知识
面对初起火灾,必须掌握正确的灭火方法,科学合理使用灭火器材和灭火剂。如:冷却灭火法、隔离灭火法、窒息灭火法、抑制灭火法。
1.灭火方法及灭火原理
由消防燃烧理论得知,燃烧条件是可燃物、助燃物、着火源三要素互相作用形成的,灭火方法就是研究如何消除或破坏已经形成的燃烧条件,使火熄灭。灭火方法可归纳为:
2.冷却灭火法:
将灭火剂直接喷射到燃烧的物体上,以降低燃烧的温度于燃点之下,使燃烧停止;或者将灭火剂喷洒在火源附近的物质上,使其不因火焰热辐射作用而形成新的火点。冷却灭火法是灭火的一种主要方法,常用水和二氧化碳作灭火剂冷却降温灭火。灭火剂在灭火过过程中不参与燃烧过程中的化学反应。这种方法属于物理灭火方法。
3.隔离灭火法:
将周围未燃烧的可燃物质移开或与正在燃烧的物质隔离,中断可燃物质的供给,使燃烧因缺少可燃物而停止。方法:
a、将火源附近的可燃、易燃、易爆和助燃物品搬走;
b、关闭可燃气体、液体管道的阀门,减少和阻止可燃物质进入燃烧区;
c、设法阻拦流散的易燃、可燃液体;
d、拆除与火源毗连的易燃建筑物,形成防止火势蔓延的空间地带。
4.窒息灭火法:
阻止空气流入燃烧区或用不燃烧气体等冲淡空气,使燃烧物得不到足够的氧气而熄灭。具体方法是:
a、用沙土、水泥、湿麻袋、湿棉被等不燃或难燃物质覆盖燃烧物;
b、喷洒雾状水、干粉、泡沫等灭火剂覆盖燃烧物;
c、用水蒸气或氮气、二氧化碳等惰性气体灌注发生火灾的容器、设备;
d、密闭起火建筑、设备和孔洞;
e、将不燃气体或不燃液体(如二氧化碳、氮气、四氯化碳等)喷洒到燃烧物区域内或燃烧物上。
5.抑制灭火法:
将化学灭火剂喷入燃烧区参与燃烧反应,终止链反应而使燃烧停止。采用这种方法可使用的灭火剂有干粉、泡沫和卤代烷灭火剂等。
我们日常用灭火剂:
①水
水能吸收大量的热量;能降低燃性液体浓度;高压水能冲散燃烧物。直流水用于扑救一般固体物质火灾;雾状水可以扑救粉尘、带电设备火灾。注意:与水接触有燃烧爆炸危险的物质如铁水,不能用水;油类物质原则上不能用水。
②干粉灭火剂
其基料(碳酸氢钠等)吸附游离基。用于各种燃性液体及天然气、液化石油气引起的火灾,或一般带电设备火灾。注意:干粉对燃烧物的冷却作用差,扑救大面积火灾时,如灭火不完全,容易引起复燃。
③二氧化碳灭火剂
增加空气中惰性介质的含量,相对地减少空气中的含氧量;对燃烧物有一定的冷却作用。适于扑救各种易燃液体和那些水、泡沫、干粉易玷污损坏的固体物质火灾,以及600V以下的各种带电设备火灾。注意:使用时防止二氧化碳窒息事故;不能扑救钾、钠、镁等金属及其氢化物的火灾。
以干粉灭火器为例的灭火原理和使用方法
干粉灭火器内充装的是干粉灭火剂。干粉灭火剂是用于灭火的干燥且易于流动的微细粉末, 由具有灭火效能的无机盐和少量的添加剂经干燥、粉碎、混合而成微细固体粉末组成。它是一种在消防中得到广泛应用的灭火剂,且主要用于灭火器中。除扑救金属火灾的专用干粉化学灭火剂外,干粉灭火剂一般分为 BC 干粉灭火剂 和 ABC 干粉两大类。干粉灭火剂主要通过在加压气体作用下喷出的粉雾 与火焰接触、混合时发生的物理、化学作用灭火。另外 , 还有部分稀释氧和冷却的作用。
干粉灭火器最常用的开启方法为压把法。将灭火器提到距火源适当位置后, 先上下颠倒几次 , 使筒内的干粉松 , 然后让喷嘴对准燃烧最猛烈处 , 拔去保险销 , 压下压把 , 灭火剂便会喷出灭火。
现场消防安全控制标准
1.职工在工作时严禁带火种进入生产现场,严禁在厂区内吸烟。
2.生产车间内物品存放应远离暖气管道或其他工业供暖设施,以免发生火灾,一般应保持0.5m以上。
3.消防器材、设备、工具是灭火专用设施,其维修、保养管理必须引起重视,除灭火外严禁挪为他用。消防器材、设备未经许可,严禁挪位、损坏,必须保持显而易见、道路畅通,周围2米内严禁堆放杂物及覆盖。如有特殊情况,必须经安全监察部、保卫部允许后方可使用。
4.各部位消防器材由所在部门负责保养,安全监察部、保卫部根据要求定期检查、维修、更换、增补,确保完好。
5.动用明火必须办理许可证经现场安全确认后方可施工;企业内严禁私自使用电热器具,特殊情况必须到安全部门办理使用许可证。
6责任区域内的消防器材应加强维护、保养,消防通道不得堵塞;及时反馈区域内出现的安全隐患,并向上级报告协助整改。
7.机动车辆配置灭火器,要妥善保管,不能拆除转让,如有损坏,及时更换。如发现乱动、乱用消防器材者,如造成严重后果的追究其刑事责任,并按其价格的5-10倍进行价格兑现。
8.发生电气火灾的原因一般有三个:a短路;b过载;c接触电阻过大。
9.灭火的基本方法有四种:a隔离法;b抑制法;c冷却法;d窒息法。不同火灾必须采取不同的灭火方法才能达到最好的效果。

火场逃生技巧
1.如果身上的衣物,由于静电的作用或吸烟不慎,引起火灾时,应迅速将衣服脱下或撕下,或就地滚翻将火压灭,但注意不要滚动太快。一定不要身穿着火衣服跑动。如果有水可迅速用水浇灭,但人体被火烧伤时,一定不能用水浇,以防感染。
2.毛巾、手帕捂鼻护嘴。因火场烟气具有温度高、毒性大、氧气少、一氧化碳多的特点,人吸入后容易引起呼吸系统烫伤或神经中枢中毒,因此在疏散过程中,应采用湿毛巾或手帕捂住嘴和鼻(但毛巾与手帕不要超过六层厚)。注意:不要顺风疏散,应迅速逃到上风处躲避烟火的侵害。由于着火时,烟气太多聚集在上部空间,向上蔓延快、横向蔓延慢的特点,因此在逃生时,不要直立行走,应弯腰或匍匐前进,但石油液化气或城市煤气火灾时,不应采用匍匐前进方式。
3.遮盖护身。将浸湿的棉大衣、棉被、门帘子、毛毯、麻袋等遮盖在身上,确定逃生路线后,以最快的速度直接冲出火场,到达安全地点,但注意,捂鼻护口,防止一氧化碳中毒。
4.寻找避难处所。如果走廊或对门、隔壁的火势比较大,无法疏散,可退入一个房间内(如卫生间),可将门缝用毛巾、毛毯、棉被、褥子或其它织物封死,防止受热,可不断往上浇水进行冷却。防止外部火焰及烟气侵入,从而达到抑制火势蔓延速度 、延长时间的目的。无路可逃的情况下应积极寻找避难处所,如到室外阳台、楼房平顶等待救援。
5.多层楼着火逃生。如果多层楼着火,因楼梯的烟气火势特别猛烈时,可利用房屋的阳台、水溜子、雨蓬逃生,也可采用绳索、消防水带,也可用床单撕成条连接代替,但一端紧拴在牢固采暖系统的管道或散热气片的钩子上(暖气片的钩子)及门窗或其它重物上,在顺着绳索滑下。
6.被迫跳楼逃生。如无条件采取上述自救办法,而时间又十分紧迫,烟火威胁严重,被迫跳楼时,低层楼可采用此方法逃生,但首先向地面上抛下一些后棉被、沙发垫子,以增加缓冲,然后手扶窗台往下滑,以缩小跳楼高度,并保证双脚首先落地。
7.火场求救方法。当发生火灾时,可在窗口、阳台、阴台、房顶、屋顶或避难层处,向外大声呼叫,敲打金属物件、投掷细软物品、夜间可打手电筒、打火机等物品的声响、光亮,发出求救信号。引起救援人员的注意,为逃生争得时间。
8.利用疏散通道逃生。商场等公共建筑都按规定设有室内楼梯、室外楼梯,有的还设有自动扶梯、消防电梯等,发生火灾后,尤其是在初起火灾阶段,这都是逃生的良好通道。在下楼梯时应抓住扶手,以免被人群撞倒。不要乘坐普通电梯逃生,因为发生火灾时,停电也时有发生,无法保证电梯的正常运行。
职业危害及防护知识讲评
1.个人防护用品,是保护职工安全健康的一项辅助措施,而不是人人有份的福利待遇,要按规定发放、领取。各单位要在工艺、设备上努力进行革新和改造,尽快的改善劳动条件,保证从根本上解决安全问题。
2.防护用品一定要正确使用。比如:女工帽是保护女工发辫不被机器绞碾的;防护手套是防护手烧伤、烫伤、刺手和磨手的;防护服是防止烧灼、刺割、磨损、绞碾等危险的。按操作规程要求,工人必须带好防护用品,方可进入生产岗位,不得借任何理由拒绝佩带防护用品。
3.目前企业的劳动防护用品主要有:手套、防护镜、工作服、绝缘鞋、防砸鞋、防尘面具、防毒面具等。
4.各部门领取发放劳保用品,需规范管理,建立健全发放台帐,严格按标准发放。
5.特殊岗位需增发劳保用品的需提前提出申请,由技术部门认可,需求部门书面申请,经安全管理部门审核批准后执行。
6.严禁将劳保用品挪为他用。
7.职工离开企业,必须将工作服交回。
8.职工对劳保用品的发放有意见的可以反馈安全管理部门,主管部门现场落实后予以答复或解决。
(二)典型事例讲评
结合相关法律法规对全班员工进行案例警示,由各分公司、部门、直属车间根据安监部要求,每周组织资料并宣贯到相关班组。
(三)专业安全知识讲评:
各班组根据班组中使用的危险设备和设施等安全管理要求,有针对性的讲评。

用电安全知识
适用于接触电气设施的班组
1.触电事故的种类
A.电击:
a.直接接触电击:触及正常状态下带电的带电体。
b.间接接触电击:触及正常状态下不带电、而在故障下意外带电的带电体。
单线电击:人占在地面上,与一线接触。(可以是直接或间接)
两线电击:人与地面隔离,两手各触一线。(可以是直接或间接;可以是两相,也可以是单相)
c.跨步电压电击:
B.电伤:
电弧烧伤、电流灼伤、皮肤金属化、电气机械性伤害等。
2.触电防护
基本防护原则——应使危险的带电体不会被有意或无意地触及。
基本防护措施——绝缘、屏护和间距
间接接触电击防护:保护接地,保护接零、加强绝缘、电气隔离、不导电环境、等电位联结、安全电压、漏电保护器。
3.安全电压的等级
42V、36V、24V、12V和6V。
可以作为安全电源的主要有:a.安全隔离变压器;b.蓄电池及独立供电的柴油发电机;c.即使在故障时仍能够确保输出端子上的电压不超过特低电压值的电子装置电源等。
4.漏电保护装置的选用
用于直接接触电击防护时:应选用额定动作电流为30mA及其以下的高灵敏度、快速型。
5.需要安装漏电保护装置的场所
触电、防火要求较高的场所和新、改、扩建工程使用各类低压用电设备、插座,均应安装漏电保护器。
6.必须安装漏电保护装置的场所
1.建筑施工场所、临时线路的用电设备 ;
2.手持式电动工具(除Ⅲ类外〕、移动式生活日用电器(除Ⅲ类外)、其他移动式机电设备,以及触电危险性大的用电设备,心须安装漏电保护器 ;
3.潮湿、高温、金属占有系数大的场所及其他导电良好的场所,如机械加工、冶金、化工、船舶制造、纺织、电子、食品加工、酿造等行业的生产作业场所,以及锅炉房、水泵房、食堂、浴室、医院等辅助场所 。
7.防爆电气设备的标志
防爆型电气设备外壳的明显处,须设制清晰的永久性凸纹标志,设备铭牌的右上方应有明显的“Ex”标志。
8.电气灭火
发现起火后,首先要设法切断电源!切断电源应注意以下几点:
1.火灾发生后,由于受潮和烟熏,开关设备绝缘能力降低,因此,拉闸时最好用绝缘工具操作。
2.高压应先操作断路器而不应该先操作隔离开关切断电源,低压应先操作电磁启动器而不应该先操作刀开关切断电源,以免引起弧光短路。
3.切断电源的地点要选择适当,防止切断电源后影响灭火工作。
4. 剪断电线时,不同相的电线应在不同的部位剪断,以免造成短路。剪断空中的电线时,剪断位置应选择在电源方向的支持物附近,以防止电线剪后断落下来,造成接地短路和触电事故。
9.带电灭火安全要求
1.应按现场特点选择适当的灭火器。二氧化碳灭火器、干粉灭火器的灭火剂都是不导电的,可用于带电灭火。
泡沫灭火器的灭火剂(水溶液)不宜用于带电灭火。(因其有一定的导电性,而且对电气设备的绝缘有影响)
2.用水枪灭火时宜采用喷雾水枪,这种水枪流过水柱的泄漏电流小,带电灭火比较安全。用普通直流水枪灭火时,为防止通过水柱的泄漏电流通过人体,可以将水枪喷嘴接地(即将水枪接入埋入接地体,或接向地面网络接地板,或接向粗铜线网络鞋套);也可以让灭火人员穿戴绝缘手套、绝缘靴或穿戴均压服操作。
3.人体与带电体之间保持必要的安全距离。用水灭火时,水枪喷嘴至带电体的距离:电压为10kV及其以下者不应小于3m。
10.安全用电有哪些措施
1.不要购买“三无”的假冒伪劣电器产品。
2.使用电器时应有完整可靠的电源线插头,对金属外壳的电器都要采用接地保护。
3.不能在地线上和零线上装设开关和保险丝。禁止将接地线接到自来水、煤气管道上。
4.不要用湿手接触带电设备,不要用湿布擦抹带电设备。
5.不要私拉乱接电线,不要随便移动带电设备。
6.检查和修理家用电器时,必须先断开电源。
7.电器的电源线破损时,要立即更换或用绝缘布包扎好。
8.电器或电线发生火灾时,应先断开电源再灭火。
11.临时用电
1.车间内部需要使用临时线,需由使用人到机动部办理使用手续,由电工给予规范走线
2.车间外部需要使用临时线,必须到机动部、安全监察部统一办理申请作业许可证方可施工。
3.外协单位到我公司施工,需要接临时线的,必须到机动部、安全监察部门办理许可证,并由所在区域设备电工给予规范走线,严禁私自接线作业。
4.所有临时线必须由专业电工规范走线,并定时对临时电源进行安全检测。
5.临时线路需要用绝缘良好的护套线,线上不得有接头,长度不得超过10米。
6.临时线接入功率超过2KW时,严禁在灯开关箱或插座箱内使用。
7.临时线接入功率超过3KW时,必须到机动部审批,并根据线路负荷进行调配相关线路。
8.临时线悬空架设或沿墙敷设,架空高度不得低于2.5米。
9.临时线使用期限不得超过一周,使用完毕后必须立即清理。若长期使用的,必须由专业电工按照电气规范要求安装正规线路。
10.易燃易爆品场所严禁使用临时电源线。

特种及危险设备安全知识
1.适用于有特种设备和危险设备的班组
特种设备是指涉及生命安全、危险性较大的锅炉、压力容器(含气瓶,下同)、压力管道、电梯、起重机械、客运索道、大型游乐设施
特种设备使用单位应当使用符合安全技术规范要求的特种设备
特种设备在投入使用前或者投入使用后30日内,特种设备使用单位应当向直辖市或者设区的市的特种设备安全监督管理部门登记。登记标志应当置于或者附着于该特种设备的显著位置。
特种设备使用单位应当对在用特种设备进行经常性日常维护保养,并定期自行检查。
特种设备使用单位对在用特种设备应当至少每月进行一次自行检查,并作出记录
特种设备使用单位应当对在用特种设备的安全附件、安全保护装置、测量调控装置及有关附属仪器仪表进行定期校验、检修,并作出记录。
特种设备使用单位应当按照安全技术规范的定期检验要求,在安全检验合格有效期届满前1个月向特种设备检验检测机构提出定期检验要求。
特种设备使用单位应当制定特种设备的事故应急措施和救援预案。
锅炉、压力容器、电梯、起重机械、客运索道、大型游乐设施的作业人员及其相关管理人员(以下统称特种设备作业人员),应当按照国家有关规定经特种设备安全监督管理部门考核合格,取得国家统一格式的特种作业人员证书,方可从事相应的作业或者管理工作。

2.手持电动工具
适用于有手持电动工具班组
A.工具在使用前,操作者应认真阅读产品说明书或安全操作规程,详细了解工具的性能和掌握正确的使用方法。
B.在一般作业场所,应尽可能使用Ⅱ类工具,使用Ⅰ类工具时还应采取漏电保护器、隔离变压器等保护措施。
C.在潮湿作业场所或金属构架上等导电性能良好的作业场所,应使用Ⅱ类或Ⅲ类工具。
D.在锅炉、金属容器、管道内等作业场所,应使用Ⅲ类工具,或装设漏电保护器的Ⅱ类工具。Ⅲ类工具的安全隔离变压器,Ⅱ类工具的漏电保护器及Ⅱ、Ⅲ工具的控制箱和电源联接器等必须放在作业场所的外面,在狭窄作业场所应有人在外监护。
E.在湿热、雨雪等作业环境,应使用具有相应防护等级的工具。
F.Ⅰ类工具电源线中的绿/黄双色线在任何情况下只能用作保护线。
G.工具的电源线不得任意接长或拆换。当电源离工具操作点距离较远而电源线长度不够时,应采用耦合器进行联接。
H.工具电源线上的插头不得任意拆除或调换。
I.插头、插座中的接地极在任何情况下只能单独联接保护线。严禁在插头、插座内用导线直接将接地极与中性线联接起来。
J.工具的危险运动零、部件的防护装置(如防护罩、盖)等不得任意拆卸。
K.工具在发出或收回时,保管人员必须进行一次日常检查;在使用前使用者必须进行日常检查。
L.工具的日常检查至少应包括以下项目:
a.外壳、手柄有否裂缝和破损;
b.保护线联接是否正确,牢固可靠;
c.电源线是否完好无损;
d.电源插头是否完整无损;
e.电源开关动作是否正常、灵活、有无缺损、破裂;
f.机械防护装置是否完好;
g.工具转动部分是否转动灵活、轻快、无阻滞现象;
h.电气保护装置是否良好。
M.工具必须由专职人员按以下规定进行定期检查。
a.每年至少检查一次。
b.在湿热和常有温度变化的地区或使用条件恶劣的地方还应相应缩短检查周期。
c.在梅雨季节前应及时进行检查。
N.长期搁置不用的工具,在使用前必须测量绝缘电阻。如果绝缘电阻小于表1规定的数值,必须进行干燥处理或维修,经检查合格后,方可使用。
O.工具如有绝缘损坏,电源线护套破裂、保护线脱落、插头插座裂开或有损于安全的机械损伤等故障时,应立即进行修理,在未修复前,不得继续使用。
P.工具的维修必须由专门指定的维修部门进行,同时应配备必要的检验设备或仪器。
3.起重设备
适用于有起重设备的班组
A、司机接班时,应检查制动器、吊钩、钢丝绳和安全装置,发现异常应在操作前排除。
B、开车前和操作中接近人时,应鸣铃或报警。
C、操作应按指挥信号进行,对紧急停车信号,不论任何人发出,都应立即执行。
D、当起重机上和其周围确认无人时,才可合闸。若挂有标志牌,必须由相关人员处理后才可合闸。
E、合闸前应使所有控制器手柄扳回零位。
F、司机进行维护保养时,应切断主电源,并挂上标志牌并上锁。如果有未消除的故障,应通知接班司机。
G、起重机的安全防护装置应齐全完善,并有产品合格证。
H、有下述情况之一的,不应进行操作:
①超载或载重物体重量不清。
②结构或零部件有影响安全工作的缺陷和损伤。
③*绑捆**、吊挂不牢或不平衡而可能产生滑动,重物棱角处与钢丝绳之间未加衬垫等。
④被吊挂物体上友人或浮置物。
⑤工作场地阴暗、无法看清场地、被吊物体和指挥信号等。
I、司机操作时应遵守下述要求:
①不得利用极限位置限位器停车。
②不得在有载荷的情况下调整起升、变幅机构的制动器。
③吊运时,不得从人的上空通过,吊壁下不得有人。
④起重机工作时不得进行检修和维护。
有主副两套其中机构的起重机,主副钩不应同时开动。
4.冲压设备
适用于有冲压设备、剪切设备等班组
A.冲压安全工作的基本任务是在不断日高生产效率的同时,保证劳动者自身安全。
B.暴露在外的传动部件必须加防护罩。
C.高于两米的维修部件应设防护栏,机身顶部应有行走平台。
D、尽量避免操作者的手臂或身体的其他部位进入模具危险区。
E.对于手必须伸入模内操作的,应尽可能缩小相对闭合的区域。
F.设计时应明确模具的危险部位,并采取防护措施。
G.防止冲压件毛刺伤人。
H.20kg以上的零件及模具应有起重设施,并应注意安全
I.压力机必须保持良好的工作状态,维修人员必须保证设备的安全设施齐全,运转和操作正常,专人进行检查。
J.冲压操作必须经专业培训合格后方可操作,明确安全操作规程和安全技术规程。
K.认真进行事故分析,预防事故的重复发生。
L.冲压设备操作应尽可能采用双手启动装置,并应安装光电保护装置防止违章操作。
5.锅炉压力容器
适用于有锅炉和压力容器班组
A.锅炉、压力容器承受一定的压力,具有爆炸危险性,所以需严格管理。
B.司炉工是特种技术工种,符合锅炉操作条件并经质量技术监督管理局培训合格后,允许操作不高于核准类别的锅炉。
C.司炉工在值班时应必须严格遵守规章制度,精心操作,确保锅炉安全运行。发现异常现象及安全时,应采取紧急措施,对有害安全运行的违章指挥,应拒绝指挥。
D.锅炉房应有水处理措施,保证水质符合要求。
E.锅炉房应制定岗位责任制,职责明确。
F.运行人员应经常调整燃烧,保持锅炉气压、水位、气温、水温在规定范围内,还应每小时巡回检查路线。
G.压力容器操作人员上岗前,必须经质量技术监督管理局的考核,合格后方可上岗操作。应对所使用的压力容器了解全面,明确技术数据,对不明确的,要鉴定后使用。
H、压力容器必须安装适合压力的安全阀,并保证排气量。安全阀应垂直安装,保证可靠性和关闭时的密封性。
I.压力容器操作岗位必须有明确的操作规程,由相关技术人员根据生产工艺要求和容器特点制定,操作人员应严格执行,不得私自修改和变动。
J.压力在使用过程中速度不能过快,应缓慢进行。
K.压力容器严禁超温、超压运行。
L.压力容器承压过程中不得松动任何零件或打开修理等。
M.在使用过程中注意维修容器外部的防锈漆及内部衬里,保持完好。
N.压力容器承压过程中不得进行焊接、焊衬工作,参加修理的焊工需专业培训合格,进入容器内部检验和修理的,照明灯不能超过36V。
6.电焊
适用于电焊班组
A.电焊操作者接触用电机会多,并且主要接触金属导体,危险性较大。
B.焊接时产生很高的温度,并能产生弧光,易引起眼睛和皮肤疾病。
C.电焊的主要危险是触电,因此防触电最为重要。
D.电焊防护首先要彩绝缘材料,将带电体隔开。
E.用屏蔽装置(如罩、盖、挡板等)将带电部分同外界隔开。
F.电焊设备之间、设备与墙壁之间、设备与地面之间要留有跷的距离,防止人体接触带电部分。
G.焊接电缆的截面应根据焊接电流的大小来选取,长度一般为20-30M。
H.严禁利用厂房的金属结构、管道、轨道及其他金属物接起来作为焊接回路的导体。
I.电缆应注意避免碾压磨损和高温损坏绝缘层。
J.定期检查电缆绝缘性能,一般半年一次。
K.焊工的身体不能接触带电体,对具有较高空载电压的焊机及在潮湿地点操作时,在操作台附近地面上应铺设绝缘垫。
L.在搬运焊机、检修焊机、改变二次回路布设(粗调),必须切断电源开关方可进行。
M.在金属容器内、金属结构上或其他狭小场所焊接时,不允许使用无绝缘外壳的焊钳,设立监护人,使用行灯带电压应为12V。
N.安装、检修焊机或更换保险等应由电工进行,严禁焊工自行进行。
O.进行焊接必须清理现场,清理可燃物,焊接过程要注意防火、防爆。
P.焊工工作时应穿工作服,绝缘鞋,绝缘手套,安全帽。焊工手套应选用耐磨、耐辐射热的皮革或棉帆布和皮革合制材料制成,其长度不应小于300mm,要缝制结实。焊工不应戴有破损和潮湿的手套。焊工在可能导电的焊接场所工作时,所用的手套应该用具有绝缘性能的材料(或附加绝缘层)制成,并经耐电压5000V实验合格后,方可使用. 焊工防护鞋应具有绝缘、抗热、不易燃、耐磨损和防滑的性能。电焊工穿用防护鞋的橡胶鞋底,应经耐电压5000V的实验合格。如在易燃易爆场合焊接时,鞋底不应有鞋钉,以免产生摩擦火星。
Q.进行焊接时,必须戴防护罩。焊工用面罩有手持式和头戴式两种,面罩和头盔的壳体应选用难燃或不燃的且无刺激皮肤的绝缘材料制成。罩体应遮住脸面和耳部,结构牢靠,无漏光。
R.燃气容器和管道补焊操作置换补焊操作必须执行到位。
S.在狭窄和通风不良的地沟、坑道、检查井、管段、容器、半封闭地段等处进行气焊、气割工作应在地面上进行调试焊割炬混合气,并点好火,禁止在工作地点调试和点火,焊、割炬和胶管等都应随人出入。
T.在封闭容器、罐、桶、舱室中焊接、切割,应先打开施焊工作物的孔、洞,使内部空气流通,以防焊工中毒、烫伤,必要时应有专人监护,工作完毕和暂停时,焊、割炬和胶管等都应随人出入,禁止放在工作点。
U. 焊工所使用的移动式照明灯具的电源线,应采用YQ或YQW型橡胶套绝缘电缆,导线完好无破损,灯具开关无漏电,电压应根据现场情况确定或用12V的安全电压,灯具的灯泡应有金属网罩防护。

7.特殊工种
特殊工种是指其作业场所、操作的设备、操作内容具有较大危险性,容易发生伤亡事故或者容易对操作者本人、他人以及周围设施的安全造成重大危害的作业人员。主要包括:电工、天车工、电气焊工、电梯工、锅炉工、司炉工、厂内机动车辆驾驶员、建筑登高作业人员。
上岗规定:
7.1必须具备相应的文化程度,无妨碍作业的疾病和生理缺陷。
机动车辆驾驶员:身高1.5米以上,双目裸眼视力在0.7以上(含矫正视力),无色盲,色弱;左右耳距离音叉距离0.5米辩清方向;心、肺、血压正常;无癫痫、精神病、突发性昏厥及其他妨碍驾驶的病症或心理缺陷。
电工:无癫痫、精神病、心脏病、色盲突发性昏厥等妨碍电工作业的疾病或心理缺陷。
焊接操作工:身体健康,裸眼视力在0.4以上,矫正视力在1.0以上,无癫痫、精神病、突发性昏厥、心脏病、高血压、眩晕症等妨碍作业的病症或生理缺陷。
起重操作工:身体健康,双目裸眼视力在0.7以上,无色盲、听觉障碍、癫痫、精神病、突发性昏厥、心脏病、高血压、眩晕症等妨碍作业的病症或生理缺陷。
7.2岗前经上级劳动部门统一培训,持证上岗。
7.3参加培训前,厂内实习六个月以上。
7.4从外单位调入从事特殊工种的,必须持设区市安全生产监督管理局颁发的“操作证”方可上岗。
7.5设区市安全生产监督管理局颁发颁发的“操作证”定期复审。
7.6特殊工种岗位转换必须得到人力资源部、安全监察部同意,其他部门无权调整。
第二部分
安全标准化班组建设






































































第三部分
班组应制定的安全管理制度
八项作业制度
一
制度安全生产责任制
1
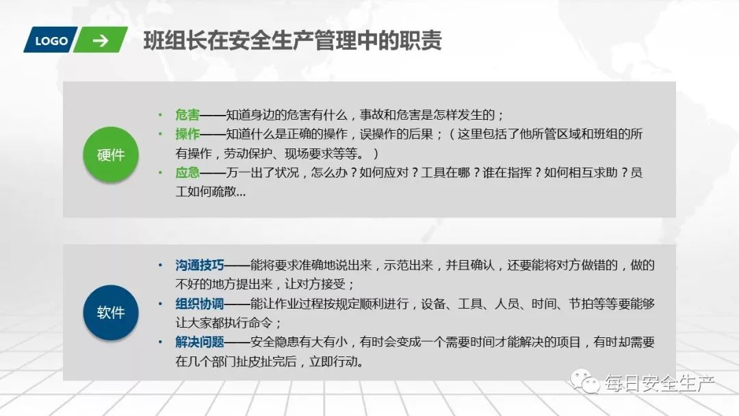
班组长安全职责
- 班组长是班组安全第一责任人,应贯彻执行有关安全生产的各项规章制度,对本辖区职工劳动环境及安全健康负责。
- 组织班组辖区内生产、施工过程中的隐患排查、整改工作。
- 组织班组级安全教育、培训工作。
- 组织召开班前会和每周安全日活动。
- 不违章指挥,有权制止职工违章作业,有权拒绝违章指挥和强令冒险作业。
- 负责组织事故的人员救治、现场保护和事故上报工作,并积极配合事故调查。
- 在遇有危及人身安全的重大隐患或紧急情况时,立即下达停产处理和人员撤离指令。
- 负责班组安全考核。
2
班组安全员安全职责
- 协助班组长做好各项安全管理工作。
- 负责各种安全活动的记录,并保存备案。
- 对班组的安全工作进行监督、检查,有权制止职工违章作业,有权越级上报。
3
职工安全职责
- 严格执行各项规章制度、岗位操作规程及安全措施,正确佩戴和使用劳动防护用品。
- 参加安全培训、安全活动和应急演练。
- 落实岗位安全确认制、安全检查制、交接班制、联保互保制和事故报告制度。
- 熟悉本岗位危险源和应急处置措施,熟练使用安全防护器材。
- 不违章作业,有权拒绝违章指挥和强令冒险作业,有权制止他人违章作业;发现直接危及人身安全的紧急情况时,有权停止作业或者在采取可能的应急措施后撤离作业现场,并向负责人报告。
二
班组安全生产确认制度
1
对人的确认
- 班组长或安全员要对当班职工健康状况、精神状态和劳动防护用品穿戴情况进行确认。
- 当班职工要对两个以上单位相互协作或两人及多人共同作业的联系方式进行确认。
2
对物的确认
- 职工要对使用的设备、工器具、物料等安全状态进行确认。
- 职工要对各种安全防护器材和装置、监测仪器等完好情况进行确认。
3
对作业环境的确认
- 职工要对工作岗位及周围环境的危险因素进行确认。
- 班组安全员要对作业场所安全警示标识进行确认。
4
对检维修作业的确认
- 岗位职工要对生产向检维修状态转换过程中设备停运、介质停送的可靠性进行确认。
- 岗位职工要对进入煤气、受限空间等危险区域作业的现场监测情况进行确认。
- 岗位职工要对检维修试车前安全防护和安全联锁情况进行确认。
三
班组安全生产联保互保制度
1
安全生产互保制度
- 互保结对子的原则:两人及以上配合作业形成的安全相互保障责任共同体。
- 班组必须实行安全互保制,互保对象要明确,有图表或文字确认。
- 工作前,班组长应根据出勤情况和人员变动情况,明确当天的互保对象,不得遗漏。在每一项工作中,工作人员形成事实上的互保,并履行互保职责。
- 作业中,互保双方要对对方人员的安全健康负责,做到四个互相,即:
(1)互相提醒:发现对方有不安全行为与不安全因素、可能发生意外情况时,要及时提醒纠正,工作中要呼唤应答。
(2)互相照顾:工作中要根据工作任务、操作对象合理分工,互相关心、互创条件。
(3)互相监督:工作中要互相监督, 严格执行劳动防护用品穿戴标准,严格执行安全规程和有关制度。
(4)互相保证:保证对方安全生产(检修)作业,不发生人身事故。
2
安全生产联保制度
- 联保原则:班组各互保对象之间、班组与班组之间,在作业过程中形成的安全联系保障责任共同体。
- 联保的主要内容如下:
(1)在工作中发现互保对象以外的人员有不安全行为与不安全因素、可能发生意外情况时,要及时提醒纠正,工作中要呼唤应答。
(2)在工作中对互保对象以外的人员要互相照顾、互相关心、互创条件。
(3)在工作中与互保对象以外的人员要互相监督,共同严格执行劳动防护用品穿戴标准,严格执行安全规程和有关制度。
四
班组安全生产检查制度
1
检查总体要求
班组安全生产检查应明确检查内容、检查标准、检查方法、检查周期等,形成安全检查记录(明细表或台账)。
2
班组长检查要求
- 督促班组职工按规定穿戴好劳动防护用品,熟知岗位安全操作规程。
- 结合交接班组织班前检查确认。
- 对本班组设备设施、作业环境和安全规程执行情况组织班中检查(每班不少于一次)。
- 针对岗位查出隐患采取控制措施。
3
班组安全员检查要求
- 对班组职工劳动防护用品穿戴、工器具使用及安全规程执行情况进行检查。
- 对班组作业环境进行检查确认(每班不少于一次)。
- 对隐患控制和整改措施的落实情况进行检查确认。
- 对职工联保互保执行情况进行监督、检查。
4
岗位职工检查要求
- 作业前按照班组安全检查表对设备运行状态、工器具、安全防护器材完好情况和作业环境等进行检查确认。
- 作业中对设备运行状态、互保对子、联保对象的作业行为和作业环境进行监控。
- *班交**前对设备运行状态、工器具、安全防护器材完好情况和作业环境等进行检查,做好交接工作。
五
班组安全生产培训教育制度
1
班组岗位职工培训时间规定
- 一般岗位新上岗的人员,岗前培训的总学时不得少于24学时,其中班组级安全培训时间不得少于8学时。每年接受再培训的时间不得少于8学时。
- 危险化学品等特种岗位新上岗的人员,岗前培训的总学时不得少于72学时,其中班组级安全培训时间不得少于24学时。每年接受再培训的时间不得少于20学时。
2
班组级安全教育内容
- 岗位安全规程。
- 工作岗位环境及危险因素,岗位隐患排查与治理。
- 岗位之间工作衔接配合的安全与职业卫生注意事项。
- 有关的事故案例。
- 设备性能与安全装置、工器具的使用方法。
- 劳动防护用品(用具)的性能及正确使用方法。
- 事故应急处理技能。
- 其他需要培训的内容。
3
培训要求
- 新上岗职工班组级安全培训由班组长负责组织实施。
- 班组职工转岗或离岗一年以上重新上岗时,应重新接受班组级安全培训。
- 岗位实施新工艺、新技术或者使用新设备、新材料的,班组应对职工进行有针对性的安全培训。
- 班组应通过班前会、安全活动日等形式开展职工日常教育培训工作。
六
班组会议制度
1
班组班前会
- 班组长结合当日的具体生产(检修)任务召开班前会,安全员负责记录。
- 班前会内容:
(1)传达学习上级有关安全工作的文件、指示或事故案例。
(2)布置工作任务的同时进行安全交底,使员工熟知工作中相应的安全措施或安全注意事项。
(3)说明上一班的设备及安全设施运行状况,对遗留的安全问题提出防范措施。
(4)明确安全值班负责人和安全检查的重点。
(5)对员工掌握安全操作规程及事故应急预案情况进行提问或抽查。
2
班组周安全活动
- 班组每周必须组织一次安全活动,时间不少于1小时。
- 安全活动内容:
(1)总结上周安全工作,并对班组各岗位进行安全讲评,研究布置下周工作。
(2)结合实际问题学习讨论上级有关安全生产指示精神,系统学习安全规程。
(3)研究解决班组在安全生产方面存在的问题。
(4)排查安全隐患,提出在安全生产方面的措施、建议。
(5)交流安全生产经验以及分析事故教训等。
七
交接班制度
1
*班交**规定
- 班组长提前30分钟组织本班人员汇总本班工作,准备好交接内容。
- *班交**人主动向接班人介绍生产情况、设备运行情况及有关通知。
- 有以下情况应拒绝*班交**并汇报主管领导:
(1)接班人班前饮酒或精神异常。
(2)*班交**内容中存在的问题尚未弄清。
(3)接班负责人未按时到岗。
- *班交**人必须实事求是交清班中全部情况,不得遗漏、隐瞒。
- 本班内有条件解决的问题不得遗留*班交**。
2
接班规定
- 接班人员穿戴好防护用品后提前15分钟参加班前会。
- 接班人提前按巡检路线和内容检查设备。
- 与*班交**人对*交口**接,由双方当班班组长在交接班记录上签认。
- 接班条件不符合要求时,如确因设备问题,难以在短时间内处理好,经接班人同意,双方确认后,*班交**人方可离岗。
- 接班时由接班班组长组织本岗的检查工作。
3
其它有关规定
- 严禁脱岗交接班。
- 交接班中双方发生争议,由双方班组长协商解决或报上级裁决。
- 交接班中遇有操作未完成或突发情况,应暂停*班交**,处理完毕或告一段落再正式交接。
- 班组应规范交接班内容,并保存交接班记录。
八
班组安全生产奖惩制度
1
班组应对以下行为进行安全奖励
- 及时发现并排除安全隐患的。
- 纠正或制止违章指挥、违章作业的。
- 积极提报安全合理化建议的。
- 在上级组织的重大安全生产活动中成绩突出的。
- 积极参加突发事故救援的。
- 在班组安全标准化管理中有创新的。
- 在安全生产的其他方面做出突出成绩的。
2
班组应对以下行为进行安全惩戒
- 无故不参加班组安全活动的。
- 上岗不按规定穿戴劳动防护用品的。
- 违章操作,违反劳动纪律的。
- 盲从违章指挥的。
- 发现安全隐患或发生事故不及时报告的。
- 其他违反班组安全管理制度的行为。
五项记录




