
最近很多小伙伴问喵喵,我是XX大学的,大学期间担任过班长,户籍在江苏某市,我能报考江苏普通选调生吗?其实户籍这块大家是不用担心的,江苏选调生历年都面向省外高校招生,在选调条件中没有限制户籍!
不过,要判断自己能否报考江苏普通选调生,首先要确认自己的高校是否在推荐高校名单内,其次要满足相应的条件。小编梳理了一下江苏选调生的一些基本报考信息。
你的高校在选调范围内吗
喵喵统计了2018年和2019年江苏普通选调生的推荐高校名单。我们都知道,江苏普通选调生推荐高校名单分为类别Ⅰ高校和类别Ⅱ高校。
从下面的名单可以看出2018年类别Ⅰ高校既包括省外高校也包括省内高校。其中省外高校多为985/211/双一流等“重点高校”,省内高校既包括*京大南**学这样的名牌高校,也包括南京林业大学这样的“非名牌”高校,但是南京林业大学是由国家林业局和江苏省人民政府共建,江苏省十五所重点建设大学成员,拥有特色重点学科。
也就是说类别Ⅰ高校都是一些重点或者拥有一定特色的高校。而类别Ⅱ高校同样包括省内和省外高校,既有中国青年政治学院这样的重点建设高校,也包括省内普通本科院校。
【2018年江苏普通选调生推荐高校名单】

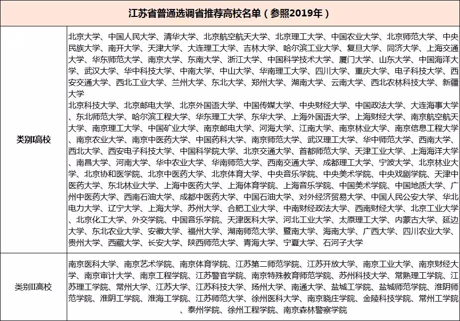
我们再来看一下2019年江苏省普通选调生推荐高校名单。类别Ⅰ高校几乎都是省内外重点高校,类别Ⅱ高校为江苏省内普通高校。
【2019年江苏普通选调生推荐高校名单】

对比2018年高校名单和2019年高校名单可以发现,2018年高校名单*共中**包括67所省外高校和46所省内高校。2019年高校名单中,有119所省外高校和46所省内高校。
也就是说2019年江苏普通选调生推荐高校范围扩大,但扩充的部分基本是省外高校,省内高校仍然为原来的46所。
选调条件分析
分析完高校,我们再来看看选调条件。报考江苏普通选调生一般要满足几个基本条件:*共中***党**员(包括*共中**预备*党**员)、应届本科/研究生、学生干部、在选调高校范围内获得过院系级以上奖励、年龄要求。2019年公告中还追加了一条:应届大学本科生需要满足大学学习成绩应在班级排名前50%。
另外对类别Ⅰ高校和类别Ⅱ高校选拔对象的要求也是不同的,具体说来,江苏普通选调条件如下(参照2019年公告):
1.*共中***党**员(含*共中**预备*党**员,截止通知发布之日)。
2.应届大学本科生在选调范围高校就读期间获得过院系级及以上奖励,大学学习成绩应在班级排名前50%,并担任过相应层次职务;其中:类别I高校学生担任过班委及以上职务,含班级(团支部、*党**支部)和学生会(团委)职务;类别II高校学生担任过班长及以上职务,含班级(团支部、*党**支部)班长(书记),院系学生会(团委)中层正职、校学生会(团委)中层副职及以上职务。
应届研究生,在选调范围高校就读期间(含本科阶段)获得过院系级及以上奖励,学业优良,并担任过班委及以上职务,含班级(团支部、*党**支部)和学生会(研究生会、团委)职务。
获奖、任职时间截止考察之日,任职时间1学年以上。
3.大学本科生一般为1994年7月1日以后出生,硕士研究生一般为1991年7月1日以后出生,博士研究生一般为1988年7月1日以后出生。