
一、学校概况 ★
上海工商职业技术学院创建于1993年,由上海海外联谊会、上海市海外交流协会、上海市归国华侨联合会、上海中华职业教育社、上海市工商业联合会、中国民主建国会上海市委员会等六个*战统**系统的社会团体及民主*党**派共同举办的公益性高职院校。
学校按照“校企合作、工学结合”的高职办学要求,深化校企合作,推进“理实一体、工学交替”的高职办学模式。 与上汽集团、央企大唐集团、上汽大众汽车有限公司、思科公司、上海海派玉雕协会、上海美术家协会、上海会展协会、北京国际会展中心 等知名企业和行业加强校企合作,以培养学生的学业与未来工作岗位的“无缝对接”。
我校毕业生就业率和签约率一直保持在全市高校前列,所有学生学校均会多次推荐就业 ,直到将学生送上就业岗位。除此之外,我校每年都有不少学生通过专升本考试考入上海理工大学、上海海事大学、上海工程技术大学、上海第二工业大学等高等院校。 近年来,学校师生参加各项赛事获奖数居同类院校之首。近三年,学校师生参加各项赛事获奖数居同类院校之首。荣获市级以上组织奖、团体奖等各类奖项近80余项;市级以上各等级奖项300多人次 ;特别是2021年在32个省市611所高校30974名选手参加的“第二届中国大学生创意节”,我校与清华大学、北京大学、中央美术学院等国内知名高校同台竞技,艺术设计系学生林欣雨在“创意工艺类”中荣获一等奖,也是创意节比赛中全国唯一一所获得一等奖的高职院校。在“武书连”《2022中国高职高专综合实力排行》榜中,我校在上海市高职高专院校中位列第7名, 在全国民办高职院校中排名19,全市民办高职院校中排名第一 。在“金平果”《2022中国高职高专院校综合竞争力排行榜》中,位居 上海市民办高职院校第三位 。在中国薪酬指数研究机构发布的《2022全国高职院校毕业生薪酬排行榜》中位居 全国第四,上海市第二 。
二、招生对象 ★
符合《上海市教育委员会关于做好2023年上海市普通高校考试招生报名工作的通知》(沪教委学〔2022〕37号)和《上海市教育委员会关于印发<2023年上海市部分普通高校专科层次实行依法自主招生改革试点方案>的通知》(沪教委学〔2023〕3号)中报名条件规定的考生,可报考我校2023年专科层次依法自主招生。


三、分专业招生人数及有关说明 ★
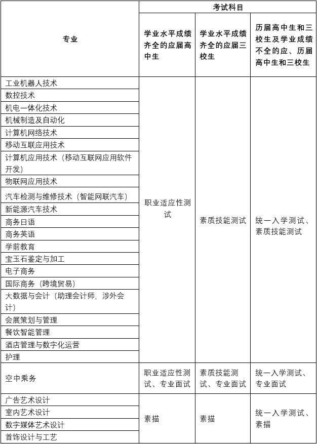
2023年我校专科层次依法自主招生专业和计划为: (学校代码:A44)

注:
1、 录取时满足考生第一专业,填报志愿时,可将最喜欢的专业填在第一专业志愿。
2、退役士兵招生计划,考试单独组织、录取标准单列。
3、无男女比例限制。
四、测试安排 ★
(一)测试时间
免笔试面试时间为2022年3月18-19日,具体面试时间请于3月17日见我校招生网站公布的面试考场安排。
统一入学测试、职业适应性测试、素质技能测试、校考(素描、专业面试)测试时间为2022年3月25日(星期六),选拔测试从上午8:30开始,每门科目具体时间以准考证上注明为准。
(二)测试科目及内容:
1. 笔试

职业适应性测试满分300分,包括文化基础150分,职业与心智90分,专业通识基础60分;
素质技能测试包括法律道德、时事政治、心智礼仪、生涯规划、团队管理、信息科技6个方面内容,满分100分;
统一入学测试包含艺术人文、数学基础、科学常识、生活英语4个方面内容,满分150分;
校测科目包括:素描,满分100分;
空中乘务专业面试,满分100分。
2. 免笔试面试
符合 “2023年免笔试面试条件表” 所列任一条件的考生可免当年的专科层次依法自主招生的笔试,通过学校组织的面试即可录取(免笔试录取数不超过招生计划的50%)。申请免笔试的考生须志愿填报我校,并于2023年3月10-12日在我校招生网点击“免笔试面试”申请进行在线提交免笔试申请材料(http://zhaosheng.sicp.edu.cn),逾期不候。免笔试面试时间为2023年3月18-19日,具体面试时间请于3月17日见我校招生网站公布的面试考场安排。
面试及笔试测试地点均为: 嘉定区外冈恒荣路200号(嘉定校区)
五、2023年“免笔试面试”条件表 ★


六、录取规则 ★
一、录取办法
(一) 对普通高中学业水平合格性考试成绩齐全的应届高中学生,采用普通高中学业水平合格性考试成绩与职业适应性测试成绩相结合的办法录取。
普通高中学业水平合格性考试成绩(7门科目),以市教育考试院组织的考试成绩为准。每门科目折算成绩为:合格为100分,不合格为50分;
职业适应性测试为统一命题,满分为300分,其中空中乘务专业加测由学校组织的校考专业面试,满分为100分。
1.一般类招生专业录取总分=七门学业水平合格性考试折算成绩+职业适应性测试成绩(满分为1000分),按分数优先原则从高分到低分择优录取。总分相同的考生依次比较职业适应性测试成绩、七门学业水平合格性考试折算成绩,从高分到低分择优录取,再同分的,依次比较职业适应性测试成绩中的文化基础成绩、职业与心智成绩、专业通识基础成绩,从高分到低分择优录取。征求志愿阶段,按职业适应性测试成绩,从高分到低分择优录取;如同分,按照学业水平合格性考试成绩从高分到低分择优录取。录取时满足考生第一专业。
其中第一专业报考空中乘务专业的考生录取总分=七门学业水平合格性考试折算成绩+职业适应性测试成绩*0.2+专业面试成绩*2.4(满分为1000分),从高分到低分择优录取。总分相同的考生依次比较专业面试成绩、职业适应性测试成绩、七门学业水平合格性考试折算成绩,从高分到低分录取;再同分的,依次比较职业适应性测试成绩中的文化基础成绩、职业与心智成绩、专业通识基础成绩,从高分到低分择优录取;第一专业未录取的考生按照后续专业志愿根据七门学业水平合格性考试折算成绩+职业适应性测试成绩(满分为1000分),与其他一般类专业考生进行排序录取。
2.艺术类招生专业录取总分=七门学业水平合格性考试折算成绩*0.5+素描成绩*3.5(满分为700分),按分数优先原则从高分到低分择优录取。总分相同的考生,依次比较素描、七门学业水平合格性考试折算成绩,从高分到低分择优录取。征求志愿阶段,考生必须取得美术类专业校测成绩,按七门学业水平考试折算成绩总分从高分到低分择优录取,总分相同的考生依次比较思想政治、生物学/生命科学、信息技术/信息科技、历史、地理、物理、化学学业水平合格性考试成绩。录取时满足考生第一专业志愿。
3.免笔试,面试录取条件:(详细内容见“2023年免笔试面试条件表”,符合任何一项即可申请)
注:
(1)申请免笔试,面试考生须志愿填报我校,录取人数不超过计划数的50%。面试在笔试前进行,面试未录取考生可继续参加笔试录取。
(2)面试为通识面试,面试中现场打分占90%,考生综合素质评价信息占10%,综合素质评价信息由上海市普通高中学生综合素质评价信息管理系统统一提供。
(二)对中等职业教育的公共基础课程语文、数学、英语3门科目合格性考试成绩齐全的中等职业学校(含中专、职校和技校)应届毕业生,采用文化素质测试成绩与职业技能测试成绩相结合的办法录取。
文化素质测试使用中等职业学校学生学业水平公共基础课语文、数学、英语3门科目的合格性考试成绩,每门满分50分,共计150分,以市教育考试院组织的考试成绩为准,其中“合格”计50分,“不合格”但参加学校组织的补考(补考成绩提供时间为2月28日之前)“合格”计45分,“不合格”且参加学校组织的补考仍“不合格”或未参加补考计25分。
职业技能测试为素质技能测试(统一命题)或校考,满分100分,其中空中乘务专业加测由学校组织的校考专业面试,满分为100分。
1.一般类招生专业录取总分=三门学业水平合格性考试折算成绩+素质技能测试成绩(满分为250分),按分数优先原则从高分到低分择优录取。总分相同的考生依次比较素质技能测试成绩、三门学业水平合格性考试折算成绩,从高分到低分择优录取;再同分的则依次比较素质技能测试中的时事政治、法律道德、团队合作、生涯规划的成绩,并参考综合素质评价信息。征求志愿阶段按照文化测试成绩和职业技能测试成绩直接合成总分,从高到低择优录取,总分相同的考生依次比较素质技能测试中的时事政治、法律道德、团队合作、生涯规划的成绩。录取时满足考生第一专业志愿。
其中报考空中乘务专业的考生录取总分=三门学业水平合格性考试折算成绩+素质技能测试成绩*0.2+专业面试成绩*0.8(满分为250分),从高分到低分择优录取。总分相同的考生依次比较专业面试成绩、素质技能测试成绩、三门学业水平合格性考试折算成绩,从高分到低分择优录取;再同分的则依次比较素质技能测试中的时事政治、法律道德、团队合作、生涯规划的成绩,并参考综合素质评价信息。第一专业未录取的考生按照后续专业志愿根据三门学业水平考试折算成绩+素质技能测试成绩(满分为250分),与其他一般类专业考生进行排序录取。
2.艺术类招生专业录取总分=三门学业水平合格性考试折算成绩+素描成绩(满分为250分),按分数优先原则从高分到低分择优录取。总分相同的考生,依次比较素描成绩、三门学业水平合格性考试折算成绩,从高分到低分择优录取择优录取。征求志愿阶段,考生必须取得美术类专业校测成绩,按三门学业水平合格性考试折算成绩,从高分到低分择优录取,总分相同的考生比较校考成绩择优录取。录取时满足考生第一专业志愿。
3.免笔试,面试录取条件:(详细内容见“2023年免笔试面试条件表”,符合任何一项即可申请)
注:
(1)申请免笔试,面试考生须志愿填报我校,录取人数不超过计划数的50%。面试在笔试前进行,面试未录取考生可继续参加笔试录取。
(2)面试为通识面试,面试中现场打分占90%,考生综合素质评价信息占10%,综合素质评价信息由上海市普通高中学生综合素质评价信息管理系统统一提供。
(三)对高中往届毕业生及普通高中学业水平合格性考试成绩不全的高中应届毕业生、中等职业学校(含中专、职校和技校)往届毕业生及中等职业教育的公共基础课程语文、数学、英语3门科目合格性考试成绩不全的中等职业学校(含中专、职校和技校)应届毕业生,采用统一入学测试成绩与职业技能测试成绩相结合的办法录取。
1.一般类招生专业录取总分=统一入学测试成绩+素质技能测试成绩(满分为250分),按分数优先原则从高分到低分择优录取。总分相同的考生依次比较统一入学测试、素质技能测试成绩,从高分到低分录取。征求志愿录取时按照素质技能测试成绩从高到低择优录取,总分相同的考生依次比较素质技能测试中的时事政治、法律道德、团队合作、生涯规划的成绩。录取时满足考生第一专业志愿。
其中报考空中乘务专业的考生录取总分=统一入学测试成绩+专业面试成绩(满分为250分),从高分到低分择优录取。总分相同的考生依次比较专业面试成绩、统一入学测试,从高分到低分录取。
2.艺术类招生专业录取总分=统一入学测试成绩+素描成绩*1.5(满分为300分),按分数优先原则从高分到低分择优录取。总分相同的考生,依次比较素描、统一入学测试成绩,从高分到低分录取。征求志愿阶段,考生必须取得美术类专业校测成绩,按统一入学测试成绩,从高分到低分择优录取。录取时满足考生第一专业志愿。
3.免笔试,面试录取条件:(详细内容见“2023年免笔试面试条件表”,符合任何一项即可申请)
注:
(1)申请免笔试,面试考生须志愿填报我校,录取人数不超过计划数的50%。面试在笔试前进行,面试未录取考生可继续参加笔试录取。
(2)录取规则按面试成绩从高到低择优录取。
二、艺术类专业与一般类专业不得兼报,录取后艺术类专业不得转到一般类专业。
三、退役士兵 考生的考试录取办法,按照市教委、市退役军人事务局制定的文件(另发)规定执行。
四、符合以下条件的考生,可获保送资格,免笔试入学:
凡在世界技能组织主办的“世界技能大赛”中获奖的中国国家代表队选手且符合上海市高考报名条件的中职毕业生,可保送至我校相应专业。具体保送要求按《教育部办公厅关于做好有关高校保送录取世界技能大赛获奖选手工作的通知》(教学厅[2020]3号文件)执行。
七、收费标准 ★
(一)学费标准
机电一体化技术、数控技术、新能源汽车技术、计算机网络技术、计算机应用技术、宝玉石鉴定与加工、电子商务、国际商务(跨境贸易)、大数据与会计(助理会计师、涉外会计)、会展策划与管理、工业机器人技术、机械制造与自动化、移动互联应用技术、物联网应用技术、商务日语、商务英语、学前教育、空中乘务、护理、汽车检测与维修技术(智能网联汽车)、酒店管理与数字化运营、首饰设计与工艺、室内艺术设计、广告艺术设计为18000元/学年
数字媒体艺术设计为19000元/学年
餐饮智能管理为20000元/学年
(沪教委民[2015]4号)收费标准由民办高校自主确定
(二)住宿费标准
嘉定校区:3000元/学年,青浦校区:3500元/学年
(沪教委民[2015]4号)收费标准由民办高校自主确定
(三)考试费标准
报名费14元/人;考试费:艺术类专业校测科目为50元/科、其他科目26元/科。

SICP
★

八、奖助政策 ★
我校认真执行国家和本市相关学生资助规定,被本校录取的家庭经济困难学生可通过“绿色通道”申请入学,入学后可按规定申请国家奖学金、国家励志奖学金、上海市奖学金、国家助学金、国家助学*款贷**、勤工助学、特殊困难补助和学费减免等。学校还设立品学兼优综合奖学金、港澳知名人士及爱国侨胞唐翔千先生设立的奖、助学金。我校承诺:确保被本校录取的学生不因家庭经济困难而辍学。

九、联系方式 ★
招生网址:http://zhaosheng.sicp.edu.cn
招生热线: 021-59587531、 60675958*1024、15618623306 ( 招办微信号)
考生咨询QQ群: 529725638
嘉定校区:
上海市嘉定区外冈冈峰公路68号(北校门)
上海市嘉定区外冈恒荣路200号(南校门)
青浦校区:
上海市青浦区华新新凤北路565号
电子邮箱: shgszsb@126.com
2023年自主招生考生咨询微信群:请扫描下方二维码加入微信群

十、其他须知 ★
(一)填报志愿时间:考生可于3月10日9:00-21:00,3月11日9:00-15:00登录“上海招考热线”(www.shmeea.edu.cn)进行网上填报志愿,请考生务必在截止期限前完成志愿填报,过时系统将自动关闭,不再予以补填。
(二)免笔试面试申请:凡符合我校“免笔试面试”条件的考生请于3月10-12日在我校招生网点击“免笔试面试”申请,根据操作说明完成在线提交免笔试申请材料(http://zhaosheng.sicp.edu.cn)。
(三)网上缴纳报名考试费及准考证*载下**:报考我校的考生请于3月16日9:00-20:00,3月17日9:00-15:00日登录“上海招考热线”(www.shmeea.edu.cn)进行网上缴费,缴完费的考生按照市教委规定的时间在我校招生官网*载下**考试准考证(http://zhaosheng.sicp.edu.cn),考试当天请带好身份证和准考证。
更多学校及专业介绍请扫描下方二维码查看2023年招生简章:

附2023年我校上海市专科层次依法自主招生改革试点工作日程表:
