点击关注
最讲究生活品质的辣妈分享购物平台
1
小蜜蜂涂鸦唇膏

同类比拼

总结建议
润唇膏这种东西,对于大部分MM来说,一年四季都是要用的,以上三种,小蜜蜂的秋冬保湿效果最好,性价比也蛮不错的;悦诗风吟花瓣唇膏,颜控可以选这款,追求实用效果的就别选这款了;日本CANMAKE润唇膏中规中矩,一年四季都适合用,懒得换唇膏的妹子就选择这款吧。以上意见纯属个人比对意见,仅供参考哈。
长按二维码就能买
2
嘉娜宝2017年T版天使蜜粉

同类比拼

总结建议
嘉娜宝2017年T版天使蜜粉,每年圣诞限量推出,综合功能还不错,想要打造自然妆容的妹子可以选这款;黛珂AQ 2016圣诞水之妖精蜜粉,虽说价格有点贵,颜控或喜欢瓷肌的可以考虑考虑;Elegance极致欢颜蜜粉饼控油效果还不错,大油皮、混油皮MM建议选这个。
长按二维码就能买
3
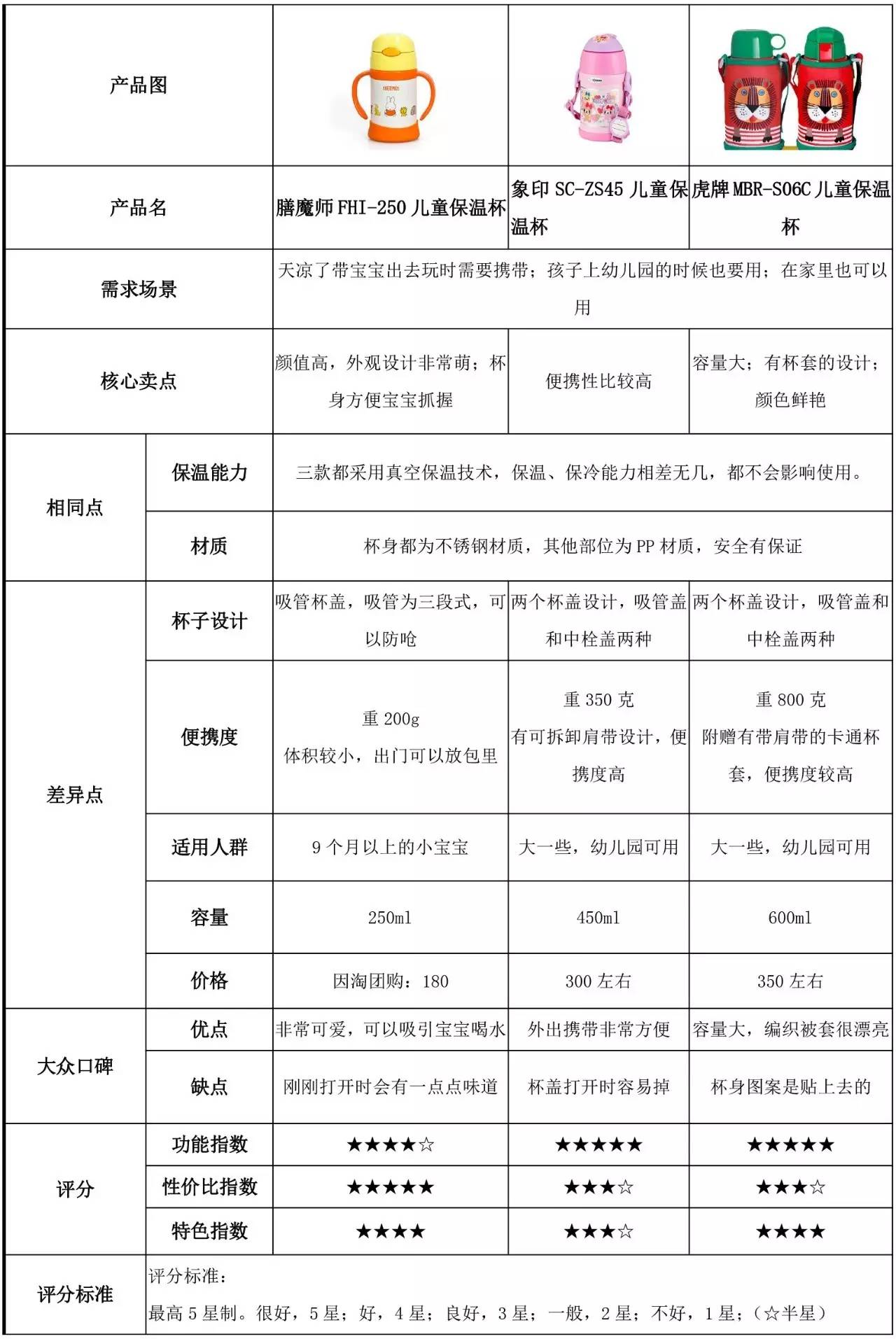
膳魔师FHI-250儿童保温杯

同类比拼

Tips:1、吸管杯一般默认不能放滚烫的水,会烫坏吸管。建议装水温度不大于45°,也避免宝宝被烫伤。
2、因为日本对产品的安全使用控制得非常严格,杯子“保冷专用”的标注是为了避免装入热水直接饮用造成烫伤,实际保温保冷的效果都有。
总结建议
膳魔师的这一款更适合给小一点儿的宝宝用,重量轻,可以防呛水,杯身也容易抓握;象印和虎牌的则适合大一些的,上幼儿园的宝宝,两款都是吸管和中栓盖双杯盖设计,但容量和外观风格不一样,辣妈们可以按孩子的需求选。
长按二维码就能买
4
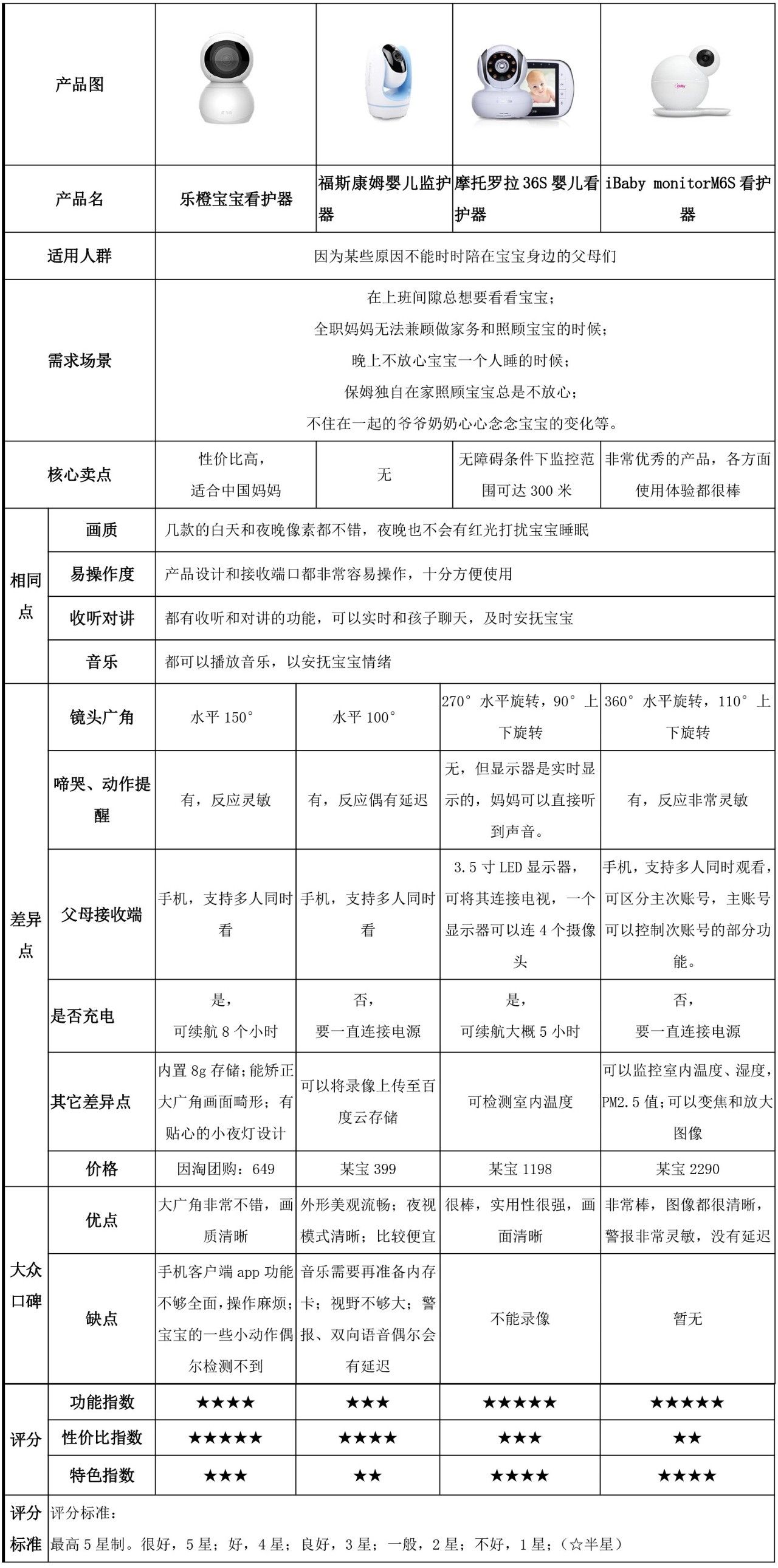
乐橙宝宝看护器

同类比拼

总结建议
从功能上来说,最值得推荐的是美国iBaby的,功能十分强大,方方面面都照顾到了,但是价格也贵了点儿;乐橙的这一款则属于性价比非常高的,能在很大程度上解放妈妈们的双手;摩托罗拉这款实用性也不错,但没有录像功能,还需要有一个专门的显示器查看宝宝,它更适合当妈妈忙着家务没法照看孩子的时候,在家里用;福斯康姆这一款在某宝上卖的不错,价格便宜,但实用性上实在差了点儿,对妈妈们的帮助实在不大,不值得推荐。
长按二维码就能买