退伍军人离开部队,脱下军装,重新融入社会,需要找一份工作来充实自己。
在找工作时,简历不仅是敲门砖,更是一封证明退伍军人的介绍信。那么如何写一份既让HR看了满意,又能体现退伍军人优势的简历呢?

一、退伍军人简历“三要素”
针对退伍军人在部队磨炼的坚强意志和锻炼的特长,整体来说,退伍军人简历要掌握三个要点:
1、页面整洁,不要多长;
2、真实可观,既不故意吹嘘也不过分谦虚;
3、求职目标明确,便于HR快速知道你应聘的岗位。
二、简历 模版 为你指明方向
在以上三个要点的基础上,我们来看看退伍军人的简历应该包含哪些内容。
我们一般把简历分为五大部分:基本信息、技能&证书、教育经历、社会工作经历以及自我介绍。
1、基本信息:
基本信息项,主要写明姓名、性别、出生年月、政治面貌、联系方式等,还可以写上军衔和服役时间。
2、技能和证书
简历中,技能页又分为基础技能、机关单位技能、科研/教育/文化/卫生三项技能,这也是根据战友们在连队学到的技能而分类的。我们自己在制作简历的时候,可以根据自身实际情况填写。
3、教育经历
教育经历这一项,填写最高学历即可。也可根据自身情况如实此项。
4、社会工作经历
如果有,填写最近一份工作经历即可;如果没有,可不填写。
5、自我介绍
自我介绍是让别人迅速第一时间了解你的一个窗口。
这一项很重要!很重要!!很重要!!!敲黑板!!
自我介绍需要注意的是,尽量用100字左右总结一下个人资历、工作技能、工作风格等,最后表达下渴望入职的心情。

下面以某退伍军人应聘某传媒公司播音一职为例,以下是范文:
6年的军旅生涯,培养了我不怕苦、不服输的坚韧品质;在连队学习并在广播站服务了4年时间,具备播音主持的基本素质;做事雷厉风行,不拖沓,为人踏实守信。期望能加入贵公司成为一名播音主持,继续发扬军人优良品质,为贵公司发展做贡献!

三、退伍军人简历的“硬核”写法
退伍军人个人简历格式上跟普通人简历写法大致一致,需要注意的是加上从军的经历和从军的感悟与收获就好。
如果从军期间有立功或者做过比较有意义的事情,可以用简洁的语句写出来强调一下,总之就是要体现出有过军旅生活的求职者的优越性。

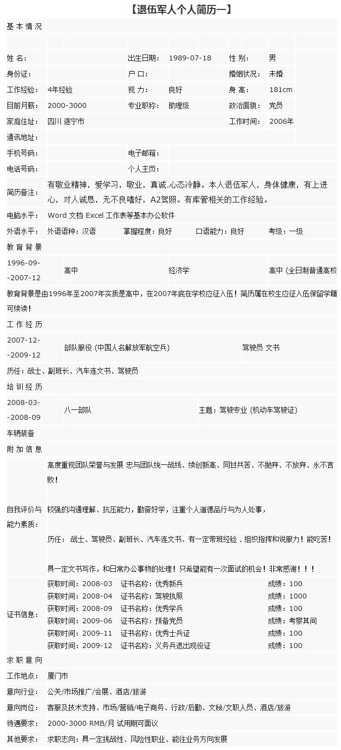
实例(除个人信息外的简历实例):
自我评价:高度重视团队荣誉与发展 忠与团队统一战线、续创新高、同甘共苦、不抛弃、不放弃、永不言败! 较强的沟通理解、抗压能力,勤奋好学,注重个人道德品行与为人处事!

历任: 战士、驾驶员、副班长、汽车连文书、有一定带班经验 , 组织指挥和说服力!能吃苦! 具一定文书写作,和日常办公事物的处理!只希望能有一次面试的机会!非常感谢!!!
证书信息:
获取时间:2008-03证书名称:优秀新兵成绩:100
获取时间:2008-04证书名称:驾驶执照成绩:1000
获取时间:2008-09证书名称:优秀学兵成绩:100
获取时间:2009-06证书名称:预备*党**员成绩:考察其间
获取时间:2009-11证书名称:优秀士兵证成绩:100
获取时间:2009-12证书名称:义务兵退出现役证成绩:100
实例二(除个人信息外的简历实例):
工作描述:
1、从军两年,共参加灭火战斗90余次,抢险救援、社会救助30余次,救出被困群众3人。
2、2008年2月,在郴州抗冰救灾时曾有幸得xx总理接见并握手。
3、服役期间一直担任队长助理,负责大、中队日常工作文件的草拟和归档,以及协助干部对企事业单位开展消防安全工作检查。
4、担负信息采集、内外宣传工作,曾在益阳城市报发表新闻稿件6篇,在湖南省公安消防网、政工网发表稿件20余篇,被益阳电视台采用视频图像5次。
5、2008年4月,代表益阳消防支队参加全省“安全知识”抢答赛,获团体“第三名”;
6、2009年7月,参加湖南省消防部队“光荣与使命”演讲比赛,获“新人奖”; 7、2009年2月,被评为“优秀士兵”;
8、2009年10月,荣立个人“三等功”一次。
离职原因:退伍
自我评价:性格开朗,心理素质较好,做事有责任心,有韧劲能够坚持到底;为人忠诚,讲信用,纪律性强,有较强的团队协作能力。崇尚荣誉,有较强的大局观念,在工作方式又敢于创新。
发展方向:期望担任高管助理的工作,这与我之前从事的工作相符合,也能较好的发挥我的才能。