
中商情报网讯:跨境电商加快拓宽中国贸易新通道。近年来,随着跨境电商贸易机制的逐步完善、国际物流网络的持续疏通,跨境电商渠道加快拓宽。中国跨境电商发展迅猛,已成为外贸转型升级的新动能、创新发展的新渠道和“一带一路”建设的新桥梁。
一、跨境电商定义及产业链
跨境电商作为一种国际贸易新业态,是将传统国际贸易加以网络化、电子化,以电子技术和物流为主要手段,以商务为核心,把传统的销售、购物渠道移到网上,打破国家与地区有形无形的壁垒,因其能减少中间环节,节约成本等优势,在全世界范围内迅猛发展。
跨境电商产业链上游为供应商,分为零售商及品牌商;中游为跨境电商平台,分为B2B模式和B2C模式;下游到终端消费者手中。各环节中支持服务商主要包括物流、支付、跨境金融、保税仓储、导购返利平台等。

资料来源:中商产业研究院整理
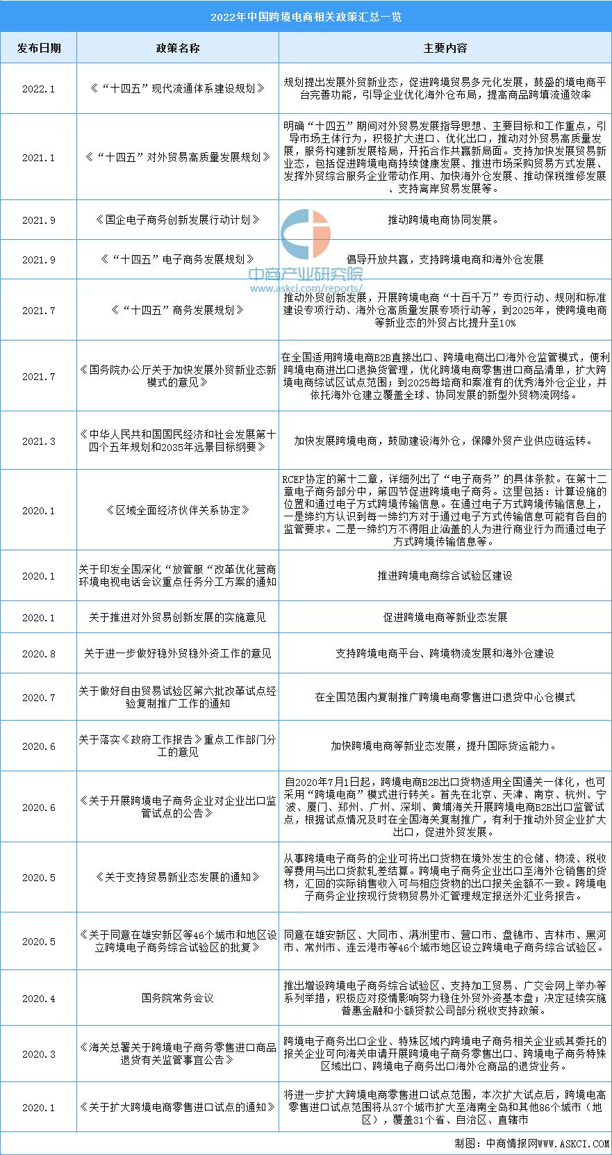
二、跨境电商行业发展政策
近年来,中国跨境电商行业受到各级政府的高度重视和国家产业政策的重点支持。国家陆续出台了多项政策,鼓励跨境电商行业发展与创新,《“十四五”现代流通体系建设规划》《“十四五”对外贸易高质量发展规划》《国企电子商务创新发展行动计划》等产业政策为跨境电商行业的发展提供了明确、广阔的市场前景,为企业提供了良好的生产经营环境。具体情况列示如下:

资料来源:中商产业研究院整理
三、跨境电商行业发展现状
1.市场规模
近年来,我国跨境电商市场规模逐年提升。受新冠肺炎疫情影响,2020年以来,境外民众的消费渠道进一步向线上转移,我国跨境电商市场规模进一步增长。数据显示,我国跨境电商市场规模由2017年的8.1万亿元增长至2020年的12.5万亿元,年均复合增长率达15.56%。中商产业研究院预测,2022年我国跨境电商市场规模将达15万亿元。

数据来源:网经社、中商产业研究院整理
2.渗透率
随着我国跨境电商市场规模的快速发展,跨境电商在我国进出口贸易总额中的渗透率也逐年提升。数据显示,我国跨境电商外贸渗透率由2016年的28%增长到2020年的39%。预计未来,跨境电商在我国进出口贸易中还将发挥越来越大的作用,2022年跨境电商外贸渗透率将达42%。

数据来源:网经社、中商产业研究院整理
3.企业数量
数据显示,我国现存跨境电商相关企业超过3万家。近5年来,我国跨境电商相关企业注册量逐年上升。2017年我国新增跨境电商相关企业3071家,同比增长2.03%。2018年新增3204家,同比增长4.33%。2019年新增3985家,同比增长24.38%。2020年新增6313家,同比增长58.42%。2021年新增10871万家,同比增长72.20%。

数据来源:企查查、中商产业研究院整理
4.跨境电商综试区
跨境电商综试区,是通过制度创新、管理创新、服务创新和协同发展,为推动我国跨境电商的发展提供可复制、可推广经验的综合改革试点。此前,国务院已经分5批设立了105家跨境电商综试区,覆盖了30个省份,加上本次新获批的27地。
截至2022年2月,中国已在132个城市和地区设立了跨境电商综试区,基本覆盖全国,形成了陆海内外联动、东西双向互济的发展格局。东部地区综试区建设总体成效明显,中部地区异军突起,西部和东北地区亮点纷呈。

数据来源:中商产业研究院整理
5.投融资情况
2017-2020年中国跨境电商融资事件数量呈现下降的趋势,但是投融资金额却呈现上涨的趋势,跨境电商投融资趋于理性,投融资向头部企业倾斜。2021年中国跨境电商共发生77起融资,同比增长133.33%。融资总额207亿元,同比增长191.96%。近年来,国家大力支持跨境电商行业发展,资本青睐跨境电商,预计2022年跨境电商投融资事件92起,投融资金额将达245亿元。

数据来源:网经社、中商产业研究院整理
随着跨境电商行业的不断成熟和分化,市场对于能提供专业产品及服务的跨境电商服务商需求越来越大,引起了资本市场的广泛关注。具体如图所示:

资料来源:中商产业研究院整理
四、跨境电商行业重点企业
1.跨境通
跨境通宝电子商务股份有限公司主营业务为跨境出口电商业务、跨境进口电商业务。主要产品为服饰家居、电子产品、母婴用品。跨境通是跨境电商行业发展的引领者,整体销售规模位居行业前列。跨境出口电商业务以环球易购、帕拓逊为经营主体,重点运营公司线上自营渠道(ZAFUL等),同时基于Amazon、eBay、A1iExpress、Wish、线下商超等第三方渠道,直接面向终端消费者。
2022年第一季度实现营业收入14.66亿元,同比下降51%;归母净利润亏损0.1亿元。

数据来源:中商产业研究院整理
2021年跨境通跨境进口电商业务实现营业收入61.22亿元,同比下降2.59%,占整体的69.4%;跨境通跨境出口电商业务实现营业收入26.79亿元,同比下降73.41%,占整体的30.4%。

数据来源:中商产业研究院整理
2.联络互动
杭州联络互动信息科技股份有限公司以电商业务为核心,发展广告传媒业务,培育智能硬件业务,兼具战略投资为辅的集团经营版图。主要产品是海外跨境电商、广告传媒业务、智能硬件、类金融业务。联络互动电商平台Newegg总部位于美国加利福尼亚州,是一家排名前列的电子商务公司,专注于向消费者和中小企业销售包括计算机硬件、软件、外设和CE产品的电子类产品,平台业务包括直营销售业务、第三方市场平台业务。
2022年第一季度实现营业收入34.83亿元,同比下降17.78%;归母净利润亏损2.93亿元。

数据来源:中商产业研究院整理
联络互动2021年的营业收入构成为:电商及经销收入占比92.71%,实现营业收入153.43亿元;文化传媒占比7.06%,实现营业收入11.68亿元。

数据来源:中商产业研究院整理
3.天泽信息
天泽信息主要产品为跨境电商销售、软件销售、软件工程、硬件终端及配件、运维服务、咨询与实施、通信技术服务、智能化系统集成、房屋租赁收入。有棵树主要以B2C模式面向国外消费者,并依托亚马逊、eBay、Wish、速卖通等第三方电商平台,将中国制造的3C电子产品、户外用品、家居生活用品、玩具、车载用品等高性价比产品销往全球200多个国家和地区。
2022年第一季度实现营业收入2.3亿元,同比下降71.18%;归母净利润亏损0.27亿元。

数据来源:中商产业研究院整理
2021年,天泽信息跨境电商销售占整体的90%。其中在跨境电商领域,天泽信息来自于线上渠道的收入为15.36亿元,占跨境电商业务收入比重为96.69%。

资料来源:中商产业研究院整理
4.华鼎股份
华鼎股份旗下全资子公司深圳市通拓科技是一家依托中国优质供应链产品,以电子商务为手段为世界各国终端消费者供应优质商品的跨境电商企业,拥有广泛的销售渠道,销售额在各大第三方销售平台名列前茅,多次荣获平台各种奖项,是中国跨境电商先行者和最有竞争力的企业之一。
2022年第一季度实现营业收入15.69亿元,同比下降33.77%;归母净利润亏损0.76亿元。

数据来源:中商产业研究院整理
2021年华鼎股份营收下降主要系跨境电商板块销售收入减少,亏损主要系跨境电商板块受亚马逊事件及平台代扣代缴 VAT政策等多重因素影响,营收、净利润下降,亏损较去年同期增加208.78%。2021年华鼎股份电子商务营收达55.03亿元,占比63.6%。

数据来源:中商产业研究院整理
5.星徽股份
星徽股份子公司泽宝技术主营跨境电商业务。泽宝技术是一家集设计研发、品牌推广和海外线上运营、线下渠道开拓于一体的品牌公司。2018年,公司通过收购泽宝技术100%股权进入消费电子领域。在亚马逊平台开展B2C业务10余年以来,旗下RavPower、TaoTronics、VAVA、Sable四大品牌陆续推出多款电源、家电、音频、视频、家纺等多类产品。
2022年第一季度实现营业收入5.88亿元,同比下降55.01%;归母净利润亏损0.29亿元。

数据来源:中商产业研究院整理
2021年跨境电商业务实现营业收入25.77亿元,同比下降46.02%,占整体的70.4%。2021年度通过自营平台(独立站)、沃尔玛平台、线下渠道等非亚马逊渠道实现营业收入6.05亿元人民币,较 2020 年度的3.15亿元同比增长92.06%;在跨境电商总收入的占比为23.47%,同比提升16.87个百分点,进一步降低了对亚马逊单一平台的依赖度。

数据来源:中商产业研究院整理
五、跨境电商行业发展前景
1.政策政策跨境电商发展
受疫情影响,跨境电商作为推动外贸转型升级、打造新经济增长点的重要突破口,政策也不断支持跨境电商的发展。今年5月,商务部新闻发言人束珏婷表示,随着新业态的快速发展,政策环境也在不断优化,商务部正会同相关部门研究包括便利跨境电商出口退换货在内的政策举措。这些政策有利于促进跨境电商健康持续创新发展,助力外贸保稳提质。
2.海外仓助力跨境电商抢占发展红利
“海外仓”顾名思义就是建立在海外的仓库设施。“海外仓”是跨境电商新发展的基础设施建设之一,具有“清关快、配送快、周转快、服务快”的特点,同时成本低。发展海外仓能够有力地促进中小微企业借船出海,带动国内品牌双创产品拓展国际市场空间。目前海外仓布局持续优化,数量超过2000个,面积超过1600万平方米。
海外仓实现了跨境贸易本地化,有效缓解不明朗国际形势下“一柜难求”现象,提高了跨境电商企业竞争力,为跨境电商带来更多可能性,通过在海外区域建立仓储、海外仓正在成为跨境电商物流的重要发展趋势。商务部将加大力度,支持海外仓发展,建设完善海外仓网络。政策支持叠加市场需求在互联网的推广使用和国家政策的大力扶持下,未来,跨境电商企业加大海外仓布局,以抢占发展红利。
3.市场细化跨境电商迎新契机
当前跨境电商平台呈现出全品类、全地域的布局走向,竞争激烈程度可见一斑。不过市场中仍然具有许多市场空间可挖掘。中小企业只要确实拥有核心竞争力,能够专注于细分领域,将产品打磨到极致,采用单点*破爆**的方式就有可能借助跨境电商,获得红利。
更多资料请参考中商产业研究院发布的《中国跨境电商行业市场前景及投资机会研究报告》,同时中商产业研究院还提供产业大数据、产业情报、产业研究报告、产业规划、园区规划、十四五规划、产业招商引资等服务。