近日,一只庄股雪崩,吸引了网友们的注意。11月24日,国发股份上演惊魂一幕,股价盘中1分钟内突然直线跌停。而后连续两天一字跌停。
截止今日收盘,股价仍被近36万手大单牢牢摁在地上摩擦!如此跳楼式的下跌,完全不给普通股民活路啊。

杀猪盘,有大妈被坑40万退休金
熟悉的走势,让久经沙场的投资者开始怀疑“杀猪盘”再现,从去年至今,A股已有数只个股,如嘉美包装、济民制药……等遭遇这把大刀。
11月24日跳水跌停,11月25日全天一字封死跌停,26日,国发股份再度开盘即跌停,截至收盘,封单仍有36万手,折合2.6亿元资金。其总市值目前仅为38.5亿,跌回了6月时的同期水平。
连吃三个跌停板,国发股份1.6万户股民坐不住了。有股民喊出:“这是下一个仁东控股!”

在国发股份连续跌停之后,股吧里各种“李老师,说句话吧”、“李老师,你还在吗”,“李老师,还我血汗钱”的帖子不断涌现。

据悉,在三个跌停板之前,疑似“李老师”喊话让群友买入,今天的再度跌停,或“坐实”了杀猪盘再现。

甚至有人表示,有个老姐姐40万退休金加上公积金都取出来买了国发股份,本想着给儿子赚结婚钱,结果跌停了。

还有夫妻听信国发股份年前至少还有三十个点收入,把全家十年260万积蓄全部买入的。

如果是真的,看来要被坑惨了。
吃相极为难看的股价操纵?
从基本面上看,这家公司和利欧股份一样的脾性,都喜欢多元化发展。
翻看历史业务记录,既参与藻类、贝类、甲壳类等海洋生物领域,又投资健康产业、文化产业、房地产业,还涉足建筑材料、装饰材料、灯饰、家具、仿古木艺术品、工艺美术品、五金交电、电子产品·····
国发股份从2003年上市以来,利润经常在亏损和盈利之际徘徊,公司也因此在上市后经历了两次“披星戴帽”。
截至2020年底,上市18年以来,国发股份累计亏损4.83亿。
这种业绩不稳定,又时不时面临退市危机的公司,自然不会有基金青睐。从公司的前十大股东来看,几乎是清一色的自然人股东。

这些自然人股东中,朱蓉娟和彭韬是控股股东,潘利斌是公司董事长兼总裁,其他的几个股东里,张伟、邹弟珍、刘小玲都是在三季报出炉后,新的公司前十大流通股东。
其中,张伟还是之前股价崩塌震动资本市场的仁东控股的前十大股东。
从股东构成情况,再结合国发股份低换手率、小市值的特点来看,难怪有人说这也太像庄股了。

而在此次3个跌停板之前,国发股份的股价从5月份的低点5.37元到11月12日的高点10.76元,用半年左右时间翻了一倍。

如果是*家庄**把股价拉高之后,再让群里的所谓老师喊单,号召散户高位接盘,然后一字断魂刀式的跌停,将散户闷杀在里面,*家庄**从而胜利大逃亡。那这真的就是典型的、吃相极为难看、手法极为恶劣的股价操纵。
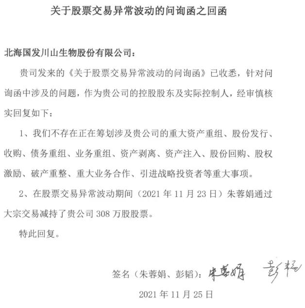
不过在昨天收盘后,国发控股面对质疑,发布了一则公告,表示公司股价大幅波动,但并无重大事项。

大宗交易、减持这一切都是巧合?
不过值得注意的是,在连续跌停前,国发股份已连续6个交易日出现整理形态;又在11月23日,发生3笔大宗交易。
3笔成交价格均为9.15元,折价率为9.14%,成交规模在百万股左右,而11月23日当天国发股份收于10.07元。3笔交易卖方营业部均为国元证券合肥金寨路凯旋大厦营业部,两家买方营业部分别是安信证券福州长乐中路营业部和国盛证券福州置地广场营业部。
三日龙虎榜数据显示,光大证券江门开平光明路、首创四川分公司、华福证券福州湖东路、银河证券广州天河北路近几日“出货”金额居前。

此外,11月以来,国发股份连续发布数条减持、质押的公告。

国发股份11月12日晚间公告,公司董事长兼 总裁潘利斌减持计划实施完毕,期间减持公司股份345万股,减持股份占公司总股份为0.66%。
11月14日 晚间,又公告称持股20.05%的控股股东朱蓉娟计划15个交易日后的3个月内,通过集中竞价减持不超过公司总股本的1%。
这前脚公司高管和控股股东又是解除质押,又是减持股份,后脚股民就惨遭“杀猪盘”,时间点上也未免太巧了吧?
文章来源:淘股吧综合自财联社、财经锐眼、价值线等