导 读
近日,重庆市人民政府印发《重庆市战略性新兴产业发展“十四五”规划(2021-2025年)》(以下简称“规划”),提出以国家重大战略需求为牵引,以深化供给侧结构性改革为主线,以大数据智能化为主攻方向,加速打造具有全国影响力的战略性新兴产业集群,加快构建实体经济、科技创新、现代金融、人力资源协同发展的现代化产业体系。
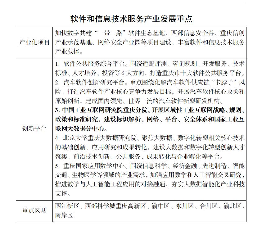
“规划”提到,中国工业互联网研究院重庆分院作为软件和信息技术服务产业发展重点中的创新平台,开展区域性工业互联网战略、规划、政策和标准研究,建设标识解析、网络、平台、安全体系和国家工业互联网大数据分中心。
“规划”强调,要积极推动成渝地区双城经济圈产业协同发展,共建合作示范园区,深入推进成渝地区工业互联网一体化发展示范区建设,共同打造国家大数据中心核心节点,为产业发展赋能。
以下节选“规划”部分重点内容
软件和信息技术服务
围绕“智造重镇”“智慧名城”建设需求,深化大数据智能化创新应用,着力发展工业软件和汽车软件、网络安全等产业,推动行业应用软件、大数据与人工智能等信息技术优势领域提质增量,加速工业互联网产业化进程,打造一流中国软件特色名城。
着力发展工业软件和汽车软件。顺应国产化替代、软件定义的发展趋势,着力突破研发设计类、生产控制类等工业软件,推进操作系统与芯片、数据库、中间体及各类软件的集成、适配、优化,引导企业提升产品竞争力。围绕解决汽车软件供应链“卡脖子”风险,推动整车企业加快研发自主可信系统底座、打造核心软件平台、建设产业服务保障生态。
把握网络安全产业发展机遇。围绕国家网络强国发展战略和信息技术应用创新产业发展需求,发展网络安全、工控安全、数据安全、密码安全等信息安全软件及服务,推动资产识别、漏洞挖掘、病毒查杀等网络安全产品演进升级,加大网络安全产品在政务服务、金融、能源等重点领域的应用。加快推进行业网络安全态势感知平台建设,提升支撑网络安全管理、应对有组织高强度攻击的能力。建设密码应用基础设施,推动密码产品研发生产、应用推广和标准体系建设。
提速行业应用软件转型发展。聚焦*党**政服务、教育、医疗、电子商务、金融科技等应用领域,发展重点行业应用软件,推动行业应用软件向服务化、平台化方向转型。面向健康领域发展远程诊疗、远程会诊、健康监测等智慧医疗软件,面向数字经济领域发展音视频编辑、实时渲染、虚拟拍摄系统等专业工具软件,面向农牧业领域发展农产品追溯、种养殖监控、舆情分析等智慧农业软件。
加速工业互联网产业化进程。发挥工业互联网标识解析国家顶级节点优势,布局建设全市工业互联网标识解析二级节点,加快形成面向重点行业的规模化标识解析服务能力,加强标识在设计、生产、服务等各环节的推广应用。加快国家级跨行业跨领域、特色型、专业型等工业互联网平台和工业数据中心建设,实施典型应用示范专项行动。引进培育一批工业互联网系统解决方案供应商,面向汽车、电子、装备制造等重点行业打造整体解决方案,形成支持产品全生命周期管理、产业链企业协作的工业软件产品和服务,实现工业互联网技术服务产业化。
深入推动大数据与人工智能等信息技术赋能产业发展。鼓励企业在数据采集、存储、管理、分析、应用等方面研发关键核心技术,面向政务、金融、教育、医疗等重点领域,形成具有行业特征的大数据解决方案及服务。围绕重点产品研发和行业应用需求,打造人工智能数据资源、模型库、计算能力、标准体系、测试评估等软件服务平台,加快推进人工智能应用创新。面向智能终端、智能汽车、数字内容等行业领域的应用需求,加快信息技术服务创新,推动信息技术服务向行业应用渗透。

成渝协同发展工程
积极推动成渝地区双城经济圈产业协同发展,共同打造新一代信息技术、新能源汽车和智能汽车、高端装备制造、先进材料等具有国际竞争力的产业集群,优先在集成电路、新型显示、智能汽车等重点产业延链补链强链上取得突破,力争实现产业链供应链自主可控,共同争取建设国家战略性新兴产业基地,共同打造一批合作示范园区。联合建设汽车、智能终端等重点产品产业链供需对接平台,鼓励引导两地企业积极融入对方供应链体系,加强产业政策引导,促进两地集成电路代工制造企业加强与对方设计、封装企业间的合作。鼓励成渝两地企业深化合作,互设研发机构,互建生产基地。联合争取国家布局建设高水平科技创新基地,共建生命科学、医学科学、地球科学等领域重点实验室。实施成渝科技创新合作计划,聚焦人工智能、生物医药、绿色环保等重点领域,共同出资联合开展共性关键核心技术攻关。深入推进成渝地区工业互联网一体化发展示范区建设,共同打造国家大数据中心核心节点,为产业发展赋能。支持两地知名高校与对方各市(州)深度合作,加强研究生联合培养,解决创新人才短缺问题。探索共同设立成渝地区战略性新兴产业股权投资基金,专项支持合作示范园区产业发展和重大项目落地。完善推动成渝地区战略性新兴产业协同发展组织领导和实施工作机制,确保议定事项有力有序推进。

相关链接:
重庆市人民政府关于印发重庆市战略性新兴产业发展“十四五”规划(2021—2025年)的通知_重庆市人民政府网