(报告出品方/分析师:中信证券 杨灵修 周家禾)
工业自动化——智能制造的“明珠”
在《中日制造产业系列报告之一—从日本高端制造看中国制造升级》报告中,我们回 顾了日本制造业的发展历史及其市场表现,日本为我国提供了宝贵经验。
中日都以制造“硬 科技”为核心竞争力,且目前中国正处于制造业崛起的阶段,在国内市场充足需求的支撑 下,预计我国制造业先“国产替代”,后依赖“效率优势”出海。结合日本经验,我们梳理出我国制造中最“长坡厚雪”的几大领域:工业自动化、电气设备、通信设备、半导体 等。本报告围绕工业自动化,将从产业链视角来看国产替代,并结合日本经验筛选核心环节的优质公司。

我们首先将重点梳理工业自动化主要环节,聚焦主要产业链中的优质公司。 工业自动化:国产化率有望进一步提升工业自动化,又称工业控制自动化(工控自动化),是指将自动化技术运用在机械工 业制造环节中,实现自动加工和连续生产,提高机械生产效率和质量,释放生产力的作业 手段。工业自动化的发展依赖于信息技术、计算机技术和通信技术的深度融合,自动化技 术在很大程度上扭转了传统作业模式,加速了传统工业技术改造。工业自动化上*行游**业是 电力电子元器件,下*行游**业主要包括 OEM(代工)型市场和项目型市场。

通过需求动力的不同来源,全球工业自动化发展历程可以分为以下三个阶段:
第Ⅰ阶 段(40 年代-60 年代初):此阶段主要为单机自动化阶段,市场上各种单机自动化加工设 备涌现,并不断扩大应用和向纵深方向发展,典型成果和产品包括硬件数控系统的数控机 床。
第Ⅱ阶段(60 年代中-70 年代初期):此阶段主要以自动生产线为标志,在单机自动 化的基础上,各种组合机床、组合生产线出现;同时,软件数控系统出现并用于机床,CAD、 CAM 等软件开始用于实际工程的设计和制造中。
第Ⅲ阶段(70 年代中期-至今): 20 世 纪 70 年代初期,美国学者首次提出 CIM 概念,CIM 是一种实现集成的相应技术,即把分 散独立的单元自动化技术集成为一个优化的整体,而作为实现集成的相应技术,并行工程 自 20 世纪 80 年代末期开始应用和活跃于自动化技术领域,并将进一步促进单元自动化技 术的集成,该阶段的典型成果和产品包括 CIMS 工厂和柔性制造系统(FMS)等。

政策扶持有望进一步推动内资企业克服技术壁垒,国产替代率有望进一步提升。
要突 破对海外进口的依赖,最关键的仍然是要鼓励民营企业加大研发投入,进军高精尖智能制 造设备领域。2021 年 1 月 23 日,财政部、工业和信息化部联合印发《关于支持“专精特 新”中小企业高质量发展的通知》,启动中央财政支持“专精特新”中小企业高质量发展 政策。除此之外,“十四五智能制造规划”和智能制造 2025 等政策中均有相关内容支持工 业自动化发展。随着工业自动化政策扶持力度的进一步加大,工业自动化高精尖技术有望 得到突破,受制约的细分行业国产化率有望进一步提升。
从功能角度来看,工业自动化产品可以划分为控制系统、驱动系统、执行系统和反馈系统和输出系统。控制系统包括 PLC、数控系统、IPC/单片机、DCS、HMI 和工业软件等; 驱动系统包括伺服驱动、变频器、软启动器、直流驱动和工业转化器等;执行系统包括伺 服电机、交流电机、减速器、接触器和调节阀等;反馈系统包括传感器、过程仪表和检测 仪器等;输出系统包括机器人、数控机床、辅助机械和非标设备等。

工业自动化产业链零部件数量众多,各部分市场规模和增速差异较大。
具体来看,低 压变频器、伺服电机、减速器、传感器和过程仪表价值量较高;分环节来看,控制系统和 执行系统规模较大。工业自动化市场规模总体保持上升趋势,中国 2021 年市场超过 2000 亿元,为排除疫情造成的影响,我们选取 2021 年和 2019 年的指标进行对比发现,国内工 业自动化市场规模 CAGR 超过 30%,整体市场规模增长较快。

智能制造是工业自动化发展的方向,它将概念更新升级,并扩展到了柔性化、网络化、 智能化和高度集成化的范围。
智能制造(Intelligent Manufacturing,IM)是一种由智能机 器和人类与家共同组成的人机一体化智能系统,它在制造过程中能进行智能活劢,诸如分 析、推理、判断、构思和决策等。通过人与智能机器的合作共事,去扩大、延伸和部分地 取代人。
智能制造在物理空间的主要载体是工业自动化,在信息空间的主要载体是工业互 联网,而三者在工厂智能化的实践过程中又相互交织。
工业自动化及其相关技术和设备构 成了智能制造的基础,工业互联网通过存储、加工和处理生产过程中的各种数据和信息, 构建了 IaaS(基础设施即服务)、PaaS(平台即服务)和 SaaS(软件即服务)的解决方 案层级,并通过指令与控制系统和设备系统相交互,完成智能生产指令和反馈。

从工业机器人看工业自动化的长期趋势
工业自动化设备主要含有工业机器人和数控机床两大类,就产业链而言,工业机器人 是工业自动化的构成主体。在控制层面,工业机器人囊括 DCS、数控系统等工控产品进行。
在控制层面,工业机器人囊括 DCS、数控系统等工控产品,进行自身目标和功能的管 理。
在驱动层面,各类驱动器和软启动器等工业自动化涵盖行业亦存在于工业机器人产业 之内。
在执行层面,伺服电机是工控和机器人产业均不可或缺的重要组成。工业机器人可 以认为是“更需运动控制的易用型数控机床”。
相比数控机床,工业机器人通用性更好, 运动能力更强,更易操作和维护。
截至 2021 年末,我国工业机器人年产量已超过数控机 床,突破 30 万台,同时由于工业机器人单机价格更高,拥有更大的市场规模,2021 年总 体价值规模达到 706 亿元,同期数控机床市场规模 466 亿元。
此外,工业机器人拥有更广 阔的下游集成空间,未来成长空间显著。工业机器人是工业自动化输出设备的典型代表, 代表着工业自动化的高成长性。

我国人口红利逐渐消失,制造业就业人员持续降低,我国制造业就业人数自 2013 年 达到峰值后持续降低,2020 年已降至不足 4000 万,一方面是因为 15-64 岁适龄劳动力人 口比重持续下降,而总人口近年间增长趋缓,近十年净增长不足 1 亿人;另一方面是因为 我国制造业转型升级加速,逐渐降低劳动密集型产业占比,向第三产业发展的趋势明显。

劳动力价格持续上升,机器换人大势所趋。
人口红利的消失伴随着劳动力价格的上升, 我国制造业就业人员年平均工资从 2006 年的 1.8 万元持续上升到 2020 年的 8.3 万元。但 从进口均价来看,尽管库存、汇率、类型等因素对于价格造成了一定的影响,工业机器人 价格整体仍呈下降趋势。
3C 产业机器人寿命 4 年左右,其他产业寿命则更长,维修保养 成本也较低,生产效率和精度远高于人工,制造业领域内机器换人是大势所趋。

我国工业机器人发展主要经历四个阶段——萌芽、渐起、高增和调整。
2009 年之前尚未广泛发展,处于萌芽阶段,彼时汽车产业落后,3C 电子刚刚开始承接产能转移,自动化率较低,我国工业机器人安装量自 2010 年起开始明显增加,主要因为汽车、3C 产业需求旺盛,自动化程度提高;2013 年至 2017 年高速发展,主要由于政策及补贴密集出台,价格下降,汽车、3C 电子产业及自动化市场爆发增长;2018 年之后充实调整,补贴开始减少,贸易摩擦也有所影响。

全球工业机器人保有量增长平稳,近年来每年增长 10% 左右,中国工业机器人保有量增速在 2017 年之前较高,年增速高达 30%以上,2018 年后 因安装量增速下滑及设备逐渐到期报废,增速降至全球整体水平。

中国工业机器人产业经过多年发展,仍然与发达国家有一定差距。
从工业机器人密度 (每万人拥有工业机器人数量)来看,我国近年来持续增长,但我国工业机器人密度仍与 前列国家有一定的差距,有足够的成长空间。
从长期来看,我国工业机器人密度有望达到 日本和德国的水平,目前仍有 50%的增长空间。由于机器人存在折旧,普遍寿命在 4-10 年左右,预计未来几年国内工业机器人市场更新换代需求激增。
2020 年我国工业机器人 市场销售规模为 422 亿元,2022 年预计达到 552 亿元,5-10 年内有望达到年均千亿的市 场规模,而系统集成市场规模一般是本体的 2-3 倍,目前已有上千亿规模。

工业机器人代表了工业自动化的高成长性,并且有人机协作、人工智能、数字化、轻 型化和普及化的趋势,这些也都是工业自动化的趋势。
人机协作可以将人的智能性和机器 人的高效性相结合,并且提升有人车间的安全性。随着智能学习框架的发展,工业机器人 有望加载人工智能算法,从工作中积累经验,进一步提升效率。
数字化契合万物互联发展 趋势,一方面收集大数据进行学习,另一方面参与物联网提升控制能力。轻型化可以拓宽 工业机器人的应用场景,用于精密度更高的工业,为工业机器人开辟了新的机遇。
普及化要求目前还未广泛使用机器人的行业大量使用机器人,这将加快机器换人的速度,进一步 提升全社会的生产效率。
产业链梳理——围绕核心环节的优质公司
产业链上的主要上市公司 目前全部A股尚无收录较为全面的工业自动化分类标准,我们根据上市公司主营业务, 归纳工业自动化零部件及标准设备生产厂商 64 家。
从相关业务收入来看,大部分公司业 务收入集中在 30 亿元以下,卧龙电驱、正泰电器、宏发股份和汇川技术相关业务收入较 高。
从总市值来看,大部分公司总市值在 100 亿元以下,百亿以上的股票中也仅有汇川技 术、正泰电器超过了 400 亿元。将股票按照业务综合性排序,多数厂商从事产业链中最为 相关的若干个环节,个别厂商几乎横跨产业链全部环节。
按照相关业务收入选取以上上市公司,然而部分上市公司相关业务收入较小,并非相 关环节的主要参与者,而诸多产业链环节的主要参与者还包括海外公司和非上市公司。接 下来,我们将选取主要环节,从产业链基本情况分析,梳理这些环节中包括海外公司和非 上市公司在内的主要参与者,并讨论国产替代情况。
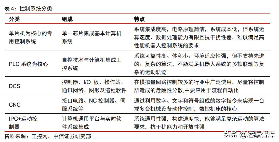
1. 控制系统:工业自动化的关键核心,PLC 和 CNC 为关键
控制系统是工业自动化的核心大脑,更是决定输出产品功能和性能的主要因素。其主 要任务是控制自动化设备在工作空间中的运动位置、姿态和轨迹、操作顺序及动作的时间 等。
控制系统主要包括硬件和软件两部分:硬件部分是工业控制板卡,包括主控单元和部 分信号处理电路;软件部分主要是控制算法、二次扩展开发等。控制系统主要包括 PLC、 DCS、数控系统(CNC)、IPC 等。

PLC:市场快速扩张,小型和中大型 PLC 差异较大 PLC 是一种采用一类可编程的存储器,中大型 PLC 技术含量更高。
PLC 用于其内部 存储程序,执行逻辑运算、顺序控制、定时、计数与算术操作等面向用户的指令,并通过 数字或模拟式输入/输出控制各种类型的机械或生产过程。PLC 实质是一种用于工业控制 的计算机,其硬件结构基本上与微型计算机相同。PLC 按照 I/O 点数分类,可分为小型 PLC 中型 PLC 及大型 PLC;而按照结构形式分类,则可分为整体式和模块式。
一般而言,I/O 点数越多,控制关系越复杂,要求的程序存储器容量也越大,可编程控制器的指令及其他 功能也较多,能够适应大型、复杂的控制任务。 乘制造业复苏春风,PLC 市场规模快速恢复。
虽然 2020 年整体受到疫情影响全球经 济显著下滑,但是后疫情时代,制造业快速修复对国内市场带来正面影响,PLC 市场持续 复苏;此外,我国在“新基建”推动下投资力度不断加大,带动整体市场的需求向好。
2020 年中国 PLC 行业市场规模为 130 亿元,同比上涨 11.68%,预计 2018-2023 年年均复合增 长率 6.4%,保持稳定增长态势。

PLC 主要与下游产业深度绑定,小型与大中型 PLC 市场差异明显。
PLC 下游客户广 泛分布于各个工业行业,包括流程型工业、离散型工业在内的钢铁、石油、电力、建材、 汽车、机械制造、交通运输等领域,目前各下*行游**业的 PLC 应用均比较成熟。国内大中型 PLC 主要应用于项目型市场,产品的安全性、可靠性、稳定性和网络通信能力要求比较高, 如汽车、冶金、电力、化工、建材等。
据 MIR 统计,中国大中型 PLC 超过一半市场份额。 而小型 PLC 主要应用于 OEM 市场,如纺织机械、包装机械、起重机械、食品机械等器械 设备,相比较大中型 PLC 应用来说,市场分布广泛,集中度相对分散。

我国 PLC 市场中欧美品牌和日系品牌占据主导地位,具有广阔的替换空间。
据 MIR 统计,2020 年我国 PLC 市场中,大中型 PLC 占比为 51.20%,小型 PLC 占比为 48.80%, 其中欧美品牌占比 63%,日系品牌占比 26%,本土品牌市占率仅 11%,主要以信捷电气、 汇川技术、麦格米特、和利时为代表,市场规模相对较小
。具体来看,西门子、三菱、欧 姆龙位列市场前三,合计占据整个 PLC 市场的 68.4%。
从细分市场来看,大中型 PLC 行 业中,西门子在中国市场占而有率 49%,占据领先的市场地位,其大型、中型、小型 PLC产品的可靠性、稳定性等性能较为良好,在大型、中型 PLC 市场中具有较强竞争优势,紧 随其后的有三菱欧姆龙等。细分市场中,内资厂商严重偏向小型 PLC 的制造,小型 PLC 市场占比较高的有信捷电气和汇川技术,但大中型市场目前还没有占比成规模的内资厂商, 总体来看 PLC 的国产替代率仍有待提高。

DCS:工业流程的控制大脑,中控技术领跑国产替代
DCS 中文全称分散控制系统,是一种在模拟量回路控制较多的行业中广泛使用的, 尽量将控制所造成的危险性分散,而将管理和显示功能集中的一种自动化高技术产品。它 采用控制分散、操作和管理集中的基本设计思想,采用多层分级、合作自治的结构形式。
其主要特征是它的集中管理和分散控制。DCS 通常采用分级递阶结构,每一级由若干子系 统组成,每一个子系统实现若干特定的有限目标,形成金字塔结构。DCS 一般由以下五部 分组成:控制系统、I/O 板、操作站、通讯网络和图形及编程软件。
国内 DCS 市场规模快速增长,下游主要集中于化工和电力。
2021 年国内 DCS 市场 规模突破 88 亿元,增速在 2019 年之后大幅上涨,CAGR 达 26%,预计未来将持续保持 稳定增长,市场前景广阔。DCS 的下游应用集中度高,主要集中于化工、电力和石化三个 行业,三个行业总占比达到 80%。(报告来源:远瞻智库)
国内 DCS 市场在中控技术的领衔下国产替代相对较高, 中控技术市场份额占比为 37%,领先包括外资在内的其他所有品牌,除此之外,和利时、 横河电机、智深控制在国内市场份额中也占有一席之地。以上四个企业合计市场份额达到 51%,在整个工控行业中国产替代率较高。

IPC+PC-Based:主流的运动控制方式之一,国产正朝中高端迈进
IPC(Industrial Personal Computer)即工业控制计算机,简称工控机,是一种采 用总线结构,对生产过程及机电设备、工艺装备进行检测与控制的工具总称,具有重要的 计算机属性和特征。PC-based 运动控制器是一种基于工业 PC 技术,实现运动控制功能 的产品,可满足复杂运动控制,是工控主流的控制方式之一。
运动控制器为运动控制系统的核心环节,依据平台可以划分为 PLC、嵌入式控制器和 PC-Based 控制卡三类。其中 PC-Based 控制卡可以实现复杂的运动控制,且具备通用性强、拓展性好等优势,受到了 广大 OEM 厂商的欢迎。随着下游工业机器人、半导体等行业对运动控制要求的提高, PC-Based 控制卡将迎来更为广阔的发展。

运动控制行业发展迅猛,控制器保持较高增速。
2014 年-2018 年我国通用运动控制行 业市场规模达 120 亿元,与 2014 年相比增幅达 64.50%,复合增长率达到 13.25%。(注: 该统计口径控制器中只计算基于 PC-Based 的控制卡、嵌入式控制器,未计入 PLC 及其 他)。
国内的 PC-Based 控制卡市场中,外资品牌占据高端市场,国内企业向中高端迈进。 在国内的 PC-Based 控制卡市场,高端市场由美国泰道(Delta Tau)、翠欧(Trio)等外资品牌 占据,但国内品牌逐渐向中高端发力,外资品牌市场份额呈现萎缩态势。以固高科技、雷 赛智能、成都乐创、众为兴等厂商代表的国内品牌合计占据了 70%以上的市场份额。

数控系统:工业自动化的关键技术,国内市场由海外品牌主导
数控系统加工能够逻辑地处理具有控制编码或其他符号指令规定的程序,通过计算机 译码,使机床将原始的金属板材通过长时间精密加工,打造成理想的形状。利用数控加工 可以实现普通机床不能完成的复杂曲面零件加工,且加工的精度和稳定性都能够得到很大的保证。相比传统加工工艺,数控加工有着加工效率高、加工精度高、操作者劳动强度低、 适应能力强等特点。

我国数控系统下游应用广泛,产品差异化明显,市场仍以海外品牌为主导。
就增速情 况而言,2021 年第一季度期间,数控系统的下游应用中,立式加工中心、激光加工机、 钻工中心、车床、玻璃机械等市场规模分别同比上升 249%、231%、225%、210%、193%。
就我国数控系统竞争格局而言,目前海外品牌占据市场大头,广州数控国内领先。具体来 看,我国 CNC 数控系统主要玩家是外资品牌,包括发那科(Fanuc)、三菱(Mitsubishi)、 西门子(SIEMENS)等,2021 年第一季度市场分别占比 32%、21%和 11%。内资品牌中 广州数控(GSK)领先,占比 14%。

人机界面:下游应用广泛,主要集中于 OEM 市场
系统和用户之间进行交互和信息交换的媒介,触摸屏为主要产品。HMI 连接 PLC、 变频器、直流调速器、仪表等工业控制设备,利用显示屏显示,通过输入单元(如触摸屏、 键盘、鼠标等)写入工作参数或输入操作命令,实现人与机器信息交互的数字设备,由硬件 和软件两部分组成。
HMI 主要分成三类,分别是触摸屏、平板电脑及文本终端。HMI 应用 较广,项目型市场及 OEM 市场都有广泛应用。项目型市场中 HMI 用量占整个 HMI 市场规 模的 22.0%左右。传统项目型行业冶金、化工、电力、采矿等都是 HMI 市场的主要行业。 OEM 市场中,HMI 用量占整个 HMI 市场规模的 78.0%左右。
传统 OEM 行业纺织机械、包装机械、印刷机械、机床等都是 HMI 市场的主要行业,其中纺织机械行业占据了相当大 的比重,电子设备制造、液晶设备、半导体等行业市场份额不断扩大。

HMI 市场和 PLC 市场紧密相关,国内企业市占分散,国产替代率仍有待提升。
由于 PLC 和 HMI 在功能上拥有较强的协同性,PLC 和 HMI 的生产形成深度绑定,从市场份额 的分布上看,大型 PLC 厂商均在 HMI 市场上占有一定份额,例如西门子、威纶通、欧姆 龙等。在项目型市场,西门子以其行业领先的工程能力、完善的产品线占据了较为强势的 地位,同时也促使其 HMI 业务快速发展,进一步提高了市场占有率。
威纶通和施耐德紧随 其后,也在国内市场占有一席之地,加上占比较小的三菱和欧姆龙,海外企业占比超过 50%。 国内企业占比较高的为昆仑通态,达到 12%,上海步科、信捷电气、台达(中达电通)紧 随其后,上述国内企业总市占率仅为 26%,HMI 的国内市场国产替代率仍有待提升。

2. 驱动和执行系统:零部件众多,变频器和伺服驱动为主要设备
变频器:分类明确,低压变频器国内市场广阔
变频器是应用变频技术与微电子技术,通过改变电机工作电源频率方式来控制交流电 机的电力控制设备。变频器的主要目的为节能、调速,除此之外,变频器还有很多的保护 功能,如过流、过压、过载保护等等。通常,变频器按照电压等级是否大于 690V 可分为 低压变频器和中高压变频器,低压变频器按照功能用途又可分为通用型变频器和工程型变 频器。分类依据如下:

低压市场广阔,国产替代带来更多增长潜力。
高压变频器具有很强的行业性,和高压 变频器相比,低压变频器调速范围广、操作简单,市场规模更大,使用场景也更为广泛。
目前全球工业自动化行业低压变频器市场主要可以分为欧美系和日系两大派别,欧美系代 表厂家包括西门子、ABB、施耐德等,日系代表厂家则是安川、三菱、富士等。欧美厂家 更加擅长大型自动化系统,日系厂家则更加擅长小型系统。
在大型工程电气传动领域,欧 美品牌的市场占有率高,在小型机械的设备制造领域,日系品牌的市场份额较大。国产变 频器产品由于多年来持续的研发投入,其性能、可靠性、售前售后服务、成本控制等方面 的优势逐渐显现,以汇川技术、英威腾为代表的国产变频器企业正在逐步抢占外资品牌的 市场,市场份额持续提升。

减速器:有望实现国产替代,RV 多家并起,谐波一家独大
减速器是多个齿轮组成的传动零部件,利用齿轮的啮合改变电机转速,改变扭矩及承 载能力,实现精密控制。减速器按结构不同可以分为五类:谐波齿轮减速器、摆线针轮减 速器、RV 减速器、精密行星减速器和滤波齿轮减速器。
在精度、扭矩、刚度、传送效率 等衡量减速器的各个性能指标上,它们各有不同。
随着技术的日益成熟,精密减速器高精 度、高刚度、高传动效率、大速比、高寿命、低惯量、低振动、低噪音、低温升、结构轻、 安装方便等诸多优势愈加明显,其应用领域将从工业机器人领域更多拓展到数控机床、航 空航天、医疗器械、新能源等多个领域,发展前景广阔。

当前全球精密减速器市场呈寡头垄断格局,行业集中度较高。
其中,日本纳博特斯克 (Nabtesco)是生产 RV 减速器的巨头,约占 60%的全球减速器市场份额,尤其是在中/ 重负荷工业机器人领域,纳博特斯克的 RV 减速器在全球市场市占率更是超过 90%。
另一 巨头哈默纳科(Harmonic)则在谐波减速器领域拥有绝对优势,约占 15%的全球减速器 市场份额。除此之外,住友重工市场份额也有 10%,旗下产品包括 FINECYCLO 系列等。 全球减速器市场呈现出以日本企业一派独大的高度集中化局面。

工业自动化进程不断推进,带动工业机器人高复合增长,减速器是工业机器人最重要 的零部件,也是我国最可能率先实现国产替代的零部件。
从供给来看,国外部分企业如住 友重工和 SPINEA 都在缩减相关业务,未来只有纳博特斯克和哈默纳科成为主要供货商, 虽然两者占有绝对优势地位,但产能有限,目前交货期越来越长,从 4 个月逐渐上升至 1 年。
从我国厂商自身基础来看,谐波减速器方面,由于机械结构相对简单,哈默纳科的专 利到期,以绿的谐波为代表的国产谐波减速器逐渐占领国内主要市场,绿的谐波价格比哈 默纳科低 40%,但可靠性还有待进一步验证,绿的谐波未来在国内市场的占有率有望超过 哈默纳科。此外,来福谐波等一系列小厂商也逐渐涌现。
RV 减速器方面,国产已突破“工 艺+设备”的核心难题,部分企业已经占据了一定的市场,但未形成批量的产能。
总结来 看,谐波减速器技术还有一定差距,但绿的谐波市占率和产能都已形成规模;RV 减速器 开发时间长,技术差距小,但未有企业形成明显的市占和产能。
伺服系统:伺服电机种类繁多,伺服系统初现国产替代
伺服系统横跨工业自动化的驱动系统和执行系统。伺服系统是指以位置、速度、转矩 为控制量,能够动态跟踪目标变化从而实现自动化控制的系统,是实现工业自动化精密制 造和柔性制造的核心技术。
伺服系统通常由伺服驱动器、编码器与伺服电机组成,一套伺 服系统中,伺服驱动器用于控制伺服电机的控制器,编码器负责编码和转码,伺服电机将 电压信号转换成转矩与转速以驱动控制对象。伺服系统通过对功率进行放大、变频、调控 等处理,控制驱动装置的输出力矩、速度和位置,从而完成对于物体位置和姿势等控制。

伺服驱动与伺服电机深度绑定,与控制器、编码器等配件共同构成伺服系统。
伺服驱 动器的主要功能是是控制伺服电机,其作用类似于变频器作用于普通交流马达,属于伺服 系统的一部分,主要应用于高精度的定位系统。一般是通过位置、速度和力矩三种方式对 伺服电机进行控制,实现高精度的传动系统定位,是传动技术的高端产品。
伺服电机可以 理解为绝对服从控制信号指挥的电机,伺服电机主要可分为交流、直流和直线三大类。
伺 服系统一般作为整体单位进行生产,国内市场持续增长,下游应用广泛。伺服系统具备精 度高、反应快、稳定性好等优点,在装备自动化和精细制造等领域发挥关键作用,是工业 自动化进程中的核心产品。
国内伺服系统市场保持增长态势,受益于原材料成本下降及自 身节能环保优势凸显,伺服系统在军工、半导体设备、工业机器人、数控机床、电子制造 等有精确定位需求的下游领域应用广泛。

伺服系统主要市场仍被外资占据,技术是主要优势。
欧美日厂商掌握前沿系统算法以 及一体化集成技术。以松下、安川、三菱等为代表的日系品牌占据国内伺服系统市场约 30% 的份额,西门子、博世、力士乐等欧美系品牌主要把握高端市场。日系品牌主要为松下、 安川、三菱等老牌的日本自动化设备生产商,产业布局全面,产品性能与控制系统算法位 于世界前沿水平。
以德国西门子、施耐德、美国罗克韦尔等自动化公司为代表的欧美品牌, 致力于通过机电一体化实现性能提高、设备精简,同时还在模块化、集成化领域不断拓展, 引领着未来伺服系统技术发展的趋势。

国内的伺服系统起步较晚,与外资相比仍有差距,但是发展迅速。
随着相关下游应用 领域的快速增长,各行各业在生产制造活动中越来越多地需要使用伺服系统来实现产品制 造高质量和高精度的目的,带动了国内伺服系统整体市场需求的增长。国内厂商凭借性价 比、服务快速等优势,逐步改变了原有的外资品牌主导的市场格局,并在部分细分市场上 表现出明显的竞争优势。
目前已经发展有 30 多家较大规模厂商,汇川技术是内资龙头, 在先进制造电子、锂电、光伏等形成优势,增速保持领先。其他厂商如信捷电气、禾川科 技、雷赛智能等开始崭露头角。根据 MIR 睿工业的数据,国产品牌占我国整体伺服市场规 模的比例由 2018 年的 22%上升至 2020 年的 30%。
未来,随着工业机器人行业的深化、工业自动化程度的进一步提升和智能制造的深入推进,预计伺服系统市场将会出现新一轮 快速增长,尤其伴随着国产伺服技术研发水平的不断提升,国产伺服系统进口替代的步伐 将会加快,内资品牌在伺服系统的崛起之势将愈发明显。

接触器:市场成熟,竞争充分,中高端市场成竞争热土
接触器分为交流接触器和直流接触器,它应用于电力、配电与用电场合。接触器是一 种应用广泛的开关电器。
接触器主要用于频繁接通或分断交、直流主电路和大容量的控制 电路,可远距离操作,配合继电器可以实现定时操作,联锁控制及各种定量控制和失压及 欠压保护,广泛应用于自动控制电路,其主要控制对象是电劢机,也可用于控制其它电力 负载,如电热器、照明、电焊机、电容器组等。
接触器作为低压电器产品中的一个通用类、 基础类的产品,广泛应用于 OEM 机械配套、电力、建筑/房地产、冶金、石化等行业。
低 压接触器作为传统的低压电器产品,已经非常成熟,市场化程度高。低压接触器产品本身 的制造工艺并不复杂,技术含量相对较低,加上充足的市场需求,市场竞争较为充分,催 生了数量众多的低压接触器生产厂家。

目前低压接触器品牌企业有外资企业如施耐德、GE、ABB、西门子等,本土企业则 有德力西、正泰电器、良信股份等。
近几十年,虽然国内低压电器取得了很大的进步,但 与发达国家相比,国内生产的低压电器,高档次、高性能、拥有自身特色的产品相对较少, 产品档次总体较低。近年来,低压电器行业受产业升级和产品更新迭代影响,低端市场逐 渐萎缩。同时,外资企业受到国产品牌技术和工艺进步带来的竞争,开始向下兼容,中高 端市场规模不断扩大。
调节阀:高端产品外资优势较大,国产替代稳中有升
调节阀又名控制阀,在工业自动化过程控制领域中,通过接受调节控制单元输出的控 制信号,借助动力操作去改变介质流量、压力、温度、液位等工艺参数的最终控制元件。 一般由执行机构和阀门组成。具有截止、调节、导流、防止逆流、稳压、分流或溢流泄压 等功能,是智能制造的核心零部件之一,应用领域包括石油、石化、化工、造纸、环保、 能源、电力、矿山、冶金、医药、食品等行业。

根据《控制阀信息》对全行业前 50 名企业的销售数据统计,2018 年中国控制阀市场上榜的 50 家企业销售总额为 244.36 亿元,较 2017 年同比增长20%以上。2013年至2018年前五十名厂商中国产品牌销售占比分别为 30.80%、31.43%、32.86%、37.64%、 37.61%、35.70%,国产率稳中有升。
高端调节阀市场主要被国外品牌占有,2018 年艾默生以 8.3%的市场占有率领跑。本土规模较大的企业包括川仪股份、吴忠仪表、无锡智能、浙江力诺等厂家,其中川仪股份与吴忠仪表是国内领先的调节阀供应商。
根据 ARC《中 国调节阀市场研究报告》的预测,2018-2022 年,中国调节阀市场规模将以 5.3%的年均 复合增长率增长。随着下游工业流程对于智能调节阀需求的增长以及国产替代加速,国产 控制阀厂商增长前景良好。
3. 反馈系统:乘工业物联春风,产品种类繁多
传感与检测是工业自动化市场中,产品种类最为繁多的子板块。在当前工业物联网“万 物互联”的关注和驱动下,对传感与检测的功能和数量赋予了更多的期望。这一市场上, 常规的温度、接近检测传感器占比较大,但增长放缓;编码器、特殊检测等先进传感器占 比虽不大,但在精细制造的驱动下发展迅猛;气体、水质分析仪在对环保日益重视下,发 展向好;变送器、流量计是典型过程仪表,下*行游**业主要为化工、炼油等流程行业。
工业 物联网是传感与检测最大的驱动因素,无论是工厂内部的信息化,还是工业 4.0 下的外部 互联,都是以传感器采集的数据为基础。
传感器:市场规模稳定增长,高端领域仍缺国产替代
传感器连接物理世界和数字世界。传感器能接收被测量的信息,并能将其按一定规律 变换成为电信号或其他所需形式的信息输出。传感器的存在让机械设备有了感官,可以从 外界获取一定的信息。传感器在新一代智能制造中发挥重要作用,是工业自动化领域发展 的重要支撑。新兴产业拉动下游需求,传感器行业保持高速增长。
近年来传感器市场规模 保持高速增长。根据赛迪顾问的数据显示,2019 年我国各类传感器总体市场规模为 2188.8 亿元,2014-2019 年 CAGR 为 17.4%。前瞻产业研究院预测 2021-2026 年我国传感器 制造行业 CAGR 约 19%,大幅高于全球市场增速。

跨国公司占据超 60%份额,高端传感器领域差距较大。
据前瞻产业研究院数据显示, 目前,传感器行业我国国内供给能力不足,爱默生、西门子、博世、意法半导体、霍尼韦 尔等跨国公司占据超过 60%的市场份额,特别是高端产品几乎全靠进口补给,80%的芯片 依赖国外;剩余的份额也主要集中在几家上市公司手中。目前我国传感器行业 TOP5 企业如汉威科技、柯力传感等占据了国内传感器市场 40%以上的份额;其余 60%为中小企业, 产品主要集中在中低端。

仪器仪表:自动化增速迅猛,国产替代逐步上升
仪器仪表可以分为通用型仪器仪表和专用仪器仪表,具体分类见下表,近年来,伴随 着制造业的转型升级,自动化程度不断提高,仪器仪表市场规模在稳步增长,其中自动化 仪表占据营收和利润的主要部分。自动化控制仪表主要包括变送器、智能流量仪表、温度 仪表、压力仪表、执行机构和分析仪器等。

外资品牌占据主导地位,国内仪表企业市场广阔。
全球自动化仪表龙头企业包括艾默 生、ABB、西门子、霍尼韦尔、横河电机等,工业自动控制仪器仪表下游应用主要是石化、 电力、冶金、核电、医药以及食品饮料等流程工业,由于生产过程不能停止,因此对于仪 器仪表的精度、稳定性等要求很好。因此我国工业流程仪器仪表高端市场的大部分份额都 被横河电机、艾默生、ABB 以及西门子等外资企业占据。
我国仪器仪表进口规模常年居 高位,目前国产仪器仪表性能与国外的差距正在逐步缩小,国产替代空间广阔,川仪股份、 中控技术、康斯特等国内厂商也逐渐在一些领域做出突破,有望进一步开拓市场。
4. 输出系统:工业自动化末端应用,机器人本体和数控机床为核心设备
机器人本体:硬件趋于成熟,国产有望加速,埃斯顿有望冲击龙头
工业机器人本体结构是指机体结构和机械传动系统,也是机器人的支承基础和执行机 构。
机器人本体的硬件技术已经趋于成熟,主要在结构的优化和使用体验的提升;外资巨 头的优势逐渐向软件转移,给了国产本体追赶的窗口期。掌握自主运控技术、提升附加值 是不断被验证的国产出路。目前国内仍处于增长期,夺取增量是国产替代的重要手段。
机 器人本体按照结构类型可以分为多关节机器人、坐标机器人、SCARA 机器人、并联机器 人、工厂用 AGV 等。国内主要使用多关节机器人、坐标机器人和 SCARA 机器人,其中坐标机器人国产率较高,目前超过 60%,而 SCARA 和多关节机器人国产率较低,替代空间大。多关节机器人同质化产品多,是内外资争夺的重点,而 SCARA 近年来增量显著, 是增量领域争夺的重点。

从国内外厂商来看,目前机器人本体市场仍然被国外厂商垄断,尽管近期美的集团全资收购了库卡,但库卡的主要生产基地都在国外,如果将库卡算作外资的话,本体领域外资中国市场占有率达 65%以上,国产替代道阻且长。
国内厂商中,埃斯顿、机器人(新松)、 埃夫特、新时达和广州启帆市占率较高,其中新时达和广州启帆应用领域较为专一,广州 启帆同时也是非上市公司。
在埃斯顿、机器人(新松)和埃夫特中,并未形成市占龙头, 但埃斯顿产业链布局最广,自主技术优势最强,如能持续加大产能,有望冲击本体龙头。
数控机床:整体技术成熟,日德美绝对领衔,国产化步伐初显加速
数控机床分类方式繁多,数控装置(CNC)为核心部件。数控机床全称数字控制机床, 是在机床基础上加入计算控制系统(CNC, Computer Numerical Control),从而形成的一 种自动化智能制造设备。
数控机床的结构主要可以被划分为,数控机床可按加工工艺、运动方式、伺服控制方式、机床性能等指标进行分类。
数控装置主要由输入、处理和输出三 个基本部分构成。现代数控均采用 CNC 装置,一般使用多个微处理器,以程序化的软件 形式实现数控功能。
所有工作都由计算机的系统程序进行合理地组织,使整个系统协调地进行工作。
进入工业4.0时代之后,数控机床开始迈向智能化,除了传统的计算机程序控制,大数据、云计算、人工智能、物联网等技术开始进一步在数控机床上进行应用。

全球数控机床产业规模巨大,市场发展成熟,竞争格局整体仍由日德美主导。
数控机 床作为工业智能制造的关键组成部分,加上多年的发展,全球产业规模庞大、增长率始终 在 4%-7%左右徘徊,波动不大,处于稳定增长态势。
在市场占比中,日本与中国处于领 先地位且份额相当,均处在 32%的水平,其次为德国市场,占比为 17%。竞争格局方面, 目前数控机床生产仍然由日德美企业主导。
根据赛迪顾问发布的 2019 年全球 TOP10 数控 机床企业排名,全球前十大企业包括日本企业四家、德国企业三家、德日合资企业一家、 美国企业两家,而中国企业自 2008 年之后再未进入前十,日德美在数控机床领域占据着 稳固的主力地位。

数控机床行业国内竞争格局较为分散。
数控机床虽然是关键智能制造零部件,其生产并未在国内迎来良好的发展势头,目前国内庞大的数控机床需求仍然依赖海外进口。
国产 数控机床市场份额主要集中在中低端领域,截至 2018 年,我国低端数控机床和中端数控 机床国产化率分别为 82%和 65%,而高端数控机床国产化率仅为 6%,主要原因是国企改 革困难及民营企业资质不足。随着智能制造领域的快速发展,在数控机床领域拥有技术优 势的厂商开始发力。
创世纪、秦川机床和海天精工是目前我国市占最大的数控机床企业, 三者已在国内企业竞争中初步占据龙头地位。未来随着数字化的进一步普及和政策支持, 数控机床,特别高端数控机床国产化率有望进一步提升。

优质公司——从国产替代看产业链的机会
海外巨头在中国相关区域市场份额整体下降,国产替代方兴未艾,通过国产替代寻找 投资机会。工业自动化产业链冗长且公司众多,从不同角度可以寻找出不同的标的。
从产 业链来看,可以先寻找出产业链中的优质环节,由此进一步寻找出优质环节中的主要上市公司。
此外,还可以将产业链全部公司看做整体,通过相关指标筛选出优质个股。下面我 们将通过产业链环节和上市公司个股选取两种方式寻找工业自动化优质公司。

产业链环节
在国产替代背景下,优质产业链环节有以下三大特征:(1)高国产化率;(2)国产化 率快速提升;(3)在产业链中重要性高。
高国产化率 由于内资品牌尚处于起步和扩张阶段,加上各类产品的技术壁垒和资源管控有所差异, 各行业细分的国产化率差异严重,即使是处于同一系统的不同产品国产替代情况也有可能 存在较大差异。
我们首先选择出国产化率较高的产业链环节,并在这些环节中通过相关业 务收入选择出市占较高的上市公司。国产替代率较高的环节有 IPC/PC-based、DCS、减 速器、伺服以及传感/仪表,部分环节上市公司较少,选取相关营收前三或超过 10 亿元的 公司。

国产化率快速提升
工业自动化国产替代整体仍处于有待提高的环境中,通过观察 2019 年-2021 年市场 规模变化的情况,我们发现部分环节增速较快。有些环节市场集中度较高,主要龙头拉动 提升国产替代率;有些环节市场较为分散,市场前景广阔,可以通过充分竞争快速实现国 产替代。目前产业链中,CNC、伺服、传感/仪表和工业机器人本体的国产替代率快速提升,我们选取相关营收前五或超过 10 亿元的公司。

在产业链中重要性高
实现国产替代,应率先通过产业链中重要性高的环节突破,产业链环节的重要程度, 首要体现为各环节的市场规模。产业链环节中,PLC、CNC、减速器、伺服、变频器、传 感/仪表市场规模远高于其他环节,属于重要环节,我们选取相关营收前五或超过 10 亿元 的标的。部分跨产业链环节经营的公司被多次选取,如工业自动化龙头汇川技术。

公司筛选
总体来说,工业自动化各细分产品市场情况国产替代具有明显差异,大部分关键零件 市场替代仍然不足。此外,在非主要产业链环节和跨产业链经营的标的中,也存在着众多 “小而美”、“全而美”的优质标的。产业链特点与细分市场的国产替代同样,是基于市场 寻找优秀个股的关键标准。(报告来源:远瞻智库)
接下来,结合产业链特点和国产替代前景,在工业自动化股票 池中,我们通过以下维度寻找优质公司:(1)相关收入高且综合经营;(2)经营良好且重 视研发;(3)未来高成长性预期。
相关收入高且综合经营 前文中归纳了工业自动化主要产业链股票池,选取股票池中跨产业经营 3 个及 3 个以 上环节的个股,2020 年相关业务营收分布在 2.6 亿元至 105.9 亿元之间,剔除相关业务收 入 10 亿元以下的个股,则工业自动化相关收入高且综合经营的个股有卧龙电驱、正泰电 器、宏发股份、汇川技术、中控技术、新时达、埃斯顿、秦川机床、海得控制、英威腾和信捷电气。

经营良好且重视研发
我们使用 2019-2021 年平均 ROE 测度公司经营状况,使用 2019-2021 年平均研发支 出占比测度公司重视研发程度,2021 年年报尚未全部披露,使用前三季度数据代替。
首先来看零部件及标准设备生产厂商,研发支出占比显著较高的公司有科德数控、维宏股份 和华中数控;ROE 显著高于全部厂商的是宏英智能;研发情况和经营状况均较好的公司包 括中控技术、柏楚电子、步科股份、麦格米特、雷赛智能、伟创电气、信捷电气、宇环数 控、埃斯顿和绿的谐波。

未来高成长性预期
我们使用营收和净利润 3 年一致预期 CAGR 来测度成长性,零部件及标准设备生产厂 商中成长性较高的有正弦电气、怡合达、伟创电气、绿的谐波、科德数控、汇川技术、维 宏股份、创世纪、雷赛智能、柏楚电子、海天精工、国盛智科。此外,双环传动净利润一 致预测 CAGR 非常高,也具有很强的成长性。

优质公司梳理
在筛选中,无同时满足 3 条标准的个股,同时满足 2 条标准的个股有科德数控、 汇川技术、维宏股份、中控技术、雷赛智能、柏楚电子、伟创电气、绿的谐波、埃斯顿和 信捷电气,仅满足 1 条标准的有卧龙电驱、正泰电器、宏发股份、新时达、秦川机床、海 得控制、英威腾、华中数控;宏英智能、步科股份、麦格米特、宇环数控、正弦电气、怡 合达、创世纪、海天精工、国盛智科和双环传动。
在优势产业链环节中,同时满足 3 条标 准的环节是伺服和传感/仪表,同时满足 2 条标准的环节是减速器和 CNC,仅满足 1 条标 准的是 IPC/PC-based、DCS、工业机器人本体、PLC 和变频器。
各优质产业链环节的标准:在优质个股中,不存在同时满足“相关 收入高且综合经营”、“经营良好且重视研发”以及“未来高成长性预期”三个条件的个股, 将满足上述 3 条中的 2 条的个股划定为“最优”,仅满足 1 条的个股划定为“较优”;这些优质个股按产业链环节“高国产化率”、“国产化率快速提升”和“在产业链中重要性高” 进行判断,同时满足 3 条的划定为“最优”,其他的为“较优”。
将优质产业链环节中的重点公司筛选的标准划分:
在产业链环节中的主要公 司中,若同时满足“高国产化率”、“国产化率快速提升”和“在产业链中重要性高”三个 条件,则划定为“最优”,其余公司为“较优”;将这些公司按照 “相关收入高且综 合经营”、“经营良好且重视研发”以及“未来高成长性预期”的筛选标准来判断,满足 2 条及以上条件的公司为“最优”,满足 1 条及以下条件的公司为“较优”。

将以上两种筛选方式结合,汇川技术、信捷电气、雷赛智能和中控技术, 这四家公司均从事从控制系统到驱动执行的主要运动控制过程。
主要从事伺服系 统的智光电气、鸣志电器、江苏雷利、卧龙电驱、步科股份和怡合达;主要从事传感/仪器 仪表的川仪股份、汉威科技、柯力传感和正泰电器;主要从事 CNC 的柏楚电子和科 德数控;主要从事控制系统的维宏股份、海得控制、宏英智能和麦格米特;主要从事 变频器的伟创电气、英威腾和正弦电气;主要从事机器人及减速器的埃斯顿、新时达 和绿的谐波;以及继电器龙头宏发股份。
风险因素
1)奥密克戎毒株国内传播失控:奥密克戎是目前为止新冠肺炎最具传播力的毒株, 而且拥有不同变体,还在演化新的变体,我国多地遭遇新毒株流行,尽管已经取得了初步 管控和清零的成果,但部分城市基数仍然较高,存在难以短期控制的风险;
2)美联储量化宽松收缩引发全球系统性风险:美联储结束量化宽松,已决议缩减购 债,其影响已在主要美元市场中体现,近日日元兑美元汇率大跌亦受其影响,美元流动性 是全球资本市场的重要风向标,将会影响全球主要资产估值中枢,并产生系统性风险;
3)产业政策不及预期:2020 下半年至 2021 年疫情快速恢复期订单大幅增长,目前 主要中游制造已逐渐转入订单周期下行,经济增速也整体回落,叠加局部疫情造成部分停 产,将会进一步增加近期产业政策不及预期的风险;
4)俄乌局势加剧影响全球供应链:俄乌冲突加剧,乌东是乌克兰重要工业区,集中 分布各类重工业产业,将会直接影响相关产业产能,此外俄乌其他原材料出口也因产能和 汇率波动而大幅减少,将会进一步冲击全球供应链,造成基本面风险。
——————————————————
请您关注,了解每日最新的行业分析报告!
报告属于原作者,我们不做任何投资建议!
如有侵权,请私信删除,谢谢!
获取更多精选报告请登录【远瞻智库官网】或点击:远瞻智库|文库-为三亿人打造的有用知识平台