
关于印发《陕西省预拌混凝土企业试验室基本条件》的通知
各设区市住房和城乡建设局、行政审批局,杨凌示范区住房和建设局、行政审批局,西咸新区住房和城乡建设局、行政审批局,韩城市、神木市、府谷县住房和城乡建设局、行政审批局:
为进一步加强全省预拌混凝土企业管理,确保建设工程质量和施工安全,根据《建筑业企业资质管理规定》(住房城乡建设部第22号令)、《建筑业企业资质标准》(建市〔2014〕159号)《混凝土质量控制标准》(GB50164)等国家标准规范,我厅制定了《陕西省预拌混凝土企业试验室基本条件》,现印发你们,请认真贯彻执行。在执行中遇到的问题和建议请及时反馈省住房和城乡建设厅建管办。
附件:陕西省预拌混凝土企业试验室基本条件
陕西省住房和城乡建设厅 2021年1月7日
(此件主动公开)

附件
陕西省预拌混凝土企业试验室
基本条件
第一条 预拌混凝土企业试验室(以下简称试验室)是预拌混凝土生产企业内部设置的负责企业内部质量检验、保证质量体系正常运转的部门。
第二条 在满足预拌混凝土企业质量管理体系要求的情况下,建立试验室管理体系。
(一)试验室工作制度应包括:检验检测原始记录管理制度;试验报告的编制、校核、审批制度;检测样品管理制度;混凝土试块制作、养护、保管制度;配合比设计与调试管理制度;不合格品的管理制度;检测事故分析报告制度;技术人员岗位责任制度;仪器设备的使用、维护、检定(校准)制度;标准、规范管理制度;技术档案管理制度;环境保护、安全管理制度、试验室停电停水应急预案等。
(二)作业指导书应包括:主要仪器设备操作规程、仪器设备自校方法、取样方法、试验检测流程等。
(三)预拌混凝土企业应严格按照《混凝土质量控制标准》(GB50164)、《预拌混凝土》(GB/T14902)、《混凝土结构工程施工质量验收规范》(GB50204)等国家和行业标准规范(附件1),以及合同约定和施工设计文件的技术要求,对原材料质量、混凝土配合比、混凝土性能开展质量检验及质量控制工作。
第三条 人员要求
(一)试验室负责人:具有2年以上混凝土试验室工作经历,且具有工程序列中级以上职称或注册建造师执业资格。
(二)混凝土试验员:专职试验人员不少于4人,并取得岗位培训合格证书。试验员不得同时受聘于两个以上(含两个)工作单位,工作单位变动的,应及时办理变更手续。
第四条 设施和环境条件
试验室应根据检验需要分类设置检验、样品存放、养护等场所,并结合工作流程科学合理布局,有效隔离不相容的试验室活动区域。至少设置以下区域:水泥、掺合料及外加剂检测室;砂石检测室;混凝土室;标准养护室;留样室;资料室等。试验室的设施、面积、清洁、采光、通风、温度、湿度、能源等均应满足检验工作及相关标准规范的要求。预拌混凝土企业应确保试验室周围环境的粉尘、振动、电磁辐射等均不得影响检验工作。
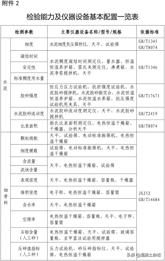
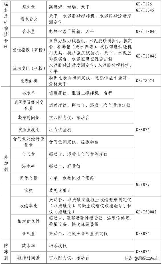
第五条 检验能力及仪器设备的配备
(一)试验室的检验能力应与预拌混凝土企业的生产能力相适应。试验室根据生产需要进行项目检验,按照《检验能力及仪器设备基本配置一览表》(附件2)配备相应的仪器设备。
(二)试验室计量仪器和检验设备的配备应满足生产过程检验和出厂产品检验的需要,仪器设备的品种、型号规格、测量范围、精度等级应满足所开展检测参数及国家相关标准规范的要求(附件2)。
(三)计量仪器、检验设备应定期由经授权的计量机构进行检定、校准,并出具有效的计量检定合格证书、校验证书。试验室应建立健全设备仪器档案,档案应包括:设备仪器说明书、合格证、验收记录、维修记录、运行记录、检定/校准记录等。
(四)市级(含直管县)住房城乡建设管理部门应按照“双随机、一公开”要求,对预拌混凝土企业开展检查(附件3),现场检查时可对预拌混凝土企业试验室检测项目的实际操作能力进行现场考核,如:混凝土抗压强度检测、混凝土配合比设计、水泥、掺合料、外加剂、砂、石等检测项目进行现场考核。
附件:1.陕西省预拌混凝土企业试验室
标准、规范配置参考目录
2.检验能力及仪器设备基本配置一
览表
3.陕西省预拌混凝土企业试验室现
场检查表






