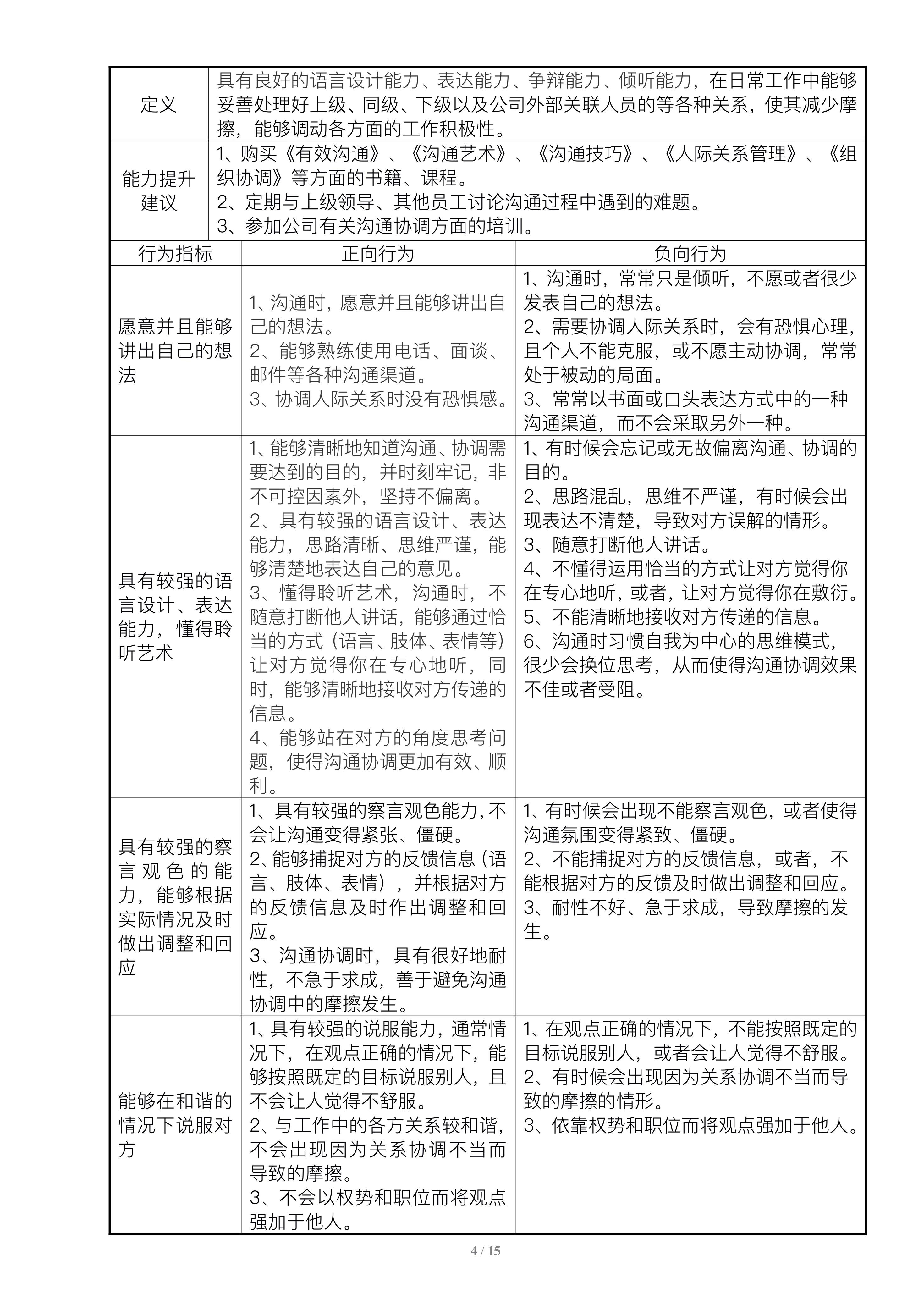
胜任力模型是时下人力资源管理领域最炙手可热的模型,很多企业都已经建立或准备建立本组织的胜任力模型。
胜任力是指能将某一工作中有卓越成就者与普通者区分开来的个人的深层次特征。
它可以是动机、特质、自我形象、态度或价值观、某领域知识、认知或行为技能等任何可以被可靠测量或计数的并且能显著区分优秀与一般绩效的个体特征。
今日分享【人力资源总监胜任力模型】
人力资源总监是公司人力管理的专业总负责人,他的能力素质水平对企业人员的效能发挥有着重要影响。
因此一个知识水平高、综合素质能力强、职业素养专业的人力总监是每个企业热切期望的。




篇幅有限,以上仅展示了部分内容。
如何获取所有内容的完整电子版?
1、关注点赞、转发后,购买底部专栏即可获取;
每天前10名购买专栏的读者,还可以额外赠送如下近500份优质职场文件:



更多优质资料文档,可进入91小程序*载下**
(此处已添加小程序,请到*今条头日**客户端查看)