一年一度的高考已落下了帷幕。
相信很多考生和家长在尘埃落定之前,这颗悬着心并不能真正的放下。
估分、等待分数揭晓的阶段固然有些煎熬,但等到分数和全省位次出来后,很多人并不会更轻松,反而可能更踌躇。
有句话叫做“考得好,不如填得好”。

考得好是前提。
填得好,轻则考分权益最大化,重则关乎个人发展前途。
很多家长朋友和考生,除了知道自身兴趣和志向之外,对于当前社会的热门专业、产业结构变化所带来的用人需求可能关注不太多。
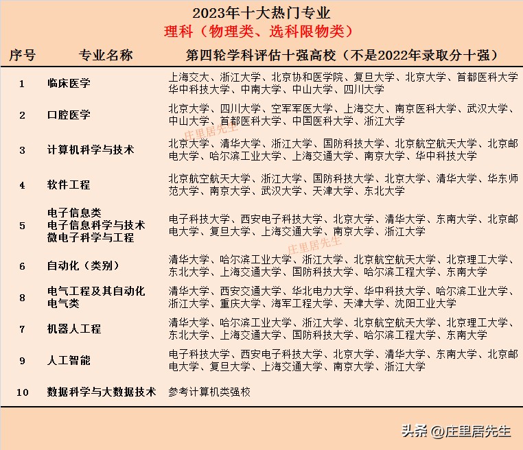
根据近几年高考志愿填报和各高校录取情况,我整理了理科(物理类)和文科(历史类)2023年十大热门专业供大家参考,欢迎您也来分享您的观点。

十大理科热门专业
理科(物理类、选科限物类)
1. 计算机科学与技术
近些年最火热的理工科专业。
最大的优势的就业形势比较好,薪资待遇高。在腾讯、阿里巴巴、华为等等大厂里,IT程序员几十万年薪是很正常的,就算本科或者硕士毕业生,薪资待遇也比同年龄的高很多。
缺点是现在IT从业人员越来越多,越来越卷,35周岁仿佛真的成了一道坎。

2. 临床医学
临床医学一直以来都是高录取分专业,也是经久不衰的热门专业之一。即便在高喊“劝人学医,天打雷劈”的时期,临床医学也是比较热门的专业。
3. 口腔医学
近几年,从录取分来说,口腔医学是比临床医学更热门的专业。
口腔医学毕业生就业更灵活,受到的约束更小。同时,在担责风险小的情况下,收入还挺高。

4. 软件工程
与计算机科学与技术差不多,更偏向于软件技术开发等。
5. 电子信息类、电子信息科学与技术、微电子科学与工程
当前芯片被美国卡脖子,我国致力于自主研发制造芯片,大规模发展半导体全产业链。未来就业有一定的前景。

6. 电气工程及其自动化
这些年热门理工科专业之一。就业面比较广,包括但不限于国家电网(南方电网)、各类发电厂、水利水电建设集团、轨道交通部门、电子产品公司。

7. 自动化类
8. 人工智能
9. 机器人工程
10.数据科学与大数据技术
以上多为新工科专业,代表着国家未来一段时间内重点发展的领域,机遇与挑战并存。
文科(历史类、选科不限类)

1. 汉语言文学(师范)、小学教育(师范)、思想政治教育(师范)、学前教育(师范)
随着社会经济发展呈现出来的波动性和不可预测性,相较于以前年轻人想出去闯的主流观点,现在越来越多的家长和学生都更希望求稳。
读师范是求稳的最好的途径之一。在众多师范类专业中,小学教育是最热门的,开设的师范类院校多,相对来说也容易进。

中国政法大学
2. 法学
文科专业中长久不衰的热门专业。但是热门不代表好就业,光靠本科想获得好工作还是比较难的,最好是读研究生,哪怕是名牌大学的法学毕业生。

2022年法大在浙江的招生投档情况
3 .会计学
会计专业也是文科专业中比较吃香的专业,属于文科生、理科生都可以报考的专业。
4 汉语言文学
文科专业额万金油专业之一,就业面不算窄,尤其是考公时受到的岗位限制比较少。
5. 财务管理
文理科皆可报,就业比较广,像银行、企业会计、投资融资岗、财务分析、事务所审计、证券公司等。
5. 金融学(类别)
行业高薪代表专业之一,但工作后是天花板还是地板也充满未知。
6. 护理学
护理学与护理是有区别的,护理一般是大专高职院校的专业,护理学是本科。虽然是热门专业之一,但是录取分却不算太高,因为招生人数比较多。

7. 国际经济与贸易
从90年代中期到前些年,国贸一直是比较热门的专业,有段时间是最热门的几个专业之一。依托的大背景是中国在过去20多年里扮演着世界加工厂的角色。逐年增加的出口额,现有的数百万家与出口息息相关的工厂、贸易公司都能说明过去这些年中国外贸的蓬勃发展。
如今,国贸虽然不再是最热门的专业之一,但仍旧是文科生较好的选择。

浙大 紫金港校区
社会在发展,人才需求也随之变化。
各方都应该与时俱进,其实教育部每年也会根据实际情况新增或者撤销一定的专业。
个人归纳总结的热门专业,肯定有疏漏之处,只能作为参考。
同时,也欢迎各位朋友留言指正。
喜欢的朋友可以点赞、收藏、分享和转发,后续还会分享更多高校信息和关于2023年高考志愿填报等信息。
关注我,一起了解更多高校和高考那些事。
