很多小学已经发录取通知书了,标志着2018幼升小的历程正式结束了。2019幼升小的脚步也越来越近啦。粑粑麻麻们都清楚家门口的对口小学吗?今天小帮帮整理了最全重庆主城小学的划片范围,赶紧收藏起来或分享给身边需要的家长吧~
1 沙坪坝区
01 沙坪坝区
树人小学
渝碚路派出所:
小新街单号29-83号;小新街双号40-68、74号;汉渝路单号7号、11号、13号、33号、35号、37号、39号、41号、71号、73号、75号;汉渝路双号2-22号;天陈路1号、7号;教改村:新体村1-6号;华宇广场
小龙坎派出所:小新街40号(沙龙广场)
02
沙区实验一小

03 沙坪坝区
育英小学

04 沙坪坝区
南开小学

05 沙坪坝区
沙坪坝小学

06 沙坪坝区
大学城树人小学

07 沙坪坝区
大学城人民小学

08 沙坪坝区
思贤树人小学

09 沙坪坝区
富力南开小学

10 沙坪坝区
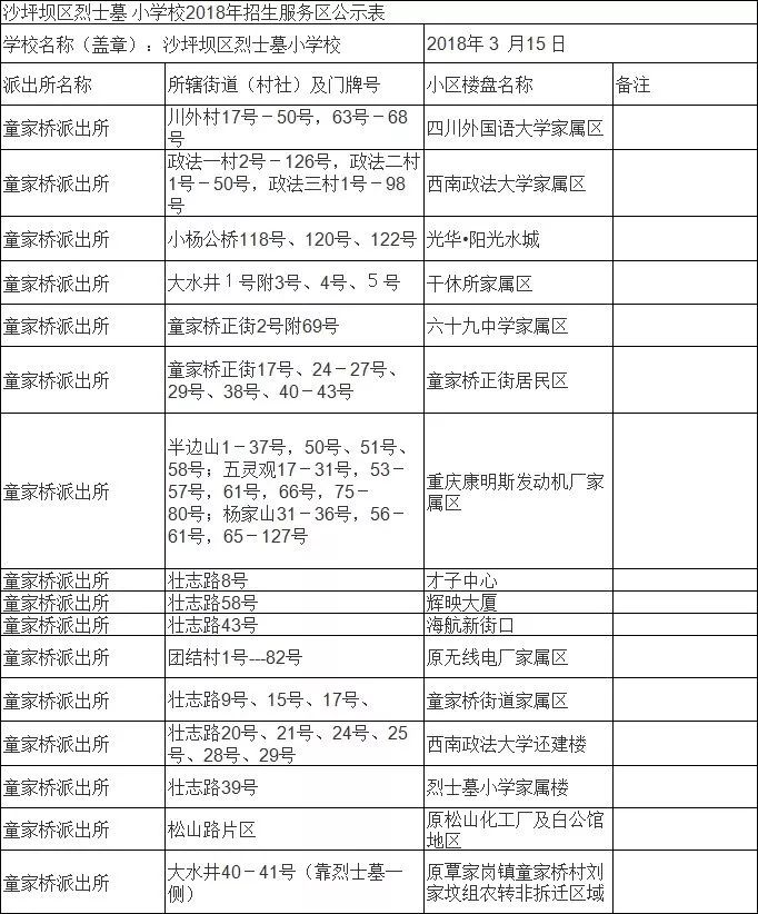
烈士墓人小学

1 1 沙坪坝区
树人景瑞小学


12 沙坪坝区
大学城沙坪坝小学
北麓国际城、协信城立方、协信天娇名城、中渝春华秋实,首港城、双福村、香炉山村
13 沙坪坝区
景阳南开小学
贝蒙天地、西城的湖、康田漫城、羲城蓝湾、龙湖睿城、康田紫悦府
14 沙坪坝区
莲光小学
石井坡派出所:中心湾、前进坡、光荣坡、老双碑、朝天嘴、团结坝、砖瓦窑、民主坪、窍门山、建设坡、解放湾、互助湾、青草坡城镇户口;
井口派出所:青草坡农户
詹家溪派出所:长春沟68-3、68-4号;长春沟3号-7号;长春沟32号-37号(32中教师住宅);
2018年“信达.滨江蓝庭”(石井坡263号)、“中昂.嘉御湾”(中心湾87号)、“渝富.滨江首岸”、“融创.滨江壹号”已结房入住且户籍迁入的业主子女,依据三对口原则指派入读沙坪坝莲光小学。
15 沙坪坝区
滨江小学

16 沙坪坝区
高滩岩小学

17 沙坪坝区
大学城第二小学

18 沙坪坝区
永祥实验一小

19 沙坪坝区
融汇沙坪坝小学
1、梨树湾村:石堰、杨家沟、芭蕉沟、腰子堡、梨树湾生产队(梨园社区)、梨树湾工业园
2、梨树湾、窑湾生产队;
3、杨梨路:自164-327号
4、沙区梨树湾2号:尚赏居
5、沙区梨树湾红槽房正街:(映泉花园)融汇温泉城还建房
6、融汇温泉城业主(A区:清溪路169号;B区:荔枝桥13号;C区:杨梨路;D区(童话里);E区;梨树湾泉汇路3、5、7、9、11、13、15、17、19、21、23、25、33号;泉景三路1号、2号)
20 沙坪坝区
上桥南开小学

21 沙坪坝区
远祖桥小学
南溪村、南溪口(社区);南溪经济园1号(远祖桥菜市综合楼);南溪经济园55号;金杜洋光小区内原华洋厂集资楼‘’南溪经济园59号金杜洋光小区;南溪经济园100号新升南园小区;黄金坡(社、组);陈堡(社、组);经济桥(社、组)、南溪江景园为界靠双碑方向;瓦竹堡(社、组);丁家山(社、组);檬梓堡(社、组);汤家院(社、组);郭家岚垭(社、组);青龙嘴(社、组);磨盘丘(社、组)
22 沙坪坝区
凤鸣山小学

23 沙坪坝区
汇育小学

24 沙坪坝区
天星小学

25 沙坪坝区
儿童艺术学校
童家桥派出所:童家桥正街175号(金星花园);童家桥大水井47、59号(凤凰小区)、童家桥大水井60号(新城大厦);童家桥打水进76、78号(翰林景园);童家桥打水进1号(九鼎名都)童家桥小杨公桥108号(金悦城);童家桥大水井、童家桥正街。
磁器口派出所:童新一街
覃家岗派出所:刘家坟、莴笋沟、枣子堡、马房湾社
26 沙坪坝区
红槽房小学
天星桥正街3-18、20-24、26-39、41、43-45、47-50、52-62、64、66-80、83、85、86、88-94、96、98、100号;二建村、轴承一村、二建医院家属区、俊峰大厦、南新大厦、宏城大厦、沙区第三人民医院、沙区安监局、天星桥中学、沙区园林局、洪源大厦、风光花园、制药厂家属区、雅豪丽景、升伟新天地、晒光坪2、4、6、8、10、12-29、31-38、40-51、53-55、57-62、65-68、70-73、75-77、79-88、90-94、96-103号;世纪花园、星星物业管理公司三小区、天星苑、篱岛生态小区、庆泰花园、晒光坪64小区、康源小区、福苑山庄、天福景苑、红槽房小学、云景天城、、锦绣天城、沙铁村、大川建博、临江大厦、东方商住楼、方圆小区、新立村、大川建材市场
2 九龙坡区
01
谢家湾小学

02
歇台子小学
六店子1号、解甲园小区(罗汉沟1号);蜜城小区(罗汉沟2号);渝州路33号;渝州路35号-53号单号;渝州路54号-166号、磨盘山(重庆市五九研究所)、珠江华轩小区(华轩路39号);城市归谷美墅小区(华轩路108号);万科锦尚一期小区(罗汉沟26号)。
03
九龙坡实验一小
杨渡村[祥和如意居(杨渡村138号),老居民房(杨渡村1—126号、300号)];杨渡一村[老居民房(杨渡一村1—43号)];杨渡二村[大建厂房(杨渡二村4号),老居民房(杨渡二村1—29号、50—120号)];西郊路[区府集体户(西郊路27号),广厦经典(西郊路28号),九龙明珠(西郊路33号),九建公司(西郊路69号),九龙大厦(西郊路98号),老居民房(西郊路1号、3-16号、18号、20-26号、34、50、51、54、58、61、63、71号)];西郊一村[ 动物园家属区(西郊一村1-5号、10-96号、108-113号),回民房(西郊一村99号),老居民房(西郊一村117-202号,不含碧景园等小区房)];西郊三村[ 西城镜园(西郊三村1号),老居民房(西郊三村3号、3号1-13幢、25-31幢、33幢、35幢、39幢、40幢、42幢、44幢)];上游三村[西城映画(上游三村7号),轻轨综合楼(上游三村8号),老居民房(上游三村1、2、3、32号)];阳光馨苑小区;杨渡村、杨渡一村、杨渡二村、西郊路、西郊一村、西郊三村、上游村其它可能登记遗漏的老居民房(非小区房);北大资源燕南小区(兴堰路3、4、6、10号)。
04
高新实验一小
白马凼1-129号 [康居花园(白马凼124、125、126、128号),白马花园(白马凼59号),城建校家属楼(白马凼129号)。注:白马凼2号、44号、60号、61号、62号、64号、65号、67-100号、127号都是空号,101号是门市];长石村[长石村1号,2号(含附1号、附2号、附3号、附8号、附9号、附10号、附23号),10号,11号,12号,13号,14号、19号、20号、26号];长石苑[长石苑1-7号];红育坡[外语校宿舍(红育坡1号),集体户头 公益用房(红育坡18号),养护段宿舍(红育坡52号),红育坡55号,两平房,供销社(红育坡60号),电车宿舍(红育坡59、61、62号),一建宿舍(红育坡63、64、65、66、67号),红育坡70-102号(其中80号、86号除外),红育坡187号];联芳桥(联芳桥7、8、9、11号);税务南国大厦(枫丹路106号);枫丹苑(枫丹路199号);西亚怡顺(香榭街66号);兴茂晶蓝公馆(香榭街68号);六店小区(六店一、二期1栋-16栋);渝州路1-29号单号[晨光百货商务楼(渝州路1号), 222路车站旁(渝州路3号), 中建宿舍(渝州路7号), 三设计院集体户(渝州路17号),渝州路19号,三设计院家属(渝州路21号)];渝新路[香山园小区(渝新路176号),和泰家园(渝新路161、163号), 建工新康桥(渝新路235号),morning公馆(渝新路260号),税校家属区(渝新路89号),南方香榭里小区一期南苑(渝新路129号),香榭里小区二期东苑(渝新路2 -7号),香榭里小区(渝新路30号)];华宇名都小区(1号-24号);同创高原一期、二期(经纬大道1098、1099号);半山七号(经纬大道1099号);六店子三期农转非安置户(经纬大道1097号);明发.御景园小区(经纬大道1095号第2、3、4、5号楼);半山公馆小区(长大路1号)。
05
铁路小学
黄桷坪地区内铁路职工子女;铁路2-6村;龙隐花园(铁路三村);海员村;黄桷花园小区;和风雅筑小区;小水池;重庆机器制造厂职工宿舍;九渡口;黄桷坪正街[黄桷印象小区(黄桷坪正街232号)];搬运村;黄桷坪新建路;铁路新村[曦园云岭小区(铁路新村50号)];重庆第九建筑公司;四川美术学院;501仓库;市棉麻站;油库;部队;工美职中;水厂;志龙·观江嶺小区(官家林11号);电力1-6村;尖山堡。
06
彩云湖小学
创新大道[二郎凤凰居(创新大道1号):协信天骄(创新大道11号)]、科城路[同天绿岸(科城路98号),同天观云邸(科城路99号),恒基翠庭(科城路129号),兴茂盛世国际(科城路135号),协信彩云湖小区(科城路166号),蓝光彩云府小区(科城路167号)];火炬大道[朵力尚美国际(火炬大道98号),弘悦101小区(九龙坡火炬大道100号)];同天依云郡(创新大道10号),渝高香洲小区(二郎科技大道76号);渝高新城星座(迎宾大道35号);中昂彩云台小区(二郎科技新城中心)
07
兰花小学
石新路部分:四季香山(石新路178、180号);恒鑫名城一期(石新路62、116、218号);蓝谷黑峻(石新路121、123号);兰花丽景二期(石新路299号);
兰美路部分:恒鑫名城二期(兰美路15号);顺盛雅苑(兰美路699号)
银杏路部分:美好星空(银杏路70号);
科城路部分:银海方洲(科城路89号);水晶城(科技大道96号);康田西锦(科技大道120号)
兰花小区部分:兰花二、三、四、五、六、七、八小区;市政大厦(兰花五小区5号);紫薇南苑(兰花十小区)
二郎路部分:二郎路151-176号;二郎路201、220号
朝阳路部分:兰花丽景一期(朝阳路6号);紫薇北苑小区(朝阳路3号);红印新村
08
杨石路小学
石坪桥正街1-23号[中央大厦(石坪桥正街2号),板砖公司临街宿舍(石坪桥正街6号),110办公楼后住宅(石坪桥正街8号),万科西九小区(九龙坡区石坪桥正街9号),中飞口腔楼上住宅(石坪桥正街20号)];石坪桥后街4-7栋(石坪桥菜市口五一招待所上楼房);石坪村;五一新村;兴胜路(5、6、8、16、32、43、44、56、58、59、61、62、63号、63号附1号、64、65、68、114号);保利花半里路(兴胜路1、6号);文化七村21、22、23、26、27、28、31、32、36、37、38、39栋;斌鑫.世纪城开发小区(杨家坪正街26号);工学院职工住宅(建工二村5、6、7、26、49栋);龙腾大道[圣陶苑(龙腾大道33号),盾安文化苑(龙腾大道73号),华奥大厦(龙腾大道81号)];建工三村(1、2、3、4、8、9、10栋);聚金万佳苑(谢家湾文化七村51号);景瑞西联社小区(兴胜路1号6幢)。
09
人和小学
幸福村;朝阳村;起重机厂家属区;华庆路[朝阳小区(华庆路8号),华庆路廉租房1、2期(华庆路21、22号)];华福大道北段[七彩华府小区(华福大道北段14号),金科阳光小镇小区(华福大道北段16号、18号),西城绿锦榕尚居小区(华福大道北段19号),美华星都小区(华福大道北段66号),华宇锦绣花城小区(华福大道北段69号),奥园国际城小区(华福大道北段77、79号),斌鑫西城绿锦小区(华福大道北段219号),石龙社区安置房(华福大道北段319号)];华龙大道[联发.公园里小区(华龙大道66号),龙城御府小区(华龙大道68号),华福雅苑小区(华龙大道211号)];劲旅丽景花园小区(华庆路9号);保利金香槟小区(华美二路6号、9号);和泓四季小区(华福大道北段15号、17号、23号、25号;锦虹三路4号、5号、6号);汀蓝郡小区(华龙大道217号);美每家华龙城小区(华美路21号、23号);西苑六号小区(华龙大道189号);恒大雅苑小区(华福大道北段29号,锦虹一路1号,锦虹二路1号、2号,);华岩新城福茄路龙樾湾小区(锦虹路8号);宫和西香郡小区(锦虹三路11号)。
10
鹅公岩小学
黄杨路[金科VISAR小区(黄杨路1号),奥园康城小区(黄杨路2-10号、16、18号),和园A区(黄杨路14号),和园B区(黄杨路71号),华宇春江花月小区(黄杨路20号),大鼎世纪广场C区小区(黄杨路24号),保利港湾国际小区(黄杨路83号),清水源(黄杨路98号),创泰大厦(黄杨路100号),盛美居小区(黄杨路102号)]; 工农四村[工农大厦(工农四村56号),丽水菁苑(工农四村58号)]
11
重庆外国语学校森林小学
科林路;科园一街;科园二街;科园三街;科园一路;科园二路;科园三路;科园四路;科园五路;科园六路148号以下;埝山苑全部;科创路;石杨路1-39号的单号;渝州路2-52号的双号。
12
九龙坡实验二小
民主一村—民主七村;劳动一村[祥瑞新城小区(劳动一村59号)];劳动二村;劳动三村[万象雅居(劳动三村40号)];谢正街[104、105栋,建设广场(谢正街59号)];团结路[4、6、47号,艾佳天泰(团结路50号)];团结支路;珠江路[24、39、49号,世际公寓(珠江路47、48号)];直港大道[跃华直港小区(直港大道2号),斌鑫丰泽园(直港大道5号),金都香榭小区(直港大道18号),建设大厦(直港大道17号),君安楼(直港大道22号),天鹅山庄(直港大道26号),星河世家(直港大道28号),珠江花园(直港大道179号)];天宝路[斌鑫新华苑小区(天宝路10、12号),润安大厦(天宝路118号),天鹅堡(天宝路125号),天合家园(天宝路126号),佳宝园(天宝路127号),佳庆园(天宝路132号)];杨坪六队*迁拆**户子女;天兴路[晋渝上江城(天兴路1-2号),天兴路3-8号,佳锦园(天兴路6号),教师集资房(天兴路10号),天兴路39号,天兴路41号,和坤小区(天兴路51号)];铁路一村[晋愉九龙湾(铁路一村28号)];杨家坪横街[盛仁汇小区(杨家坪横街28号),杨家坪横街30号];东原九城时光(九滨路2号)。
13
石桥铺小学

14
西彭园区实验小学
永安村;双岗村;桥凼村;泥壁村;黄谦村;马安村;长安村;李家河村;大三村;大二村;高滩岩;冷家湾;油库;西庆路;西园路;西竹路;西彭南城小区(洋河新区);渝西交易城;澎湖小区;晨曦花园;晋愉锦都小区;西华路及西华路各支路;新天地小区;西城俊秀小区;翠林居小区;西城华府小区;七星城上城小区;西城美地小区;帝景豪苑小区;西彭镇大同街(含西城天骄小区)。
15
华岩小学
华龙大道[翠苑小区(华龙大道3号),华龙苑小区(华龙大道4号),随缘居小区(华龙大道8号),半山小区(华龙大道53号) ,福缘尙城经济适用房小区(九龙坡区华龙大道36号),海兰云天畔山林语小区(华龙大道56号),鑫泰华府(华龙大道64号),]; 二郎欣茂苑一、二期(华民街6号);华园路[枫馨丽园小区(华园路3号),西城尚景小区(华园路5号)];冬山路[华福家园小区(冬山路8号)];华岩寺路[华福山水小区(华岩寺路5号)];福安居(华岩寺6号);西山村部分;华岩1、2、5社。
16
共和小学
华玉路嘉德园小区(华玉路397号),永缘城市交响小区(华玉路433号),玉竹花园小区(华玉路444号),斌鑫西城熙街(华玉路501号),和谐居小区(龙门阵大道201号),斌鑫中央国际公园(龙门阵大道193-199号),龙门阵大道15、19号,恒大帝景小区(恒华路2、8号),华岩新村,北井村,共和村(6、7社除外),共和新村,西山村,华岩西村
17
华福小学
民安华福社区父母租住公租房子女。(以合同为准)
18
田坝小学
石堰村1-8社;田坝1-3村;田坝新村;中南村;云峰村;盾安九龙城(华庆路23、25、27号)。
19
石新路小学

20
石坪桥小学

21
谢家湾金茂小学
文化一村[1-7号,10-18号,26号,41号,50-52号,55-62号(其中61和62已*迁拆**)];文化二村[3-5号(其中3号已*迁拆**),9-15号,27-34号,45栋1-3单元];文化三村[2号(已*迁拆**)、3号(已*迁拆**)、 4-7号,47-50号,55号(已*迁拆**),56-57号,66号];文化四村(2号、7-11号);文化五村(1号、3-10号、12号、15号、24号、27号);文化六村(2号、5-15号、22号);文化七村[1号,2号1-4栋,10号,16号,24号,25号,50号(1-10栋、14-19栋、21-23栋)];鹤皋村(18号、19号、20号、29号、30号、31号、32号);谢家湾正街[2号、4号、6号、7号、8号、9号(已*迁拆**)、10号、11号、13号、15号(已*迁拆**)、17号(已*迁拆**)、19(已*迁拆**)、21号(已*迁拆**)、23号、62号、64号、自由左岸小区(谢家湾正街3号4栋、6栋)、大鼎世纪广场A区(谢家湾正街7号) 、大鼎世纪广场B区(谢家湾正街25号)、华润二十四城(谢家湾正街55号)];渝中花园(菜袁路253号);袁家岗76号1、2、4、6、8、12、13、19栋;袁家岗158号(金茂珑悦);袁家岗159号;袁家岗160号;袁家岗162号。
22
九龙小学

23
辰光学校
龙泉路[福星颐美香庭一期(龙泉路86号),龙泉佳苑小区(龙泉路1-4号),福星颐美名阁小区(龙泉路68号),轻港佳苑小区(龙泉路69号),中冶幸福居小区(龙泉路20号)];龙泉村(1、2、3、13-18、20、21、28、31-33、35-39、41-49、55、119号);马王乡[马王一村、二村、三村,易家商品住宅楼(马王四村5、11、12号),宝辉怡康园(马王四村13号),马王五村、六村的九龙坡部分];大堰[筑锦尚堰小区(兴堰路1、2号),大堰6村1号];翼龙路 [双龙安居苑小区(翼龙路30号)];红狮大道 [龙力·巴国御景小区(红狮大道9号),巴国绿云(红狮大道22号),红狮大道21、25、27号];新农村(新农8村);西郊路 [海缘阁小区(杨家坪西郊路68号)];龙力巴国龙庭(九龙镇街道龙庭路6号);渝高幸福九里小区(华园路18号);依云美舍小区(云龙大道77号);圣悦新都(西郊路35号);鑫汇名苑(西郊路106号)。
24
杨家坪小学
前进路;前进支路;杨家坪正街;杨家坪横街;兴胜路(靠学校一侧);西郊支路;西郊2村;兴胜二村1-5栋(杨馨花园部分);新胜1-3村;冶金一村—四村;冶金路1-2号;杨坪村;水碾村;疗养院(西郊支路20号1-9幢);盛世华城(兴胜路55号);晋渝彩园(西郊路2号);盾安•九龙都(兴胜路32号);百康年世纪门小区(杨正街8号);桃园新村(西郊二村46-53幢);桃园佳景(西郊二村55-61幢);天赐佳园(西郊路56号、西郊路53号);西郊支路18号1栋、2栋;恒大绿洲小区(西郊支路12号);五一新村2号(西郊医院住院部);华佳园(冶金路3号);华辰苑(冶金路4号、5号);金桥彼岸(冶金二村5号);中冶幸福岭小区(冶金三村43号);桃源丽景小区(石坪桥青龙村11号);志龙大厦(龙泉路19号)。
25
火炬小学
光华风和日丽(云湖路1号);光华机电城(云湖路3号);金科机电城(蟠龙大道68号);金科云湖天都(蟠龙大道68号);恒胜钢材市场(火炬大道12号);金科绿韵康城(火炬大道13号);西城锦绣(火炬大道21号);绿澜宝坻(红狮大道1号附1号);金科西城大院金科五百间(红狮大道5号);巴国公馆(红狮大道8号);彩云小城(红狮大道10号);隆鑫西城汇(九龙园区剑龙北路1号)
26
铝城小学
西南铝业(集团)公司职工子女;大石堡地区(大石堡1一10村);老一区地区(1-10栋);窑瓦溪地区(1—13栋);新华小区(铝城正街97号);民生小区(铝城正街146号);阳光兴城(西彭镇铝城东路2号);德星苑(铝城北路6号);聚星宏苑(铝城北路7号);宏达花园(铝城北路3号);铝都明珠(铝城南路4号);怡心苑(铝城南路2号);星光名都(铝城北路5号);新天地(铝城南路13号);翠林居(铝城南路11号);帝景豪苑(铝城北路8号);七星城上城(铝城南路3号);西城美地小区(铝城东路1号);西城华府(铝城南路2号);北京城建熙城(铝城北路2号);澎湖小区(铝城南路1号);皇冠假日(铝城北路6号)。
27
玉清寺小学
半山一村[华玉家园(半山一村68号)];半山二村;玉清寺村;协兴村;华岩南村;华玉路[玉清寺工商银行(华玉路244号),玉清寺邮局(华玉路301号),玉清寺电信局(华玉路303号),圣马小区(华玉路351、355号),玉清寺中国银行(华玉路365号),玉清寺教师宿舍(华玉路385号)];共和6、7社(中梁山街258号附5号); 新政7、8、9社(中梁山街258号附8号);渝隆·幸福居(龙门阵大道21号)
28
蟠龙小学
盘龙村[泰亨彩云印象(翼龙路2号),盘龙金茂悦(彩云大道8号)、皇庭珠宝(彩云大道10号)、万科西城一期(彩云湖大道11号)、万科西城二期(彩云湖大道5号)、云湖绿岛(盘龙村4号)];火炬大道[九龙星光(火炬大道2号,盘龙小区(火炬大道7号),鲁能九龙花园(火炬大道9号),巴国锦苑(火炬大道19号)];翼龙路[柏景·龙庭(翼龙路8号),双龙小区(原蟠龙村农转非子女)(翼龙路30号)];龙泉路[倚林佳园小区(龙泉路8号),华宇阳光尚座(龙泉路18号)];盘龙兴苑(盘兴路13号);盘龙1村3、4、5栋;青龙村[华美时代城(青龙村13号),盘龙俊成(青龙村17号)];金虎苑(西郊一村116号);奥园盘龙壹号(盘金路1号、2号);联发欣悦小区(云龙大道11号、龙泉路24号)。
29
谢家湾朵力小学
朵力名都一、二、三期;金科西城大院金科五百间(红狮大道5号);巴国公馆(红狮大道88号);金科绿韵康城,隆鑫西城汇
3 南岸区
01
珊瑚小学
部分:青青佳苑、泰正花园、万达广场(抽签)、贝迪新城、南城社区;
02
珊瑚鲁能小学

03
珊瑚康恒小学
划片范围:万友·七季城、万友康苑、山千院、I·昕晖小区。
04
天台岗小学南湖校区
花园1村—3村、花园6村—8村,南坪西路属花园派出所(骑龙山庄、骑龙经典除外)、金子村30—38号及属川益仪表厂、富贵天骄、团圆堡、大石路51—57号、花园路派出所正对面(金山佳苑、中福大厦除外)、万寿村、惠工路190—258的双号、南城大道196—240的双号及241—248、250号,双峰山、新田湾、花园路8号、南国佳园、福天大厦、台湾花园、华竹1、2期、钻石年代、贝迪龙庭。
05
天台岗万国城小学
长桥左岸、银翔翡翠谷、奥园水云间、奥园城市天地、南馨景苑、万国城山水逸城、原光彩小学招生范围(天文村、花红村、凉风村、白沙村)。
(备注:小孩父母与小孩户口都与祖辈在一起,且房产属于祖辈的,小孩户口必须是出生申报,同时小孩父母均到南岸区房管局开具2018年6月当月无房证明。)
06
天台岗雅居乐小学
雅居乐国际花园、美缇雅城、恒基翔龙江畔、融侨苹果城、宽庭国际
07
南坪实验金科小学
金科世界城、金科中央御院、金科中央华府、茶花小镇、庆龙高尔夫、融创伊顿濠庭、融创伊顿庄园
08
金山路小学
泰正花园、电建小区、绿岸今朝、都市风采、都市经典、天信双骄、渝南家苑、秀苑大厦、万寿华庭、香榭丽景、贝迪龙庭及贝迪新城新入住业主、万寿花园新入住业主、金山支路7号、金山支路9号、金山支路21号、金山支路23号、南城大道34号、南城大道201号、南城大道203号、南城大道205号、南城大道207号、南城大道209号、南城大道213号、南城大道217号、南城大道227号、春风绿苑、翠堤春晓。
09
海棠溪小学
辖区范围: 棠溪正街、新街、东风坡、盐店湾、民主新村1-104号、瓦厂湾1-160号、敦厚街、敦厚上段、敦厚中段、敦厚坡、金龙港湾、骏 园、丁家嘴、和泓南山道、聚丰江山里 )。
10
弹子石小学
本部校区的招生范围是:弹子石正街163号以后、弹子石新街1—32号、石桥一村、石桥二村、七星里、裕华村、凉水井、丽景江山、祥和人家、文韵江南、阳光绿洲、长嘉汇。
中海校区(中海学校小学部)的招生范围是:国际社区。
CBD校区的招生范围是:盘龙花园、康田﹒腾龙湾、金港尚城、香雨蓝苑、泽京微V、盛景龙庭。
11
玛瑙学校
宏声路、南坪东路、阳光华庭与海棠晓月分界线、南滨路包围地段;阳光华庭、洋河南滨花园二手房;烟雨大厦、五月花房、珊瑚水岸、锦簇滨江、名敦道、东原锦悦小区。
12
龙门浩小学
龙门浩小学一天门校区辖区范围:枣子湾、望耳楼、彭家湾、董家桥、葡萄院、鄂中里、下浩正街、米市街、茶亭后街、莲花街、狮子口、周家湾、涂山路71-241号、上江社、莲花石社、觉林寺街、觉林寺后街、前进街、老码头、新码头、滩子口街、一天门街、建业岗、上新正街1-125号、马鞍山1-50号、道坐厅一社以及武夷滨江楼盘的适龄儿童。
龙门浩小学涂山校区辖区范围:弹子石新街33号及以后、弹子石一二村;骆子堡社区、大石坝、西药研究所、白墙院、黄荆坡、柏果树、黄桷湾、任家湾、刘胡兰等村民小组;原幺店子社、沙湾社农转非的未撤迁户;东海长洲、东海星洲、富力广场、雅云苑、莫比时代、欣兴家园、紫光学苑、11中教师大楼等小区的适龄儿童。
13
迎龙小学
南岸区迎龙镇户籍适龄儿童,即2012年8月31日前(含8月31日)出生的儿童,共招收四个班。
14
御峰小学
和记黄埔御峰小区的适龄儿童。
15
和平小学
1.石龙村:朱家冲、大屋基、豆土湾、沙罐窑、老泥湾等村民小组;
2.岩口社区、黄桷湾社区、石门社区;
4.南岸区户籍适龄儿童。
16
珊瑚中铁小学
中铁、同景、普瑞花园业主子女,我校2018年秋季计划招生450人,共10个班。
17
青龙路小学
6月26日:翠堤春晓、园丁大厦、东海·金港湾、林荫大道、檀香山、巨成龙湾、白鹤苑、骏逸江南
6月27日:玲珑雅居、云天雅苑、春风绿苑、华城国际、天梭派、
芭厘芭厘、罗马假日、南城景苑、三和苑
18
川益小学
老铜元局、融侨楼盘、桥梁公司和长江电工厂在长江村的住宿楼、梨园村、骑龙经典、亲江家园、天邻水岸、一米阳光、亚太商谷、智汇江南、双子星座(双子星座可以在川益小学和怡丰实验学校任选其一,一旦选定,中途不能互相转学)。
18
窍角沱小学
(一)本区户籍、辖区适龄儿童(辖区范围:凡户口在弹子石——复兴街、杨家湾、建新里、致胜新村、森昌新村、大有巷、窍角沱1—4村、群慧(1、2、3)巷[群慧路94号(即监狱)除外]、卫国路(上、下)巷、安全(1、2)村、大佛段正街1—102号、惠工村、泰昌巷、庆新(4、5、6)村的适龄儿童)。
(二)流动人口随迁子女。
19
大兴场小学
重庆市南岸区峡口镇(接受流动人口)
20
新市场小学
学校原招生范围及南山筱筑小区。
21
怡丰小学

22
文峰小学
1、文峰正街、文峰新街。
2、龙井村所有合作社。
3、泉山村:麻柳湾、半边街、字库、申家坡、胡家厂、甘天池、核桃湾、回龙池社。
4 渝中区
01
巴蜀小学
巴教村、双钢路、张家花园街双206号、巴蜀路
02
人民小学
中山四路11号、中山四路34号、嘉陵桥东村、中山三路150号起到结束、美专校街、互助里、上清寺路1-47号的单号
03
人和街小学
人和街1-43号(单)、2-72号(双)张家花园191-205号(单双)
04
鼓楼人和街小学

05
中华路小学

06
马家堡小学
大坪正街(单号:35、49—53,69—完;双号:122—完,其中160号除外) 大坪正街二巷 、煤建新村、袁家岗、长江二路(单号:101—完,双号:116—完)、长江二路二巷、马家堡 、渝油村、医学院路、渝州路(168—192号)、茶亭北路、茶亭南路、茶亭村 、大坪支路、时代天街、七牌坊、民乐村、新医村
07
大坪小学

08
红岩小学
建设新村、李子坝坡、李子坝四村、李子坝正街(110—完、单、双)、和平新村、化龙桥村民组、虎岩村、华村、化龙桥后村、化龙桥山村、化龙桥上村、化龙桥正街、李子坝三村、红岩村组化龙桥村、红岩村(1—168单、双)、化龙桥新村、黄桷村、江南村、江南二村、交农村(不含419—432号)、龙隐路、瑞天路、富华路、永嘉路。
09
枣子岚垭小学

10
人民路小学

11
德精小学

12
曾家岩小学

13
石油路小学

14
金马小学
蔡家石堡 放牛巷 鼓楼巷 管家巷 *药火**局街 金汤街 领事巷 双龙巷 普灵巷 至圣宫 九块桥 凉亭子 马蹄街 山城巷 体心堂 天官府 王爷石堡 三星巷 中兴路小巷 中兴路大巷 兴隆街一巷 赵家院 文化院 书帮公所 维新巷 坎新巷 坎井巷 兴隆街
15
两路口小学

16
解放小学
长江二路:1—37单号、2—94双号;长江二路一巷、长江支路;电视塔村、浮图关、上肖家湾、下肖家湾、新市场;大黄路、袁家岗村;黄杨路10号(4—7栋)
17
大同实验学校

18
临江门小学

19
邹容小学

20
精一民族小学

21
枇杷山小学
纯阳洞、黄家垭口菜市场、黄家垭口后巷、黄家垭口街、黄家垭口前巷、金刚塔巷、枇杷山后街、枇杷山正街(1-209号单号、2-102号双号)、上纯阳洞街、下纯阳洞街、兴隆街(67-完 单号 70-完 双号)、兴隆街二巷、兴隆街三巷、中一支路、枇杷山正街一巷、长八间、石板坡北里、石板坡南里、石板坡西里、石板坡巷、石板坡新街、石板坡正街(70-136单、双号)、硝房沟右巷、硝房沟左巷、燕子岩、鱼鳅石、鱼鳅石东村、鱼鳅石西村、枇杷山正街二巷、枇杷山巷、兴隆街新村
5 江北区

6 渝北区

7 大渡口区
01
钢城实验学校
革新村,跃进村,大堰二村,钢花村(除1-6栋外),建设村30栋(顺城大楼),共建路61、62号(朵力欣元),跃进路9号 (阳明华庭),钢花路25、27号(云岭天城),钢花路2号(朵力三期),跃进路17、19号(缤纷时代),跃进支路9号,建设村66号,共建路100号,卉星街46号
02
马王小学
马王1—6村(原重钢家属楼),马王街,马王新街,黄金庵
03
大堰小学
大堰一村,渝钢村,解放村,钢铁村,钢铁路,临江村,鱼秋浩,李子林,跃进路269号(金立•园丁小区),跃进路569号(渝新花园),杨渡路639号(中房那里),跃进路638号(蓝光•御江台)
04
育才小学
本部:
建设村(1—34幢),建设村39-44栋(平安怡和园),钢花路66号(新宝龙易城),钢花村1-6栋(黄桷大楼),花生堡,月光村,锁口丘,东风村,猫鼻梁,新山村364、469、881号(新山村小区1-6栋),新山村368号(友谊大厦),新山村7-12号(钢花小区),新山村460号以后,文体路88号(顺祥壹街A区),文体路89号(顺祥壹街B区),文体支路122号(文体苑),文体支路220号(月光小区),钢花路302号(君悦天下),钢花路326号(铺金昊城),钢花路428号(建行大渡口支行楼上),钢花路488号(金都会),钢花路68号(美德佳园1-5栋),美德路19号(美德佳园6栋),大堰三村,建设村35-38栋(静寓花园),建设村45-48栋(龙舟花园),文体支路228号(锦绣格林),春晖路10号(铂金云鼎),西城大道660号(晋愉岭海), 西城大道666号(晋愉绿岛)
育才小学(双山校区)
双山路58号(百合星宿),双山路99号(秋实花园),双山路116号(盛世融城A、B区),双水路2号(盛世融城C区),双山路118号(晋愉融府),双龙路1号(中交万都汇,5期),双龙路3号(中交香悦岭,3期),双龙路6号(中交香漫岭,2期),双山路162、168号(晋愉林畔),大堰三村,建设村35-38栋(静寓花园),建设村45-48栋(龙舟花园),文体支路228号(锦绣格林),春晖路10号(铂金云鼎),西城大道660号(晋愉岭海)
育才小学(双山实验分校)
双山村,桥梓塘村,双龙路2号(中交丽景,1期),双园路1号(中交公园时光,4期),诗情路1号(东海阿特豪斯),诗情路2号(保利可爱岛),双林路2号(朵力品道),双林路6号(晋愉天意),双城路2、4号(盛世龙都),山海路9号(公园尚城),双城路198、199号(雅居乐御宾府),双园路8号(爱与山),双山路187号(朵力·迎宾大道),梓塘路27号(金科·星辰)
05
大渡口区实验小学
创新村,协和村,翠园村,翠湖路,翠园路,钢花路历史部分(从工人大楼到去中梁山的马路右为止),钢花路572号(阳明商都),松青路1011、1028、1029号(国瑞城),松青路1046号(天泰金地),松青路1109号(天辰华府),春晖路58号(园丁小区),春晖路68号(豪俊阁),春晖路69号 (松华阁),春晖路70号(旅游学校教师宿舍),春晖路81号(御馨苑),春晖路89号(远景天下),翠柏路96号(锦天康都),锦华路8号(锦天华园),文体路128号(锦天佳园),翠柏路31号(锦天国际),翠柏路37号(秋实大厦),钢花路744号(三星花园),翠柏路98号(秋实春华),湖榕路39号(榕华园),石板场,沪汉村,石槽门,钢花路548号(新世纪楼上),翠园路111、115、116号(翠湖龙庭),湖榕路22号(1栋、2栋),松青路808号(阳光花园),春晖路16、18号(枫丹筱筑),春晖路62号(翠华园),翠柏路78号(天使花园),翠柏路88号(翠柏小区),钢花路507号(御景龙庭),翠园路109号(铺金丽城),松青路812号(国瑞城三期)
06钢化
钢花小学
湖榕路75号(湖榕锦苑),湖榕路69号(荣涛丽苑),湖榕路77号(湖榕瑞苑), 柏华街25号(恒通·御景天都),春晖南路8号(蓝馨园),松青路1066号(中甬•优米优米),钢花路1056号(城邦国际),锦华路6号(金色世纪),锦霞街85号(金色世纪•逸城)
07
新工小学
冶建村,九宫庙,光明村,聚英村,八桥村1社,八桥街,八桥街67号(洄龙苑),钢花路历史部分(从九宫庙邮局到37中围墙),新工1—2村,钢花路799号(阳明佳城),锦霞街66号(仁有·逸景三七),松青路1099号(新天泽),金融广场
08
百花小学
新工3-4村,九宫庙三段(九宫庙180号),技光村,柏树堡,马桑溪,葛老溪,堰塘村,劳动村,大渡村,五湖村,百花村,基建村,八一村1、2、9-12社,八桥村2—9社,钢花路(从37中围墙外八桥旅馆支马路左起到汽车加汽厂为止,钢研所地区,如九宫庙127号、九宫庙133号、九宫庙134号、九宫庙984号等),钢花路1121号(顶福天际),钢花路1012号(瑞兴综合楼),钢花路1016号(雅兰大厦),思源路9号(天安珑园),思源路30号(卢山锦程),钢花路999号(江上新都),松青大道60号(松青路1108号),金桥路3号(古渡春色),钢花路1056号(城邦国际)
09
钰鑫小学
新华村,松青路1048号(香港城),松青路1058号(春晖花园),松青路1060号(柏华小区),松青路1111号(三木花园),松青路1555号(新城明珠),春晖路85号(春晖御庭),春晖路88号 (秋实小区),锦霞街93号(秀水丽苑),翠柏路99号(秋实景苑),锦霞街91号(南海大厦),渝港花园(春晖路96号),松青路1557号(祥和御馨园),锦华路6号(金色世纪),锦霞街85号(金色世纪•逸城)),西城大道666号(晋愉绿岛)
10
大渡口小学
松青路1589号(蓝谷小镇),松青路1106号(鑫瑞小区),松青路1110号(迁禧花园),松青路1118号(天辰美苑),锦霞街169号(华仁·万有广场),金桥路3号(古渡春色),松青大道60号(松青路1108号)
11
庹家坳小学
庹家坳,玻纤厂,民乐村,民新村1、2、9队,玻纤村,八一村3-8社,鑫康路16号(鑫瑞乐居),鑫康路20号,铂桥路63号(晋愉江州),融创春晖十里
12
茄子溪小学
铁运村,纺材村,装卸村,金属村,制材村,四胜13社,茄子溪正、后、新街,建胜正街,四达路16号(静江花园),四达路15号(惠丰居),申佳·子溪苑
13
花园小学
绿地城(一期),钓鱼嘴大道102号、燕安路4号(龙桥花苑),民胜村7—9社,新建村3、5、6、7、8、9社(含祥福路100号),四胜村2、3、4、5、8、10、11、12、16社,竹园小区,西城佳园
14
建胜小学
群胜村,四民村,电业村,四胜村1、14、15社,竹园小区,西城佳园
15
陈家坝小学
建路村1—6社,四胜村6、7、9社,新建村1-4、10社,园林村,铁17局,焦化村,丰收村,石棉村,陈家坝新街74号
16
公民小学
凤阳村,公民村,五一村4社全部、5社部分
17
车家坪小学
车家坪,民新村(除庹家坳小学招生范围外),四达路15号(惠丰居),申佳·子溪苑
18
互助小学
互助村,五一村(除4社全部、5社部分)
19
钓鱼嘴小学
钓鱼嘴村,建路村7—12社
20
长征学校
长征1—2村,联合村,伏铁村,鳌山村,金鳌村,石盘村(鳌山分校),伏牛溪正街(伏牛溪新街5号、18号),沙沱村1-4社,八桥镇金阳路191、127号(凤阳小镇),民胜村1—6社,祥福路100号(新建村8、9社安居房)
21
跳蹬小学
跳磴村,湾塘村,山溪村,石林村,新合村,拱桥村,双河村,沟口村,红胜村,蜂窝坝村,小南海村,蓝沁苑社区(跳磴街、石林大道2号、建祥路5号、南草村),白沙沱社区(新华正街、新华横街、新华背街、猫儿峡村、新建村500号),沙沱村5-7社
备注:
1.半岛逸景、半岛乐园公租房承租户子女小学定点接收学校:公民小学(公租房配建学校);初中定点接收学校:民族中学、长征学校。
2.义务教育阶段学校划片招生范围随校点布局、生源分布以及学校的收生容量做实时调整,以适龄学生入学当年公布的划片招生方案为准。
8 两江新区
01
金山小学
栖霞路校区:爱加丽都、爱加西西里、叠彩城、金汇苑、好望山、奥园1、2、3、4、7期
金童路校区:奥园5、6、8-15期、松龙国际小区
美利山校区:美利山、园丁梦苑、大雅金开国际、大雅云居山、金开大道1222号
由于建设进度的原因,今年金童路校区招生范围内的一年级新生都可在栖霞路校区就读。
02
星光小学
水晶郦城校区:龙湖水晶郦城、龙湖西苑、龙湖香樟林、枫林秀水、财富中心、劲力五星城、尚源印象、北岸新洲、九龙湖畔、创业公寓、欧瑞蓝爵公馆
2017年9月1日(不含9月1日)前交易的龙湖MOCO、龙湖水晶星座、金科蚂蚁SOHO。.
礼嘉校区:龙湖悠山郡相关小区,龙湖两江新宸、华侨城、华宇御澜湾小区在周边学校未建成投用前,暂纳入星光学校礼嘉校区招生服务范围。
03
人和实验学校
以人兴路、龙寿路、万年路、金开大道和金山大道为界。包括龙寿路608-1015号区间的单号、龙寿路1016号及以上的还建房小区、和睦路,协信柠檬郡、协信TOWN,棕榈泉、加新沁园、天湖美镇、东方王榭、东方雅郡、协信春山台等小区。
04
人和小学
万年路以北、万年一支路以西、吉乐大道以南人和街道辖区已建成小区,星光大道以东竹林街道辖区已建成小区。
包括加新花园二期、天一顺和康城、三鑫家园、天禾小区、人和供销社家属院、祥和商住楼、人和转运站家属楼、恒大华府、中兴渝景苑、金科小城故事、怡和小区、万科缇香郡、南极凤麟苑、金科天簌城美社、金科中华坊紫园、东原黄山大道东、人和丽景、加新•仁和欣座、汪家桥农转非小区、海洲国际公寓等。
05
金渝小学
复地上城﹑金山名都﹑尚岭花园﹑绿地翠谷﹑逸翠庄园、保利高尔夫花园﹑保利高尔夫公馆﹑保利高尔夫华庭﹑保利高尔夫豪园共九个小区。
06
博雅小学

07
星湖小学
以照母山、金山大道、平祥路、兰海高速为界。包括协信星都会、恒大照母山(含翡翠华庭、御景半岛、山水城)、融创凡尔赛(含凡尔赛花园、领馆)、东原(含东原星樾、湖山樾)、康田蔚蓝海、龙湖舜山府。
08
鸳鸯小学
招生服务范围为鸳鸯派出所户籍(鸳鸯路以北、龙帆路以南鸳鸯街道管辖区域内已建成小区。包括丹鹤、白鹤小区,怡和苑、丰源丽景、盛世年华、万兴家园、中冶北簏原、鸳鸯花园小区,融科海阔天空二期、区公安分局集资房等)。
09
行远小学
以机场路、万年一支路、龙寿路、万年路为界。包括华夏城、万年景苑、小城故事、邢家桥社区、京海小城、加新花园一期、人和家园、爱家苑、鼎科阿布阿布、富悦景苑、龙寿路608-1014号区间双号、万年路255号、309号、420-436号,枫山秀景、万紫山等小区。
10
天宫殿学校
1. 小学部招生范围为天宫殿派出所户籍(衡水路以东天宫殿街道辖区已建成小区)。包括首创十方界、华宇天宫花城、招商花园城、中渝爱都会、保利香槟花园(含A、B、C、D区)、渝铁西苑、仁安龙城国际、天宫殿小区、华宇北城中央(雅郡)、力帆枫樾、动力国际、康居二三期、东湖雅苑(原住居民)、渝铁佳苑、晶瑞大厦等。
2. 初中部招生范围以天宫殿学校小学部、童心小学(不含荣鼎国际、大众御湖苑、金城地豪、移动通信四区)、民心佳园小学招生服务范围为基础。
3. 天宫殿街道辖区范围内的流动人口随迁子女。
11
童心小学
云杉南路(荣鼎国际、大众御湖苑、金城帝豪、移动通信小区);衡水路接泰山大道中段接民安大道、天宫殿街道以西区域(中央美地、比华利豪园、紫露苑、北回归线、睿尚、耀文星座、人和天地、富港天地、华夏佳和苑、金地豪园、南江地质队、广电华府小区、亚热带雅居、锦绣山庄、香居美舍、北城公馆、渝环苑、锦上华庭、渝州民苑、天宫太阳岛、龙泉锦苑、邦兴佳苑、恒顺雅苑、茂源雅居、锋尚星空、邮政绿苑、天域兰湾、天龙社区农转非小区等辖区范围内区域。
12
竹林实验学校
1、一年级
星光大道以西大竹林街道辖区已建成小区。包括江与城(含新江与城一期1、2、3组团)、天元道、楠竹苑、慈竹苑、水竹苑、商业中心、页岩村等。
2. 招生范围
竹林实验学校小学部、康庄美地小学、康庄美地第二小学校招生范围为基础。
3. 报名条件
符合竹林实验学校小学部、康庄美地小学、康庄美地第二小学校招生条件的小学六年级毕业学生;符合条件的流动人口随迁子女。
13
金州小学
校招生服务范围以金山大道、金州大道与吉兴路为界。包括华宇上院、万科城(含哲园、颐府、御澜山)、玥湖园、金州苑、象屿两江、约克郡南郡(含翠微堤、上林、上景、阅林、景悦)等小区。
特别提醒:我校不接收流动人口随迁子女入学。按上级规定,如符合流动人口随迁子女入学条件的,人和街道辖区范围由两江新区白马小学接收,大竹林街道、康庄美地街道辖区范围由康庄美地小学、康庄美地二小接收。
14
万年路小学
万年路、金州大道与金鹏金岭以西道路为界。包括同舟世纪园、春城斓山、金和苑、爱琴庄园、富抱泉花园、盈田经开里、万科悦峰悦府、金鹏金岭等小区。
15
两江新区人民小学
以约克郡北郡为基础
16
花朝小学
服务范围为花朝小区
9 巴南区

来源:家长帮