会计每天详细的工作流程 (会计每天详细工作流程)

做账是会计最基础的技能了,从月初的编制记账凭证到月末的会计报表,每一步都有很详细的操作流程,但其中也是有很多细节的。对很多新手会计来说,经常会无从下手,不知道具体该怎么做,别慌,今天我就来手把手教你。 (文末可抱走学习)

会计每个月的详细工作流程,会计一个月的详细工作内容和流程

我们财务部招新人的时候,也都会进行专门的培训。俗话说得好嘛:工作也是一场学习。在工作中才能锻炼我们实际的操作能力,该怎么记账、该怎么报税,会计每个月的工作流程是什么,都是很容易学清楚的。

会计每月做账的6大流程

从月初的编制记账凭证,登记明细账,到月末计提摊销结转、编制记账凭证汇总表,再到月末对账结账、编制会计报表,这些每一步都有具体的操作方法。

会计每个月的详细工作流程,会计一个月的详细工作内容和流程

会计记账、对账、结账

记账: 审核原始凭证、期末计提工资、固定资产折旧

对账: 收入确认、货币资金核对、核对往来账、存货盘点

结账: 结转材料成本与费用、结转生产成本、结转产品销售成本、结转损益(本年利润)

会计每个月的详细工作流程,会计一个月的详细工作内容和流程

会计每月做账的具体工作流程

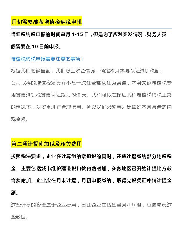
一、月初需要准备增值税的纳税申报

二、计提附加税及相关费用

会计每个月的详细工作流程,会计一个月的详细工作内容和流程

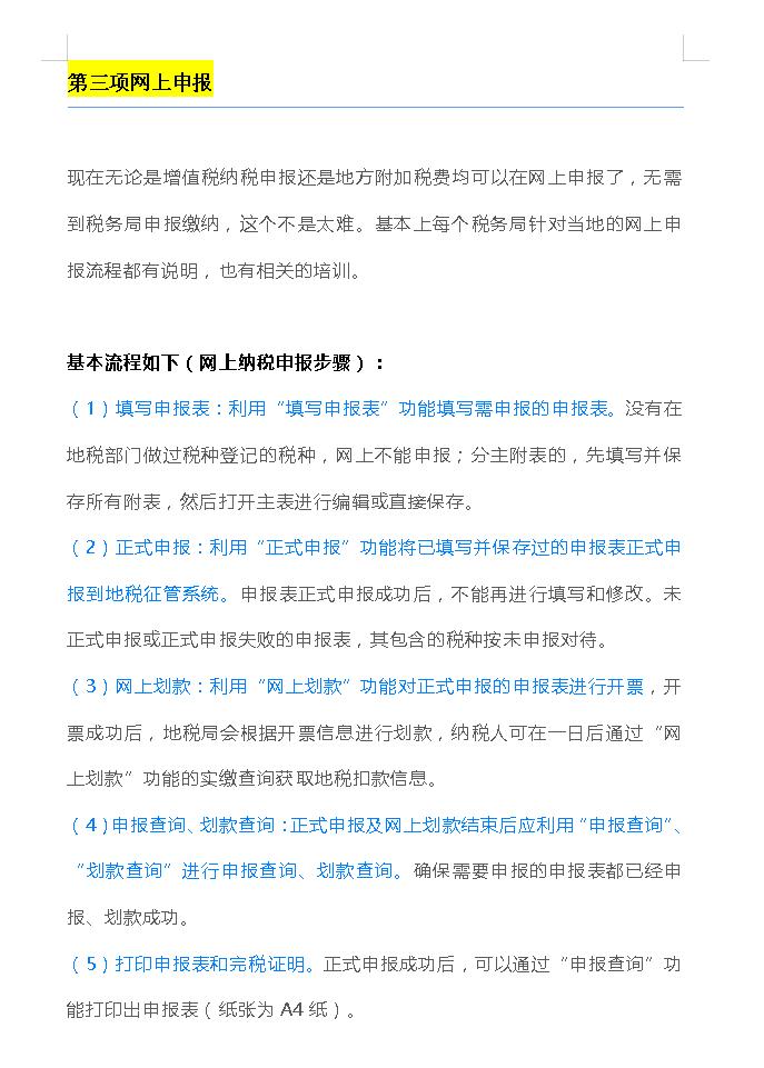
三、网上纳税申报

会计每个月的详细工作流程,会计一个月的详细工作内容和流程

四、会计的日常实务

会计每个月的详细工作流程,会计一个月的详细工作内容和流程

五、会计凭证的装订

会计每个月的详细工作流程,会计一个月的详细工作内容和流程

六、编制财务报表

七、与销售部门进行*票开**核对

八、编制工资报表

九、月底与出纳一起进行现金盘点、核对银行账务往来

会计每个月的详细工作流程,会计一个月的详细工作内容和流程

十、核对记账凭证、结账

会计每个月的详细工作流程,会计一个月的详细工作内容和流程

......

篇幅有限,会计每月的做账流程就先给大家整理到这里了,希望能帮到各位。

会计每个月的详细工作流程,会计一个月的详细工作内容和流程